- 您的位置:
 - 标准下载网 >>
 - 标准分类 >>
 - 环境保护行业标准(HJ) >>
 - HJ 585-2010 水质游离氯和总氯的测定N,N-二乙基-1,4-苯二胺滴定法
 
标准号:
HJ 585-2010
标准名称:
水质游离氯和总氯的测定N,N-二乙基-1,4-苯二胺滴定法
标准类别:
环境保护行业标准(HJ)
标准状态:
现行出版语种:
简体中文下载格式:
.rar .pdf下载大小:
部分标准内容:
					
					中华人民共和国国家环境保护标准HJ585—2010
代替GB11897-89
水质游离氯和总氯的测定
N,N-二乙基-1,4-苯二胺滴定法Water quality-Determination of free chlorine and total chlorineTitrimetric method using N, N-diethyl-1, 4-phenylenediamine本电子版为发布稿。请以中国环境科学出版社出版的正式标准文本为准2010-09-20发布
2010-12-01实施
适用范围
规范性引用文件
术语和定义
方法原理
干扰和消除
试剂和材料
仪器和设备
分析步骤
结果计算及表示
精密度和准确度
注意事项
附录A(规范性附录)一氯胺、二氯胺和三氯化氮三种形式化合氯的分别测定.2
为贯彻《中华人民共和国环境保护法》和《中华人民共和国水污染防治法》,保护环境保障人体健康,规范水中游离氯和总氯的监测方法,制定本标准。本标准规定了测定工业废水、医疗废水、生活污水、中水和污水再生的景观用水中游离氯和总氯的N,N-二乙基-1,4-苯二胺滴定法。本标准是对《水质游离氯和总氯的测定N,N-二乙基-1,4-苯二胺滴定法》(GB11897-89)的修订。
本标准首次发布于1989年,原标准起草单位:安徽省环境监测中心、中国预防医学科学院环境卫生监测所和安徽省芜湖环保监测中心站。本次为第一次修订。修订的主要内容如下:
一修改了标准的适用范围;
一增加了样品的保存方法;
—增加了干扰和消除条款;
修改了缓冲溶液添加量;
—增加了注意事项条款。
自本标准实施之日起,原国家环境保护局1989年12月25日批准、发布的国家环境保护标准《水质游离氯和总氯的测定N,N-二乙基-1,4-苯二胺滴定法》(GB11897-89)废止。本标准的附录A为规范性附录。
本标准由环境保护部科技标准司组织制订。本标准主要起草单位:大连市环境监测中心。本标准验证单位:辽宁省环境监测中心、鞍山市环境监测中心、营口市环境监测中心、沈阳市环境监测中心、锦州市环境监测中心。本标准环境保护部2010年09月20日批准。本标准自2010年12月1日起实施。本标准由环境保护部解释。
水质游离氯和总氯的测定
N.N-二乙基-1,4-苯二胺滴定法
警告:汞盐属剧毒化学品,操作时应按规定要求佩带防护器具,避免接触皮肤和衣物检测后的废液应做妥善的安全处理。1适用范围
本标准规定了测定水中游离氯和总氯的滴定法。本标准适用于工业废水、医疗废水、生活污水、中水和污水再生的景观用水中游离氯和总氯的测定。
本标准的检出限(以Cl2计)为0.02mg/L,测定范围(以Clz计)为0.08mg/L~5.0mg/L。对于游离氯和总氯浓度超过方法测定上限的样品,可适当稀释后进行测定。2规范性引用文件
本标准内容引用了下列文件中的条款。凡是不注日期的引用文件,其有效版本适用于本标准。
GB/T5750.10
GB/T5750.11
3术语和定义
生活饮用水标准检验方法亚氯酸盐生活饮用水标准检验方法
三氧化氯
下列术语和定义适用于本标准。3.1游离氯freechlorine
指以次氯酸、次氯酸盐离子和溶解的单质氯形式存在的氯。3.2化合氯combinedchlorine
指以氯胺和有机氯胺形式存在的氯。3.3总氯totalchlorine
指以“游离氯”或“化合氯”,或两者共存形式存在的氯。3.4氯胺chloramines
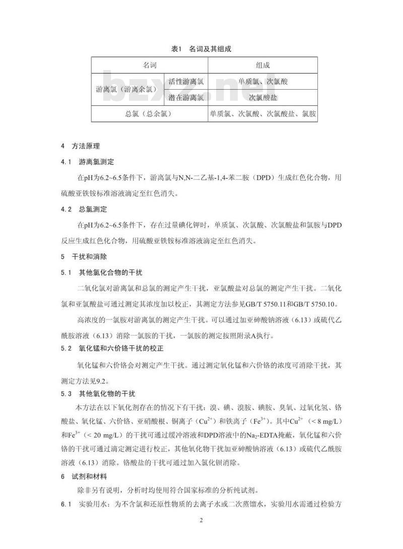
指按本方法测定的氨的一、二或三个氢原子被氯原子取代的衍生物(如:一氯胺,二氯胺,三氯化氮)和有机氮化合物的氯化衍生物游离氯和总氯的组成见表1。
游离氯(游离余氯)
表1名词及其组成
活性游离氯
潜在游离氯
总氯(总余氯)
4方法原理
游离氯测定
单质氯、次氯酸
次氯酸盐
单质氯、次氯酸、次氯酸盐、氯胺在pH为6.2~6.5条件下,游离氯与N,N-二乙基-1,4-苯二胺(DPD)生成红色化合物,用硫酸亚铁铵标准溶液滴定至红色消失。4.2总氯测定
在pH为6.2~6.5条件下,存在过量碘化钾时,单质氯、次氯酸、次氯酸盐和氯胺与DPD反应生成红色化合物,用硫酸亚铁铵标准溶液滴定至红色消失。5干扰和消除
5.1其他氯化合物的干扰
二氧化氯对游离氯和总氯的测定产生干扰,亚氯酸盐对总氯的测定产生干扰。二氧化氯和亚氯酸盐可通过测定其浓度加以校正,其测定方法参见GB/T5750.11和GB/T5750.10。高浓度的一氯胺对游离氯的测定产生干扰。可以通过加亚砷酸钠溶液(6.13)或硫代乙酰胺溶液(6.13)消除一氯胺的干扰,一氯胺的测定按照附录A执行。5.2氧化锰和六价铬干扰的校正
氧化锰和六价铬会对测定产生干扰。通过测定氧化锰和六价铬的浓度可消除干扰,其测定方法见9.2。
5.3其他氧化物的干扰
本方法在以下氧化剂存在的情况下有干扰:溴、碘、溴胺、碘胺、臭氧、过氧化氢、铬酸盐、氧化锰、六价铬、亚硝酸根、铜离子(Cu2+)和铁离子(Fe3+)。其中Cu2+(<8mg/L)和Fe3+(<20mg/L)的干扰可通过缓冲溶液和DPD溶液中的Na2-EDTA掩蔽,氧化锰和六价铬的干扰可通过滴定测定进行校正,其他氧化物干扰加亚砷酸钠溶液(6.13)或硫代乙酰胺溶液(6.13)消除。铬酸盐的干扰可通过加入氯化钡消除。6试剂和材料
除非另有说明,分析时均使用符合国家标准的分析纯试剂6.1实验用水:为不含氯和还原性物质的去离子水或二次蒸馏水,实验用水需通过检验方2
能使用。
检验方法:向第一个250ml锥形瓶中加入100ml待测水和1.0g碘化钾(6.4),混勾。1min后,加入5.0ml缓冲溶液(6.11)和5.0mlDPD试液(6.12):再向第二个250ml锥形瓶中加入100ml待测水和2滴次氯酸钠溶液(6.6)。2min后,加入5.0ml缓冲溶液(6.11)和5.0mlDPD试液(6.12)。
第一个瓶中不应显色,第二个瓶中应显粉红色。否则需将实验用水经活性炭处理使之脱氯,并按上述步骤检验其质量,直至合格后方能使用。6.2浓硫酸:p=1.84g/ml。
6.3正磷酸:p=1.71g/ml。
6.4碘化钾:晶体。
6.5氢氧化钠溶液:c(NaOH)=2.0mol/L称取80.0g氢氧化钠,溶解于500ml水(6.1)中,待溶液冷却后移入1000ml容量瓶加水(6.1)至标线,混匀。
6.6次氯酸钠溶液:p(Cl)0.1g/L由次氯酸钠浓溶液(商品名,安替福民)稀释而成。6.7重铬酸钾标准溶液:c(1/6K2Cr20z)=100.0mmol/L准确称取4.904g研细的重铬酸钾(105℃烘干2h以上),溶于1000ml容量瓶中,加水(6.1)至标线,混匀。
6.8硫酸亚铁铵贮备液:c[(NH4)2Fe(SO4)2·6H2O)=56mmol/L称取22.0g六水合硫酸亚铁铵,溶于含5.0ml浓硫酸(6.2)的水(6.1)中,移入1000ml棕色容量瓶中,加水(6.1)至标线,混匀。测定前进行标定。标定方法:向250ml锥形瓶中,依次加入50.0ml硫酸亚铁铵贮备液(6.8)、5.0ml正磷酸(6.3)和4滴二苯胺磺酸锁指示液(6.10)。用重铬酸钾标准溶液(6.7)滴定到出现墨绿色,溶液颜色保持不变时为终点。此溶液的浓度以每升含氯(Cl2)毫摩尔数表示,按照公式(1)进行计算。
式中:
Ci=Cov
Cl一—硫酸亚铁铵贮备液的浓度,mmol/L:C2重铬酸钾标准溶液的浓度,mmol/L:3
V2——滴定消耗重铬酸钾标准溶液的体积,ml:Vi—硫酸亚铁铵贮备液的体积,ml;2—每摩尔硫酸亚铁铵相当于氯(Cl2)的摩尔数。注1:若Vz小于22ml,应重新配制硫酸亚铁铵贮备液。6.9硫酸亚铁铵标准滴定液:c[(NH4)2Fe(SO4)2·6H20]~2.8mmol/L取50.0ml硫酸亚铁铵贮备液(6.8)于1000ml容量瓶中,加水(6.1)至标线,混匀,存放于棕色试剂瓶中。临用现配。以每升含氯(Cl2)毫摩尔数表示此溶液的浓度C3(mmol/L),按照公式(2)进行计算CS
6.10二苯胺磺酸指示液:p[(C6Hs-NH-C6H4-SO3)2Ba]=3.0g/L称取0.30g二苯胺磺酸钡溶解于100ml容量瓶中,加水(6.1)至标线,混匀。6.11磷酸盐缓冲溶液:pH=6.5
称取24.0g无水磷酸氢二钠(Na2HPO4)或60.5g十二水合磷酸氢二钠(Na2HPO4-12H2O),以及46.0g磷酸二氢钾(KH2PO4),依次溶于水中,加入100ml浓度为8.0g/L的二水合EDTA二钠(C1oH4N2O:Na22H2O)溶液或0.8gEDTA二钠固体,转移至1000ml容量瓶中,加水(6.1)至标线,混匀。必要时,可加入0.020g氯化汞,以防止霉菌繁殖及试剂内痕量碘化物对游离氯检验的干扰。6.12N,N-二乙基-1,4-苯二胺硫酸盐溶液(DPD):p[NH2-C6H4-N(C2Hs)2H2SO4]=1.1g/L将2.0ml浓硫酸(6.2)和25ml浓度为8.0g/L的二水合EDTA二钠溶液或0.2gEDTA二钠固体,加入250ml水(6.1)中配制成混合溶液。将1.1g无水DPD硫酸盐或1.5g五水合物,加入上述混合溶液中,转移至1000ml棕色容量瓶中,加水(6.1)至标线,混匀。溶液装在棕色试剂瓶内,4℃保存。若溶液长时间放置后变色,应重新配制。注2:也可用1.1gDPD草酸盐或1.0gDPD盐酸盐代替DPD硫酸盐。6.13亚酸钠溶液,p(NaAsO2)=2.0g/L;或硫代乙酰胺溶液,P(CHsCSNH2)=2.5g/L。
7仪器和设备
7.1微量滴定管:5ml,0.02ml分度。7.2一般实验室常用仪器设备。
注3:实验中的玻璃器皿需在次氯酸钠溶液(6.6)中浸泡1h,然后用水(6.1)充分漂洗。8样品
8.1样品菜集bzxZ.net
游离氯和总氯不稳定,样品应尽量现场测定。如样品不能现场测定,则需对样品加入固定剂保存。预先加入采样体积1%的NaOH溶液(6.5)到棕色玻璃瓶中,采集水样便其充满采样瓶,立即加盖塞紧并密封,避免水样接触空气。若样品呈酸性,应加大NaOH溶液的加入量,确保水样pH>12。
8.2样品保存
水样用冷藏箱运送,在实验室内4℃、避光条件下保存,5d内测定。9分析步骤
9.1试料的制备
取100ml样品作为试料Vo。如总氯(Cl2)超过5mg/L,需取较小体积样品,用水(6.1)稀释至100ml
9.2游离氯测定
在250ml锥形瓶中,依次加入15.0ml磷酸盐缓冲溶液(6.11)、5.0mlDPD溶液(6.12)和试样(9.1),混匀。立即用硫酸亚铁铵标准滴定液(6.9)滴定至无色为终点,记录滴定消耗溶液体积V3的毫升数。
对于含有氧化锰和六价铬的试样可通过测定两者含量消除其干扰。取100ml试料于250ml锥形瓶中,加入1.0ml亚砷酸钠溶液(6.13)或硫代乙酰胺溶液(6.13),混匀。再加入15.0ml磷酸盐缓冲液(6.11)和5.0mlDPD溶液(6.12),立即用硫酸亚铁铵标准滴定液(6.9)滴定,溶液由粉红色滴至无色为终点,测定氧化锰的干扰。若有六价铬存在,30min后,溶液颜色变成粉红色,继续滴定六价铬的干扰,使溶液由粉红色滴至无色为终点。记录滴定消耗溶液体积Vs,相当于氧化锰和六价铬的干扰。若水样需稀释,应测定稀释后样品的氧化锰和六价铬干扰。
9.3总氯测定
在250ml锥形瓶中,依次加入15.0ml磷酸盐缓冲溶液(6.11)、5.0mlDPD溶液(6.12)和试料(9.1),加入1g碘化钾(6.4),混匀。2min后,用硫酸亚铁铵标准滴定液(6.9)滴定至无色为终点。如在2min内观察到粉红色再现,继续滴定至无色作为终点,记录滴定消耗溶液体积V4的毫升数。
对于含有氧化锰和六价铬的试料可通过测定其含量消除干扰,其测定方法见9.2。5
结果计算及表示
游离氯的计算
水样中游离氯的质量浓度p(以Cl2计),按照公式(3)进行计算。C,(V-V)
p(Cl)=
式中:
硫酸亚铁铵标准滴定液的浓度(以Cl2计),mmol/L:C3
Vo—实际水样体积,ml;
测定(9.2)中消耗硫酸亚铁铵标准滴定液的体积,ml:Vs
校正氧化锰和六价铬干扰时消耗硫酸亚铁铵标准滴定液的体积,ml,若不存在氧化锰和六价铬,Vs=0ml;
Cl2的分子量。
10.2总氯的计算
水样中总氯的质量浓度p(以Cl计),按照公式(4)进行计算。p(Cl)--)x 70.91
式中:
V4—测定(9.3)中消耗硫酸亚铁铵标准滴定液的体积,ml。10.3结果表示
当测定结果小于10mg/L时,保留到小数点后两位:大于等于10mg/L时,保留三位有效数字。
11精密度和准确度
11.1精密度
5个实验室对含碘酸钾质量浓度为1.006、5.03、9.05mg/L的统一样品进行了测定:实验室内相对标准偏差分别为:7.6%~9.6%,1.0%~3.8%,0.7%~1.4%实验室间相对标准偏差分别为:1.2%,1.1%,0.4%:重复性限分别为:0.25mg/L,0.33mg/L,0.26mg/L;再现性限分别为:0.25mg/L,0.36mg/L,0.27mg/L。11.2准确度
5个实验室对分别来源于自来水、医疗废水和生活污水的3个实际样品用次氯酸钠加标测6
加标回收率分别为:100%~103%,100%~103%,98.1%~106%:加标回收率最终值分别为:102%±2.2%,99.0%±6.2%,102%±6.4%。12注意事项
12.1当样品在现场测定时,若样品过酸、过碱或盐浓度较高,应增加缓冲液的加入量,以确保试样的pH值在6.2至6.5之间,测定时,样品应避免强光、振摇和温热。12.2若样品需运回实验室分析,对于酸性很强的水样,应增加固定剂NaOH溶液的加入量,使样品pH>12:若样品NaOH溶液加入体积大于样品体积的1%,样品体积Vo应进行校正对于碱性很强的水样(pH>12),则不需加入固定剂,测定时应增加缓冲液的加入量,使试样的pH值在6.2至6.5之间:对于加入固定剂的高盐样品,测定时也需调整缓冲液的加入量,使试样的pH值在6.2至6.5之间。12.3测定游离氯和总氯的玻璃器皿应分开使用,以防止交叉污染。7
A.1适用范围
附录A
(规范性附录)
一氯胺、二氯胺和三氯化氮三种形式化合氯的分别测定本附录规定区分一氯胺、二氯胺和三氯化氮三种形式化合氯的方法。本法适用范围与游离氯和总氯相同(参见本标准1)。A.2方法原理
在测定游离氯和总氯后,滴定另外两个试样a)将其中一个试样,加入到盛有缓冲溶液和DPD溶液的锥形瓶,再加入少量碘化钾,反应局限于游离氯和化合氯中的一氯胺:b)在另一个试样中,先加入少量碘化钾,再加入缓冲液和DPD溶液。此时,游离氯、化合氯中的一氯胺及50%三氯化氮发生反应化合氯中的二氯胺在上述两种情况下都不反应。分别计算化合氯中一氯胺、二氯胺和三氯化氮的浓度。
A.3试剂和材料
参见本标准6(试剂和材料)和以下试剂:A.3.1碘化钾溶液,p(KI)=5g/L。临用现配,装在棕色瓶中。A.4仪器和设备
参见本标准7(仪器和设备)。
5测定步骤
A.5.1游离氯和化合氯中一氯胺的测定向250ml锥形瓶中,依次加入15.0ml磷酸盐缓冲溶液(6.11)、5.0mlDPD溶液(6.12)和100ml水样,并加入2滴(约0.1ml)碘化钾溶液(A.3.1)或很小一粒碘化钾晶体(约0.5mg),混匀,立即用硫酸亚铁铵标准滴定液(6.9)滴定至无色为终点。记录消耗溶液体积V.的毫升数。高浓度样品应稀释后测定。A.5.2游离氯、化合氯中一氯胺和50%三氯化氮的测定向250ml烧杯中,依次加入100ml水样,2滴(约0.1ml)碘化钾溶液(A.3.1)或很小一粒碘化钾晶体(约0.5mg),混匀。在1min内,将烧杯中溶液倒入含15.0ml磷酸盐缓冲溶液(6.11)和5.0mlDPD溶液(6.12)的250ml锥形瓶中。立即用硫酸亚铁铵标准滴定液(6.9)滴定至无色为终点。记录消耗溶液体积V的毫升数。高浓度样品应稀释后测定A.6结果计算
A.6.1一氯胺的计算
化合氯中一氯胺的质量浓度p(以Cl2计),按照公式(A.1)进行计算。C:(V6-V)x70.91
p(Ch)=
式中:
V6一在测定(A.5.1)中消耗硫酸亚铁铵标准滴定液(6.9)的体积,mlA.6.2二氯胺的计算
化合氯中二氯胺的质量浓度p(以Cl2计),按照公式(A.2)进行计算。P(Clb)- C+V-2V) 0.91
式中:
Vz一—在测定(A.5.2)中消耗硫酸亚铁铵标准滴定液(6.9)的体积,ml。A.6.3三氯化氮的计算
化合氯中三氯化氮的质量浓度p(以Cl2计),按照公式(A.3)进行计算。2C:(V,-V)×70.91
p(C2)=
小提示:此标准内容仅展示完整标准里的部分截取内容,若需要完整标准请到上方自行免费下载完整标准文档。
	 
	        
	      代替GB11897-89
水质游离氯和总氯的测定
N,N-二乙基-1,4-苯二胺滴定法Water quality-Determination of free chlorine and total chlorineTitrimetric method using N, N-diethyl-1, 4-phenylenediamine本电子版为发布稿。请以中国环境科学出版社出版的正式标准文本为准2010-09-20发布
2010-12-01实施
适用范围
规范性引用文件
术语和定义
方法原理
干扰和消除
试剂和材料
仪器和设备
分析步骤
结果计算及表示
精密度和准确度
注意事项
附录A(规范性附录)一氯胺、二氯胺和三氯化氮三种形式化合氯的分别测定.2
为贯彻《中华人民共和国环境保护法》和《中华人民共和国水污染防治法》,保护环境保障人体健康,规范水中游离氯和总氯的监测方法,制定本标准。本标准规定了测定工业废水、医疗废水、生活污水、中水和污水再生的景观用水中游离氯和总氯的N,N-二乙基-1,4-苯二胺滴定法。本标准是对《水质游离氯和总氯的测定N,N-二乙基-1,4-苯二胺滴定法》(GB11897-89)的修订。
本标准首次发布于1989年,原标准起草单位:安徽省环境监测中心、中国预防医学科学院环境卫生监测所和安徽省芜湖环保监测中心站。本次为第一次修订。修订的主要内容如下:
一修改了标准的适用范围;
一增加了样品的保存方法;
—增加了干扰和消除条款;
修改了缓冲溶液添加量;
—增加了注意事项条款。
自本标准实施之日起,原国家环境保护局1989年12月25日批准、发布的国家环境保护标准《水质游离氯和总氯的测定N,N-二乙基-1,4-苯二胺滴定法》(GB11897-89)废止。本标准的附录A为规范性附录。
本标准由环境保护部科技标准司组织制订。本标准主要起草单位:大连市环境监测中心。本标准验证单位:辽宁省环境监测中心、鞍山市环境监测中心、营口市环境监测中心、沈阳市环境监测中心、锦州市环境监测中心。本标准环境保护部2010年09月20日批准。本标准自2010年12月1日起实施。本标准由环境保护部解释。
水质游离氯和总氯的测定
N.N-二乙基-1,4-苯二胺滴定法
警告:汞盐属剧毒化学品,操作时应按规定要求佩带防护器具,避免接触皮肤和衣物检测后的废液应做妥善的安全处理。1适用范围
本标准规定了测定水中游离氯和总氯的滴定法。本标准适用于工业废水、医疗废水、生活污水、中水和污水再生的景观用水中游离氯和总氯的测定。
本标准的检出限(以Cl2计)为0.02mg/L,测定范围(以Clz计)为0.08mg/L~5.0mg/L。对于游离氯和总氯浓度超过方法测定上限的样品,可适当稀释后进行测定。2规范性引用文件
本标准内容引用了下列文件中的条款。凡是不注日期的引用文件,其有效版本适用于本标准。
GB/T5750.10
GB/T5750.11
3术语和定义
生活饮用水标准检验方法亚氯酸盐生活饮用水标准检验方法
三氧化氯
下列术语和定义适用于本标准。3.1游离氯freechlorine
指以次氯酸、次氯酸盐离子和溶解的单质氯形式存在的氯。3.2化合氯combinedchlorine
指以氯胺和有机氯胺形式存在的氯。3.3总氯totalchlorine
指以“游离氯”或“化合氯”,或两者共存形式存在的氯。3.4氯胺chloramines
指按本方法测定的氨的一、二或三个氢原子被氯原子取代的衍生物(如:一氯胺,二氯胺,三氯化氮)和有机氮化合物的氯化衍生物游离氯和总氯的组成见表1。
游离氯(游离余氯)
表1名词及其组成
活性游离氯
潜在游离氯
总氯(总余氯)
4方法原理
游离氯测定
单质氯、次氯酸
次氯酸盐
单质氯、次氯酸、次氯酸盐、氯胺在pH为6.2~6.5条件下,游离氯与N,N-二乙基-1,4-苯二胺(DPD)生成红色化合物,用硫酸亚铁铵标准溶液滴定至红色消失。4.2总氯测定
在pH为6.2~6.5条件下,存在过量碘化钾时,单质氯、次氯酸、次氯酸盐和氯胺与DPD反应生成红色化合物,用硫酸亚铁铵标准溶液滴定至红色消失。5干扰和消除
5.1其他氯化合物的干扰
二氧化氯对游离氯和总氯的测定产生干扰,亚氯酸盐对总氯的测定产生干扰。二氧化氯和亚氯酸盐可通过测定其浓度加以校正,其测定方法参见GB/T5750.11和GB/T5750.10。高浓度的一氯胺对游离氯的测定产生干扰。可以通过加亚砷酸钠溶液(6.13)或硫代乙酰胺溶液(6.13)消除一氯胺的干扰,一氯胺的测定按照附录A执行。5.2氧化锰和六价铬干扰的校正
氧化锰和六价铬会对测定产生干扰。通过测定氧化锰和六价铬的浓度可消除干扰,其测定方法见9.2。
5.3其他氧化物的干扰
本方法在以下氧化剂存在的情况下有干扰:溴、碘、溴胺、碘胺、臭氧、过氧化氢、铬酸盐、氧化锰、六价铬、亚硝酸根、铜离子(Cu2+)和铁离子(Fe3+)。其中Cu2+(<8mg/L)和Fe3+(<20mg/L)的干扰可通过缓冲溶液和DPD溶液中的Na2-EDTA掩蔽,氧化锰和六价铬的干扰可通过滴定测定进行校正,其他氧化物干扰加亚砷酸钠溶液(6.13)或硫代乙酰胺溶液(6.13)消除。铬酸盐的干扰可通过加入氯化钡消除。6试剂和材料
除非另有说明,分析时均使用符合国家标准的分析纯试剂6.1实验用水:为不含氯和还原性物质的去离子水或二次蒸馏水,实验用水需通过检验方2
能使用。
检验方法:向第一个250ml锥形瓶中加入100ml待测水和1.0g碘化钾(6.4),混勾。1min后,加入5.0ml缓冲溶液(6.11)和5.0mlDPD试液(6.12):再向第二个250ml锥形瓶中加入100ml待测水和2滴次氯酸钠溶液(6.6)。2min后,加入5.0ml缓冲溶液(6.11)和5.0mlDPD试液(6.12)。
第一个瓶中不应显色,第二个瓶中应显粉红色。否则需将实验用水经活性炭处理使之脱氯,并按上述步骤检验其质量,直至合格后方能使用。6.2浓硫酸:p=1.84g/ml。
6.3正磷酸:p=1.71g/ml。
6.4碘化钾:晶体。
6.5氢氧化钠溶液:c(NaOH)=2.0mol/L称取80.0g氢氧化钠,溶解于500ml水(6.1)中,待溶液冷却后移入1000ml容量瓶加水(6.1)至标线,混匀。
6.6次氯酸钠溶液:p(Cl)0.1g/L由次氯酸钠浓溶液(商品名,安替福民)稀释而成。6.7重铬酸钾标准溶液:c(1/6K2Cr20z)=100.0mmol/L准确称取4.904g研细的重铬酸钾(105℃烘干2h以上),溶于1000ml容量瓶中,加水(6.1)至标线,混匀。
6.8硫酸亚铁铵贮备液:c[(NH4)2Fe(SO4)2·6H2O)=56mmol/L称取22.0g六水合硫酸亚铁铵,溶于含5.0ml浓硫酸(6.2)的水(6.1)中,移入1000ml棕色容量瓶中,加水(6.1)至标线,混匀。测定前进行标定。标定方法:向250ml锥形瓶中,依次加入50.0ml硫酸亚铁铵贮备液(6.8)、5.0ml正磷酸(6.3)和4滴二苯胺磺酸锁指示液(6.10)。用重铬酸钾标准溶液(6.7)滴定到出现墨绿色,溶液颜色保持不变时为终点。此溶液的浓度以每升含氯(Cl2)毫摩尔数表示,按照公式(1)进行计算。
式中:
Ci=Cov
Cl一—硫酸亚铁铵贮备液的浓度,mmol/L:C2重铬酸钾标准溶液的浓度,mmol/L:3
V2——滴定消耗重铬酸钾标准溶液的体积,ml:Vi—硫酸亚铁铵贮备液的体积,ml;2—每摩尔硫酸亚铁铵相当于氯(Cl2)的摩尔数。注1:若Vz小于22ml,应重新配制硫酸亚铁铵贮备液。6.9硫酸亚铁铵标准滴定液:c[(NH4)2Fe(SO4)2·6H20]~2.8mmol/L取50.0ml硫酸亚铁铵贮备液(6.8)于1000ml容量瓶中,加水(6.1)至标线,混匀,存放于棕色试剂瓶中。临用现配。以每升含氯(Cl2)毫摩尔数表示此溶液的浓度C3(mmol/L),按照公式(2)进行计算CS
6.10二苯胺磺酸指示液:p[(C6Hs-NH-C6H4-SO3)2Ba]=3.0g/L称取0.30g二苯胺磺酸钡溶解于100ml容量瓶中,加水(6.1)至标线,混匀。6.11磷酸盐缓冲溶液:pH=6.5
称取24.0g无水磷酸氢二钠(Na2HPO4)或60.5g十二水合磷酸氢二钠(Na2HPO4-12H2O),以及46.0g磷酸二氢钾(KH2PO4),依次溶于水中,加入100ml浓度为8.0g/L的二水合EDTA二钠(C1oH4N2O:Na22H2O)溶液或0.8gEDTA二钠固体,转移至1000ml容量瓶中,加水(6.1)至标线,混匀。必要时,可加入0.020g氯化汞,以防止霉菌繁殖及试剂内痕量碘化物对游离氯检验的干扰。6.12N,N-二乙基-1,4-苯二胺硫酸盐溶液(DPD):p[NH2-C6H4-N(C2Hs)2H2SO4]=1.1g/L将2.0ml浓硫酸(6.2)和25ml浓度为8.0g/L的二水合EDTA二钠溶液或0.2gEDTA二钠固体,加入250ml水(6.1)中配制成混合溶液。将1.1g无水DPD硫酸盐或1.5g五水合物,加入上述混合溶液中,转移至1000ml棕色容量瓶中,加水(6.1)至标线,混匀。溶液装在棕色试剂瓶内,4℃保存。若溶液长时间放置后变色,应重新配制。注2:也可用1.1gDPD草酸盐或1.0gDPD盐酸盐代替DPD硫酸盐。6.13亚酸钠溶液,p(NaAsO2)=2.0g/L;或硫代乙酰胺溶液,P(CHsCSNH2)=2.5g/L。
7仪器和设备
7.1微量滴定管:5ml,0.02ml分度。7.2一般实验室常用仪器设备。
注3:实验中的玻璃器皿需在次氯酸钠溶液(6.6)中浸泡1h,然后用水(6.1)充分漂洗。8样品
8.1样品菜集bzxZ.net
游离氯和总氯不稳定,样品应尽量现场测定。如样品不能现场测定,则需对样品加入固定剂保存。预先加入采样体积1%的NaOH溶液(6.5)到棕色玻璃瓶中,采集水样便其充满采样瓶,立即加盖塞紧并密封,避免水样接触空气。若样品呈酸性,应加大NaOH溶液的加入量,确保水样pH>12。
8.2样品保存
水样用冷藏箱运送,在实验室内4℃、避光条件下保存,5d内测定。9分析步骤
9.1试料的制备
取100ml样品作为试料Vo。如总氯(Cl2)超过5mg/L,需取较小体积样品,用水(6.1)稀释至100ml
9.2游离氯测定
在250ml锥形瓶中,依次加入15.0ml磷酸盐缓冲溶液(6.11)、5.0mlDPD溶液(6.12)和试样(9.1),混匀。立即用硫酸亚铁铵标准滴定液(6.9)滴定至无色为终点,记录滴定消耗溶液体积V3的毫升数。
对于含有氧化锰和六价铬的试样可通过测定两者含量消除其干扰。取100ml试料于250ml锥形瓶中,加入1.0ml亚砷酸钠溶液(6.13)或硫代乙酰胺溶液(6.13),混匀。再加入15.0ml磷酸盐缓冲液(6.11)和5.0mlDPD溶液(6.12),立即用硫酸亚铁铵标准滴定液(6.9)滴定,溶液由粉红色滴至无色为终点,测定氧化锰的干扰。若有六价铬存在,30min后,溶液颜色变成粉红色,继续滴定六价铬的干扰,使溶液由粉红色滴至无色为终点。记录滴定消耗溶液体积Vs,相当于氧化锰和六价铬的干扰。若水样需稀释,应测定稀释后样品的氧化锰和六价铬干扰。
9.3总氯测定
在250ml锥形瓶中,依次加入15.0ml磷酸盐缓冲溶液(6.11)、5.0mlDPD溶液(6.12)和试料(9.1),加入1g碘化钾(6.4),混匀。2min后,用硫酸亚铁铵标准滴定液(6.9)滴定至无色为终点。如在2min内观察到粉红色再现,继续滴定至无色作为终点,记录滴定消耗溶液体积V4的毫升数。
对于含有氧化锰和六价铬的试料可通过测定其含量消除干扰,其测定方法见9.2。5
结果计算及表示
游离氯的计算
水样中游离氯的质量浓度p(以Cl2计),按照公式(3)进行计算。C,(V-V)
p(Cl)=
式中:
硫酸亚铁铵标准滴定液的浓度(以Cl2计),mmol/L:C3
Vo—实际水样体积,ml;
测定(9.2)中消耗硫酸亚铁铵标准滴定液的体积,ml:Vs
校正氧化锰和六价铬干扰时消耗硫酸亚铁铵标准滴定液的体积,ml,若不存在氧化锰和六价铬,Vs=0ml;
Cl2的分子量。
10.2总氯的计算
水样中总氯的质量浓度p(以Cl计),按照公式(4)进行计算。p(Cl)--)x 70.91
式中:
V4—测定(9.3)中消耗硫酸亚铁铵标准滴定液的体积,ml。10.3结果表示
当测定结果小于10mg/L时,保留到小数点后两位:大于等于10mg/L时,保留三位有效数字。
11精密度和准确度
11.1精密度
5个实验室对含碘酸钾质量浓度为1.006、5.03、9.05mg/L的统一样品进行了测定:实验室内相对标准偏差分别为:7.6%~9.6%,1.0%~3.8%,0.7%~1.4%实验室间相对标准偏差分别为:1.2%,1.1%,0.4%:重复性限分别为:0.25mg/L,0.33mg/L,0.26mg/L;再现性限分别为:0.25mg/L,0.36mg/L,0.27mg/L。11.2准确度
5个实验室对分别来源于自来水、医疗废水和生活污水的3个实际样品用次氯酸钠加标测6
加标回收率分别为:100%~103%,100%~103%,98.1%~106%:加标回收率最终值分别为:102%±2.2%,99.0%±6.2%,102%±6.4%。12注意事项
12.1当样品在现场测定时,若样品过酸、过碱或盐浓度较高,应增加缓冲液的加入量,以确保试样的pH值在6.2至6.5之间,测定时,样品应避免强光、振摇和温热。12.2若样品需运回实验室分析,对于酸性很强的水样,应增加固定剂NaOH溶液的加入量,使样品pH>12:若样品NaOH溶液加入体积大于样品体积的1%,样品体积Vo应进行校正对于碱性很强的水样(pH>12),则不需加入固定剂,测定时应增加缓冲液的加入量,使试样的pH值在6.2至6.5之间:对于加入固定剂的高盐样品,测定时也需调整缓冲液的加入量,使试样的pH值在6.2至6.5之间。12.3测定游离氯和总氯的玻璃器皿应分开使用,以防止交叉污染。7
A.1适用范围
附录A
(规范性附录)
一氯胺、二氯胺和三氯化氮三种形式化合氯的分别测定本附录规定区分一氯胺、二氯胺和三氯化氮三种形式化合氯的方法。本法适用范围与游离氯和总氯相同(参见本标准1)。A.2方法原理
在测定游离氯和总氯后,滴定另外两个试样a)将其中一个试样,加入到盛有缓冲溶液和DPD溶液的锥形瓶,再加入少量碘化钾,反应局限于游离氯和化合氯中的一氯胺:b)在另一个试样中,先加入少量碘化钾,再加入缓冲液和DPD溶液。此时,游离氯、化合氯中的一氯胺及50%三氯化氮发生反应化合氯中的二氯胺在上述两种情况下都不反应。分别计算化合氯中一氯胺、二氯胺和三氯化氮的浓度。
A.3试剂和材料
参见本标准6(试剂和材料)和以下试剂:A.3.1碘化钾溶液,p(KI)=5g/L。临用现配,装在棕色瓶中。A.4仪器和设备
参见本标准7(仪器和设备)。
5测定步骤
A.5.1游离氯和化合氯中一氯胺的测定向250ml锥形瓶中,依次加入15.0ml磷酸盐缓冲溶液(6.11)、5.0mlDPD溶液(6.12)和100ml水样,并加入2滴(约0.1ml)碘化钾溶液(A.3.1)或很小一粒碘化钾晶体(约0.5mg),混匀,立即用硫酸亚铁铵标准滴定液(6.9)滴定至无色为终点。记录消耗溶液体积V.的毫升数。高浓度样品应稀释后测定。A.5.2游离氯、化合氯中一氯胺和50%三氯化氮的测定向250ml烧杯中,依次加入100ml水样,2滴(约0.1ml)碘化钾溶液(A.3.1)或很小一粒碘化钾晶体(约0.5mg),混匀。在1min内,将烧杯中溶液倒入含15.0ml磷酸盐缓冲溶液(6.11)和5.0mlDPD溶液(6.12)的250ml锥形瓶中。立即用硫酸亚铁铵标准滴定液(6.9)滴定至无色为终点。记录消耗溶液体积V的毫升数。高浓度样品应稀释后测定A.6结果计算
A.6.1一氯胺的计算
化合氯中一氯胺的质量浓度p(以Cl2计),按照公式(A.1)进行计算。C:(V6-V)x70.91
p(Ch)=
式中:
V6一在测定(A.5.1)中消耗硫酸亚铁铵标准滴定液(6.9)的体积,mlA.6.2二氯胺的计算
化合氯中二氯胺的质量浓度p(以Cl2计),按照公式(A.2)进行计算。P(Clb)- C+V-2V) 0.91
式中:
Vz一—在测定(A.5.2)中消耗硫酸亚铁铵标准滴定液(6.9)的体积,ml。A.6.3三氯化氮的计算
化合氯中三氯化氮的质量浓度p(以Cl2计),按照公式(A.3)进行计算。2C:(V,-V)×70.91
p(C2)=
小提示:此标准内容仅展示完整标准里的部分截取内容,若需要完整标准请到上方自行免费下载完整标准文档。
标准图片预览:





- 其它标准
 
- 热门标准
 - 行业标准
 
- HJ512-2009 清洁生产标准 粗铅冶炼业
 - HJ814-2016 水和土壤样品中钚的放射化学分析方法
 - HJ788-2016 水质 乙腈的测定 吹扫捕集/气相色谱法
 - HJ749-2015 固体废物 总铬的测定 火焰原子吸收分光光度法
 - HJ2046-2014 火电厂烟气脱硫工程技术规范 海水法
 - HJ710.8-2014 生物多样性观测技术导则 淡水底栖大型无脊椎动物
 - HJ816-2016 水和生物样品灰中铯-137的放射化学分析方法
 - HJ10.1-2016 辐射环境保护管理导则 核技术利用建设项目 环境影响评价文件的内容和格式
 - HJ/T185-2006 清洁生产标准 纺织业(棉印染)
 - HJ751-2015 固体废物 镍和铜的测定 火焰原子吸收分光光度法
 - HJ829-2017 环境空气 颗粒物中无机元素的测定 能量色散X射线荧光光谱法
 - HJ/T181-2005 废弃机电产品集中拆解利用处置区 环境保护技术规范(试行)
 - HJ593-2010 水质 单质磷的测定 磷钼蓝分光光度法
 - HJ596.6-2010 水质 词汇 第六部分
 - HJ1234—2021 入河(海)排污口排查整治无人机遥感解译技术规范
 
- 行业新闻
 
请牢记:“bzxz.net”即是“标准下载”四个汉字汉语拼音首字母与国际顶级域名“.net”的组合。 ©2025 标准下载网 www.bzxz.net 本站邮件:bzxznet@163.com
网站备案号:湘ICP备2025141790号-2
网站备案号:湘ICP备2025141790号-2