- 您的位置:
- 标准下载网 >>
- 标准分类 >>
- 国家标准(GB) >>
- GB/T 6276.7-2010 工业用碳酸氢铵的测定方法 第7部分:砷含量 二乙基二硫代氨基甲酸银分光光度法
【国家标准(GB)】 工业用碳酸氢铵的测定方法 第7部分:砷含量 二乙基二硫代氨基甲酸银分光光度法
本网站 发布时间:
2024-08-28 21:12:33
- GB/T6276.7-2010
- 现行
- 点击下载此标准
标准号:
GB/T 6276.7-2010
标准名称:
工业用碳酸氢铵的测定方法 第7部分:砷含量 二乙基二硫代氨基甲酸银分光光度法
标准类别:
国家标准(GB)
标准状态:
现行-
发布日期:
2010-06-30 出版语种:
简体中文下载格式:
.rar .pdf下载大小:
1.16 MB
替代情况:
替代GB/T 6276.7-1986
点击下载
标准简介:
标准下载解压密码:www.bzxz.net
GB/T 6276.7-2010 工业用碳酸氢铵的测定方法 第7部分:砷含量 二乙基二硫代氨基甲酸银分光光度法 GB/T6276.7-2010
部分标准内容:
ICS71.060.50
中华人民共和国国家标准
GB/T6276.7—2010
代替GB/T6276.7--1986
工业用碳酸氢铵的测定方法
第7部分:砷含量
二乙基二硫代氨基甲酸银分光光度法Determination of ammonium hydrogen carbonate for industrial use-Part 7:Arsenic content--Silver diethyl dithiocarbamate photometric method2010-06-30发布
中华人民共和国国家质量监督检验检疫总局中国国家标准化管理委员会
2011-01-01实施
GB/T6276《工业用碳酸氢铵的测定方法》分为九个部分:第1部分:碳酸氢铵含量
-第2部分:氯化物含量
-第3部分:硫化物含量
第4部分:硫酸盐含量
第5部分:灰分含量
第6部分:铁含量
-第7部分:砷含量
第8部分:砷含量
酸碱滴定法;
电位滴定法;
目视比浊法;
目视比浊法;
重量法;
邻菲哆啉分光光度法;
二乙基二硫代氨基甲酸银分光光度法;碑斑法;
第9部分:重金属含量
目视比浊法。
本部分是GB/T6276的第7部分。
本部分代替GB/T6276.7-1986《工业用碳酸氢铵光光度法》。
本部分与GB/T6276
6·-1986的主要差异是:
删除了等效采用1SO4275:1977的内容;辞含量的测定
GB/T6276.7—2010
二乙基二硫代氨氮基甲酸银分
试剂溶液、标准滴定溶液等的配制和标定方法均执行HG/T2843;增加了平行测定结果允许差的规定。本部分由中国石油和化学工业协会提出。本部分由全国肥料和土壤调理剂标准化技术委员会归口。本部分起草单位:国家化肥质量监督检验中心(上海)。本部分主要起草人:王婷、仲文轶。本部分于1986年首次发布。
建筑321---标准查询下载网
1范围
工业用碳酸氢铵的测定方法
第7部分:砷含量
二乙基二硫代氨基甲酸银分光光度法GB/T6276.7—2010
GB/T6276的本部分规定了采用二乙基二硫代氨基甲酸银分光光度法测定工业用碳酸氢铵的砷含量。
本部分适用于工业用碳酸氢铵中砷含量的测定。2规范性引用文件
下列文件中的条款通过GB/T6276的本部分的引用而成为本部分的条款。凡是注日期的引用文件,其随后所有的修改单(不包括谢误的内容)或修订版均不适用于本部分,然而,鼓励根据本部分达成协议的各方研究是否可使用这些文件的最新版本。凡是不注日期的引用文件,其最新版本适用于本部分。HG/T2843化肥产品化学分析常用标准滴定溶液、标准溶液、试剂溶液和指示剂溶液3原理
在酸性条件下,用金属锌将砷还原为碑化氢,用二乙基二硫代氨基甲酸银的吡啶溶波吸收,析出紫红色胶状分散银,在最大吸收波长540nm处,用分光光度计测定其吸光度,计算出砷含量。4
仪器设备
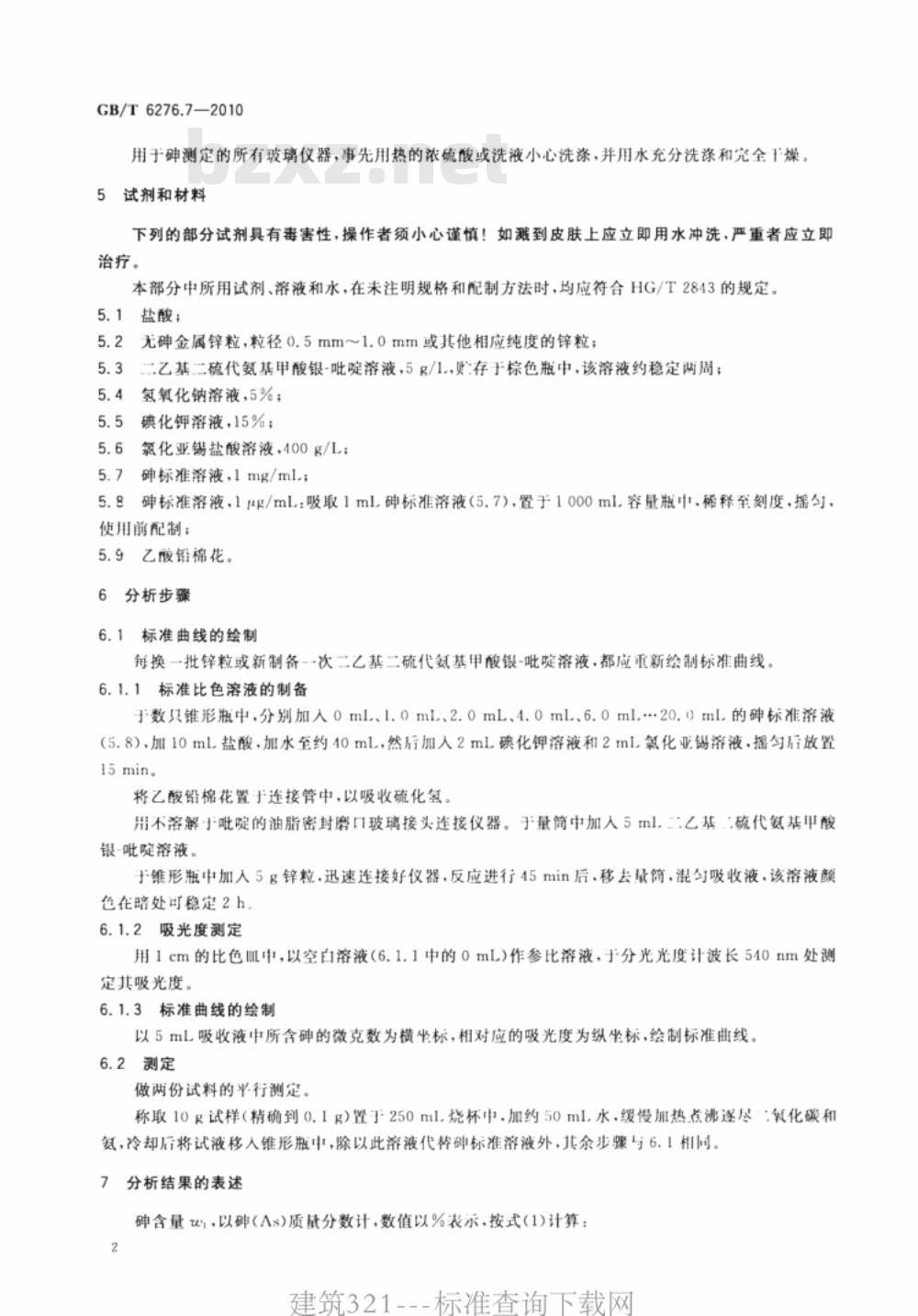
4.1分光光度计,带1cm比色皿。4.2定碑仪,见图1。
单位为毫米
100ml.锥形瓶.用于发生化氢;
连接管,用于捕集硫化氢;
10mL.量筒,吸收砷化氨用。
图1定砷仪
GB/T6276.7—2010
用于碑测定的所有玻璃仪器,事先用热的浓硫酸或洗液小心洗涤,并用水充分洗涤和究全1燥。5试剂和材料
下列的部分试剂具有毒害性,操作者须小心谨慎!如溅到皮肤上应立即用水冲洗,严重者应立即治疗。
本部分中所用试剂、溶液和水,在未注明规格和配制方法时,均应符合HG/T2843的规定,5.1盐酸;
5.2无砷金属锌粒,粒径0.5mm~1.0mm或其他相应纯度的锌粒;5.3
.乙基二硫代氨基甲酸银-吡啶溶液,5g/1,存于棕色瓶中,该溶液约稳定两周;5.4
氢氧化钠溶液,5%;www.bzxz.net
碘化钾溶液,15%;
氯化亚锡盐酸溶液,400g/L;
砷标准溶液,1mg/ml.;
砷标准溶液,1μg/mL:吸取1mL碑标准溶液(5.7),置于1000ml容量瓶中.稀释至刻度,摇匀,使用前配制;
5.9乙酸铅棉花。
6分析步骤
标准曲线的绘制
每换一批锌粒或新制备--次二乙基二硫代氮基甲酸银-吡啶溶液,都应重新绘制标准曲线。6.1.1标准比色溶液的制备
于数只锥形瓶中,分别加人0mL、l.0ml、2.0mL、4.0ml.、6.0ml20.ml.的碑标准溶液(5.8),加10mL盐酸,加水至约40mL,然后加人2mL碘化钾溶液和2ml氟化亚锡溶液,摇匀后放置15 min。
将乙酸铅棉花置于连接管中,以吸收硫化氢。用不溶解于吡啶的油脂密封磨口玻璃接头连接仪器。于量筒中加人5ml.二.乙基.硫代氨基甲酸银-吡啶溶液。
于锥形瓶中加入5g锌粒,迅速连接好仪器,反应进行45min后.移去量简,混匀吸收液.该溶液额色在暗处可稳定2h
6.1.2吸光度测定
用1cm的比色ⅢL中,以空白溶液(6.1.1中的0mL)作参比溶液,于分光光度计波长540nm处测定其吸光度。
6.1.3标准曲线的绘制
以5mL吸收液中所含砷的微克数为横坐标,相对应的吸光度为纵坐标,绘制标准曲线。6.2测定
做两份试料的平行测定。
称取10g试样(精确到0.1g)置于250mlL烧杯中,加约50ml.水,缓慢加热点沸逐尽:氧化碳和氮,冷却后将试液移入锥形瓶中,除以此溶液代替碑标准溶液外,其余步骤与6.1相间。7分析结果的表述
砷含量w:.以碑(As)质量分数计,数值以%表示,按式(1)计算:2
建321---标准查询下截网
式中:
m×1000.000×100
GB/T6276.7—2010
从标准曲线上查出的试液中砷的质量的数值,单位为微克(μg);试料质量的数值,单位为克(g)。计算结果表示到小数点后五位,取平行测定结果的算术平均值为测定结果。允许差
平行测定结果的相对偏差不大于100%。GB/T6276.7-2010
打印月期:2010年8月25F009
建筑321--
中华人民共和
国家标准
工业用碳酸氢铵的测定方法
第7部分:砷含量
二乙基二硫代氨基甲酸银分光光度法GBT 6276.7 2010
中国标准出版社出版发行
北京复兴门外三里河北街16号
邮政编码:100045
网址www.spe.net.cn
电话:6852394668517548
中国标准出版社秦皇岛印剧厂印制各地新华书店经销
01/16印张0.5字数7千字
开本880×1230
2010年8月第-版
2010年8月第-次印刷
书号:155066·140243定价14.00元如有印装差错由本社发行中心调换版权专有侵权必究
举报电话:(010)68533533
标准查询下载网
小提示:此标准内容仅展示完整标准里的部分截取内容,若需要完整标准请到上方自行免费下载完整标准文档。
中华人民共和国国家标准
GB/T6276.7—2010
代替GB/T6276.7--1986
工业用碳酸氢铵的测定方法
第7部分:砷含量
二乙基二硫代氨基甲酸银分光光度法Determination of ammonium hydrogen carbonate for industrial use-Part 7:Arsenic content--Silver diethyl dithiocarbamate photometric method2010-06-30发布
中华人民共和国国家质量监督检验检疫总局中国国家标准化管理委员会
2011-01-01实施
GB/T6276《工业用碳酸氢铵的测定方法》分为九个部分:第1部分:碳酸氢铵含量
-第2部分:氯化物含量
-第3部分:硫化物含量
第4部分:硫酸盐含量
第5部分:灰分含量
第6部分:铁含量
-第7部分:砷含量
第8部分:砷含量
酸碱滴定法;
电位滴定法;
目视比浊法;
目视比浊法;
重量法;
邻菲哆啉分光光度法;
二乙基二硫代氨基甲酸银分光光度法;碑斑法;
第9部分:重金属含量
目视比浊法。
本部分是GB/T6276的第7部分。
本部分代替GB/T6276.7-1986《工业用碳酸氢铵光光度法》。
本部分与GB/T6276
6·-1986的主要差异是:
删除了等效采用1SO4275:1977的内容;辞含量的测定
GB/T6276.7—2010
二乙基二硫代氨氮基甲酸银分
试剂溶液、标准滴定溶液等的配制和标定方法均执行HG/T2843;增加了平行测定结果允许差的规定。本部分由中国石油和化学工业协会提出。本部分由全国肥料和土壤调理剂标准化技术委员会归口。本部分起草单位:国家化肥质量监督检验中心(上海)。本部分主要起草人:王婷、仲文轶。本部分于1986年首次发布。
建筑321---标准查询下载网
1范围
工业用碳酸氢铵的测定方法
第7部分:砷含量
二乙基二硫代氨基甲酸银分光光度法GB/T6276.7—2010
GB/T6276的本部分规定了采用二乙基二硫代氨基甲酸银分光光度法测定工业用碳酸氢铵的砷含量。
本部分适用于工业用碳酸氢铵中砷含量的测定。2规范性引用文件
下列文件中的条款通过GB/T6276的本部分的引用而成为本部分的条款。凡是注日期的引用文件,其随后所有的修改单(不包括谢误的内容)或修订版均不适用于本部分,然而,鼓励根据本部分达成协议的各方研究是否可使用这些文件的最新版本。凡是不注日期的引用文件,其最新版本适用于本部分。HG/T2843化肥产品化学分析常用标准滴定溶液、标准溶液、试剂溶液和指示剂溶液3原理
在酸性条件下,用金属锌将砷还原为碑化氢,用二乙基二硫代氨基甲酸银的吡啶溶波吸收,析出紫红色胶状分散银,在最大吸收波长540nm处,用分光光度计测定其吸光度,计算出砷含量。4
仪器设备
4.1分光光度计,带1cm比色皿。4.2定碑仪,见图1。
单位为毫米
100ml.锥形瓶.用于发生化氢;
连接管,用于捕集硫化氢;
10mL.量筒,吸收砷化氨用。
图1定砷仪
GB/T6276.7—2010
用于碑测定的所有玻璃仪器,事先用热的浓硫酸或洗液小心洗涤,并用水充分洗涤和究全1燥。5试剂和材料
下列的部分试剂具有毒害性,操作者须小心谨慎!如溅到皮肤上应立即用水冲洗,严重者应立即治疗。
本部分中所用试剂、溶液和水,在未注明规格和配制方法时,均应符合HG/T2843的规定,5.1盐酸;
5.2无砷金属锌粒,粒径0.5mm~1.0mm或其他相应纯度的锌粒;5.3
.乙基二硫代氨基甲酸银-吡啶溶液,5g/1,存于棕色瓶中,该溶液约稳定两周;5.4
氢氧化钠溶液,5%;www.bzxz.net
碘化钾溶液,15%;
氯化亚锡盐酸溶液,400g/L;
砷标准溶液,1mg/ml.;
砷标准溶液,1μg/mL:吸取1mL碑标准溶液(5.7),置于1000ml容量瓶中.稀释至刻度,摇匀,使用前配制;
5.9乙酸铅棉花。
6分析步骤
标准曲线的绘制
每换一批锌粒或新制备--次二乙基二硫代氮基甲酸银-吡啶溶液,都应重新绘制标准曲线。6.1.1标准比色溶液的制备
于数只锥形瓶中,分别加人0mL、l.0ml、2.0mL、4.0ml.、6.0ml20.ml.的碑标准溶液(5.8),加10mL盐酸,加水至约40mL,然后加人2mL碘化钾溶液和2ml氟化亚锡溶液,摇匀后放置15 min。
将乙酸铅棉花置于连接管中,以吸收硫化氢。用不溶解于吡啶的油脂密封磨口玻璃接头连接仪器。于量筒中加人5ml.二.乙基.硫代氨基甲酸银-吡啶溶液。
于锥形瓶中加入5g锌粒,迅速连接好仪器,反应进行45min后.移去量简,混匀吸收液.该溶液额色在暗处可稳定2h
6.1.2吸光度测定
用1cm的比色ⅢL中,以空白溶液(6.1.1中的0mL)作参比溶液,于分光光度计波长540nm处测定其吸光度。
6.1.3标准曲线的绘制
以5mL吸收液中所含砷的微克数为横坐标,相对应的吸光度为纵坐标,绘制标准曲线。6.2测定
做两份试料的平行测定。
称取10g试样(精确到0.1g)置于250mlL烧杯中,加约50ml.水,缓慢加热点沸逐尽:氧化碳和氮,冷却后将试液移入锥形瓶中,除以此溶液代替碑标准溶液外,其余步骤与6.1相间。7分析结果的表述
砷含量w:.以碑(As)质量分数计,数值以%表示,按式(1)计算:2
建321---标准查询下截网
式中:
m×1000.000×100
GB/T6276.7—2010
从标准曲线上查出的试液中砷的质量的数值,单位为微克(μg);试料质量的数值,单位为克(g)。计算结果表示到小数点后五位,取平行测定结果的算术平均值为测定结果。允许差
平行测定结果的相对偏差不大于100%。GB/T6276.7-2010
打印月期:2010年8月25F009
建筑321--
中华人民共和
国家标准
工业用碳酸氢铵的测定方法
第7部分:砷含量
二乙基二硫代氨基甲酸银分光光度法GBT 6276.7 2010
中国标准出版社出版发行
北京复兴门外三里河北街16号
邮政编码:100045
网址www.spe.net.cn
电话:6852394668517548
中国标准出版社秦皇岛印剧厂印制各地新华书店经销
01/16印张0.5字数7千字
开本880×1230
2010年8月第-版
2010年8月第-次印刷
书号:155066·140243定价14.00元如有印装差错由本社发行中心调换版权专有侵权必究
举报电话:(010)68533533
标准查询下载网
小提示:此标准内容仅展示完整标准里的部分截取内容,若需要完整标准请到上方自行免费下载完整标准文档。
标准图片预览:





- 热门标准
- 国家标准(GB)
- GB/T2828.1-2012 计数抽样检验程序 第1部分:按接收质量限(AQL)检索的逐批检验抽样计划
- GB50367-2013 混凝土结构加固设计规范
- GB/T18204.4-2000 公共场所毛巾、床上卧具微生物检验方法细菌总数测定
- GB/T3836.1-2021 爆炸性环境 第1部分:设备 通用要求
- GB5009.225-2023 食品安全国家标准 酒和食用酒精中乙醇浓度的测定
- GB/T11379-2008 金属覆盖层 工程用铬电镀层
- GB/T23892.3-2009 滑动轴承 稳态条件下流体动压可倾瓦块止推轴承 第3部分:可倾瓦块止推轴承计算的许用值
- GB/T18380.33-2022 电缆和光缆在火焰条件下的燃烧试验 第33部分:垂直安装的成束电线电缆火焰垂直蔓延试验 A类
- GB/T9145-2003 普通螺纹 中等精度、优选系列的极限尺寸
- GB/T9239-1988 刚性转子平衡品质 许用不平衡的确定
- GB/T15917.3-1995 金属镝及氧化镝化学分析方法 对氯苯基荧光酮--溴化十六烷基三甲基胺分光光度法测定钽量
- GB/T11839-1989 二氧化铀芯块中硼的测定 姜黄素萃取光度法
- GB/T6122.1-2002 圆角铣刀 第1部分:型式和尺寸
- GB/T7433-1987 对称电缆载波通信系统抗无线电广播和通信干扰的指标
- GB/T12053-1989 光学识别用字母数字字符集 第一部分:OCR-A字符集印刷图象的形状和尺寸
- 行业新闻
请牢记:“bzxz.net”即是“标准下载”四个汉字汉语拼音首字母与国际顶级域名“.net”的组合。 ©2025 标准下载网 www.bzxz.net 本站邮件:bzxznet@163.com
网站备案号:湘ICP备2025141790号-2
网站备案号:湘ICP备2025141790号-2