- 您的位置:
- 标准下载网 >>
- 标准分类 >>
- 民政行业标准(MZ) >>
- MZ/T 015.4-2010 救灾装具 第4部分:气垫床
标准号:
MZ/T 015.4-2010
标准名称:
救灾装具 第4部分:气垫床
标准类别:
民政行业标准(MZ)
标准状态:
现行-
发布日期:
2010-01-14 -
实施日期:
2010-03-15 出版语种:
简体中文下载格式:
.rar .pdf下载大小:
3.80 MB
部分标准内容:
备索号:27776-2010
中华人民共和国民政部行业标准MZ/T015.4—2010
救灾装具
第4部分:气垫床
Disasterrelief outfit
Part4:Airbed
2010-01-14发布
2010-03-15实施
中华人民共和国民政部发布
MZ/T015.4—2010
MZ/T015—2010《教灾装具》分为五个部分:第1部分:折叠床;
一第2部分:折叠桌、凳;
-第3部分:软体贮水罐、水桶;第4部分:气垫床;
第5部分:背囊。
本部分为MZ/T015—2010的第4部分。本部分的附录A为规范性附录。
本部分由民政部教灾司提出。
本部分由全国减灾救灾标准化委员会归口。本部分起草单位:民政部救灾司、北京市民政局、新兴职业装备生产技术研究所。本部分主要起草人:于金明、丁长利、王珍、崔秀敏、李国新。354
救灾装具第4部分:气垫床
MZ/T015.4—2010
本部分规定了救灾专用气垫床的要求、试验方法、检验规则及标志、包装、运输与贮存。本部分适用于单面涂覆PU防水化纤布经高频热合成型的教灾专用气垫床的订购、生产与验收。2规范性引用文件
下列文件对于本文件的应用是必不可少的。凡是注日期的引用文件,仅注入日期的版本适用于本文件。凡是不注入日期的引用文件,其最新版本(包括所有的修改单)适用于本文件。GB/T250—2008纺织品色牢度试验评定变色用灰色样卡GB/T2679.7—2005纸板截穿强度的测定GB/T3280—2007不锈钢冷轧钢板和钢带GB/T3920—2008
纺织品色牢度试验耐摩擦色牢度GB/T3923.1—1997
GB/T4666—2009
GB/T4669—2008
纺织品织物拉伸性能第1部分:断裂强力和断裂伸长率的测定条样法纺织品织物长度和幅宽的测定
纺织品机织物单位长度质量和单位面积质量的测定GB/T4857.4—2008
验方法
GB/T 6545—1998
GB/T8427—2008
GB/T16603—2008
GJB3840—1999
包装运输包装件基本试验第4部分:采用压力试验机进行的抗压和堆码试瓦楞纸板耐破强度的测定法
纺织品色牢度试验耐人造光色牢度:氙弧锦纶牵伸丝
包装用塑料基压敏胶粘带规范
9警服材料聚氨酯湿法涂层雨衣布GA357—2009
FZ/T01004—2008
FZ65002—1995
QB/T2461—1999
QB/T3811—1999
3要求
3.1样式
涂层织物抗渗水性的测定
特种工业用绳带物理机械性能试验方法包装用降解聚乙烯薄膜
塑料打包带
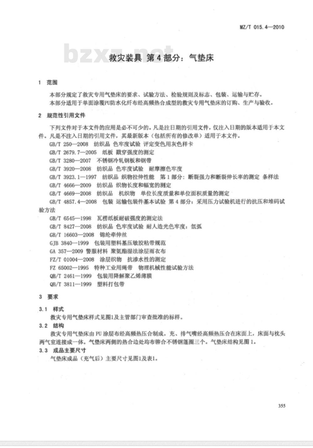
救灾专用气垫床样式见图1及主管部门审查批准的标样。3.2结构
救灾专用气垫床由PU涂层布经高频热压合制成,充、排气嘴经高频热压合在床面上,床面与枕头两气室连接成一体。气垫床两侧的热合边处均布铆合不锈钢篷圈三个。气垫床结构见图1。3.3成品主要尺寸
气垫床成品(充气后)主要尺寸见图1及表1。355
MZ/T015.4—2010
充气嘴
排气嘴
总长度
1900±10
材料规格
750±10
连接绳
粘合缝
充气嘴
排气嘴
连接绳
样式、结构及成品主要尺寸
枕头长度
350±5
成品主要尺寸
充气柱高度
80±5(中间)、100±5(两侧)主辅材料规格、厂
质量要求与用途应符合表2的规定。表2主辅材料规格、)
质量要求与用途
PU涂层布
本白涤纶包芯绳
不锈钢篷圈
充气嘴、排气嘴
聚乙烯塑料袋
瓦楞纸箱
231dtex×231dtex锦纶牵伸丝
1Cr19Ni924#t0.4mm~t0.5mm
内径中8mm
t0.08mm~t0.10mm
530mmX350mmX420mm
质量要求
附录A
断裂强力>1600N
GB/T3280—2007
QB/T2461—1999
抗压力≥6400N
耐破强度≥1100kPa
戳穿强度≥8.5J
单位为毫米
热合缝宽度
备用绳
连接孔
充气、排气嘴
内包装
外包装
胶粘带
塑料打包带
表2(续)主辅材料规格、质量要求与用途料
宽度60mm
PP12008J
手动型
注:标样是由采购方发放或由生产企业报送经采购方批准的标准实物样品。3.5外观质量
质量要求
MZ/T 015.4—2010
GJB 3840—1999
QB/T 3811—1999
3.5.1成品外观整洁,四周边沿规整,边沿宽窄一致,边缘部位应光洁。表面不得有织物损伤、油迹、污渍等缺陷
3.5.2高频热合部位压合应牢固,管状拉筋应顺立、规整,拉筋布局均匀,间距宽窄一致。3.5.3
充气嘴在枕头和床面右上角和右下角,排气嘴的位置在枕头和床面左上角和左下角。距边、距底50mm~60mm,热合应牢固、规整,气嘴与气嘴塞的配合应严密。热合部位不得有充气后不消失的折皱。
成品表面色差不得低于4级,级别评定按GB/T250一2008的规定。气垫床两侧热合边均布铆合不锈钢篷圈各三个。铆合应牢固、端正,不得转动、变形、脱落。气垫床一侧热合边的三个篷圈上,各系Φ5mm长度为400mm包芯绳一条。包芯绳两端均需作热熔处理,
绳头不得开散。
气垫床枕头部位丝网印刷“教灾专用”,监制单位名称和生产批号。字体颜色为乳白色。字体应清晰、工整,字体的大小按主管部门审查批准的标样。3.6理化性能
面料的理化性能应符合附录A的规定。3.6.2成品的理化性能
3.6.2.1气密性
气垫床充气压力为6.7kPa(50mmHg),在室温下放置12h,剩余压力不得低于4.7kPa(35mmHg),同时气垫床不得出现异常现象。
3.6.2.2使用压力
气垫床在3.0kPa(22mmHg)~4.2kPa(32mmHg)的使用压力下,自然坐或自然卧体重75kg的乘员一人,气垫床仍应具有弹性,且两内面不接触。3.6.2.3耐压强度
气垫床充气压力为14.6kPa(110mmHg),稳压10min,气垫床结构不得有损伤。3.6.3篷圈铆合抗拉强力
篷圈铆合部位布基拉破强力不得低于560N。试验方法
4.1材料检验
各种材料进厂后或使用前按相关标准检验,不合格者不得使用。4.2外观检验
4.2.1检验条件
在天然散射光或无反射光的白色透射光线下进行,光的照度不得低于3001x(相当于40W日光灯下距离500mm处的光照度)。
MZ/T015.4—2010
4.2.2检验方法
将气垫床充气至3.0kPa(22mmHg)后,以目视观感和手感对外观质量进行检验,并与主管部门审查批准的标样比照检验。
4.2.3颜色检验
主辅材料的颜色检验按GB/T250—2008的规定,并与主管部门审查批准的标样比照检验。4.3尺寸检验
成品尺寸的检验用精确度为1.0mm的量具检验。4.4
理化性能检验
面料幅宽的检验按GB/T4666—2009的规定。面料断裂强力的检验按GB/T3923.1—1997的规定。面料静水压的检验按FZ/T01004—2008的规定。面料单位面积质量的检验按GB/T4669—2008的规定。面料耐光色牢度的检验按GB/T8427—2008方法3的规定。面料耐热老化的检验按GA357—2009中5.18的规定。面料耐摩擦色牢度的检验按GB/T3920—2008的规定。瓦楞纸箱质量检验按GB/T4857.4—2008、GB/T6545—1998、GB/T2679.7—2005的规定。压敏胶粘带检验按GJB3840—1999的规定。塑料打包带检验按QB/T3811—1999的规定。包芯绳断裂强力的检验按FZ65002—1995的规定。气密性试验
4.4.12.1试验仪器
水银柱压力计[不低于40.0kPa(300mmHg)]及压缩充气装置。4.4.12.2试验步骤
在室温条件下,将气垫床缓慢充入压缩空气,当压力稳定在6.7kPa(50mmHg)时为止,气垫床静止停放12h,测量其剩余压力,并记录试验结果。试验开始和终止时的室温应一致,当室温变化超过士2℃,应根据温度变化修正压力值,即温度每增加或下降1℃C,剩余压力增加或减少0.27kPa(2mmHg)。4.4.13使用压力试验
4.4.13.1试验仪器
水银柱压力计[不低于40.0kPa(300mmHg)]及压缩空气装置。4.4.13.2试验步骤
将气垫床平放于地面上,对其缓慢充入压缩空气,待气压升至3.0kPa(22mmHg)4.2kPa(32mmHg),将充气嘴塞住,体重75kg的乘员一人自然坐或自然卧在气垫床上,感觉身体是否着地,乘员离开气垫床后,观察气垫床是否恢复原状。4.4.14耐压强度试验
4.4.14.1试验仪器
秒表、水银柱压力计[不低于40.0kPa(300mmHg)]及压缩空气装置。4.4.14.2试验步骤
在室温下将气垫床缓慢充入压缩空气至14.6kPa(110mmHg),在无负荷作用下,稳压1min,观察气垫床结构有无损伤。
4.4.15逢圈铆合抗拉强力试验
篷圈铆合部位布基拉破强力试验取成品铆篷圈部位试样、篷圈系包芯绳分别固定于拉力试验机上下夹钳,参照FZ65002—1995的规定检验。358
标志与包装检验
标志与包装质量的检验按6.1和6.2的规定。5
检验规则
检验分类
本部分规定的检验分类如下:
a)首件检验(见5.2);
b)质量一致性检验(见5.3);
c)验收检验(见5.4))。
首件检验
检验要求
MZ/T015.4—2010
首件报样检验是在承制方按合同批量投产之前,由订购方或订购方指定的检验机构检验,并确认承制方能否生产出符合本部分要求的产品,检验应包括以下两种类型:首件报样检验,在首次投产前,承制方应持合同中签订的产品样品,到订购方或订购方指定的a)
检验机构履行报样手续,报样符合本部分规定后才能进行生产;首批产品检验,对承制方首次生产,或曾生产过,但已两年以上未生产的产品,订购方或订购b
方指定的检验机构,对首批产品和半成品质量及工艺流程、设备及其他必要的项目进行检验。5.2.2
检验项目
检验项目应符合表3规定。
检验项目
成品主要尺寸
外观质量
面料幅宽
面料断裂强力
面料静水压
面料单位面积质量
面料耐光色牢度
面料耐热老化
面料耐摩擦
包芯绳
成品气密性
成品使用压力
成品耐压强度
篷圈铆合抗拉强力
瓦楞纸箱
压敏胶粘带
塑料打包带
注:●必检项目;
检验方法
目视检验
按4.3的规定
目视观感检验
GB/T250—2008
按4.4.1的规定
按4.4.2的规定
按4.4.3的规定
按4.4.4的规定
按4.4.5的规定
按4.4.6的规定
按4.4.7的规定
按4.4.11的规定
按4.4.12的规定
按4.4.13的规定
按4.4.14的规定
按4.4.15的规定
按4.4.8的规定
按4.4.9的规定
按4.4.10的规定
检验项目、要求和检验方法
合格品判定规则
符合3.1的规定
符合3.2的规定
符合3.3的规定
符合3.5.的规定
符合3.5.5的规定
符合附录A
符合3.4表2的规定
符合3.6.3.1的规定
符合3.6.3.2的规定
符合3.6.3.3的规定
符合3.6.3的规定
符合3.4表2的规定
:一不检项目。
O选检项目;
首件检验
质量一致性检验
验收检验
MZ/T015.4—2010
5.2.3检验数量
首件报样检验数量为一个,原材料及配件理化性能检验按实际需要抽样。5.2.4合格判定
首件报样检验、首批产品检验全部符合表2合格品判定条件,判为合格品。首件报样检验不合格,允许修改后第二次报样,若仍不合格,判首件报样检验不合格。首件报样送检中理化性能不合格,可第二次报样复检,若仍有不合格项,判首件报样不合格。5.3质量一致性检验
5.3.1检验要求
承制方应在生产过程中应对半成品、成品逐个检验。原材料及配件理化性能应周期性检验。订购方或订购方指定的检验机构,可依据每批次生产周期,在产品生产过程中,按本部分的规定,对承制方的生产条件、在制品和成品质量进行检验。5.3.2.检验项目
检验项目见表3规定。
5.3.3合格判定
产品全部符合表3合格品判定条件,判定该件产品为合格品。产品因有缺陷返修后经检验合格,判该件产品为合格品。
5.4验收检验
5.4.1检验要求
承制方在产品出厂前,应按批次,相对集中的向订购方或订购方指定的检验机构报检。订购方或订购方指定的检验机构根据需要可对产品进行破坏性检验。5.4.2检验项目
检验项目见表3规定。
5.4.3抽样方法与数量
5.4.4合格判定
抽样方法为随机抽样,检验数量为0.5%。原材料及配件理化性能的检验按实际需要取样。5.4.5检验项目
5.4.5.1单件产品全部符合表3中合格品判定条件,判定该件产品为合格品,否则判定为不合格品。5.4.5.2抽样产品全部符合表3中合格品判定条件,判定该批产品为合格。单项性能不合格,允许第二次加倍抽样复验,复验合格,判该批产品为合格,复验不合格,则判该批产品为不合格。6标志、包装、运输与购存
6.1标志
6.1.1产品标志
6.1.1.1气垫床枕头正面居中部位印刷“××救灾”(××为行业系统统一标志。例如:民政系统采购时标志为“民政敦灾”)字样,字体为平头标准黑体字,字体高度为70mm。“××救灾”两字的下面左右分别印刷生产批号和监制单位名称,字体大小适宜,印刷清晰、工整。6.1.1.2印刷字用白色织物油墨,印刷应清晰、工整、牢固,水冲不掉色。6.1.2包装标志
6.1.2.1纸箱外两侧面均印刷黑色的产品名称、数量、质量、体积、生产年月、生产批号、承制单位名称和监制单位名称,两端面印刷黑色的“救灾专用”及“注意防潮”。其中产品名称、承制单位名称、监制单位名称和“救灾专用”及“注意防潮”为黑体字,其他为宋体字。产品名称、“救灾专用”及“注意防潮”字体高度为60mm,其他字体高度为35mm,承制单位名称和监制单位名称字体大小可根据单位名称字数酌情选择,见图2。360
救灾专用气垫床
数量:12个质量:××kg
体积:xxxmXxxxmXxxxm
生产日期:200×年×月
生产批号
承制单位名称
监制单位名称
图2包装标志
6.1.2.2.产品标志印刷布局合理,字体大小适宜,字迹清晰。6.2包装
6.2.1包装分内、外两种,内包装用透明塑料袋,外包装用纸箱。MZ/T015.4—2010
6.2.2每个气垫床装一透明塑料袋内,每个纸箱内放12个。每个气垫床配手动气筒一个,同放入纸箱内。bzxZ.net
6.2.3每个纸箱内需附产品检验单一张12床,检验单样式见图3。其“检验单”、“产品名称”、“品等”、“生产日期”、“检验人员”和“承制单位名称”标题为黑体字,其他为宋体字。检验单尺寸为B5纸的1/4。字体大小适宜。
检验单
产品名称
生产日期
检验人员
承制单位名称
救灾专用气垫床
合格品12个
(检验人员工号)
(单位全称)
图3检验单样式
6.2.4纸箱外尺寸为530mm×370mm×370mm(长×宽×高)。纸箱质量应符合表2的规定。6.2.5对口纸箱上、下盖对接处需用60mm宽的胶粘带封牢,粘贴胶粘带应下棱边不低于50mm。胶粘带质量应符合GJB3840一1999中I型的规定。6.2.6捆箱用PP12008J塑料打包带捆成“井”字形,横竖互压,捆扎应严紧牢固。塑料打包带质量应符合QB/T3811—1999中一等品的规定。6.3运输与购存
6.3.1包装箱在运输、贮存中严禁露天堆放。应注意防潮,不得日晒雨淋。搬运、装卸过程中严禁抛摔。
贮存仓库内严禁与油、酸、碱类或其他腐蚀性化学物品混放。6.3.2
包装箱贮存的环境温度为-20℃~+30℃,相对湿度不得大于80%。码垛高度不超过5m6.3.3
MZ/T015.4—2010
颜色及涂覆方式
附录A
(规范性附录)
PU涂层布技术要求
PU涂层布为天蓝色PANTONG19—4049:单面涂覆PU织物A.2织物规格
织物规格见表A.1。
纤维材质
线密度,
性能指标
性能指标见表A.2。
幅宽,cm
断裂强力,
单位面积质量,g/m
静水压,
耐摩擦色牢度,
耐光色牢度,级
耐热老化(70℃,96h)
锦纶牵伸丝GB/T16603—2008
性能指标
150 -2
≥840
≥200
不发脆、不发粘、不分层、无裂纹试验方法
GB/T4666—2009
GB/T 3923. 1—1997
GB/T 46692008
FZ/T01004—2008
GB/T3920—2008
GB/T8427—2008(方法3)
GA357—2009中4.14
小提示:此标准内容仅展示完整标准里的部分截取内容,若需要完整标准请到上方自行免费下载完整标准文档。
中华人民共和国民政部行业标准MZ/T015.4—2010
救灾装具
第4部分:气垫床
Disasterrelief outfit
Part4:Airbed
2010-01-14发布
2010-03-15实施
中华人民共和国民政部发布
MZ/T015.4—2010
MZ/T015—2010《教灾装具》分为五个部分:第1部分:折叠床;
一第2部分:折叠桌、凳;
-第3部分:软体贮水罐、水桶;第4部分:气垫床;
第5部分:背囊。
本部分为MZ/T015—2010的第4部分。本部分的附录A为规范性附录。
本部分由民政部教灾司提出。
本部分由全国减灾救灾标准化委员会归口。本部分起草单位:民政部救灾司、北京市民政局、新兴职业装备生产技术研究所。本部分主要起草人:于金明、丁长利、王珍、崔秀敏、李国新。354
救灾装具第4部分:气垫床
MZ/T015.4—2010
本部分规定了救灾专用气垫床的要求、试验方法、检验规则及标志、包装、运输与贮存。本部分适用于单面涂覆PU防水化纤布经高频热合成型的教灾专用气垫床的订购、生产与验收。2规范性引用文件
下列文件对于本文件的应用是必不可少的。凡是注日期的引用文件,仅注入日期的版本适用于本文件。凡是不注入日期的引用文件,其最新版本(包括所有的修改单)适用于本文件。GB/T250—2008纺织品色牢度试验评定变色用灰色样卡GB/T2679.7—2005纸板截穿强度的测定GB/T3280—2007不锈钢冷轧钢板和钢带GB/T3920—2008
纺织品色牢度试验耐摩擦色牢度GB/T3923.1—1997
GB/T4666—2009
GB/T4669—2008
纺织品织物拉伸性能第1部分:断裂强力和断裂伸长率的测定条样法纺织品织物长度和幅宽的测定
纺织品机织物单位长度质量和单位面积质量的测定GB/T4857.4—2008
验方法
GB/T 6545—1998
GB/T8427—2008
GB/T16603—2008
GJB3840—1999
包装运输包装件基本试验第4部分:采用压力试验机进行的抗压和堆码试瓦楞纸板耐破强度的测定法
纺织品色牢度试验耐人造光色牢度:氙弧锦纶牵伸丝
包装用塑料基压敏胶粘带规范
9警服材料聚氨酯湿法涂层雨衣布GA357—2009
FZ/T01004—2008
FZ65002—1995
QB/T2461—1999
QB/T3811—1999
3要求
3.1样式
涂层织物抗渗水性的测定
特种工业用绳带物理机械性能试验方法包装用降解聚乙烯薄膜
塑料打包带
救灾专用气垫床样式见图1及主管部门审查批准的标样。3.2结构
救灾专用气垫床由PU涂层布经高频热压合制成,充、排气嘴经高频热压合在床面上,床面与枕头两气室连接成一体。气垫床两侧的热合边处均布铆合不锈钢篷圈三个。气垫床结构见图1。3.3成品主要尺寸
气垫床成品(充气后)主要尺寸见图1及表1。355
MZ/T015.4—2010
充气嘴
排气嘴
总长度
1900±10
材料规格
750±10
连接绳
粘合缝
充气嘴
排气嘴
连接绳
样式、结构及成品主要尺寸
枕头长度
350±5
成品主要尺寸
充气柱高度
80±5(中间)、100±5(两侧)主辅材料规格、厂
质量要求与用途应符合表2的规定。表2主辅材料规格、)
质量要求与用途
PU涂层布
本白涤纶包芯绳
不锈钢篷圈
充气嘴、排气嘴
聚乙烯塑料袋
瓦楞纸箱
231dtex×231dtex锦纶牵伸丝
1Cr19Ni924#t0.4mm~t0.5mm
内径中8mm
t0.08mm~t0.10mm
530mmX350mmX420mm
质量要求
附录A
断裂强力>1600N
GB/T3280—2007
QB/T2461—1999
抗压力≥6400N
耐破强度≥1100kPa
戳穿强度≥8.5J
单位为毫米
热合缝宽度
备用绳
连接孔
充气、排气嘴
内包装
外包装
胶粘带
塑料打包带
表2(续)主辅材料规格、质量要求与用途料
宽度60mm
PP12008J
手动型
注:标样是由采购方发放或由生产企业报送经采购方批准的标准实物样品。3.5外观质量
质量要求
MZ/T 015.4—2010
GJB 3840—1999
QB/T 3811—1999
3.5.1成品外观整洁,四周边沿规整,边沿宽窄一致,边缘部位应光洁。表面不得有织物损伤、油迹、污渍等缺陷
3.5.2高频热合部位压合应牢固,管状拉筋应顺立、规整,拉筋布局均匀,间距宽窄一致。3.5.3
充气嘴在枕头和床面右上角和右下角,排气嘴的位置在枕头和床面左上角和左下角。距边、距底50mm~60mm,热合应牢固、规整,气嘴与气嘴塞的配合应严密。热合部位不得有充气后不消失的折皱。
成品表面色差不得低于4级,级别评定按GB/T250一2008的规定。气垫床两侧热合边均布铆合不锈钢篷圈各三个。铆合应牢固、端正,不得转动、变形、脱落。气垫床一侧热合边的三个篷圈上,各系Φ5mm长度为400mm包芯绳一条。包芯绳两端均需作热熔处理,
绳头不得开散。
气垫床枕头部位丝网印刷“教灾专用”,监制单位名称和生产批号。字体颜色为乳白色。字体应清晰、工整,字体的大小按主管部门审查批准的标样。3.6理化性能
面料的理化性能应符合附录A的规定。3.6.2成品的理化性能
3.6.2.1气密性
气垫床充气压力为6.7kPa(50mmHg),在室温下放置12h,剩余压力不得低于4.7kPa(35mmHg),同时气垫床不得出现异常现象。
3.6.2.2使用压力
气垫床在3.0kPa(22mmHg)~4.2kPa(32mmHg)的使用压力下,自然坐或自然卧体重75kg的乘员一人,气垫床仍应具有弹性,且两内面不接触。3.6.2.3耐压强度
气垫床充气压力为14.6kPa(110mmHg),稳压10min,气垫床结构不得有损伤。3.6.3篷圈铆合抗拉强力
篷圈铆合部位布基拉破强力不得低于560N。试验方法
4.1材料检验
各种材料进厂后或使用前按相关标准检验,不合格者不得使用。4.2外观检验
4.2.1检验条件
在天然散射光或无反射光的白色透射光线下进行,光的照度不得低于3001x(相当于40W日光灯下距离500mm处的光照度)。
MZ/T015.4—2010
4.2.2检验方法
将气垫床充气至3.0kPa(22mmHg)后,以目视观感和手感对外观质量进行检验,并与主管部门审查批准的标样比照检验。
4.2.3颜色检验
主辅材料的颜色检验按GB/T250—2008的规定,并与主管部门审查批准的标样比照检验。4.3尺寸检验
成品尺寸的检验用精确度为1.0mm的量具检验。4.4
理化性能检验
面料幅宽的检验按GB/T4666—2009的规定。面料断裂强力的检验按GB/T3923.1—1997的规定。面料静水压的检验按FZ/T01004—2008的规定。面料单位面积质量的检验按GB/T4669—2008的规定。面料耐光色牢度的检验按GB/T8427—2008方法3的规定。面料耐热老化的检验按GA357—2009中5.18的规定。面料耐摩擦色牢度的检验按GB/T3920—2008的规定。瓦楞纸箱质量检验按GB/T4857.4—2008、GB/T6545—1998、GB/T2679.7—2005的规定。压敏胶粘带检验按GJB3840—1999的规定。塑料打包带检验按QB/T3811—1999的规定。包芯绳断裂强力的检验按FZ65002—1995的规定。气密性试验
4.4.12.1试验仪器
水银柱压力计[不低于40.0kPa(300mmHg)]及压缩充气装置。4.4.12.2试验步骤
在室温条件下,将气垫床缓慢充入压缩空气,当压力稳定在6.7kPa(50mmHg)时为止,气垫床静止停放12h,测量其剩余压力,并记录试验结果。试验开始和终止时的室温应一致,当室温变化超过士2℃,应根据温度变化修正压力值,即温度每增加或下降1℃C,剩余压力增加或减少0.27kPa(2mmHg)。4.4.13使用压力试验
4.4.13.1试验仪器
水银柱压力计[不低于40.0kPa(300mmHg)]及压缩空气装置。4.4.13.2试验步骤
将气垫床平放于地面上,对其缓慢充入压缩空气,待气压升至3.0kPa(22mmHg)4.2kPa(32mmHg),将充气嘴塞住,体重75kg的乘员一人自然坐或自然卧在气垫床上,感觉身体是否着地,乘员离开气垫床后,观察气垫床是否恢复原状。4.4.14耐压强度试验
4.4.14.1试验仪器
秒表、水银柱压力计[不低于40.0kPa(300mmHg)]及压缩空气装置。4.4.14.2试验步骤
在室温下将气垫床缓慢充入压缩空气至14.6kPa(110mmHg),在无负荷作用下,稳压1min,观察气垫床结构有无损伤。
4.4.15逢圈铆合抗拉强力试验
篷圈铆合部位布基拉破强力试验取成品铆篷圈部位试样、篷圈系包芯绳分别固定于拉力试验机上下夹钳,参照FZ65002—1995的规定检验。358
标志与包装检验
标志与包装质量的检验按6.1和6.2的规定。5
检验规则
检验分类
本部分规定的检验分类如下:
a)首件检验(见5.2);
b)质量一致性检验(见5.3);
c)验收检验(见5.4))。
首件检验
检验要求
MZ/T015.4—2010
首件报样检验是在承制方按合同批量投产之前,由订购方或订购方指定的检验机构检验,并确认承制方能否生产出符合本部分要求的产品,检验应包括以下两种类型:首件报样检验,在首次投产前,承制方应持合同中签订的产品样品,到订购方或订购方指定的a)
检验机构履行报样手续,报样符合本部分规定后才能进行生产;首批产品检验,对承制方首次生产,或曾生产过,但已两年以上未生产的产品,订购方或订购b
方指定的检验机构,对首批产品和半成品质量及工艺流程、设备及其他必要的项目进行检验。5.2.2
检验项目
检验项目应符合表3规定。
检验项目
成品主要尺寸
外观质量
面料幅宽
面料断裂强力
面料静水压
面料单位面积质量
面料耐光色牢度
面料耐热老化
面料耐摩擦
包芯绳
成品气密性
成品使用压力
成品耐压强度
篷圈铆合抗拉强力
瓦楞纸箱
压敏胶粘带
塑料打包带
注:●必检项目;
检验方法
目视检验
按4.3的规定
目视观感检验
GB/T250—2008
按4.4.1的规定
按4.4.2的规定
按4.4.3的规定
按4.4.4的规定
按4.4.5的规定
按4.4.6的规定
按4.4.7的规定
按4.4.11的规定
按4.4.12的规定
按4.4.13的规定
按4.4.14的规定
按4.4.15的规定
按4.4.8的规定
按4.4.9的规定
按4.4.10的规定
检验项目、要求和检验方法
合格品判定规则
符合3.1的规定
符合3.2的规定
符合3.3的规定
符合3.5.的规定
符合3.5.5的规定
符合附录A
符合3.4表2的规定
符合3.6.3.1的规定
符合3.6.3.2的规定
符合3.6.3.3的规定
符合3.6.3的规定
符合3.4表2的规定
:一不检项目。
O选检项目;
首件检验
质量一致性检验
验收检验
MZ/T015.4—2010
5.2.3检验数量
首件报样检验数量为一个,原材料及配件理化性能检验按实际需要抽样。5.2.4合格判定
首件报样检验、首批产品检验全部符合表2合格品判定条件,判为合格品。首件报样检验不合格,允许修改后第二次报样,若仍不合格,判首件报样检验不合格。首件报样送检中理化性能不合格,可第二次报样复检,若仍有不合格项,判首件报样不合格。5.3质量一致性检验
5.3.1检验要求
承制方应在生产过程中应对半成品、成品逐个检验。原材料及配件理化性能应周期性检验。订购方或订购方指定的检验机构,可依据每批次生产周期,在产品生产过程中,按本部分的规定,对承制方的生产条件、在制品和成品质量进行检验。5.3.2.检验项目
检验项目见表3规定。
5.3.3合格判定
产品全部符合表3合格品判定条件,判定该件产品为合格品。产品因有缺陷返修后经检验合格,判该件产品为合格品。
5.4验收检验
5.4.1检验要求
承制方在产品出厂前,应按批次,相对集中的向订购方或订购方指定的检验机构报检。订购方或订购方指定的检验机构根据需要可对产品进行破坏性检验。5.4.2检验项目
检验项目见表3规定。
5.4.3抽样方法与数量
5.4.4合格判定
抽样方法为随机抽样,检验数量为0.5%。原材料及配件理化性能的检验按实际需要取样。5.4.5检验项目
5.4.5.1单件产品全部符合表3中合格品判定条件,判定该件产品为合格品,否则判定为不合格品。5.4.5.2抽样产品全部符合表3中合格品判定条件,判定该批产品为合格。单项性能不合格,允许第二次加倍抽样复验,复验合格,判该批产品为合格,复验不合格,则判该批产品为不合格。6标志、包装、运输与购存
6.1标志
6.1.1产品标志
6.1.1.1气垫床枕头正面居中部位印刷“××救灾”(××为行业系统统一标志。例如:民政系统采购时标志为“民政敦灾”)字样,字体为平头标准黑体字,字体高度为70mm。“××救灾”两字的下面左右分别印刷生产批号和监制单位名称,字体大小适宜,印刷清晰、工整。6.1.1.2印刷字用白色织物油墨,印刷应清晰、工整、牢固,水冲不掉色。6.1.2包装标志
6.1.2.1纸箱外两侧面均印刷黑色的产品名称、数量、质量、体积、生产年月、生产批号、承制单位名称和监制单位名称,两端面印刷黑色的“救灾专用”及“注意防潮”。其中产品名称、承制单位名称、监制单位名称和“救灾专用”及“注意防潮”为黑体字,其他为宋体字。产品名称、“救灾专用”及“注意防潮”字体高度为60mm,其他字体高度为35mm,承制单位名称和监制单位名称字体大小可根据单位名称字数酌情选择,见图2。360
救灾专用气垫床
数量:12个质量:××kg
体积:xxxmXxxxmXxxxm
生产日期:200×年×月
生产批号
承制单位名称
监制单位名称
图2包装标志
6.1.2.2.产品标志印刷布局合理,字体大小适宜,字迹清晰。6.2包装
6.2.1包装分内、外两种,内包装用透明塑料袋,外包装用纸箱。MZ/T015.4—2010
6.2.2每个气垫床装一透明塑料袋内,每个纸箱内放12个。每个气垫床配手动气筒一个,同放入纸箱内。bzxZ.net
6.2.3每个纸箱内需附产品检验单一张12床,检验单样式见图3。其“检验单”、“产品名称”、“品等”、“生产日期”、“检验人员”和“承制单位名称”标题为黑体字,其他为宋体字。检验单尺寸为B5纸的1/4。字体大小适宜。
检验单
产品名称
生产日期
检验人员
承制单位名称
救灾专用气垫床
合格品12个
(检验人员工号)
(单位全称)
图3检验单样式
6.2.4纸箱外尺寸为530mm×370mm×370mm(长×宽×高)。纸箱质量应符合表2的规定。6.2.5对口纸箱上、下盖对接处需用60mm宽的胶粘带封牢,粘贴胶粘带应下棱边不低于50mm。胶粘带质量应符合GJB3840一1999中I型的规定。6.2.6捆箱用PP12008J塑料打包带捆成“井”字形,横竖互压,捆扎应严紧牢固。塑料打包带质量应符合QB/T3811—1999中一等品的规定。6.3运输与购存
6.3.1包装箱在运输、贮存中严禁露天堆放。应注意防潮,不得日晒雨淋。搬运、装卸过程中严禁抛摔。
贮存仓库内严禁与油、酸、碱类或其他腐蚀性化学物品混放。6.3.2
包装箱贮存的环境温度为-20℃~+30℃,相对湿度不得大于80%。码垛高度不超过5m6.3.3
MZ/T015.4—2010
颜色及涂覆方式
附录A
(规范性附录)
PU涂层布技术要求
PU涂层布为天蓝色PANTONG19—4049:单面涂覆PU织物A.2织物规格
织物规格见表A.1。
纤维材质
线密度,
性能指标
性能指标见表A.2。
幅宽,cm
断裂强力,
单位面积质量,g/m
静水压,
耐摩擦色牢度,
耐光色牢度,级
耐热老化(70℃,96h)
锦纶牵伸丝GB/T16603—2008
性能指标
150 -2
≥840
≥200
不发脆、不发粘、不分层、无裂纹试验方法
GB/T4666—2009
GB/T 3923. 1—1997
GB/T 46692008
FZ/T01004—2008
GB/T3920—2008
GB/T8427—2008(方法3)
GA357—2009中4.14
小提示:此标准内容仅展示完整标准里的部分截取内容,若需要完整标准请到上方自行免费下载完整标准文档。
标准图片预览:





- 其它标准
- 热门标准
- 民政行业标准(MZ)
- MZ/T087-2017 慈善组织互联网公开募捐信息平台基本技术规范
- MZ/T120-2018 自立式辅助起床架
- MZ/T140-2019 殡仪场所致病菌检测技术规范
- MZ/T130-2019 外语地名汉字译写导则 菲律宾语
- MZ/T141-2019 殡葬管理服务信息系统数据共享和交换规范
- MZ/T088-2017 慈善组织互联网公开募捐信息平台基本管理规范
- MZ/T121-2018 护理床用桌子
- MZ/T089-2017 街道政务事项办理规范
- MZ/T142-2019 燃气式火化机通用技术条件
- MZ/T011.5-2010 救灾帐篷 第5部分:36m2棉帐篷
- MZ/T013-2009 社区公共场所紧急救援管理要求
- MZ/T011.1-2010 救灾帐篷 第1部分:8㎡单帐篷
- MZ/T134-2019 节地生态安葬基本评价规范
- MZ/T011-2001 12㎡救灾专用单帐篷
- MZ/T007-2000 骨骼式装饰上肢假肢通用件
- 行业新闻
请牢记:“bzxz.net”即是“标准下载”四个汉字汉语拼音首字母与国际顶级域名“.net”的组合。 ©2025 标准下载网 www.bzxz.net 本站邮件:bzxznet@163.com
网站备案号:湘ICP备2025141790号-2
网站备案号:湘ICP备2025141790号-2