- 您的位置:
- 标准下载网 >>
- 标准分类 >>
- 国家标准(GB) >>
- GB/T 14532-1993 图书用品设备 木制书柜,图纸柜,资料柜技术条件
- 标准号: - GB/T 14532-1993
- 标准名称: - 图书用品设备 木制书柜,图纸柜,资料柜技术条件
- 标准类别: - 国家标准(GB)
- 标准状态: 已作废
- 
          	发布日期: 1993-07-21
- 
		 实施日期: 1994-03-01
- 
          	作废日期: 2009-05-01
- 出版语种: 简体中文
- 下载格式: .rar.pdf
- 下载大小: 126.49 KB
- 标准ICS号: 家用和商用设备、文娱、体育>>97.140家具
- 中标分类号: 轻工、文化与生活用品>>家具>>Y81家具制品
- 替代情况: 被GB/T 14532-2008代替
 标准简介/下载
标准简介/下载点击下载
标准简介:
										 标准下载解压密码:www.bzxz.net
					 					 
						 
	        
	      本标准规定了木制书柜、图书柜、资料柜的主要尺寸、技术要求、试验方法、检验规则和标志、包装、运输、贮存。本标准适用于图书、信息、档案、资料等部门使用的木制书柜、图纸柜、资料柜。 GB/T 14532-1993 图书用品设备 木制书柜,图纸柜,资料柜技术条件 GB/T14532-1993
 标准内容
标准内容部分标准内容:
					
					中华人民共和国国家标准
图书用品设备
木制书柜、图纸柜、资料柜技术条件Library equipment--Specification of wooden book cabinet,drawings cabinet and information cabinet1主题内容与适用范围
GB/T 14532 -93
本标准规定了木制书柜、图纸柜、资料柜的主要尺寸、技术要求、试验方法、检验规则和标志、包装、运输、存。
本标准适用于图书、信息、档案,资料等部门使用的木制书柜(以下简称书柜)、图纸柜、资料柜。引用标准
GB3324木家具
GB4893.4家具表面漆膜附着力交叉切割测定法GB4893.7家具表面漆膜耐冷热温差测定法GB4893.8家具表面漆膜耐磨性测定法GB4896~4905刨花板
GB9846.1~-9846.12胶合板
GB10357.4家具力学性能试验柜类稳定性GB10357.5家具力学性能试验柜类强度和耐久性GB11718.1~11718.10中密度纤维板3主要尺寸
3.1书柜主要尺寸见图1、表1。
国家技术监督局1993-07-21批准1994-03-01实施
主要尺寸
尺寸级差
900~1000
3.2图纸柜主要尺寸见图2、表2。主要尺寸
尺寸级差
900~1200
GB/T 14532—93
300~400
1400~2000
600~800
层间净高
500~1500
底层搁板离地净高
不小于100
底层板离地面净高
不小于100
3.3资料柜主要尺寸见图3、表3。主要尺时
尺寸级差
技术要求
4.1尺寸极限偏差
900~1050
GB/T14532-93
400~450
1 800~1 900
j\=品外形尺寸的极限偏差宽士5mm、深土3mm、高士3mm。4.2形状和位置公差
产品形状和位置公差应符合表4的规定。表4
板件翘曲度△a
包镶板件平整度△b
邻边垂直度△℃
4.3材料
底层板离地面净高
不小于100
允许公差
4.3.1木材含水率应不大于使用地区年平均木材平衡含水率。4.3.2同一产品外表用料树种的质地应相似;对称部件颜色、纹理应相似;包镶板件内部衬条应使用软质树种或使用质地相似的树种。4.3.3胶合板、刨花板、中密度纤维板应符合GB9846.1~9846.12;GB4896~4905;GB11718.1~11718.10等有关标准的规定。
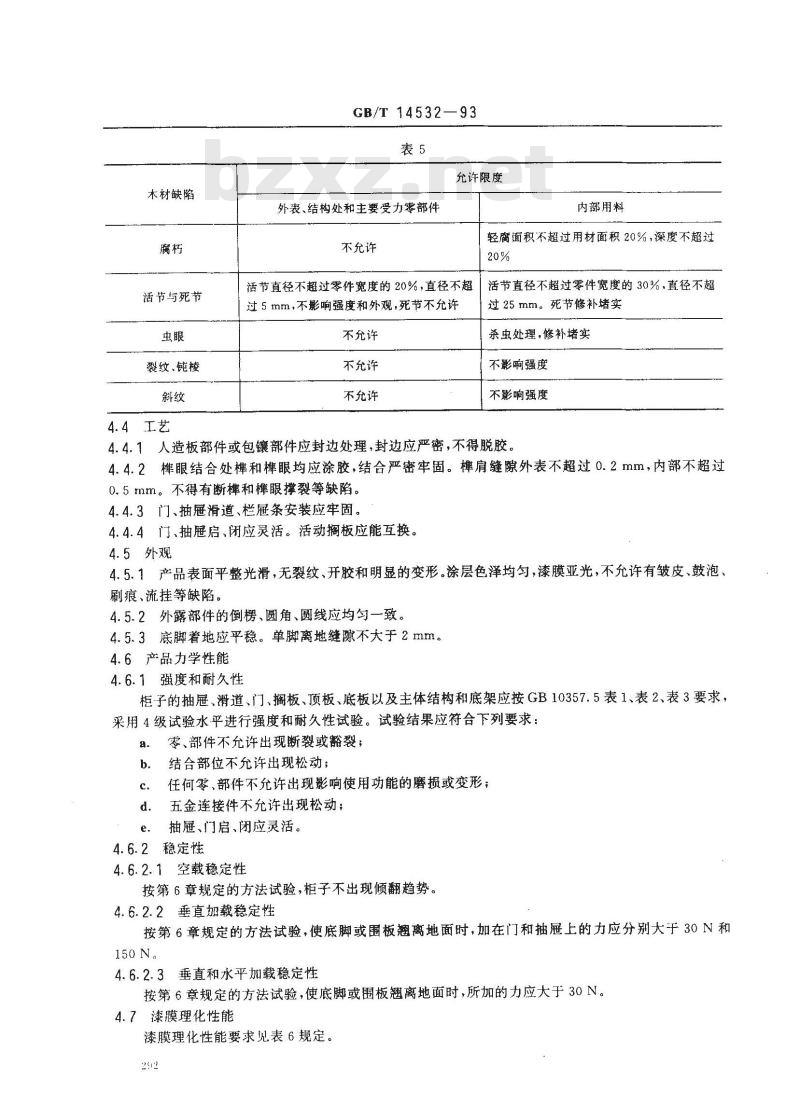
4.3.4未材材质允许缺陷见表5规定。291
木材缺陷
活节与死节
裂纹、钝棱
4.4工艺
GB/T 14532—93
允许限度
外表、结构处和主要受力零部件不充许
活节直径不超过零件宽度的20%,直径不超过 5 mm,不影响强度和外观,死节不允许不允许
不允许
不允许
内部用料
轻腐面积不超过用材面积20%,深度不超过20%
活节直径不超过零件宽度的30%,直径不超过25mm。死节修补堵实
杀虫处理,修补堵实
不影响强度
不影响强度
4.4.1人造板部件或包镶部件应封边处理,封边应严密,不得脱胶4.4.2样眼结合处和样眼均应涂胶,结合严密牢固。肩缝隙外表不超过0.2mm,内部不超过0.5mm。不得有断和眼撑裂等缺陷。4.4.3门、抽屉滑道、栏屉条安装应牢固。4.4.4门、抽屉启、闭应灵活。活动搁板应能互换。4.5外观
4.5.1产品表面平整光滑,无裂纹、开胶和明显的变形。涂层色泽均匀,漆膜亚光,不允许有皱皮、鼓泡、刷痕、流挂等缺陷。
4.5.2外露部件的倒楞、圆角、圆线应均匀一致。4.5.3底脚着地应平稳。单脚离地缝隙不大于2mm。4.6产品力学性能
4.6.1强度和耐久性
柜子的抽屉、滑道、门、搁板、顶板、底板以及主体结构和底架应按GB10357.5表1、表2、表3要求,采用4级试验水平进行强度和耐久性试验。试验结果应符合下列要求:a.
零、部件不允许出现断裂或豁裂;结合部位不允许出现松动;Www.bzxZ.net
任何零、部件不允许出现影响使用功能的磨损或变形;五金连接件不允许出现松动;
抽屉、门启、闭应灵活。
4.6.2稳定性
4.6.2.1空载稳定性
按第6章规定的方法试验,柜子不出现倾翻趋势。4.6.2.2垂直加载稳定性
按第6章规定的方法试验,使底脚或围板翘离地面时,加在门和抽屉上的力应分别大于30N和150N。
4.6.2.3垂直和水平加载稳定性
按第6章规定的方法试验,使底脚或围板翘离地面时,所加的力应大于30N。4.7漆膜理化性能
漆膜理化性能要求见表6规定。
试验项目
附着力
耐冷热温着
5试验方法
GB/T 14532-93
试验条件
划格法,间距2mm
1000转
40±2C(相对湿度98%~99%)
一20±2℃各放置1h,3周期
5.1尺寸偏差和形位公差的检验按GB3324有关规定进行。5.2材料、T艺、外观
性能指标
不低于2级
不低于2级
漆膜无裂纹、鼓泡、脱落,允许轻微变色5.2.1木材含水率采用测量精度误差不大于土1.5%的木材测湿仪测定。5.2.2树种、材质、工.艺、外观的检验用目测和有关计量器具。5.3力学性能
5.3.1强度和耐久性试验按GB10357.5规定执行。5.3.2稳定性试验按GB10357.4规定进行。5.4漆膜理化性能
5.4.1附着力按GB4893.4规定执行。5.4.2耐冷热温差按GB4893.7规定执行。5.4.3耐磨按GB4893.8规定执行。6检验规则
6.1出】检验
每批产品出厂前应由工厂质量检验部门按4.1、4.2、4.3、4.4、4.5条逐件检验。符合本标准的为含格品,不符合本标准的应进行返修,返修后仍不合格的为不合格品。6.2型式检验
6.2.1有下列情况之·-时,应进行型式检验:a.
新产品定型鉴定;
长期停产后,恢复生产时;
更改设计、主要原材料、关键工艺可能影响产品性能时;技术检验部门认为质量不稳定以及其他特殊需要时。d.
型式检验须在出厂检验合格的--批产品中,按5%随机抽取样本,应不少于2件。6.2.2
检验项目包括第4章规定的全部内容。6.2.3
6.2.4检验结果全部样品符合本标准时,判该批产品合格。如有件样品不合格,须重新加倍抽样复检,复检仍有不合格品时,则判该批产品不合格。7标志、包装、运输、贮存
7.1产品出厂应有企业标记,包括厂名、厂址、商标、检验章、产品型号和出厂(生产)日期、7.2产品在运输过程中,应加衬垫物或包装,防止撞击碰伤,装卸应小心轻放,不得曦晒和雨淋。7.3产品购存应放在通风、下燥、清洁的仓库,不可受压、受潮。253
附加说明:
GB/T14532—93
本标准由中华人民共和国轻工业部、文化部提出。本标准由全国家具标准化中心归口。本标准由北京图书馆负责起草。本标准主要起草人陈霭轩。
小提示:此标准内容仅展示完整标准里的部分截取内容,若需要完整标准请到上方自行免费下载完整标准文档。
	 
	        
	      图书用品设备
木制书柜、图纸柜、资料柜技术条件Library equipment--Specification of wooden book cabinet,drawings cabinet and information cabinet1主题内容与适用范围
GB/T 14532 -93
本标准规定了木制书柜、图纸柜、资料柜的主要尺寸、技术要求、试验方法、检验规则和标志、包装、运输、存。
本标准适用于图书、信息、档案,资料等部门使用的木制书柜(以下简称书柜)、图纸柜、资料柜。引用标准
GB3324木家具
GB4893.4家具表面漆膜附着力交叉切割测定法GB4893.7家具表面漆膜耐冷热温差测定法GB4893.8家具表面漆膜耐磨性测定法GB4896~4905刨花板
GB9846.1~-9846.12胶合板
GB10357.4家具力学性能试验柜类稳定性GB10357.5家具力学性能试验柜类强度和耐久性GB11718.1~11718.10中密度纤维板3主要尺寸
3.1书柜主要尺寸见图1、表1。
国家技术监督局1993-07-21批准1994-03-01实施
主要尺寸
尺寸级差
900~1000
3.2图纸柜主要尺寸见图2、表2。主要尺寸
尺寸级差
900~1200
GB/T 14532—93
300~400
1400~2000
600~800
层间净高
500~1500
底层搁板离地净高
不小于100
底层板离地面净高
不小于100
3.3资料柜主要尺寸见图3、表3。主要尺时
尺寸级差
技术要求
4.1尺寸极限偏差
900~1050
GB/T14532-93
400~450
1 800~1 900
j\=品外形尺寸的极限偏差宽士5mm、深土3mm、高士3mm。4.2形状和位置公差
产品形状和位置公差应符合表4的规定。表4
板件翘曲度△a
包镶板件平整度△b
邻边垂直度△℃
4.3材料
底层板离地面净高
不小于100
允许公差
4.3.1木材含水率应不大于使用地区年平均木材平衡含水率。4.3.2同一产品外表用料树种的质地应相似;对称部件颜色、纹理应相似;包镶板件内部衬条应使用软质树种或使用质地相似的树种。4.3.3胶合板、刨花板、中密度纤维板应符合GB9846.1~9846.12;GB4896~4905;GB11718.1~11718.10等有关标准的规定。
4.3.4未材材质允许缺陷见表5规定。291
木材缺陷
活节与死节
裂纹、钝棱
4.4工艺
GB/T 14532—93
允许限度
外表、结构处和主要受力零部件不充许
活节直径不超过零件宽度的20%,直径不超过 5 mm,不影响强度和外观,死节不允许不允许
不允许
不允许
内部用料
轻腐面积不超过用材面积20%,深度不超过20%
活节直径不超过零件宽度的30%,直径不超过25mm。死节修补堵实
杀虫处理,修补堵实
不影响强度
不影响强度
4.4.1人造板部件或包镶部件应封边处理,封边应严密,不得脱胶4.4.2样眼结合处和样眼均应涂胶,结合严密牢固。肩缝隙外表不超过0.2mm,内部不超过0.5mm。不得有断和眼撑裂等缺陷。4.4.3门、抽屉滑道、栏屉条安装应牢固。4.4.4门、抽屉启、闭应灵活。活动搁板应能互换。4.5外观
4.5.1产品表面平整光滑,无裂纹、开胶和明显的变形。涂层色泽均匀,漆膜亚光,不允许有皱皮、鼓泡、刷痕、流挂等缺陷。
4.5.2外露部件的倒楞、圆角、圆线应均匀一致。4.5.3底脚着地应平稳。单脚离地缝隙不大于2mm。4.6产品力学性能
4.6.1强度和耐久性
柜子的抽屉、滑道、门、搁板、顶板、底板以及主体结构和底架应按GB10357.5表1、表2、表3要求,采用4级试验水平进行强度和耐久性试验。试验结果应符合下列要求:a.
零、部件不允许出现断裂或豁裂;结合部位不允许出现松动;Www.bzxZ.net
任何零、部件不允许出现影响使用功能的磨损或变形;五金连接件不允许出现松动;
抽屉、门启、闭应灵活。
4.6.2稳定性
4.6.2.1空载稳定性
按第6章规定的方法试验,柜子不出现倾翻趋势。4.6.2.2垂直加载稳定性
按第6章规定的方法试验,使底脚或围板翘离地面时,加在门和抽屉上的力应分别大于30N和150N。
4.6.2.3垂直和水平加载稳定性
按第6章规定的方法试验,使底脚或围板翘离地面时,所加的力应大于30N。4.7漆膜理化性能
漆膜理化性能要求见表6规定。
试验项目
附着力
耐冷热温着
5试验方法
GB/T 14532-93
试验条件
划格法,间距2mm
1000转
40±2C(相对湿度98%~99%)
一20±2℃各放置1h,3周期
5.1尺寸偏差和形位公差的检验按GB3324有关规定进行。5.2材料、T艺、外观
性能指标
不低于2级
不低于2级
漆膜无裂纹、鼓泡、脱落,允许轻微变色5.2.1木材含水率采用测量精度误差不大于土1.5%的木材测湿仪测定。5.2.2树种、材质、工.艺、外观的检验用目测和有关计量器具。5.3力学性能
5.3.1强度和耐久性试验按GB10357.5规定执行。5.3.2稳定性试验按GB10357.4规定进行。5.4漆膜理化性能
5.4.1附着力按GB4893.4规定执行。5.4.2耐冷热温差按GB4893.7规定执行。5.4.3耐磨按GB4893.8规定执行。6检验规则
6.1出】检验
每批产品出厂前应由工厂质量检验部门按4.1、4.2、4.3、4.4、4.5条逐件检验。符合本标准的为含格品,不符合本标准的应进行返修,返修后仍不合格的为不合格品。6.2型式检验
6.2.1有下列情况之·-时,应进行型式检验:a.
新产品定型鉴定;
长期停产后,恢复生产时;
更改设计、主要原材料、关键工艺可能影响产品性能时;技术检验部门认为质量不稳定以及其他特殊需要时。d.
型式检验须在出厂检验合格的--批产品中,按5%随机抽取样本,应不少于2件。6.2.2
检验项目包括第4章规定的全部内容。6.2.3
6.2.4检验结果全部样品符合本标准时,判该批产品合格。如有件样品不合格,须重新加倍抽样复检,复检仍有不合格品时,则判该批产品不合格。7标志、包装、运输、贮存
7.1产品出厂应有企业标记,包括厂名、厂址、商标、检验章、产品型号和出厂(生产)日期、7.2产品在运输过程中,应加衬垫物或包装,防止撞击碰伤,装卸应小心轻放,不得曦晒和雨淋。7.3产品购存应放在通风、下燥、清洁的仓库,不可受压、受潮。253
附加说明:
GB/T14532—93
本标准由中华人民共和国轻工业部、文化部提出。本标准由全国家具标准化中心归口。本标准由北京图书馆负责起草。本标准主要起草人陈霭轩。
小提示:此标准内容仅展示完整标准里的部分截取内容,若需要完整标准请到上方自行免费下载完整标准文档。
 标准图片预览
标准图片预览 标准图片预览:





- 热门标准
- 国家标准(GB)
- GB/T21666-2008 尿吸收辅助器具 评价的一般指南
- GB/T2828.1-2012 计数抽样检验程序 第1部分:按接收质量限(AQL)检索的逐批检验抽样计划
- GB/T32999-2016 表面化学分析 深度剖析 用机械轮廓仪栅网复型法测量溅射速率
- GB/T39454-2020 国际贸易业务数据规范货物跟踪与追溯
- GB/T13589-2007 锌及锌合金废料
- GB28355-2012 食品添加剂 水杨酸甲酯(柳酸甲酯)
- GB/T38948-2020 沥青混合料低温抗裂性能评价方法
- GB/T13070-1991 铀矿石中铀的测定 电位滴定法
- GB/T43912-2024 铸造机械 再制造 通用技术规范
- GB5585.3-1985 电工用铜、铝及其合金母线 第3部分:铝母线
- GB/T19561-2004 寒地节能日光温室建造规程
- GB/T7574-1987 信息处理交换用磁带标号和文卷结构
- GB/T24715-2009 氧源转换器
- GB/T35963-2018 家用和类似用途电器成套家电服务规范
- GB14880-2012 食品营养强化剂使用标准
- 行业新闻
请牢记:“bzxz.net”即是“标准下载”四个汉字汉语拼音首字母与国际顶级域名“.net”的组合。 ©2025 标准下载网 www.bzxz.net 本站邮件:bzxznet@163.com
网站备案号:湘ICP备2025141790号-2
网站备案号:湘ICP备2025141790号-2
