- 您的位置:
- 标准下载网 >>
- 标准分类 >>
- 国家标准(GB) >>
- GB/T 13255.4-2009 工业用己内酰胺试验方法 第4部分:挥发性碱含量的测定 蒸馏后滴定法
【国家标准(GB)】 工业用己内酰胺试验方法 第4部分:挥发性碱含量的测定 蒸馏后滴定法
本网站 发布时间:
2024-06-22 08:32:05
- GB/T13255.4-2009
- 现行
- 点击下载此标准
标准号:
GB/T 13255.4-2009
标准名称:
工业用己内酰胺试验方法 第4部分:挥发性碱含量的测定 蒸馏后滴定法
标准类别:
国家标准(GB)
标准状态:
现行-
发布日期:
2009-05-13 出版语种:
简体中文下载格式:
.rar .pdf下载大小:
238.29 KB
标准ICS号:
化工技术>>71.080有机化学中标分类号:
化工>>有机化工原料>>G15有机化工原料综合
替代情况:
替代GB/T 13255.4-1991采标情况:
MOD ISO 8661:1988
点击下载
标准简介:
标准下载解压密码:www.bzxz.net
GB/T 13255的本部分规定了蒸馏后滴定法测定工业用己内酰胺中挥发性碱含量。 GB/T 13255.4-2009 工业用己内酰胺试验方法 第4部分:挥发性碱含量的测定 蒸馏后滴定法 GB/T13255.4-2009
部分标准内容:
ICS 71. 080
中华人民共和国国家标准
GB/T13255.4—2009
代替G13/T13255.41991
工业用已内酰胺试验方法
第4部分:挥发性碱含量的测定
蒸馏后滴定法
Test methods of caprolactam for industrial usePart 4:Delermination of volatilebases content-Titrimetric method after distillation(IS0866l.1988,Caprolactamfor industrial use:Determination ofvolatile bases content-Titrimctric method after distillation,MOD)2009-05-13发布
中华人民共和国国家质量监督检验检疫总局中国国家标准化管理委员会
2010-01-01实施
中华人民共和商
国家标准
工业用己内酰胺试验方法
第4部分:挥发性碱含量的测定
蒸馏后滴定法
GB/T13255.4-2009
中国标准出版社出版发行
北京复兴门外三里河北街16号
邮政编码:100045
网址spc.net.cn
电话:68523916
68517548
中国标准出版社漆皇岛印刷厂印刷各地新华书店经销
开本880×1230
印张 0.5
字数8千学
2009年7月第一版
2009年7月第一次印删
书号:1550661-37983定价14.00元如有印装差错
由本社发行中心调换
有侵权必究
版权专有
举报电话:(010)68533533
GB/T13255%工业用已内醛胺试验方法分为以下八个部分:第1部分:50%水溶液色度的测定分光光度法;-第2部分:结晶点的测定;
--第3部分:高锰酸钾吸收值的测定分光光度法;一第4部分:挥发性碱含量的测定蒸馏后滴定法;第5部分:290nm波长处吸光度的测定;第6部分:酸度或碱度的测定;bzxZ.net
第7部分:铁含量的测定;
第8部分:环已酮含量的测定。
本部分为GB/T13255的第4部分,GB/T13255.4--2009
本部分修改采用国际标准ISO8661:1988《工业用已内酰胺挥发性碱含量的测定蒸后滴定法》
本部分根据ISO8661:1988重新起草。在附录A中列出了本部分章条编号与ISO8661.1988就条缩号的对照:-览表。
考虑到我国的国情,本部分在采用ISO8651:1988时作了-些编辑性修改,本部分与IS08661:1988的主要技术性差异如下:
分析用水的等级界定由“蒸馏水或相当纯度的水”修改为“GB/T6682一2008规定的三级水”(ISO8661:1988版的第3章;本部分的第4章)1长颈定氮烧瓶(开氏)代替具磨塞三角瓶(ISO8661:1988版的第4章;本部分的第5章);分析仪器F-增加进样分液漏斗(ISO8661:1988版的第4章;本部分的第5章)。本部分代替GB/T13255.4-1991工业已内酰胺择发性碱含量的测定蒸馏后滴定法》本部分与GB/T13255.4—1991相比主要变化如下:将分析用水的等级界定由“小于l.0μS/ciI的蒸馏水或尚等纯度的水”修改为“符合GB/T6682-1992规定的三级水”(1991版的第4章,本版的第4章);增加了“报告”(见第8章)。
本部分的附录A为资料性附录。
本部分由中国石油和化学工业协会提出。本部分出全国化学标准化技术委员会有机分会(SAC/TC63/SC2)归口。本部分起草单位:石家庄化纤有限责任公司。本部分上要起草人:邱璐、高立新、陈森。本部分所代替标准的历次版本发布情况为:GB/T13255.1--1991。E
1范围
工业用已内酰胺试验方法
第4部分:挥发性碱含量的测定
蒸馏后滴定法
GB/T 13255.4—2009
G13/T13255的本部分规定了用蒸馏后滴定法测定工业用已内酰胺中挥发性碱含量。2规范性引用文件
下列文件中的条款通过GB/T13255的本部分的引用而成为本部分的条款。凡是注R期的引用文件,其随后所有的修改单(不包括勘误的内容)或修订版均不适用丁本部分,然而,鼓励根据本部分达成协议的各方研究是否可使用这些文件的最新版本。凡是不注日期的引用文件,其最新版本适用于本部分。
GB/T601--2002化学试剂分析标准滴定溶液的制备GB/T603---2002化学试剂试验方法中所用试剂及制品的制备(ISO6353-1:1982,NEQ)GB/T6682-2008分析实验室用水规格和试验方法(ISO3696:1987,MOD)GB/T8170数值修约规则与极限数值的表示方法和判定3方法原理
在碱性介质中,蒸馏出挥发性碱,用过量的盐酸标准溶液吸收,以甲基红-次甲基蓝乙醇落液为指示剂,用氢氧化钠标准滴定溶液反滴定。4试剂
除非另有说明,在分析中仅使用确认为分析纯的试剂和符合GB/T665822008规定的三级水。分析中所用标准滴定溶液,制剂及制品,在没有注明其他要求时,均按GB/T601一2002、GB/T6032002的规定制备。
4.1氢氧化钠溶液:160名/L。
4.2氢氧化钠标准滴定溶液:c(NaOH)=0.01mol/L。4.3盐酸标准滴定溶液:c(HC1)=0.01mol/L。4.4甲基红-次中基蔬混合指示剂。5仪器
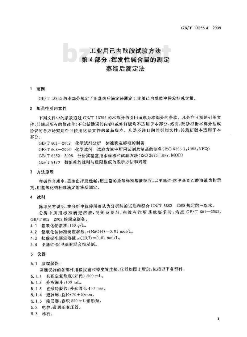
5.1蒸馏仪器:
蒸馏仪器的各部件用橡皮塞和橡皮管连接,仪器如图1所示,包括以下各部件。5.1.1长颈定氮烧瓶(开氏):500ml。5.1.2分液漏斗:100mL。
5.1.3直形冷凝管:外套管长400mm。5.1.4定氮球:直径(70±5)mm。5.1.5接受器:容积250mL锥形瓶。5.2电炉带调压变压器。
5.3沸石。
GB/T13255.4—2009
开氏烧瓶:
分液漏斗;
3·-—直形玲凝管:
定氮球;
箍形叛。
6分析步骤
6. 1 测定
图1工业用已内胺中挥发性藏含量测定用蒸馏仪器称取约20g实验窄样品,精确垒0.1g,置于开氏烧瓶中,用水溶解并稀释到150ml,加人数颗浮石,将仪器各部件安装连接好。冷凝管出口插在盛有10.0mI.盐酸标准滴定溶液,30ml水和5滴混合指示剂的接受器巾.管口应插人液面下。从分液漏斗加入约50rmL氢氧化钠溶液于开氏烧瓶内,置烧瓶于电炉上加热蒸馏,调节蒸馏速度约在30min内收集100ml.蒸馏液,停止加热,立即从冷凝管E拆下定氮球接管,用水冲洗冷凝管及出口,其洗涤液收集于接受器巾,用氢氧化钠标准滴定溶液滴定至溶液早灰绿色为终点。
6.2空白试验
在测定的同时,按同样的步骤,只是不加试料,进行空白试验。7结果计算
以氢氧化钠(NaOH)表示的挥发性碱含量<(mmol/kg)按式(1)计算:c(V。-Vx1000
武中:
氢氧化钠标准滴定溶液浓度的准确数值,单位为摩尔每升(mol/1.);V一密白试验所耗用的氧氧化钠标准滴定溶液体积的数值,单位为毫升(ml.);V,试料测定所耗用的氢氧化钠标准滴定溶液体积的数值,单位为毫升(mL):-试料质量的数值,单位为克(g)m
两次平行测定结果之差不大于0.03mmal/kg,取其算术平均值为测定结果,所得结果应按照G13/T8170修约至一位小数。8报告
报告应包括下列内容:
GB/T13255.4—2009
a)有关样品的全部资料,例如样品名称、批号、采样地点、采样月期、采样时间等;b)本部分代号;
分析结果和表示方法,
测定中观察到的任何异常现象的细节及其说明;ct)
分析人员的姓名及分析日期等;任何不包括在本部分中的操作或是试验条件的说明。GB/T13255.4—-2009
附录A
(资料性附录)
本部分章条编号与 [S( B661 : 1988 标准章条编号对照表A.1给出了本部分章条编号与IS0 8661:1988标准章条编号的对照一览表。表 A.1本部分章条编号与 IS0 8661:1988 标准章条编号对照本部分章条编号
GB/T13255.4-2009
打削上期2009年10月30门
对应ISO8G61:1988标难的章条编号1
版权专有复权必究
书号:1550661 37983
定价:
小提示:此标准内容仅展示完整标准里的部分截取内容,若需要完整标准请到上方自行免费下载完整标准文档。
中华人民共和国国家标准
GB/T13255.4—2009
代替G13/T13255.41991
工业用已内酰胺试验方法
第4部分:挥发性碱含量的测定
蒸馏后滴定法
Test methods of caprolactam for industrial usePart 4:Delermination of volatilebases content-Titrimetric method after distillation(IS0866l.1988,Caprolactamfor industrial use:Determination ofvolatile bases content-Titrimctric method after distillation,MOD)2009-05-13发布
中华人民共和国国家质量监督检验检疫总局中国国家标准化管理委员会
2010-01-01实施
中华人民共和商
国家标准
工业用己内酰胺试验方法
第4部分:挥发性碱含量的测定
蒸馏后滴定法
GB/T13255.4-2009
中国标准出版社出版发行
北京复兴门外三里河北街16号
邮政编码:100045
网址spc.net.cn
电话:68523916
68517548
中国标准出版社漆皇岛印刷厂印刷各地新华书店经销
开本880×1230
印张 0.5
字数8千学
2009年7月第一版
2009年7月第一次印删
书号:1550661-37983定价14.00元如有印装差错
由本社发行中心调换
有侵权必究
版权专有
举报电话:(010)68533533
GB/T13255%工业用已内醛胺试验方法分为以下八个部分:第1部分:50%水溶液色度的测定分光光度法;-第2部分:结晶点的测定;
--第3部分:高锰酸钾吸收值的测定分光光度法;一第4部分:挥发性碱含量的测定蒸馏后滴定法;第5部分:290nm波长处吸光度的测定;第6部分:酸度或碱度的测定;bzxZ.net
第7部分:铁含量的测定;
第8部分:环已酮含量的测定。
本部分为GB/T13255的第4部分,GB/T13255.4--2009
本部分修改采用国际标准ISO8661:1988《工业用已内酰胺挥发性碱含量的测定蒸后滴定法》
本部分根据ISO8661:1988重新起草。在附录A中列出了本部分章条编号与ISO8661.1988就条缩号的对照:-览表。
考虑到我国的国情,本部分在采用ISO8651:1988时作了-些编辑性修改,本部分与IS08661:1988的主要技术性差异如下:
分析用水的等级界定由“蒸馏水或相当纯度的水”修改为“GB/T6682一2008规定的三级水”(ISO8661:1988版的第3章;本部分的第4章)1长颈定氮烧瓶(开氏)代替具磨塞三角瓶(ISO8661:1988版的第4章;本部分的第5章);分析仪器F-增加进样分液漏斗(ISO8661:1988版的第4章;本部分的第5章)。本部分代替GB/T13255.4-1991工业已内酰胺择发性碱含量的测定蒸馏后滴定法》本部分与GB/T13255.4—1991相比主要变化如下:将分析用水的等级界定由“小于l.0μS/ciI的蒸馏水或尚等纯度的水”修改为“符合GB/T6682-1992规定的三级水”(1991版的第4章,本版的第4章);增加了“报告”(见第8章)。
本部分的附录A为资料性附录。
本部分由中国石油和化学工业协会提出。本部分出全国化学标准化技术委员会有机分会(SAC/TC63/SC2)归口。本部分起草单位:石家庄化纤有限责任公司。本部分上要起草人:邱璐、高立新、陈森。本部分所代替标准的历次版本发布情况为:GB/T13255.1--1991。E
1范围
工业用已内酰胺试验方法
第4部分:挥发性碱含量的测定
蒸馏后滴定法
GB/T 13255.4—2009
G13/T13255的本部分规定了用蒸馏后滴定法测定工业用已内酰胺中挥发性碱含量。2规范性引用文件
下列文件中的条款通过GB/T13255的本部分的引用而成为本部分的条款。凡是注R期的引用文件,其随后所有的修改单(不包括勘误的内容)或修订版均不适用丁本部分,然而,鼓励根据本部分达成协议的各方研究是否可使用这些文件的最新版本。凡是不注日期的引用文件,其最新版本适用于本部分。
GB/T601--2002化学试剂分析标准滴定溶液的制备GB/T603---2002化学试剂试验方法中所用试剂及制品的制备(ISO6353-1:1982,NEQ)GB/T6682-2008分析实验室用水规格和试验方法(ISO3696:1987,MOD)GB/T8170数值修约规则与极限数值的表示方法和判定3方法原理
在碱性介质中,蒸馏出挥发性碱,用过量的盐酸标准溶液吸收,以甲基红-次甲基蓝乙醇落液为指示剂,用氢氧化钠标准滴定溶液反滴定。4试剂
除非另有说明,在分析中仅使用确认为分析纯的试剂和符合GB/T665822008规定的三级水。分析中所用标准滴定溶液,制剂及制品,在没有注明其他要求时,均按GB/T601一2002、GB/T6032002的规定制备。
4.1氢氧化钠溶液:160名/L。
4.2氢氧化钠标准滴定溶液:c(NaOH)=0.01mol/L。4.3盐酸标准滴定溶液:c(HC1)=0.01mol/L。4.4甲基红-次中基蔬混合指示剂。5仪器
5.1蒸馏仪器:
蒸馏仪器的各部件用橡皮塞和橡皮管连接,仪器如图1所示,包括以下各部件。5.1.1长颈定氮烧瓶(开氏):500ml。5.1.2分液漏斗:100mL。
5.1.3直形冷凝管:外套管长400mm。5.1.4定氮球:直径(70±5)mm。5.1.5接受器:容积250mL锥形瓶。5.2电炉带调压变压器。
5.3沸石。
GB/T13255.4—2009
开氏烧瓶:
分液漏斗;
3·-—直形玲凝管:
定氮球;
箍形叛。
6分析步骤
6. 1 测定
图1工业用已内胺中挥发性藏含量测定用蒸馏仪器称取约20g实验窄样品,精确垒0.1g,置于开氏烧瓶中,用水溶解并稀释到150ml,加人数颗浮石,将仪器各部件安装连接好。冷凝管出口插在盛有10.0mI.盐酸标准滴定溶液,30ml水和5滴混合指示剂的接受器巾.管口应插人液面下。从分液漏斗加入约50rmL氢氧化钠溶液于开氏烧瓶内,置烧瓶于电炉上加热蒸馏,调节蒸馏速度约在30min内收集100ml.蒸馏液,停止加热,立即从冷凝管E拆下定氮球接管,用水冲洗冷凝管及出口,其洗涤液收集于接受器巾,用氢氧化钠标准滴定溶液滴定至溶液早灰绿色为终点。
6.2空白试验
在测定的同时,按同样的步骤,只是不加试料,进行空白试验。7结果计算
以氢氧化钠(NaOH)表示的挥发性碱含量<(mmol/kg)按式(1)计算:c(V。-Vx1000
武中:
氢氧化钠标准滴定溶液浓度的准确数值,单位为摩尔每升(mol/1.);V一密白试验所耗用的氧氧化钠标准滴定溶液体积的数值,单位为毫升(ml.);V,试料测定所耗用的氢氧化钠标准滴定溶液体积的数值,单位为毫升(mL):-试料质量的数值,单位为克(g)m
两次平行测定结果之差不大于0.03mmal/kg,取其算术平均值为测定结果,所得结果应按照G13/T8170修约至一位小数。8报告
报告应包括下列内容:
GB/T13255.4—2009
a)有关样品的全部资料,例如样品名称、批号、采样地点、采样月期、采样时间等;b)本部分代号;
分析结果和表示方法,
测定中观察到的任何异常现象的细节及其说明;ct)
分析人员的姓名及分析日期等;任何不包括在本部分中的操作或是试验条件的说明。GB/T13255.4—-2009
附录A
(资料性附录)
本部分章条编号与 [S( B661 : 1988 标准章条编号对照表A.1给出了本部分章条编号与IS0 8661:1988标准章条编号的对照一览表。表 A.1本部分章条编号与 IS0 8661:1988 标准章条编号对照本部分章条编号
GB/T13255.4-2009
打削上期2009年10月30门
对应ISO8G61:1988标难的章条编号1
版权专有复权必究
书号:1550661 37983
定价:
小提示:此标准内容仅展示完整标准里的部分截取内容,若需要完整标准请到上方自行免费下载完整标准文档。
标准图片预览:





- 热门标准
- 国家标准(GB)
- GB30486-2013 制革及毛皮加工工业水污染物排放标准
- GB/T39210-2020 耙吸挖泥船吃水装载系统
- GB/T26940-2023 牡蛎干
- GB/T24675.4-2009 保护性耕作机械 圆盘耙
- GB/T37414.3-2020 工业机器人电气设备及系统第3部分:交流伺服电动机技术条件
- GB/T37757-2019 电子电气产品用材料和零部件中挥发性有机物释放速率的测定 释放测试舱-气相色谱质谱法
- GB35638-2017 地理信息 位置服务 术语
- GB/T9966.11-2021 天然石材试验方法第11部分:激冷激热加速老化强度测定
- GB/T14959-1994 个人中子剂量计的性能要求与刻度(中子能量小于20MeV)
- GB∕T39626-2020 第三方电子商务交易平台社会责任实施指南
- GB/T39676-2020 跨境电子商务 物流信息申报和支付信息申报电子单证
- GB8173-1987 农用粉煤灰中污染物控制标准
- GB11021-1989 电气绝缘的耐热性评定和分级
- GB29965-2013 食品安全国家标准 食品添加剂 二丙基二硫醚
- GB16487.3-2017 进口可用作原料的固体废物环境保护控制标准—木、木制品废料
- 行业新闻
请牢记:“bzxz.net”即是“标准下载”四个汉字汉语拼音首字母与国际顶级域名“.net”的组合。 ©2025 标准下载网 www.bzxz.net 本站邮件:bzxznet@163.com
网站备案号:湘ICP备2025141790号-2
网站备案号:湘ICP备2025141790号-2