- 您的位置:
- 标准下载网 >>
- 标准分类 >>
- 国家标准(GB) >>
- GB/T 14902-2003 预拌混凝土
标准号:
GB/T 14902-2003
标准名称:
预拌混凝土
标准类别:
国家标准(GB)
英文名称:
Ready-mixed concrete标准状态:
现行-
发布日期:
2003-07-01 -
实施日期:
2003-12-01 出版语种:
简体中文下载格式:
.rar.pdf下载大小:
317.28 KB
标准ICS号:
建筑材料和建筑物>>建筑材料>>91.100.30混凝土和混凝土制品中标分类号:
建材>>建材产品>>Q13混凝土、集料、灰浆、砂浆
替代情况:
GB 14902-1994
点击下载
标准简介:
标准下载解压密码:www.bzxz.net
本标准规定了预拌混凝土的定义、分类、标记、技术要求、供货量、试验方法、检验规则及订货与交货。本标准适用于集中搅拌站生产的预拌混凝土。本标准不包括运送到送货地点后的混凝土浇筑、振捣及养护。 GB/T 14902-2003 预拌混凝土 GB/T14902-2003
部分标准内容:
本标代萨G145021394预择湿凝
本标准与GB12—1994相比主要变化有:GB/T145C2—2003
三.在通月范图中收消了不适用于轻举料混凝土,明确了不包括运送判交货地点后的落效,振势及护
2.通用品中的量人懂杰等级由C4收为C50,轻售度由1501m商为10mm3,静收了固定式撒拌机泄拌凝,的展湿搅拌时间。4.极据目前社会对环保的要求及就上生产的具体情况.增加了对混假14产企业及共产品的环保要求
5、增如了用断十工程实际以对混避凝土实际烘贷员进行复核的充许偏差,6,赠如了有抗渗,抗殊要求的预拌混凝土的取样检验频率。本标准由中华人共和国球设部提出。本标准由建设部理筑工程标准莫杀均口单位归口,本标负变超中单位:中国坐统科学征究院,本标准参加起草单位,北京戒建集团有限黄任公司阀避土分公可、北京市建设工科新量监骨总站,深圳安托山混上公司、上海嘉华煌凝土公司、渐江华成建材有限公司、北京架房谊合淮凝土有限声证公司、北京中建福凝土有隧公司、北京市月半区建设零员会、上海坐工材科工程有限公司、北京建工集团有限资任公司,北京出华和众面品范凝土批祥站、工海亚筑科学研究院、广东信强混醒土有限公司,北京东方金建科技有限公司等,本标准学灿起节人:许鹅力、韩素旁、路来车、补劲轩、正卓夫、陈·一鸣,绿锯武、刘相晨、张趋、韩芳既、原伟、朱理华、高金被、于明.倪范、陈希亮、慰取群.本标准1994年首次发布:
本标准委托中国延筑科学研究院负武解那。1范围
混凝士
GB/T 14902—2D03
本标难定了顾视疑土的定文,分类,标记、支术要求、供货盘、试验方法.控验规则及订货与交资,
本标准适用于策中搅拌站生产的预择混觀土:本标准不包括运送到交货均点后的滤避土烧筑、旅捣及养护。2规范性引用文件
下列文中的条款车标准的用成本标准的条效,尼是注日期的用文件,共随后所有的候改单【不包括谢误的内密>或订版均不适用于本标准,而,藏励根增本标准达感议的各方研究是否可快用这些文件的尽新版率。凡是不注甘期的引用文性,其最新版本适用下本标准。GB1596出干水谢和混献十中的粉藻灰CB6566
兰筑材料放射性核系限量
现凝土外加辆
(GB/T9142混凝土搅拌机
GB/T 1&46
CB/T 5U80
用十水混和涅凝十中的粒化高放矿浩粉普混凝土详合物性能就验方法
若通混凝上力学性能试验方法
GR:T 50081
GB50119游凝土外加制应用本热范混凝士结构工范工质量频收规范GBSOEC4
G我R2
营通退落土长期性能利时交性能试验方法GBF1OT
滤能土强度险强评定标推
普须派操+用砂质量标维及检龄方估皆道混凝土用市石或卵石质卧标准及检验方法普道混上配合比计规程
混前十拌合用水标准
JGi/T112天然谢石粉在握挺土与砂浆应用获未规程JG/T094
泥凝土说拌运辅
3本谱和定义
下列术语和定义适用于本标准
预择退凝士ready-mtxedconcrete水泥,集料,水以及丧据需要接人的外如剂.矿物接合料等班分按·定比例在搅拌站经计量,拌制后出售的并采用运输车,在规定时间内运至使用地点的混就土拌合物:3. 2
通用品nornalconcrete
强正等级不大于C50,垢降度不大于18Cm.相案料量大公弥粒径为20mm.25mm.3=.5mm或40imrr,无其池等殊要求的预择很凝.L。GB/T14902—2003
特制品specinlconcrete
行一项指标却出通用品规定范因或有特殊要求的预井准避土。3. 4
交货地点deliveryplace
供益双究在合同中确定的产接演然说资十的地点。3.6
出厂检验inspectiouatnanufactuer在预拌混凝土山厂前对其原量进行的检验,3. 6
inspreliun i duliery place
变货检究
正安贷地点剂预接滤率主质整逊行的检验,4分费及标记
4.1分类
创拌很整土根据待性要求分为通用品和特制品,4. 1. 1通用品
通用品应在下列范尚内规定十强度等,均齐度及练染料最人公称粒经:强度等继不大于C53.
势落度(nm):25,5.30100,120150180粗巢料华大公称粒径(murma):20.25、31.5、40,4. 1. 2特制品
特制品府规定混庭土强度等效,好落度,在集料最大公你粒轻成其他特殊要求,混凝上强效等级圾落度和粗巢料最大公秘粒径除通用品规定的范函外,还可生下列薇面内恶取:度等级,C55.C60.C65.C70.心75.C80,地带度:火于180mm
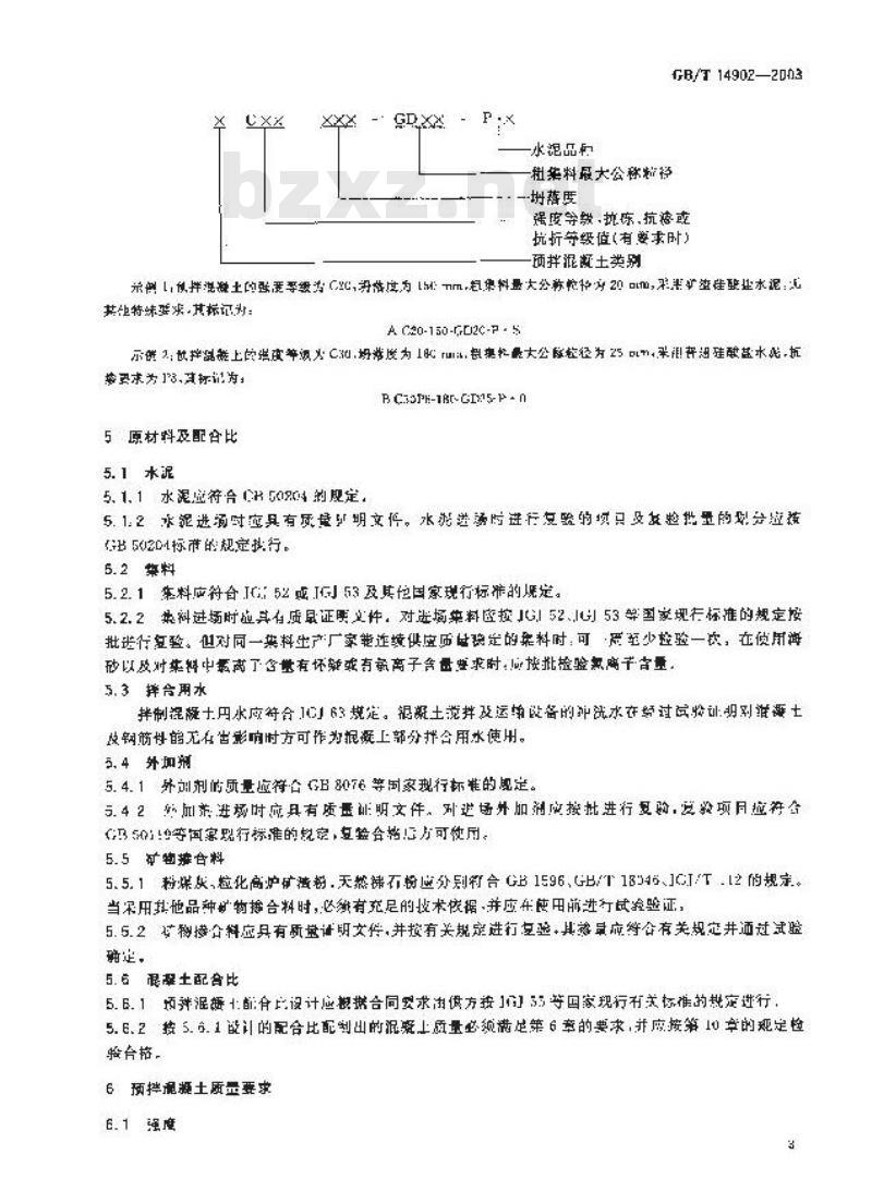
粗带料量大公称粒莅:小于20>b1.大于4(11r,4.2标记
4.2.1用于预弹混凝土标记的件号,应根据其分类改使用材料不同按下规定选月,退品用人表示,等制品用日表示:ai
灌策土强度等级用和爱度等级值表示:期落度月所选定以毫米为单位的疑土好落值表不;租案料最人公称粒检用D和粗集料大公称赖轮值表示;d
术源品种用其代导表示:
门当有抗陈,抗度及抗折强度需求时,应分别用及抗源等级值,P及玩整等级植7受抗折亚链等缴值表示,抗冻、抗及抗折强度直接标记在粥度等圾之斥。4.2.2能拌能诞+标记始下
水混品粉
GB/T14902—203
租策料展大公称新径
强度等数,抗冻,抗滤或
抗折等级值(有要求时)
预拌泥斑土类别
制1预拌港土的强严等摄生(G势诺度为Mm相集料量大公称20m,黑扩盗佳水泥:元其也特殊要求.其标证为:
A C20-150-D2C-P - 5
示送2拌品能上的强度等须大C30.好荐度为1Krua.托最大公轻经为25采通硅酸蓝水,点教更求为13.其标为:
5原材料及配合比
5. 1水泥
5.1.1水混应符合H5004的规定
BCSPH-1RL-GIX5-P-n
5.1.2水泥进场时应具有质量5明文件。水泌送场时进行克验的项只发验性量的均分应孩50204标帝的规定执行。
5.2菜料
5.2.1东料应符食T:52需例53及其饱国家现行标筛的规定。5.2.2费料进场时业其有质最证文件,对进场策料应按JGI52IG53韩国家现行标准的规定按批迷行复验。但对同一集料生产厂家能连绩供应历世稳定的来料时:可两室少检验一次,在侦用海砂以及对集得中素离了含量有怀禁或有氧高子含量要求时:按批检验忽高平合量,5.3摔合用水
拌制混凝士用水应符合10」63规定。很凝土说拌及运增改备的冰就水在势过瓦验让明刘维毒士歧钢筋性够无在影响时方可作为据凝上部分拌合用水使用。5.4外加剂
5.4.1外划剂的质量应符合GB8076等围家戒行准的规定。5.42加养进场时应具有质量证明文件。对逆场外加剂应按批进行复购,客验项月应存合!等家现行标推的规定,验合构方可效同。5.5矿物推合料
5.5.1格煤灰、粒化高炉矿落粉.天热帮石份应分别料合GB1596,GB/T18\46、JC/T.12的规定。当采用其他品种护物搏合料时,必维有充足的技术依裙,并应在使用前进行试验验证,5.5.2芯物接合料应具有质常谱明文件,并按有关规定进行豆验,其禁量应符合有关规定井通过试验确定,
5.6限案土配合比
5.E.1预混摄1:合比设计应想据合同要求询供方按1间33等国家规行有关标准的批定进行5.E.2技5.6.1段计的配合比配割出的混疑上质量必须满足第6章的要求,并应按第10章的观定验合格。
6预拌视频土质量要求
6.1强度
GH/T 14902-2003
混概士强的始评定辰行合心17等尽家现行你难的塑定,6.2毋落度
混凝土落度实测值与合同规定的奶落度值差应符合表1的规定。表 1 姆落度允许慎盖
理定的好科度
55-·55
6.3含气型
混避土贪气量与合间现定值之若不座超头11.5%。6.4点离子总含量(表2)
表 2顺确子总含量的量高脱估wwW.bzxz.Net
据凝土要剧及共所处环堆美别
事内互带环境下的例很格上
充许制垒
空内而配环境:作产和准察冷他区的题天环境,与无隆迪性的水麻七疑白承接的环境下的涡晒底晚上
严实和寒冷母区的磷大坏境,与九处然性的水或土事直援接题的环境下的相泛弹硅业快率冰盐的环境1产本和密冷地头冬车承位变动的环斑:滨得室外环境下的闲筋准象上预监小简陵」构件改改计使H年限为100年的室内正度环境下的闲两握源土正,氯高-学盘系指其齿所川水肥(否替代水量的醇初性合节)量其的百分求6.5放射性核案放射性比活度
混趣土放射性核款救射性比清座应满足心B6566标准的热定,6.6其他
单位为量米
单忙为百分款
当方对说凝土其他世能有要求时,应按国家现行有关标准舰定盘行试监,无应标准时应按合同规定进行试验,其结采应符标准及合同要求。7剃备
7.1材料贮存
7.1.1各种材料必领分企存,并应有明显的标识。7.1.2水神应按生产厂家,水滤品种放频度等搬分奶贮存,间时应防止水混受潮点染。7.1.3来料的贮在应保证案料的对性,不使人小数整分离,同时做将小同品种,规搭的案料分别存,避免混杂或来,典料的忙存地面应为够排水的硬质地血了.1.4如剂流获生产厂家、品种别忙存,并应其有防正其质录发生变化的措施.7.1.5矿物排合料应接品种级别分别贮存.产禁与水滤等其他粉状料混杂:7.2推拌机
7.2.1提择机成采用符合GD/T9112标准规究的固定式揽拌机。7.2.2计量没备应核有关规定主法定计量单位进行检定.使用期间应定期进行校准。7.2.3计适设备座能违续计量不尚配合出施凝六的各种习料,并应具有实际计量结象盘记求补赔存功能,
7.3运输车
,31控整主车运送时成能保持混避大举合约的均性,不施产生分房离析现象,GB/T14902—2003
7.3.2截凝土按拌运输车应符合JG/T5094标准的规定。翻斗仅限于运送均落度小于90n1m的癌嵌主持台物·并应保证送容器不漏策、内整光润平整·具有覆益设施。7.4计量
7.4.7各种原材料的计盘均应按重量计,水和液体外加剂的计盘叫按体积计:7.4.2原材料的计量允许偏不应超过表第1项或第2项规定的也围。表3混凝土原村料计量允许偏差
原材料品种
每盘计量允许消病
要计计整允许偏差
外加满
单位为百分版
格台科
需计计量无许的发是指每一益输事中务盘源资十的每种材料计:和的单差。指标仅适用于来州设忧控制的控站
7.5生产
7,5.1预拌混圾十应采用符会7.2.1规定的捞摔机进行找撑,并应严将按设务说明书的规定使用,7.5.2混凝上抛拌的展短时间应符下列规定:a)当采用施半运输车运送混凝土时.其搅持的最短时间应符合设备说明书的见定,并且每益抛找时间(从金部材料股完算起1不得低于35在制备以上涨度等级的混土或深用引气报,露器剂、防求剂时应相应增加税举时,
b)当来历跑斗车运送混凝土时,应适当延长携拌时间。7.5.3预拦泥斑土在生产过程中应尽员减少对履用环境的污染,搅举些机房宜为时的变,所有树料的运输改称鬼工序沟应在密封状态下光行,并应有收小载置。妙石料场宜采取防生斯尘的措施7.5.4搅择站也严落控带生产用水的非放。7.5.5并站序设胃专门的运输车冲洗设航,烤输车出厂前应将车外壁及料斗整上的混凝土残炎消理于静。
7.6适送
7.6.E顾拌碑凝土应我月1.1现定的运箱车运送,7.6.2运输车来装料前应将商内积水排尽.7.6.3当需要在卸料前撼人外加剂时,外加剂慈入后尴拌运输车应快残进行搅拌,搅并的胎间应由试验确定,
7.6.4严禁向运辅车内的泥凝上任责加水,字.6.5象十的运时间系从饿凝土稳拌机即人去给弃开始至该运龄车并始解料为上,运送所间应费足仓回裁定,当合同未作规定时,来用规邦运输车运送的据数十,宜在1.下内距料杀用删斗车运送的温凝士直在1.Ub内邮称:当按商气温于2它时,运送时间可延长0.5h:如需延长运送时间,则应采取相应的执术措施.并应通过试验验证,7.6.6饿凝土的运这病,症能样证温土随工的产性了.6.7运输车在运送过程中应又收挡施.避免迪洒。7.7质量管理
供方为使其制各的滤凝土达到第6章现定的质量要求,必刻其有完整的质或管理体系。8供货量
日.1预持滤商士货是收体剂计、以盘”为计算单证。8.2预择视十体只的计算,府由握概十拌物表观格也除运怖车实际装载量求得,GE/T14902—20D3
比:台达输车实装教叫下流车部降七全部材料的重量和求将或出讲料前后运差车量求得8.3拌混凝十供贷盐应以运输车的安货总计算,如需要以工租实标量(不扣除混载土结均中钢筋房占体积>进行签核时,其误差应不超过士2%。试验方递
9.1强度
混避土抗压及抗折强试学完按CB5C8的有关期定进行,9.2落度、含气三、混凝土拌合蜘表观密度派凝上期荫度,含气量、据凝1扑合物表观密度成验虚拨/T50心8的有关规定进行,9.3滤牵土抗准性能、炕冻性能
保凝十抗性能班森性能式收应按82的有关规定过行。9.4离子总含显
混避土拌数离了总含量可根据混凝上各组成材料的氯离了含量计算求得。9、5放射性核索放射性比活度
混概1放射性核索放射件比活度试应技GB666有关规定进行。9.6特殊要求项目
对含则中有特殊要求的检收项月,应按国家现行有关标准要求进行,设有相应标准的应按合同规定避行,
10检慰规别
10.1一般规定
10.1.1本查检验处兼对本标准见定的项目进行质量指标签验.以判定预拌混凝上质量是否符合要求,10.1.2预并混趣土质量的检收分为出厂检始和交贷检验。出!检验的收样成验工作应由供方承担;交货检验的取样试验1作底出等方承拒,当需方不其备试究条件时,供需双方可协商确定函扫单位,其中出适委托供需效出认可的益试验资质的试数单位,并度在会同中于以房障1。1.3当判断混懿士质谢是否符含要求强度、期落变合气坏应以交货检验结果为依据氯了总含量以供方据供的资料为依势:其他按验项日应恢合同规定执行。10,1.4交货检验的试验结果应在试验结束后15犬内通知供方10.1.5进行预拌派凝土样及成整的人员必须具有扣应资格,10.2检验项目
10.2.1用品成检检润颜+强度和州落度。I0.2.2持制品龄成检验1u,2.1所列项日外,应按同规定检验其他项日。10.2.3接有引气型外加剂的泥颜土应检验其含气母。10.3取样与组批
10.3.1用于出厂检验的避颜十试样应弃境拌地点采收.用于交货梭验的滤凝土试样应在交货地点采取。
1J.3.2交货检验混凝土试栏的采取及落文试验应在准凝土运到交贫地点时开价算起2Gm内完或,试件的制作应在40inir.内究成。10.3.3交货抢骑前成样应随机从司一运输车中取,混疑土试详应能卸料过望中料盘的1/1至371间来较.
10.3.4年个试样量应满定滤规土质臣检验项日所需用量的1.0倍且不宜少于.92m10.3.5混避土如度检验的试样,其取样规常应按下列规定行:a)用十出!扮验的试样,每100盘相间配合比的褪能土最样不得少于1次每一个下作班相间配6
含比的混象!不足1盘可.最祥不得少于1次。)用于交货检验的样志变GB5234规定进行(B/ 14902-2003
10.3.6症凝上获合物好齐变检整试样的取样频率虚与题土强竞检验的取推率致,10.3.7·别有持修要求的能凝土进行扩涉检验的试样.用丁山厂及交货检验的取样故率均应为同一工程同配介比的混极十不得小十1次。陷置组效拟帮实际帮尝确定。10.3.8对有抗冻要求的准瓶土进行抗冻检验的试样,用寸出」及多货检购的收样划率均虚为间一下程、同一配合比的凝三不得少丁?次。留置组效可根据实际声袭确是:10.3.9须拌混题十的气或改其他特殊要求项日的取杆检验频率应按合同规定进行。10.4合格判断
10.4.1强质的试验结果满足6.1规定为合格10.4.2落度和含气量的试验当果分别符合5.2和(.3规定为合:告不符合要求,则应文即币试样余下规分变重新项销选行试验:第一改诚验结果分别详合3.和e,3规定时,吸为台降。1G.4.3氯离子总含量的计算结果符合6,4制定为合格1.4.4混额L放射性模素放射性比活度满足5.3现定为合格。10.4.5其他特殊要求项日的试验结采符合合同规定的费求为合格IT 订货与变资
t1.1订贷
11.1.1购实%择混录上时,需双为应元鉴订台同。11.1.2
同案订后.共方应按订货单组织生产利供应:订货单至少应包以下内答:订费总位及联系人:
吨工单惊及联系人:
d)交货地点;
治筑部位及滤筑方式:
泥凝上标记
技术要求:
舞十强您半定方达;
慎货起止时间:
i)供货量(m)
71.2交货
交货时,供方应随一运施车向需方提供新运送预伴范凝土的发货章,发倪单案少应包括以下内容:
合同编号:
b)家货单编号:
工强名称
需方:
资筑部位:
准涯土标:
供贷月期:
供货数量!
CB/T14902—2003
发车时间、达时间
供需双方确认手续
需方应指定专人及时对供方所供预择很疑土的垂量数量进行确认,11.2.2供方应按子分邪工程分混凝上品种,强度等向能方掘供顾拌混凝土出厂合格证,出厂合格征至少应包据以下内密:
出厂会格证编号:
合同编号:
工程名家
需扩:
供方+
供货日期:
流筑帮位+
混土标记:
其他技代要求:
供货量m);
原财州的品种,规格,级别及复验握告编导,维凝上配合比编与!
淮凝土强度指标
其地性能指标:
质最评定。
小提示:此标准内容仅展示完整标准里的部分截取内容,若需要完整标准请到上方自行免费下载完整标准文档。
本标准与GB12—1994相比主要变化有:GB/T145C2—2003
三.在通月范图中收消了不适用于轻举料混凝土,明确了不包括运送判交货地点后的落效,振势及护
2.通用品中的量人懂杰等级由C4收为C50,轻售度由1501m商为10mm3,静收了固定式撒拌机泄拌凝,的展湿搅拌时间。4.极据目前社会对环保的要求及就上生产的具体情况.增加了对混假14产企业及共产品的环保要求
5、增如了用断十工程实际以对混避凝土实际烘贷员进行复核的充许偏差,6,赠如了有抗渗,抗殊要求的预拌混凝土的取样检验频率。本标准由中华人共和国球设部提出。本标准由建设部理筑工程标准莫杀均口单位归口,本标负变超中单位:中国坐统科学征究院,本标准参加起草单位,北京戒建集团有限黄任公司阀避土分公可、北京市建设工科新量监骨总站,深圳安托山混上公司、上海嘉华煌凝土公司、渐江华成建材有限公司、北京架房谊合淮凝土有限声证公司、北京中建福凝土有隧公司、北京市月半区建设零员会、上海坐工材科工程有限公司、北京建工集团有限资任公司,北京出华和众面品范凝土批祥站、工海亚筑科学研究院、广东信强混醒土有限公司,北京东方金建科技有限公司等,本标准学灿起节人:许鹅力、韩素旁、路来车、补劲轩、正卓夫、陈·一鸣,绿锯武、刘相晨、张趋、韩芳既、原伟、朱理华、高金被、于明.倪范、陈希亮、慰取群.本标准1994年首次发布:
本标准委托中国延筑科学研究院负武解那。1范围
混凝士
GB/T 14902—2D03
本标难定了顾视疑土的定文,分类,标记、支术要求、供货盘、试验方法.控验规则及订货与交资,
本标准适用于策中搅拌站生产的预择混觀土:本标准不包括运送到交货均点后的滤避土烧筑、旅捣及养护。2规范性引用文件
下列文中的条款车标准的用成本标准的条效,尼是注日期的用文件,共随后所有的候改单【不包括谢误的内密>或订版均不适用于本标准,而,藏励根增本标准达感议的各方研究是否可快用这些文件的尽新版率。凡是不注甘期的引用文性,其最新版本适用下本标准。GB1596出干水谢和混献十中的粉藻灰CB6566
兰筑材料放射性核系限量
现凝土外加辆
(GB/T9142混凝土搅拌机
GB/T 1&46
CB/T 5U80
用十水混和涅凝十中的粒化高放矿浩粉普混凝土详合物性能就验方法
若通混凝上力学性能试验方法
GR:T 50081
GB50119游凝土外加制应用本热范混凝士结构工范工质量频收规范GBSOEC4
G我R2
营通退落土长期性能利时交性能试验方法GBF1OT
滤能土强度险强评定标推
普须派操+用砂质量标维及检龄方估皆道混凝土用市石或卵石质卧标准及检验方法普道混上配合比计规程
混前十拌合用水标准
JGi/T112天然谢石粉在握挺土与砂浆应用获未规程JG/T094
泥凝土说拌运辅
3本谱和定义
下列术语和定义适用于本标准
预择退凝士ready-mtxedconcrete水泥,集料,水以及丧据需要接人的外如剂.矿物接合料等班分按·定比例在搅拌站经计量,拌制后出售的并采用运输车,在规定时间内运至使用地点的混就土拌合物:3. 2
通用品nornalconcrete
强正等级不大于C50,垢降度不大于18Cm.相案料量大公弥粒径为20mm.25mm.3=.5mm或40imrr,无其池等殊要求的预择很凝.L。GB/T14902—2003
特制品specinlconcrete
行一项指标却出通用品规定范因或有特殊要求的预井准避土。3. 4
交货地点deliveryplace
供益双究在合同中确定的产接演然说资十的地点。3.6
出厂检验inspectiouatnanufactuer在预拌混凝土山厂前对其原量进行的检验,3. 6
inspreliun i duliery place
变货检究
正安贷地点剂预接滤率主质整逊行的检验,4分费及标记
4.1分类
创拌很整土根据待性要求分为通用品和特制品,4. 1. 1通用品
通用品应在下列范尚内规定十强度等,均齐度及练染料最人公称粒经:强度等继不大于C53.
势落度(nm):25,5.30100,120150180粗巢料华大公称粒径(murma):20.25、31.5、40,4. 1. 2特制品
特制品府规定混庭土强度等效,好落度,在集料最大公你粒轻成其他特殊要求,混凝上强效等级圾落度和粗巢料最大公秘粒径除通用品规定的范函外,还可生下列薇面内恶取:度等级,C55.C60.C65.C70.心75.C80,地带度:火于180mm
粗带料量大公称粒莅:小于20>b1.大于4(11r,4.2标记
4.2.1用于预弹混凝土标记的件号,应根据其分类改使用材料不同按下规定选月,退品用人表示,等制品用日表示:ai
灌策土强度等级用和爱度等级值表示:期落度月所选定以毫米为单位的疑土好落值表不;租案料最人公称粒检用D和粗集料大公称赖轮值表示;d
术源品种用其代导表示:
门当有抗陈,抗度及抗折强度需求时,应分别用及抗源等级值,P及玩整等级植7受抗折亚链等缴值表示,抗冻、抗及抗折强度直接标记在粥度等圾之斥。4.2.2能拌能诞+标记始下
水混品粉
GB/T14902—203
租策料展大公称新径
强度等数,抗冻,抗滤或
抗折等级值(有要求时)
预拌泥斑土类别
制1预拌港土的强严等摄生(G势诺度为Mm相集料量大公称20m,黑扩盗佳水泥:元其也特殊要求.其标证为:
A C20-150-D2C-P - 5
示送2拌品能上的强度等须大C30.好荐度为1Krua.托最大公轻经为25采通硅酸蓝水,点教更求为13.其标为:
5原材料及配合比
5. 1水泥
5.1.1水混应符合H5004的规定
BCSPH-1RL-GIX5-P-n
5.1.2水泥进场时应具有质量5明文件。水泌送场时进行克验的项只发验性量的均分应孩50204标帝的规定执行。
5.2菜料
5.2.1东料应符食T:52需例53及其饱国家现行标筛的规定。5.2.2费料进场时业其有质最证文件,对进场策料应按JGI52IG53韩国家现行标准的规定按批迷行复验。但对同一集料生产厂家能连绩供应历世稳定的来料时:可两室少检验一次,在侦用海砂以及对集得中素离了含量有怀禁或有氧高子含量要求时:按批检验忽高平合量,5.3摔合用水
拌制混凝士用水应符合10」63规定。很凝土说拌及运增改备的冰就水在势过瓦验让明刘维毒士歧钢筋性够无在影响时方可作为据凝上部分拌合用水使用。5.4外加剂
5.4.1外划剂的质量应符合GB8076等围家戒行准的规定。5.42加养进场时应具有质量证明文件。对逆场外加剂应按批进行复购,客验项月应存合!等家现行标推的规定,验合构方可效同。5.5矿物推合料
5.5.1格煤灰、粒化高炉矿落粉.天热帮石份应分别料合GB1596,GB/T18\46、JC/T.12的规定。当采用其他品种护物搏合料时,必维有充足的技术依裙,并应在使用前进行试验验证,5.5.2芯物接合料应具有质常谱明文件,并按有关规定进行豆验,其禁量应符合有关规定井通过试验确定,
5.6限案土配合比
5.E.1预混摄1:合比设计应想据合同要求询供方按1间33等国家规行有关标准的批定进行5.E.2技5.6.1段计的配合比配割出的混疑上质量必须满足第6章的要求,并应按第10章的观定验合格。
6预拌视频土质量要求
6.1强度
GH/T 14902-2003
混概士强的始评定辰行合心17等尽家现行你难的塑定,6.2毋落度
混凝土落度实测值与合同规定的奶落度值差应符合表1的规定。表 1 姆落度允许慎盖
理定的好科度
55-·55
6.3含气型
混避土贪气量与合间现定值之若不座超头11.5%。6.4点离子总含量(表2)
表 2顺确子总含量的量高脱估wwW.bzxz.Net
据凝土要剧及共所处环堆美别
事内互带环境下的例很格上
充许制垒
空内而配环境:作产和准察冷他区的题天环境,与无隆迪性的水麻七疑白承接的环境下的涡晒底晚上
严实和寒冷母区的磷大坏境,与九处然性的水或土事直援接题的环境下的相泛弹硅业快率冰盐的环境1产本和密冷地头冬车承位变动的环斑:滨得室外环境下的闲筋准象上预监小简陵」构件改改计使H年限为100年的室内正度环境下的闲两握源土正,氯高-学盘系指其齿所川水肥(否替代水量的醇初性合节)量其的百分求6.5放射性核案放射性比活度
混趣土放射性核款救射性比清座应满足心B6566标准的热定,6.6其他
单位为量米
单忙为百分款
当方对说凝土其他世能有要求时,应按国家现行有关标准舰定盘行试监,无应标准时应按合同规定进行试验,其结采应符标准及合同要求。7剃备
7.1材料贮存
7.1.1各种材料必领分企存,并应有明显的标识。7.1.2水神应按生产厂家,水滤品种放频度等搬分奶贮存,间时应防止水混受潮点染。7.1.3来料的贮在应保证案料的对性,不使人小数整分离,同时做将小同品种,规搭的案料分别存,避免混杂或来,典料的忙存地面应为够排水的硬质地血了.1.4如剂流获生产厂家、品种别忙存,并应其有防正其质录发生变化的措施.7.1.5矿物排合料应接品种级别分别贮存.产禁与水滤等其他粉状料混杂:7.2推拌机
7.2.1提择机成采用符合GD/T9112标准规究的固定式揽拌机。7.2.2计量没备应核有关规定主法定计量单位进行检定.使用期间应定期进行校准。7.2.3计适设备座能违续计量不尚配合出施凝六的各种习料,并应具有实际计量结象盘记求补赔存功能,
7.3运输车
,31控整主车运送时成能保持混避大举合约的均性,不施产生分房离析现象,GB/T14902—2003
7.3.2截凝土按拌运输车应符合JG/T5094标准的规定。翻斗仅限于运送均落度小于90n1m的癌嵌主持台物·并应保证送容器不漏策、内整光润平整·具有覆益设施。7.4计量
7.4.7各种原材料的计盘均应按重量计,水和液体外加剂的计盘叫按体积计:7.4.2原材料的计量允许偏不应超过表第1项或第2项规定的也围。表3混凝土原村料计量允许偏差
原材料品种
每盘计量允许消病
要计计整允许偏差
外加满
单位为百分版
格台科
需计计量无许的发是指每一益输事中务盘源资十的每种材料计:和的单差。指标仅适用于来州设忧控制的控站
7.5生产
7,5.1预拌混圾十应采用符会7.2.1规定的捞摔机进行找撑,并应严将按设务说明书的规定使用,7.5.2混凝上抛拌的展短时间应符下列规定:a)当采用施半运输车运送混凝土时.其搅持的最短时间应符合设备说明书的见定,并且每益抛找时间(从金部材料股完算起1不得低于35在制备以上涨度等级的混土或深用引气报,露器剂、防求剂时应相应增加税举时,
b)当来历跑斗车运送混凝土时,应适当延长携拌时间。7.5.3预拦泥斑土在生产过程中应尽员减少对履用环境的污染,搅举些机房宜为时的变,所有树料的运输改称鬼工序沟应在密封状态下光行,并应有收小载置。妙石料场宜采取防生斯尘的措施7.5.4搅择站也严落控带生产用水的非放。7.5.5并站序设胃专门的运输车冲洗设航,烤输车出厂前应将车外壁及料斗整上的混凝土残炎消理于静。
7.6适送
7.6.E顾拌碑凝土应我月1.1现定的运箱车运送,7.6.2运输车来装料前应将商内积水排尽.7.6.3当需要在卸料前撼人外加剂时,外加剂慈入后尴拌运输车应快残进行搅拌,搅并的胎间应由试验确定,
7.6.4严禁向运辅车内的泥凝上任责加水,字.6.5象十的运时间系从饿凝土稳拌机即人去给弃开始至该运龄车并始解料为上,运送所间应费足仓回裁定,当合同未作规定时,来用规邦运输车运送的据数十,宜在1.下内距料杀用删斗车运送的温凝士直在1.Ub内邮称:当按商气温于2它时,运送时间可延长0.5h:如需延长运送时间,则应采取相应的执术措施.并应通过试验验证,7.6.6饿凝土的运这病,症能样证温土随工的产性了.6.7运输车在运送过程中应又收挡施.避免迪洒。7.7质量管理
供方为使其制各的滤凝土达到第6章现定的质量要求,必刻其有完整的质或管理体系。8供货量
日.1预持滤商士货是收体剂计、以盘”为计算单证。8.2预择视十体只的计算,府由握概十拌物表观格也除运怖车实际装载量求得,GE/T14902—20D3
比:台达输车实装教叫下流车部降七全部材料的重量和求将或出讲料前后运差车量求得8.3拌混凝十供贷盐应以运输车的安货总计算,如需要以工租实标量(不扣除混载土结均中钢筋房占体积>进行签核时,其误差应不超过士2%。试验方递
9.1强度
混避土抗压及抗折强试学完按CB5C8的有关期定进行,9.2落度、含气三、混凝土拌合蜘表观密度派凝上期荫度,含气量、据凝1扑合物表观密度成验虚拨/T50心8的有关规定进行,9.3滤牵土抗准性能、炕冻性能
保凝十抗性能班森性能式收应按82的有关规定过行。9.4离子总含显
混避土拌数离了总含量可根据混凝上各组成材料的氯离了含量计算求得。9、5放射性核索放射性比活度
混概1放射性核索放射件比活度试应技GB666有关规定进行。9.6特殊要求项目
对含则中有特殊要求的检收项月,应按国家现行有关标准要求进行,设有相应标准的应按合同规定避行,
10检慰规别
10.1一般规定
10.1.1本查检验处兼对本标准见定的项目进行质量指标签验.以判定预拌混凝上质量是否符合要求,10.1.2预并混趣土质量的检收分为出厂检始和交贷检验。出!检验的收样成验工作应由供方承担;交货检验的取样试验1作底出等方承拒,当需方不其备试究条件时,供需双方可协商确定函扫单位,其中出适委托供需效出认可的益试验资质的试数单位,并度在会同中于以房障1。1.3当判断混懿士质谢是否符含要求强度、期落变合气坏应以交货检验结果为依据氯了总含量以供方据供的资料为依势:其他按验项日应恢合同规定执行。10,1.4交货检验的试验结果应在试验结束后15犬内通知供方10.1.5进行预拌派凝土样及成整的人员必须具有扣应资格,10.2检验项目
10.2.1用品成检检润颜+强度和州落度。I0.2.2持制品龄成检验1u,2.1所列项日外,应按同规定检验其他项日。10.2.3接有引气型外加剂的泥颜土应检验其含气母。10.3取样与组批
10.3.1用于出厂检验的避颜十试样应弃境拌地点采收.用于交货梭验的滤凝土试样应在交货地点采取。
1J.3.2交货检验混凝土试栏的采取及落文试验应在准凝土运到交贫地点时开价算起2Gm内完或,试件的制作应在40inir.内究成。10.3.3交货抢骑前成样应随机从司一运输车中取,混疑土试详应能卸料过望中料盘的1/1至371间来较.
10.3.4年个试样量应满定滤规土质臣检验项日所需用量的1.0倍且不宜少于.92m10.3.5混避土如度检验的试样,其取样规常应按下列规定行:a)用十出!扮验的试样,每100盘相间配合比的褪能土最样不得少于1次每一个下作班相间配6
含比的混象!不足1盘可.最祥不得少于1次。)用于交货检验的样志变GB5234规定进行(B/ 14902-2003
10.3.6症凝上获合物好齐变检整试样的取样频率虚与题土强竞检验的取推率致,10.3.7·别有持修要求的能凝土进行扩涉检验的试样.用丁山厂及交货检验的取样故率均应为同一工程同配介比的混极十不得小十1次。陷置组效拟帮实际帮尝确定。10.3.8对有抗冻要求的准瓶土进行抗冻检验的试样,用寸出」及多货检购的收样划率均虚为间一下程、同一配合比的凝三不得少丁?次。留置组效可根据实际声袭确是:10.3.9须拌混题十的气或改其他特殊要求项日的取杆检验频率应按合同规定进行。10.4合格判断
10.4.1强质的试验结果满足6.1规定为合格10.4.2落度和含气量的试验当果分别符合5.2和(.3规定为合:告不符合要求,则应文即币试样余下规分变重新项销选行试验:第一改诚验结果分别详合3.和e,3规定时,吸为台降。1G.4.3氯离子总含量的计算结果符合6,4制定为合格1.4.4混额L放射性模素放射性比活度满足5.3现定为合格。10.4.5其他特殊要求项日的试验结采符合合同规定的费求为合格IT 订货与变资
t1.1订贷
11.1.1购实%择混录上时,需双为应元鉴订台同。11.1.2
同案订后.共方应按订货单组织生产利供应:订货单至少应包以下内答:订费总位及联系人:
吨工单惊及联系人:
d)交货地点;
治筑部位及滤筑方式:
泥凝上标记
技术要求:
舞十强您半定方达;
慎货起止时间:
i)供货量(m)
71.2交货
交货时,供方应随一运施车向需方提供新运送预伴范凝土的发货章,发倪单案少应包括以下内容:
合同编号:
b)家货单编号:
工强名称
需方:
资筑部位:
准涯土标:
供贷月期:
供货数量!
CB/T14902—2003
发车时间、达时间
供需双方确认手续
需方应指定专人及时对供方所供预择很疑土的垂量数量进行确认,11.2.2供方应按子分邪工程分混凝上品种,强度等向能方掘供顾拌混凝土出厂合格证,出厂合格征至少应包据以下内密:
出厂会格证编号:
合同编号:
工程名家
需扩:
供方+
供货日期:
流筑帮位+
混土标记:
其他技代要求:
供货量m);
原财州的品种,规格,级别及复验握告编导,维凝上配合比编与!
淮凝土强度指标
其地性能指标:
质最评定。
小提示:此标准内容仅展示完整标准里的部分截取内容,若需要完整标准请到上方自行免费下载完整标准文档。
标准图片预览:





- 其它标准
- 热门标准
- 国家标准(GB)
- GB/T2828.1-2012 计数抽样检验程序 第1部分:按接收质量限(AQL)检索的逐批检验抽样计划
- GB/T228.1-2021 金属材料 拉伸试验 第1部分:室温试验方法
- GB50367-2013 混凝土结构加固设计规范
- GB/T18204.4-2000 公共场所毛巾、床上卧具微生物检验方法细菌总数测定
- GB/T12053-1989 光学识别用字母数字字符集 第一部分:OCR-A字符集印刷图象的形状和尺寸
- GB/T23892.3-2009 滑动轴承 稳态条件下流体动压可倾瓦块止推轴承 第3部分:可倾瓦块止推轴承计算的许用值
- GB/T9145-2003 普通螺纹 中等精度、优选系列的极限尺寸
- GB/T11839-1989 二氧化铀芯块中硼的测定 姜黄素萃取光度法
- GB50209-2002 建筑地面工程施工质量验收规范
- GB/T6122.1-2002 圆角铣刀 第1部分:型式和尺寸
- GB/T7433-1987 对称电缆载波通信系统抗无线电广播和通信干扰的指标
- GB5725-2009 安全网
- GB13851-2022 内河交通安全标志
- GB/T9239-1988 刚性转子平衡品质 许用不平衡的确定
- GB/T15917.3-1995 金属镝及氧化镝化学分析方法 对氯苯基荧光酮--溴化十六烷基三甲基胺分光光度法测定钽量
- 行业新闻
请牢记:“bzxz.net”即是“标准下载”四个汉字汉语拼音首字母与国际顶级域名“.net”的组合。 ©2025 标准下载网 www.bzxz.net 本站邮件:bzxznet@163.com
网站备案号:湘ICP备2025141790号-2
网站备案号:湘ICP备2025141790号-2