- 您的位置:
- 标准下载网 >>
- 标准分类 >>
- 国家标准(GB) >>
- GB/T 14898-2004 人造金刚石用石墨
标准号:
GB/T 14898-2004
标准名称:
人造金刚石用石墨
标准类别:
国家标准(GB)
英文名称:
Graphite for artificial diamond标准状态:
现行-
发布日期:
2004-05-10 -
实施日期:
2004-12-01 出版语种:
简体中文下载格式:
.rar.pdf下载大小:
198.91 KB
替代情况:
GB/T 14898-1994
点击下载
标准简介:
标准下载解压密码:www.bzxz.net
本部分规定了矿物棉及其制品的渣球含量试验方法的原理、仪器及设备、试剂、试验步骤和结果计算。本部分适用于测定岩棉、矿渣棉、玻璃棉、硅酸铝棉及其制品中的渣球含量。 GB/T 14898-2004 人造金刚石用石墨 GB/T14898-2004
部分标准内容:
ICS 29. 120. 01,29. 050
中华人民共和国国家标准
GB/T 14898--2004
代睿GB/T14898199-1
人造金刚石用石墨
Graphite for making synthetic diamond2004-05-08发布
中华人民共和国国家质量监督检验检疫总局中国国家标准化管理委员会
2004-12-01实施
GB/T 14898—2004
31994%人道金刚石用石墨片》。本标准代替GB/T14898
本标准等GB/T14898一1994比主要区别如下-本标准是按GB/T1.1一2000《标准化工作导则第1部分:标准的结构和编写规则》进行修改的。
分类按JB/T95801999炭石墨产品分类及型号编制方法》规定修改。产品的型号有所增加,其基本尺寸也作了相应的调整。在产品的理化性能方面个别品种增设了林积密度一项。
本标准的附录A为资料性附录
本标准出中国电器工业协会提出。本标准山哈尔滨电炭研究所归口。本标雄起草单位;哈尔滨电炭研究所。本标推起草人·王秀、刘炳尚、孙家刚。本标准于 1994 年 1月首次发布。范围
人造金刚石用石墨
GB/T 14898—2004
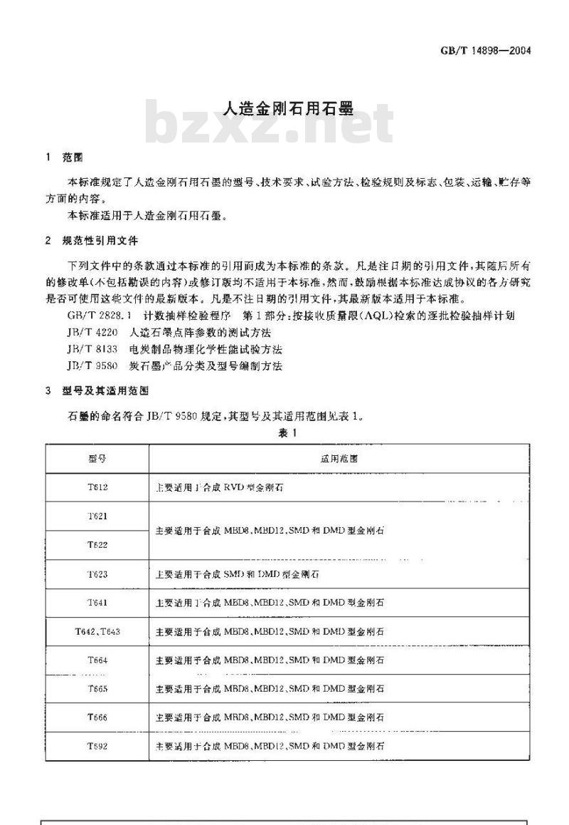
本标准规定了人造金刚石用石墨的型号,技术要求、试验方法、检验规则及标志、包装、运输、贮存等方面的内容。
本标准适用于人造金刚石用石。2规范性引用文件
下列文件中的条款通过本标准的引用而成为本标准的条款。凡是注日期的引用文件,其随后所有的修改单(不包括勘误的内窄)或修订版均不适用于本标准,然而,鼓励根据本标准达成协议的各方研究是否可使用这些文件的最新版本。凡是不注日期的引用文件,其最新版本适用于本标准。GB/T2828.1计数抽样检验程序第 1部分:按接收质量限(AQL)检索的逐批检验抽样计划JB/T4220人造石点阵参数的测试方法JB/T8133电炭制品物理化学性能试验方法JB/T9580炭石墨产品分类及型号编制方法3型号及其适用范围
石墨的命名符合JB/T9580规定,其型号及其适用范围表1。表1
T642.T643
E要适用合成RVD型金刚石
适用范围
主要适用于合成MBL8,MBD12.SMD和DMD型金刚右上要适用于合成 SMD) 和 I>MD) 型金测衣上要适用门合成MBD、MBD12、SMD和DMD型金刚石主要适用于成 MBD8,MBD12,SMD 和 DMD> 型金刚石主要适用于合成MBD8.MBD12.SMD和DMD型金刚石主要适用于合成 MBI8、MBD12、SMD和 DMD型金刚石生要透用于合成 MRD8、MBD12、SMD 和 DMD 型金刷石主要适用于合成MBD8、MBDI2,SMD和DMD型金刷石GB/T 14898--2004
技术要求
石累的主要规格、尺寸及极限偏差应符合表 2 的规定,或按合同规定,们对 T612、T621、T641、4.1
T642、T643、T664、T665,T666、T692其外径的下偏差超差率允许小于15%。表2
F642.T643
20、23
基本尺小
20、22、23、25、27
20,22,23,25,28
20、22.23、24、25、27、
26,30,33.37.38
20,22.23.24,25 ,27.28. 30.3133,35、37,38、41
30.33.37.38.40.41.45.30.55
20.22、23,24、25.27,28、30、31.33.35、37、38、40、41、45.50.5523.24、25、26、27、28.30
若墨片两端面乎行度应小乎0.10 mm,石墨的理化性能应符合表 3。
极限遍熟
灰分/%
全气孔率/%
29元1
基本尺寸
石墨化度/%
单位为旁米
极限编差
体积密度/(g/cl)
GB/T14898—2004
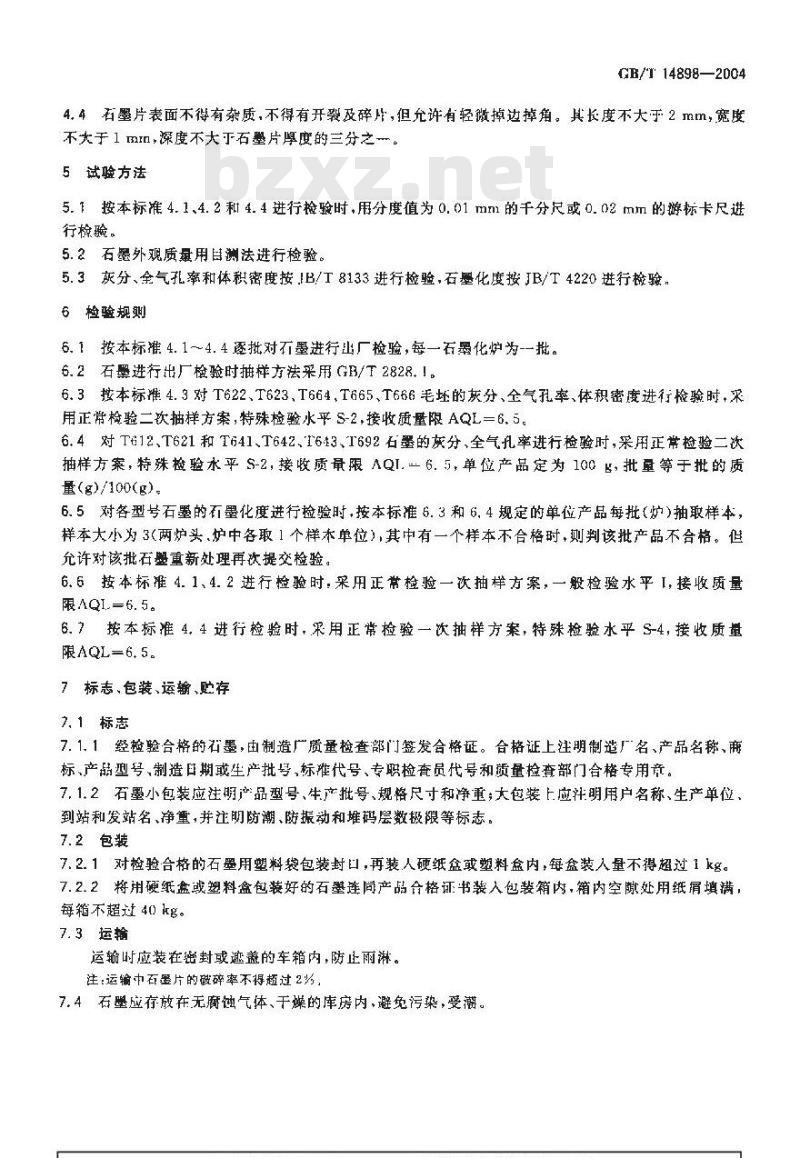
4.4石墨片表面不得有杂质,不得有开裂及碎片,但充许有轻微掉边掉角。其长度不大示2mm,宽度不大于1mn,深度不大于石墨片厚度的三分之。5试验方法
5.按本标准4.1、4.2和4.4进行检验时,用分度值为0.01mm的千分尺或0.02mm的游标卡尺进行检。
5.2石墨外观质录用目洲法进行检验。5.3灰分、全气孔率和体积密度按JB/T8133进行检验,石墨化度按JB/T4220进行检验,6检验规卿
6.1按本标推4.1~4.4逐批对石墨进行出厂检验,每一石墨化炉为-一批。6.2石进行出厂检验时抽样方法采用GB/T2828.!。6.3按本标准4.3对T622、T623、T664,T665、T666毛坏的灰分、全气孔率、体积密度进行检验时,采用正常检验二饮抽样方案,特殊检验水平 S-2,接收质量限 AQL=6. 5。6.4对T12、T621和T641、T642.1643、T692石墨的灰分、全气孔率进行检验时,采用正常检验二次抽样方案,特殊检验水平S-2,接收质量限AQI.6.5,单位产品定为100B,批量等于批的质量(g)/100(g)。
6.5对各型号石墨的石墨化度进行检验时,按本标准6.3和6.4规定的单位产品每批(炉)抽取样本,样本大小为3(两炉头,炉中各取1个样本单位),其中有一个样本不合格时,则判该批产品不合格。但充许对该批石墨重新处理再次提交检验。6.6按本标准4.1、4.2进行检验时,采用正常检验一次抽样方案,一般检验水平1,接收质量限AQI.=6. 5。
6.7按本标准4,4进行检验时,采用正常检验一次抽样方案,特殊检验水平S-4,接收质量限AQL=6.5。
7标志、包装、运输、贮存
7.1标志
7.1.1经检验合格的石墨,由制造广质检查部门签发合格证。合格证上注明制造厂名、产品名称,商标、产品型号、制造日期或生产批号,标准代号、专职检套员代号和质量检查部门合格专用章。7.1.2石墨小包装应注明产品型号、生产批号、规格尺寸和净重;大包装上应注明用户名称、生产单位,到站和发站名、净重,并注明防潮、防振动和堆码层数极限等标志。7.2包装
7.2.1对检验合格的石墨用塑料袋包装封日,再装人硬纸盆或塑料盆内,每盒装入量不得超过1kg。7.2.2将用硬纸盒或塑料盆包装好的石壁连尚产品合格证书装入包装箱内,箱内空随处用纸屑填满,每箱不超过40kg。
7.3运输
运输时应装在密封或邀盖的车箱内,防正丽淋。注:运输中在片的磁碎率本得趟过2贤,7.4石壁应存放在无腐蚀气体、于燥的库房内,避免污染,受激。GB/T14898—2004
新荆号下载标准就来标准下载网
附录A
(资料性附录)
人造金刚石用石疆新旧型号对照表人造金剐石用石墨新旧型号
旧型号
小提示:此标准内容仅展示完整标准里的部分截取内容,若需要完整标准请到上方自行免费下载完整标准文档。
中华人民共和国国家标准
GB/T 14898--2004
代睿GB/T14898199-1
人造金刚石用石墨
Graphite for making synthetic diamond2004-05-08发布
中华人民共和国国家质量监督检验检疫总局中国国家标准化管理委员会
2004-12-01实施
GB/T 14898—2004
31994%人道金刚石用石墨片》。本标准代替GB/T14898
本标准等GB/T14898一1994比主要区别如下-本标准是按GB/T1.1一2000《标准化工作导则第1部分:标准的结构和编写规则》进行修改的。
分类按JB/T95801999炭石墨产品分类及型号编制方法》规定修改。产品的型号有所增加,其基本尺寸也作了相应的调整。在产品的理化性能方面个别品种增设了林积密度一项。
本标准的附录A为资料性附录
本标准出中国电器工业协会提出。本标准山哈尔滨电炭研究所归口。本标雄起草单位;哈尔滨电炭研究所。本标推起草人·王秀、刘炳尚、孙家刚。本标准于 1994 年 1月首次发布。范围
人造金刚石用石墨
GB/T 14898—2004
本标准规定了人造金刚石用石墨的型号,技术要求、试验方法、检验规则及标志、包装、运输、贮存等方面的内容。
本标准适用于人造金刚石用石。2规范性引用文件
下列文件中的条款通过本标准的引用而成为本标准的条款。凡是注日期的引用文件,其随后所有的修改单(不包括勘误的内窄)或修订版均不适用于本标准,然而,鼓励根据本标准达成协议的各方研究是否可使用这些文件的最新版本。凡是不注日期的引用文件,其最新版本适用于本标准。GB/T2828.1计数抽样检验程序第 1部分:按接收质量限(AQL)检索的逐批检验抽样计划JB/T4220人造石点阵参数的测试方法JB/T8133电炭制品物理化学性能试验方法JB/T9580炭石墨产品分类及型号编制方法3型号及其适用范围
石墨的命名符合JB/T9580规定,其型号及其适用范围表1。表1
T642.T643
E要适用合成RVD型金刚石
适用范围
主要适用于合成MBL8,MBD12.SMD和DMD型金刚右上要适用于合成 SMD) 和 I>MD) 型金测衣上要适用门合成MBD、MBD12、SMD和DMD型金刚石主要适用于成 MBD8,MBD12,SMD 和 DMD> 型金刚石主要适用于合成MBD8.MBD12.SMD和DMD型金刚石主要适用于合成 MBI8、MBD12、SMD和 DMD型金刚石生要透用于合成 MRD8、MBD12、SMD 和 DMD 型金刷石主要适用于合成MBD8、MBDI2,SMD和DMD型金刷石GB/T 14898--2004
技术要求
石累的主要规格、尺寸及极限偏差应符合表 2 的规定,或按合同规定,们对 T612、T621、T641、4.1
T642、T643、T664、T665,T666、T692其外径的下偏差超差率允许小于15%。表2
F642.T643
20、23
基本尺小
20、22、23、25、27
20,22,23,25,28
20、22.23、24、25、27、
26,30,33.37.38
20,22.23.24,25 ,27.28. 30.3133,35、37,38、41
30.33.37.38.40.41.45.30.55
20.22、23,24、25.27,28、30、31.33.35、37、38、40、41、45.50.5523.24、25、26、27、28.30
若墨片两端面乎行度应小乎0.10 mm,石墨的理化性能应符合表 3。
极限遍熟
灰分/%
全气孔率/%
29元1
基本尺寸
石墨化度/%
单位为旁米
极限编差
体积密度/(g/cl)
GB/T14898—2004
4.4石墨片表面不得有杂质,不得有开裂及碎片,但充许有轻微掉边掉角。其长度不大示2mm,宽度不大于1mn,深度不大于石墨片厚度的三分之。5试验方法
5.按本标准4.1、4.2和4.4进行检验时,用分度值为0.01mm的千分尺或0.02mm的游标卡尺进行检。
5.2石墨外观质录用目洲法进行检验。5.3灰分、全气孔率和体积密度按JB/T8133进行检验,石墨化度按JB/T4220进行检验,6检验规卿
6.1按本标推4.1~4.4逐批对石墨进行出厂检验,每一石墨化炉为-一批。6.2石进行出厂检验时抽样方法采用GB/T2828.!。6.3按本标准4.3对T622、T623、T664,T665、T666毛坏的灰分、全气孔率、体积密度进行检验时,采用正常检验二饮抽样方案,特殊检验水平 S-2,接收质量限 AQL=6. 5。6.4对T12、T621和T641、T642.1643、T692石墨的灰分、全气孔率进行检验时,采用正常检验二次抽样方案,特殊检验水平S-2,接收质量限AQI.6.5,单位产品定为100B,批量等于批的质量(g)/100(g)。
6.5对各型号石墨的石墨化度进行检验时,按本标准6.3和6.4规定的单位产品每批(炉)抽取样本,样本大小为3(两炉头,炉中各取1个样本单位),其中有一个样本不合格时,则判该批产品不合格。但充许对该批石墨重新处理再次提交检验。6.6按本标准4.1、4.2进行检验时,采用正常检验一次抽样方案,一般检验水平1,接收质量限AQI.=6. 5。
6.7按本标准4,4进行检验时,采用正常检验一次抽样方案,特殊检验水平S-4,接收质量限AQL=6.5。
7标志、包装、运输、贮存
7.1标志
7.1.1经检验合格的石墨,由制造广质检查部门签发合格证。合格证上注明制造厂名、产品名称,商标、产品型号、制造日期或生产批号,标准代号、专职检套员代号和质量检查部门合格专用章。7.1.2石墨小包装应注明产品型号、生产批号、规格尺寸和净重;大包装上应注明用户名称、生产单位,到站和发站名、净重,并注明防潮、防振动和堆码层数极限等标志。7.2包装
7.2.1对检验合格的石墨用塑料袋包装封日,再装人硬纸盆或塑料盆内,每盒装入量不得超过1kg。7.2.2将用硬纸盒或塑料盆包装好的石壁连尚产品合格证书装入包装箱内,箱内空随处用纸屑填满,每箱不超过40kg。
7.3运输
运输时应装在密封或邀盖的车箱内,防正丽淋。注:运输中在片的磁碎率本得趟过2贤,7.4石壁应存放在无腐蚀气体、于燥的库房内,避免污染,受激。GB/T14898—2004
新荆号下载标准就来标准下载网
附录A
(资料性附录)
人造金刚石用石疆新旧型号对照表人造金剐石用石墨新旧型号
旧型号
小提示:此标准内容仅展示完整标准里的部分截取内容,若需要完整标准请到上方自行免费下载完整标准文档。
标准图片预览:





- 其它标准
- 热门标准
- 国家标准(GB)
- GB/T2828.1-2012 计数抽样检验程序 第1部分:按接收质量限(AQL)检索的逐批检验抽样计划
- GB/T8566-2022 系统与软件工程 软件生存周期过程
- GB175-2023 通用硅酸盐水泥
- GB/T30917—2014 /ISo 29941:2010 天然胶乳橡胶避孕套中可迁移亚硝胺的测定
- GB/T9124.1-2019 钢制管法兰 第1部分:PN 系列
- GB/T1182-2018 产品几何技术规范(GPS) 几何公差 形状、方向、位置和跳动公差标注
- GB/T12777-1999 金属波纹管膨胀节通用技术条件
- GB/T29633.4-2020 南极地名 第4部分:罗马字母拼写
- GB/T30544.5-2014 纳米科技 术语 第5部分纳米/生物界面
- GB15985-1995 丝虫病诊断标准及处理原则
- GB16844-1997 普通照明用自镇流灯的安全要求
- GB/T7407-1997 中国及世界主要海运贸易港口代码
- GB/T6113.104-2008 无线电骚扰和抗扰度测量设备和测量方法规范 第1-4部分: 无线电骚扰和抗扰度测量设备 辅助设备 辐射骚扰
- GB/T50062-2008 电力装置的继电保护和自动装置设计规范
- GB50116-2013 火灾自动报警系统设计规范
- 行业新闻
请牢记:“bzxz.net”即是“标准下载”四个汉字汉语拼音首字母与国际顶级域名“.net”的组合。 ©2025 标准下载网 www.bzxz.net 本站邮件:bzxznet@163.com
网站备案号:湘ICP备2025141790号-2
网站备案号:湘ICP备2025141790号-2