【国家标准(GB)】 电缆和光缆在火焰条件下的燃烧试验 第33部分:垂直安装的成束电线电缆火焰垂直蔓延试验 A类
本网站 发布时间:
2024-06-25 04:03:31
- GB/T18380.33-2008
- 现行
- 点击下载此标准
标准号:
GB/T 18380.33-2008
标准名称:
电缆和光缆在火焰条件下的燃烧试验 第33部分:垂直安装的成束电线电缆火焰垂直蔓延试验 A类
标准类别:
国家标准(GB)
标准状态:
现行-
发布日期:
2008-06-26 -
实施日期:
2009-04-01 出版语种:
简体中文下载格式:
.rar.pdf下载大小:
1.36 MB
点击下载
标准简介:
标准下载解压密码:www.bzxz.net
GB/T 18380《电缆和光缆在火焰条件下的燃烧试验》分为11个部分,本部分为GB/T 18380的第33部分。GB/T 18380的第31、32、33、34、35、36部分规定了一种试验方法,用来评价垂直安装的成束电线电缆或光缆在规定条件下抑制火焰垂直蔓延的能力。本试验用于型式认可试验。试验用电缆的选择要求见附录A。火焰蔓延通过电缆试样的损坏范围来测定。本试验程序可用于验证电缆抑制火焰蔓延的能力。 GB/T 18380.33-2008 电缆和光缆在火焰条件下的燃烧试验 第33部分:垂直安装的成束电线电缆火焰垂直蔓延试验 A类 GB/T18380.33-2008
部分标准内容:
ICS29.060.20
中华人民共和国国家标准
GB/T18380.33—2008/IEC60332-3-22:2000电缆和光缆在火焰条件下的燃烧试验第33部分:垂直安装的成束电线电缆火焰垂直蔓延试验A类
Tests on electric and optical fibre cables under fire conditions-Part 33:Test for vertical flame spread of vertically-mountedbunched wires or cables-Category A(IEC60332-3-22.2000.IDT)
2008-06-26发布
中华人民共和国国家质量监督检验检疫总局中国国家标准化管理委员会
2009-04-01实施
GB/T18380.33—2008/IEC60332-3-22.2000前言
GB/T18380《电缆和光缆在火焰条件下的燃烧试验》分为11个部分:第11部分:单根绝缘电线电缆火焰垂直蔓延试验试验装置;一第12部分:单根绝缘电线电缆火焰垂直蔓延试验1kW预混合型火焰试验方法:一第13部分:单根绝缘电线电缆火焰垂直蔓延试验测定燃烧的滴落(物)/微粒的试验方法:第21部分:单根绝缘细电线电缆火焰垂直蔓延试验试验装置:第22部分:单根绝缘细电线电缆火焰垂直蔓延试验扩散型火焰试验方法:一第31部分:垂直安装的成束电线电缆火焰垂直蔓延试验试验装置;一第32部分:垂直安装的成束电线电缆火焰垂直蔓延试验AF/R类:
第33部分:垂直安装的成束电线电缆火焰垂直蔓延试验A类;
B类;
一第34部分:垂直安装的成束电线电缆火焰垂直蔓延试验一第35部分:垂直安装的成束电线电缆火焰垂直蔓延试验C类;
D类。
第36部分:垂直安装的成束电线电缆火焰垂直蔓延试验本部分为GB/T18380的第33部分。本部分等同采用IEC60332-3-22:2000电缆在火焰条件下的燃烧试验第3-22部分:垂直安装的
成束电线电缆火焰垂直蔓延试验A类》(英文版)。为便于使用,本部分作了下列编辑性修改:第33部分:垂直安装的成束电线a)本部分名称修改为:“电缆和光缆在火焰条件下的燃烧试验电缆火焰垂直蔓延试验A类”;
b)与本部分名称相对应,英文名称修改为:“Teston electricandopticalfibrecablesunderfireconditions-Part 33: Test for vertical flame spread of vertically-mounted bunched wires orcables-Category A\;
删除了国际标准的前言和引言:增加了国家标准本部分的前言:d)
增加了附录C;
用小数点“,\代替作为小数点的逗号“,”g
用“第33部分”代替第3-22部分”:h)本部分第2章引用了采用国际标准的我国国家标准而非国际标准。本部分的附录A为规范性附录,附录B和附录C为资料性附录本部分由中国电器工业协会提出。本部分由全国电线电缆标准化技术委员会归口。本部分负责起草单位:上海电缆研究所。本部分参加起草单位:上海亚龙工业集团有限公司、上海南洋电材有限公司,安徽华菱电缆集团有限公司、宝胜科技创新股份有限公司、天津金山电线电缆股份有限公司。本部分主要起草人:肖继东、龚国祥、鲁邦秀、曲巍、胡光政、唐崇健、郑国俊。1
1范围
GB/T18380.33—2008/IEC60332-3-22:2000电缆和光缆在火焰条件下的燃烧试验第33部分:垂直安装的成束电线电缆火焰垂直蔓延试验A类
GB/T18380的第31.32.33.34、35,36部分规定了一种试验方法,用来评价垂直安装的成束电线电缆或光缆在规定条件下抑制火焰垂直蔓延的能力。注:本部分中术语“电线电缆”包括所有用于能量或信号传输的金属导体绝缘电缆。本试验用于型式认可试验。试验用电缆的选择要求见附录A。火焰要延通过电缆试样的损坏范围来测定。本试验程序可用于验证电缆抑制火焰蔓延的能力。GB/T18380的本部分适用于A类,电缆安装在试验钢梯上以使总体积中试样所含非金属材料为7L/m。供火时间为40min。电缆安装在钢梯前面,导体截面大于35mm2的电缆根据电缆试样段数量使用标准钢梯或宽型钢梯,导体截面35mm2及以下的电缆使用标准钢梯。A类用于评定高非金属材料体积含量的场合。
附录B中给出了推荐的性能要求。2规范性引用文件
下列文件中的条款通过GB/T18380的本部分的引用而成为本部分的条款。凡是注日期的引用文件,其随后所有的修改单(不包括勘误的内容)或修订版均不适用于本部分,然而,鼓励根据本部分达成协议的各方研究是否可使用这些文件的最新版本。凡是不注日期的引用文件,其最新版本适用于本部分。
GB/T2951.13一2008电缆和光缆绝缘和护套材料通用试验方法第13部分:通用试验方法——密度测定方法——吸水试验——收缩试验(IEC60811-1-3:1993十A1:2001,IDT)GB/T16499—1996编制电气安全标准的导则(eqvIECGuide104:1984)GB/T18380.31—2008电缆或光缆在火焰条件下的燃烧试验第31部分:垂直安装的成束电线电缆火焰垂直蔓延试验试验装置(IEC60332-3-10:2000.IDT)IEC60695-4:1993着火危险试验第4部分:着火试验术语3定义
GB/T18380的本部分使用下列术语和定义,这些定义取自IEC60695-4:1993。3.1
引燃源ignition source
引发燃烧的能量源。
[IEC60695-4:1993.定义2.7613.2
炭char
高温分解或不完全燃烧产生的含碳残渣。[IEC60695-4:1993,定义2.12]
GB/T18380.33—2008/IEC60332-3-22:20003.3
火焰蔓延flamespread
火焰前沿的传播。
[IEC60695-4:1993,定义2.53]4试验装置
4.1概述
应使用GB/T18380.31-2008中规定的设备。4.2引燃源
引燃源应采用GB/T18380.31一2008中规定的一个或两个带型丙烷燃气喷灯。标准钢梯应采用一个喷灯,宽型钢梯应采用两个喷灯。5试验步骤
5.1试样
试样应由若干根等长的电缆试样段组成,每根电缆试样段的最小长度为3.5m。电缆试样段的总根数应使总体积中试样所含非金属材料为7L/m。试样应在附录A规定的范围内进行选择。试验前作为试样的电缆试样段应在(20士10)C下放置至少16h。电缆试样段应是干燥的。5.2电缆试样段数量的确定
为计算电缆试样段的数量,应确定一根电缆试样段每米所含非金属材料的体积。小心截取一根不小于0.3m的电缆段,其截面与电缆轴线成直角以便能精确测量其长度。每种非金属材料(包括发泡材料)的密度应采用适当方法测量,如GB/T2951.13—2008,测得的数据修约到小数点后第2位。
从电缆段上剥下每一种非金属材料C,并称重。任何小于非金属材料总质量5%的材料应假定其密度为1kg/dm。此内容来自标准下载网
如果半导电屏蔽不能从绝缘材料上剥离,可以视为一体测量质量和密度。每种非金属材料C的体积V.(L/m电缆)按下式计算:V=M
其中:
M一一材料C的质量,单位为千克(kg);p:—材料C.的密度,单位为千克每立方分米(kg/dm*):1一—电缆试样段的长度,单位为米(m)。每米电缆所含非金属材料的总体积V等于各种非金属材料体积VV等的总和。将5.1规定的每米体积除以每米电缆非金属材料的总体积V得到需要安装的电缆试样段根数,取最接近的整数(0.5及以上进位至1)。5.3试样安装
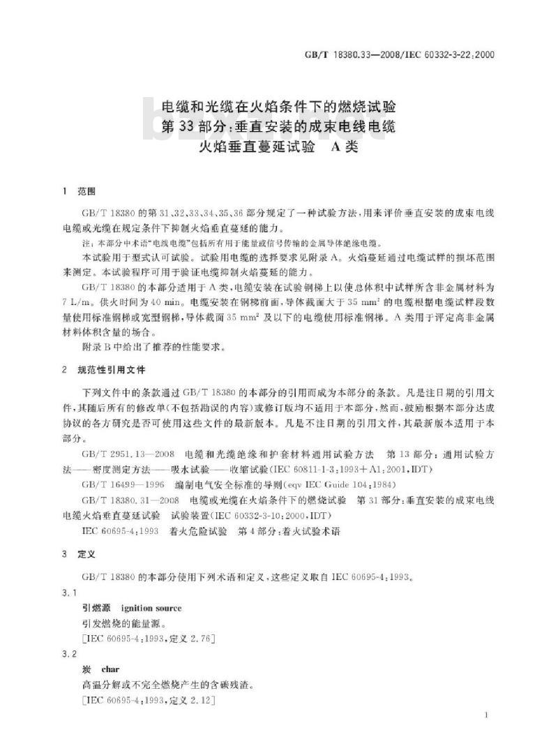
5.3.1至少有一根导体截面超过35mm的电缆对于至少有一根导体截面超过35mm2的电缆,每个电缆试样段应使用金属线(钢线或铜线)分别固定在钢梯的各个横档上。直径50mm及以下的电缆采用直径0.5mm~1.0mm的金属线。直径50mm以上的电缆使用直径1.0mm~1.5mm的金属线。电缆试样段应呈单层安装在钢梯前面,电缆试样段间的间隔应为0.5倍电缆直径,但不超过20mm。无论采用标准钢梯还是宽型钢梯,试样边缘与钢梯内侧垂面的最小距离应为50mm。2
GB/T18380.33—2008/IEC60332-3-22:2000标准钢梯上试样的最大宽度应为300mm,宽型钢梯上试样的最大宽度应为600mm(见图1和图2)。
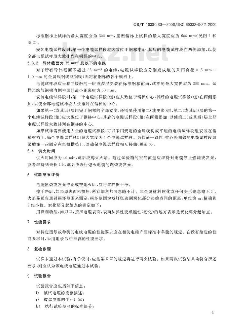
安装电缆试样段时,第一个电缆试样段应大致位于钢梯中心,其后的电缆试样段在两侧添加,以使全部电缆试样段大致排列在钢梯的中心。5.3.2导体截面为35mm2及以下的电缆对于所有导体截面不超过35mm的电缆,电缆试样段应分别或成组的采用直径0.5mm~1.0mm的金属线钢线或铜线)固定在钢梯的各个横档上。电缆试样段应呈相互接触的一层或多层安装在标准钢梯前面,试样的最大宽度应为300mm。试样边缘与钢梯内侧垂面的最小距离应为50mm。安装电缆试样段时,第一个电缆试样段(组)应大致位于钢梯中心,其后的电缆试样段(组)在两侧添加,以使全部电缆试样段大致排列在钢梯的中心。如果第一(或其后)层用完了钢梯的全部宽度,还需要使用第二(或更多)层,第二(或其后)层的第个电缆试样段(组)应大致位于钢梯中心,其后的电缆试样段(组)在两侧添加,以使第二(或其后)层全部电缆试样段大致排列在钢梯的中心。如果试样需要使用大量的电缆试样段,可以采用规定的金属线构成平坦的电缆试样段组安装在钢梯横档上,每个电缆试样段组最大宽度为5个电缆试样段。为保证一致性,推荐将相邻的电缆试样段组紧贴在一起固定在每根横档上,以确保电缆试样段相互接触(见图3)。5.4供火时间
供火时间应为40min,此后应熄灭火焰。通过试验箱的空气流量应维持到电缆停止燃烧或发光,或者维持到最长1h,此后应强行熄灭电缆的燃烧或发光。6试验结果评价
电缆燃烧或发光停正或被熄灭后,应将试样擦干净。擦干净后,如果原表面未损坏,所有烟灰都可忽略不计。非金属材料软化或任何变形也忽略不计。火焰蔓延应通过损坏范围来测定,损坏范围为喷灯底边到炭化部分起始点间的距离,单位为m,精确到2位小数。炭化部分起始点的确定如下:用锋利物品,如刀口,按压电缆表面,表面从弹性变成脆性(粉化)的地方表示是炭化部分起始点。7性能要求
对特定型号或种类的电线电缆的性能要求应在相关电缆产品标准中单独的规定。在没有给定的性能要求时,采用附录B中推荐的性能要求。8复检步骤
试样未通过本试验,有争议时,应按第5章的规定再进行两次试验。如果两次试验结果均符合所述要求,则应认为该电线电缆通过本试验。9试验报告
试验报告应包括如下信息:
i)被试电缆的完整描述;
i)被试电缆的生产厂家;
k)执行试验参照的标准部分;
GB/T18380.33—2008/IEC60332-3-22:2000电缆试样段的数量:
每米试样和电缆试样段中非金属材料的总体积安装方法(如间隔或接触):
层数和每层电缆试样段数;
供火时间(如40min);
喷灯数量(如1个或两个);
损坏范围:
所有燃烧和发光熄灭时间。
闻腐距离
最大300
间隔安装在标准钢梯前面的电缆间隔距离
最大600
间隔安装在宽型钢梯前面的电缆尺寸单位为毫米
尺寸单位为毫来
GB/T18380.33—2008/IEC60332-3-22:2000尺寸单位为毫米
铜梯中心线
最大300
图3接触安装在标准钢梯前面的电缆(相互接触的电缆试样段组)5
GB/T18380.33—2008/IEC60332-3-22:2000附录A
(规范性附录)
型式认可试验用电缆选择导则
型式认可试验用电缆的型号和导体截面的选择,宜在电缆规范中规定,或由买卖双方协商。钢梯的容积有限,考虑试验用导体截面选择时要确保非金属材料体积符合前述的安装要求。因此,GB/T18380本部分电缆的选择应符合下述规定:应仅使用钢梯前面;
对于至少有一根导体截面超过35mm的电缆,电缆数量应不超过如下数量,即构成600mm宽的单层,每根电缆之间的间隔等于0.5倍电缆直径但不超过20mm;对于导体截面不超过35mm2的电缆,其选择没有限制电缆试样段最小数量应为2。
GB/T18380本部分型式认可试验的所有条件概要见表A.1。表A.1试验条件概要
分类及标志
导体截面范围/mm2
每米试样非金属材料体积/L
采用标准钢梯,试样最大宽度:300mm层数
喷灯数
采用宽型钢梯,试样最大宽度:600mm层数
喷灯数
电缆试样段定位
供火时间/min
a至少一根导体截面超过35mm。
b任何导体截面均不超过35mm。
cN/A=不适用。
附录B
GB/T18380.33—2008/IEC60332-3-22:2000(资料性附录)
推荐性能要求
无论是在钢梯前面还是后面,测得的试样最大炭化范围,都应不高于喷灯底边2.5m。根据试验,本推荐性能要求也符合GB/T18380.3一2001《电缆在火焰条件下的燃烧试验第3部
分:成束电线或电缆的燃烧试验方法》2.8.1给出的值。GB/T18380.33—2008/IEC60332-3-22:2000附录
(资料性附录)
试样根数的简易计算方法
试样根数根据试样的几何尺寸用下式计算确定1000V
式中:
n——试样根数(根),取最接近的整数(0.5及以上进位至1);V-—按试验类别确定的每米非金属材料的总体积为7L/m;S——根试样横截面的总面积,单位为平方毫米(mm);Sm—一根试样横截面中金属材料的总面积,单位为平方毫米(mm)。GB/T 18380.33-2008
中华人民共和国
国家标准
电缆和光缆在火焰条件下的燃烧试验第33部分:垂直安装的成束电线电缆火焰垂直蔓延试验A类
GB/T18380.33—2008/IEC60332-3-22:2000中国标准出版社出版发行
北京复兴门外三里河北街16号
邮政编码:100045
网址spc.net.cn
电话:6852394668517548
中国标准出版社秦皇岛印刷广印刷各地新华书店经销
印张0.75字数15千字
开本880×12301/16
2008年10月第一版
2008年10月第一次印刷
书号:1550661-33332
小提示:此标准内容仅展示完整标准里的部分截取内容,若需要完整标准请到上方自行免费下载完整标准文档。
中华人民共和国国家标准
GB/T18380.33—2008/IEC60332-3-22:2000电缆和光缆在火焰条件下的燃烧试验第33部分:垂直安装的成束电线电缆火焰垂直蔓延试验A类
Tests on electric and optical fibre cables under fire conditions-Part 33:Test for vertical flame spread of vertically-mountedbunched wires or cables-Category A(IEC60332-3-22.2000.IDT)
2008-06-26发布
中华人民共和国国家质量监督检验检疫总局中国国家标准化管理委员会
2009-04-01实施
GB/T18380.33—2008/IEC60332-3-22.2000前言
GB/T18380《电缆和光缆在火焰条件下的燃烧试验》分为11个部分:第11部分:单根绝缘电线电缆火焰垂直蔓延试验试验装置;一第12部分:单根绝缘电线电缆火焰垂直蔓延试验1kW预混合型火焰试验方法:一第13部分:单根绝缘电线电缆火焰垂直蔓延试验测定燃烧的滴落(物)/微粒的试验方法:第21部分:单根绝缘细电线电缆火焰垂直蔓延试验试验装置:第22部分:单根绝缘细电线电缆火焰垂直蔓延试验扩散型火焰试验方法:一第31部分:垂直安装的成束电线电缆火焰垂直蔓延试验试验装置;一第32部分:垂直安装的成束电线电缆火焰垂直蔓延试验AF/R类:
第33部分:垂直安装的成束电线电缆火焰垂直蔓延试验A类;
B类;
一第34部分:垂直安装的成束电线电缆火焰垂直蔓延试验一第35部分:垂直安装的成束电线电缆火焰垂直蔓延试验C类;
D类。
第36部分:垂直安装的成束电线电缆火焰垂直蔓延试验本部分为GB/T18380的第33部分。本部分等同采用IEC60332-3-22:2000电缆在火焰条件下的燃烧试验第3-22部分:垂直安装的
成束电线电缆火焰垂直蔓延试验A类》(英文版)。为便于使用,本部分作了下列编辑性修改:第33部分:垂直安装的成束电线a)本部分名称修改为:“电缆和光缆在火焰条件下的燃烧试验电缆火焰垂直蔓延试验A类”;
b)与本部分名称相对应,英文名称修改为:“Teston electricandopticalfibrecablesunderfireconditions-Part 33: Test for vertical flame spread of vertically-mounted bunched wires orcables-Category A\;
删除了国际标准的前言和引言:增加了国家标准本部分的前言:d)
增加了附录C;
用小数点“,\代替作为小数点的逗号“,”g
用“第33部分”代替第3-22部分”:h)本部分第2章引用了采用国际标准的我国国家标准而非国际标准。本部分的附录A为规范性附录,附录B和附录C为资料性附录本部分由中国电器工业协会提出。本部分由全国电线电缆标准化技术委员会归口。本部分负责起草单位:上海电缆研究所。本部分参加起草单位:上海亚龙工业集团有限公司、上海南洋电材有限公司,安徽华菱电缆集团有限公司、宝胜科技创新股份有限公司、天津金山电线电缆股份有限公司。本部分主要起草人:肖继东、龚国祥、鲁邦秀、曲巍、胡光政、唐崇健、郑国俊。1
1范围
GB/T18380.33—2008/IEC60332-3-22:2000电缆和光缆在火焰条件下的燃烧试验第33部分:垂直安装的成束电线电缆火焰垂直蔓延试验A类
GB/T18380的第31.32.33.34、35,36部分规定了一种试验方法,用来评价垂直安装的成束电线电缆或光缆在规定条件下抑制火焰垂直蔓延的能力。注:本部分中术语“电线电缆”包括所有用于能量或信号传输的金属导体绝缘电缆。本试验用于型式认可试验。试验用电缆的选择要求见附录A。火焰要延通过电缆试样的损坏范围来测定。本试验程序可用于验证电缆抑制火焰蔓延的能力。GB/T18380的本部分适用于A类,电缆安装在试验钢梯上以使总体积中试样所含非金属材料为7L/m。供火时间为40min。电缆安装在钢梯前面,导体截面大于35mm2的电缆根据电缆试样段数量使用标准钢梯或宽型钢梯,导体截面35mm2及以下的电缆使用标准钢梯。A类用于评定高非金属材料体积含量的场合。
附录B中给出了推荐的性能要求。2规范性引用文件
下列文件中的条款通过GB/T18380的本部分的引用而成为本部分的条款。凡是注日期的引用文件,其随后所有的修改单(不包括勘误的内容)或修订版均不适用于本部分,然而,鼓励根据本部分达成协议的各方研究是否可使用这些文件的最新版本。凡是不注日期的引用文件,其最新版本适用于本部分。
GB/T2951.13一2008电缆和光缆绝缘和护套材料通用试验方法第13部分:通用试验方法——密度测定方法——吸水试验——收缩试验(IEC60811-1-3:1993十A1:2001,IDT)GB/T16499—1996编制电气安全标准的导则(eqvIECGuide104:1984)GB/T18380.31—2008电缆或光缆在火焰条件下的燃烧试验第31部分:垂直安装的成束电线电缆火焰垂直蔓延试验试验装置(IEC60332-3-10:2000.IDT)IEC60695-4:1993着火危险试验第4部分:着火试验术语3定义
GB/T18380的本部分使用下列术语和定义,这些定义取自IEC60695-4:1993。3.1
引燃源ignition source
引发燃烧的能量源。
[IEC60695-4:1993.定义2.7613.2
炭char
高温分解或不完全燃烧产生的含碳残渣。[IEC60695-4:1993,定义2.12]
GB/T18380.33—2008/IEC60332-3-22:20003.3
火焰蔓延flamespread
火焰前沿的传播。
[IEC60695-4:1993,定义2.53]4试验装置
4.1概述
应使用GB/T18380.31-2008中规定的设备。4.2引燃源
引燃源应采用GB/T18380.31一2008中规定的一个或两个带型丙烷燃气喷灯。标准钢梯应采用一个喷灯,宽型钢梯应采用两个喷灯。5试验步骤
5.1试样
试样应由若干根等长的电缆试样段组成,每根电缆试样段的最小长度为3.5m。电缆试样段的总根数应使总体积中试样所含非金属材料为7L/m。试样应在附录A规定的范围内进行选择。试验前作为试样的电缆试样段应在(20士10)C下放置至少16h。电缆试样段应是干燥的。5.2电缆试样段数量的确定
为计算电缆试样段的数量,应确定一根电缆试样段每米所含非金属材料的体积。小心截取一根不小于0.3m的电缆段,其截面与电缆轴线成直角以便能精确测量其长度。每种非金属材料(包括发泡材料)的密度应采用适当方法测量,如GB/T2951.13—2008,测得的数据修约到小数点后第2位。
从电缆段上剥下每一种非金属材料C,并称重。任何小于非金属材料总质量5%的材料应假定其密度为1kg/dm。此内容来自标准下载网
如果半导电屏蔽不能从绝缘材料上剥离,可以视为一体测量质量和密度。每种非金属材料C的体积V.(L/m电缆)按下式计算:V=M
其中:
M一一材料C的质量,单位为千克(kg);p:—材料C.的密度,单位为千克每立方分米(kg/dm*):1一—电缆试样段的长度,单位为米(m)。每米电缆所含非金属材料的总体积V等于各种非金属材料体积VV等的总和。将5.1规定的每米体积除以每米电缆非金属材料的总体积V得到需要安装的电缆试样段根数,取最接近的整数(0.5及以上进位至1)。5.3试样安装
5.3.1至少有一根导体截面超过35mm的电缆对于至少有一根导体截面超过35mm2的电缆,每个电缆试样段应使用金属线(钢线或铜线)分别固定在钢梯的各个横档上。直径50mm及以下的电缆采用直径0.5mm~1.0mm的金属线。直径50mm以上的电缆使用直径1.0mm~1.5mm的金属线。电缆试样段应呈单层安装在钢梯前面,电缆试样段间的间隔应为0.5倍电缆直径,但不超过20mm。无论采用标准钢梯还是宽型钢梯,试样边缘与钢梯内侧垂面的最小距离应为50mm。2
GB/T18380.33—2008/IEC60332-3-22:2000标准钢梯上试样的最大宽度应为300mm,宽型钢梯上试样的最大宽度应为600mm(见图1和图2)。
安装电缆试样段时,第一个电缆试样段应大致位于钢梯中心,其后的电缆试样段在两侧添加,以使全部电缆试样段大致排列在钢梯的中心。5.3.2导体截面为35mm2及以下的电缆对于所有导体截面不超过35mm的电缆,电缆试样段应分别或成组的采用直径0.5mm~1.0mm的金属线钢线或铜线)固定在钢梯的各个横档上。电缆试样段应呈相互接触的一层或多层安装在标准钢梯前面,试样的最大宽度应为300mm。试样边缘与钢梯内侧垂面的最小距离应为50mm。安装电缆试样段时,第一个电缆试样段(组)应大致位于钢梯中心,其后的电缆试样段(组)在两侧添加,以使全部电缆试样段大致排列在钢梯的中心。如果第一(或其后)层用完了钢梯的全部宽度,还需要使用第二(或更多)层,第二(或其后)层的第个电缆试样段(组)应大致位于钢梯中心,其后的电缆试样段(组)在两侧添加,以使第二(或其后)层全部电缆试样段大致排列在钢梯的中心。如果试样需要使用大量的电缆试样段,可以采用规定的金属线构成平坦的电缆试样段组安装在钢梯横档上,每个电缆试样段组最大宽度为5个电缆试样段。为保证一致性,推荐将相邻的电缆试样段组紧贴在一起固定在每根横档上,以确保电缆试样段相互接触(见图3)。5.4供火时间
供火时间应为40min,此后应熄灭火焰。通过试验箱的空气流量应维持到电缆停止燃烧或发光,或者维持到最长1h,此后应强行熄灭电缆的燃烧或发光。6试验结果评价
电缆燃烧或发光停正或被熄灭后,应将试样擦干净。擦干净后,如果原表面未损坏,所有烟灰都可忽略不计。非金属材料软化或任何变形也忽略不计。火焰蔓延应通过损坏范围来测定,损坏范围为喷灯底边到炭化部分起始点间的距离,单位为m,精确到2位小数。炭化部分起始点的确定如下:用锋利物品,如刀口,按压电缆表面,表面从弹性变成脆性(粉化)的地方表示是炭化部分起始点。7性能要求
对特定型号或种类的电线电缆的性能要求应在相关电缆产品标准中单独的规定。在没有给定的性能要求时,采用附录B中推荐的性能要求。8复检步骤
试样未通过本试验,有争议时,应按第5章的规定再进行两次试验。如果两次试验结果均符合所述要求,则应认为该电线电缆通过本试验。9试验报告
试验报告应包括如下信息:
i)被试电缆的完整描述;
i)被试电缆的生产厂家;
k)执行试验参照的标准部分;
GB/T18380.33—2008/IEC60332-3-22:2000电缆试样段的数量:
每米试样和电缆试样段中非金属材料的总体积安装方法(如间隔或接触):
层数和每层电缆试样段数;
供火时间(如40min);
喷灯数量(如1个或两个);
损坏范围:
所有燃烧和发光熄灭时间。
闻腐距离
最大300
间隔安装在标准钢梯前面的电缆间隔距离
最大600
间隔安装在宽型钢梯前面的电缆尺寸单位为毫米
尺寸单位为毫来
GB/T18380.33—2008/IEC60332-3-22:2000尺寸单位为毫米
铜梯中心线
最大300
图3接触安装在标准钢梯前面的电缆(相互接触的电缆试样段组)5
GB/T18380.33—2008/IEC60332-3-22:2000附录A
(规范性附录)
型式认可试验用电缆选择导则
型式认可试验用电缆的型号和导体截面的选择,宜在电缆规范中规定,或由买卖双方协商。钢梯的容积有限,考虑试验用导体截面选择时要确保非金属材料体积符合前述的安装要求。因此,GB/T18380本部分电缆的选择应符合下述规定:应仅使用钢梯前面;
对于至少有一根导体截面超过35mm的电缆,电缆数量应不超过如下数量,即构成600mm宽的单层,每根电缆之间的间隔等于0.5倍电缆直径但不超过20mm;对于导体截面不超过35mm2的电缆,其选择没有限制电缆试样段最小数量应为2。
GB/T18380本部分型式认可试验的所有条件概要见表A.1。表A.1试验条件概要
分类及标志
导体截面范围/mm2
每米试样非金属材料体积/L
采用标准钢梯,试样最大宽度:300mm层数
喷灯数
采用宽型钢梯,试样最大宽度:600mm层数
喷灯数
电缆试样段定位
供火时间/min
a至少一根导体截面超过35mm。
b任何导体截面均不超过35mm。
cN/A=不适用。
附录B
GB/T18380.33—2008/IEC60332-3-22:2000(资料性附录)
推荐性能要求
无论是在钢梯前面还是后面,测得的试样最大炭化范围,都应不高于喷灯底边2.5m。根据试验,本推荐性能要求也符合GB/T18380.3一2001《电缆在火焰条件下的燃烧试验第3部
分:成束电线或电缆的燃烧试验方法》2.8.1给出的值。GB/T18380.33—2008/IEC60332-3-22:2000附录
(资料性附录)
试样根数的简易计算方法
试样根数根据试样的几何尺寸用下式计算确定1000V
式中:
n——试样根数(根),取最接近的整数(0.5及以上进位至1);V-—按试验类别确定的每米非金属材料的总体积为7L/m;S——根试样横截面的总面积,单位为平方毫米(mm);Sm—一根试样横截面中金属材料的总面积,单位为平方毫米(mm)。GB/T 18380.33-2008
中华人民共和国
国家标准
电缆和光缆在火焰条件下的燃烧试验第33部分:垂直安装的成束电线电缆火焰垂直蔓延试验A类
GB/T18380.33—2008/IEC60332-3-22:2000中国标准出版社出版发行
北京复兴门外三里河北街16号
邮政编码:100045
网址spc.net.cn
电话:6852394668517548
中国标准出版社秦皇岛印刷广印刷各地新华书店经销
印张0.75字数15千字
开本880×12301/16
2008年10月第一版
2008年10月第一次印刷
书号:1550661-33332
小提示:此标准内容仅展示完整标准里的部分截取内容,若需要完整标准请到上方自行免费下载完整标准文档。
标准图片预览:





- 热门标准
- 国家标准(GB)
- GB/T228.1-2021 金属材料 拉伸试验 第1部分:室温试验方法
- GB/T7534-1987 工业用挥发性有机液体沸程的测定
- GB/T4100-2015 陶瓷砖
- GB/T3836.1-2021 爆炸性环境 第1部分:设备 通用要求
- GB/T50772-2012 木结构工程施工规范
- GB/T10125-2021 人造气氛腐蚀试验 盐雾试验
- GB50666-2011 混凝土结构工程施工规范
- GB/T18204.4-2000 公共场所毛巾、床上卧具微生物检验方法细菌总数测定
- GB8552-1987 电子器件详细规范 低功率非线绕固定电阻器 RJ13型金属膜固定电阻器评定水平E(可供认证用)
- GB/T11379-2008 金属覆盖层 工程用铬电镀层
- GB/T23892.3-2009 滑动轴承 稳态条件下流体动压可倾瓦块止推轴承 第3部分:可倾瓦块止推轴承计算的许用值
- GB50303-2015 建筑电气工程施工质量验收规范
- GB/T20976-2023 软冰淇淋预拌粉质量要求
- GB/T15917.3-1995 金属镝及氧化镝化学分析方法 对氯苯基荧光酮--溴化十六烷基三甲基胺分光光度法测定钽量
- GB/T11839-1989 二氧化铀芯块中硼的测定 姜黄素萃取光度法
- 行业新闻
请牢记:“bzxz.net”即是“标准下载”四个汉字汉语拼音首字母与国际顶级域名“.net”的组合。 ©2025 标准下载网 www.bzxz.net 本站邮件:bzxznet@163.com
网站备案号:湘ICP备2025141790号-2
网站备案号:湘ICP备2025141790号-2