【国家标准(GB)】 电缆和光缆在火焰条件下的燃烧试验 第21部分:单根绝缘细电线电缆火焰垂直蔓延试验 试验装置
本网站 发布时间:
2024-06-25 04:07:08
- GB/T18380.21-2008
- 现行
- 点击下载此标准
标准号:
GB/T 18380.21-2008
标准名称:
电缆和光缆在火焰条件下的燃烧试验 第21部分:单根绝缘细电线电缆火焰垂直蔓延试验 试验装置
标准类别:
国家标准(GB)
标准状态:
现行-
发布日期:
2008-06-26 -
实施日期:
2009-04-01 出版语种:
简体中文下载格式:
.rar.pdf下载大小:
232.80 KB
替代情况:
替代GB/T 18380.2-2001采标情况:
IDT IEC 60332-2-1:2004
点击下载
标准简介:
标准下载解压密码:www.bzxz.net
GB/T 18380的本部分规定了在火焰条件下,单根绝缘细电线电缆或细光缆火焰垂直蔓延试验的设备。 GB/T 18380.21-2008 电缆和光缆在火焰条件下的燃烧试验 第21部分:单根绝缘细电线电缆火焰垂直蔓延试验 试验装置 GB/T18380.21-2008
部分标准内容:
ICS 29,060. 20
中华人民共和国国家标准
GB/T 18380.21—2008/IEC 60332-2-1:2004代替GB/T18380.2—2001
电缆和光缆在火焰条件下的燃烧试验第21部分:单根绝缘细电线电缆火焰垂直蔓延试验
试验装置
Tests on electric and optical fibre cables under fire conditions-Part 21 : Test for vertical flame propagation fora single small insulated wire or cable---Apparatus(IEC60332-2-1:2004,IDT)
2008-06-26发布
中华人民共和国国家质量监督检验检疫总局中国国家标准化管理委员会
数码防伪
2009-04-01实施
GB/T18380.212008/IEC60332-2-1:2004GB/T18.380《电缆和光缆在火焰条件下的燃烧试验》分为11个部分:第11部分:单根绝缘电线电继火焰垂直延试验试验装置:·第12部分:单根绝缘电线电缆火焰乘直蔓延试验1kW预混合型火焰试验方法,
一第13部分:单根绝缘电线电缆火焰垂真莫延试验测定燃烧的滴落(物)/微粒的试验方法;一一第21部分:单根绝缘细电线电缆火焰垂直蔓延试验试验装置:一第22部分:单根绝缘细电线电缆火焰垂直蔓延试验扩散型火焰试验方法:一第31部分:垂直安装的成束电线电缆火焰垂直延试验试验装置;第32部分:垂直安装的成束电线电缆火熔乘直蔓延试验AF/R类;一第33部分:垂直安装的成束电线电缆火焰垂直莫延试验A类:-第34部分:垂直安装的成束电线电缆火焰垂直蔓延试验B类,一第35部分:乘直安装的成束电线电缆火焰垂直蔓延试验C类;第36部分:垂直安装的成束电线电缆火焰垂直蔓延试验D类。本部分为GB/T18380的第21部分。本部分等同采用IEC60332-2-1:2004电缆和光缆在火焰条件下的燃烧试验第2-1部分:单根绝缘细电线电缆火焰乘直蔓延试验试验装置》(英文版)。IE603322-12004中图1的尺寸标注有误,本部分进行了修收。为便于使用,本部分作了下列编辑性修改;a)删除了国际标的前和引言;
h)增加了国家标准本部分的前言;c)用小数点“,\代替作为小数点的退号“,”;d)用\第 21部分\代替\第 2-1部分”。e)本部分第2章引用了采用国际标准的我国国家标准而非国际标准。本部分代替GB/T18380.2一2001电缆在火焰条件下的燃烧试验第2部分:单根铜心绝缘细电线或电缆的燃烧试验方法》,GB/T18380.2--2001的试验方法内容归入到其他相关部分,本部分与GB/T18380.2---2001相比主要变化如下:本部分名称修改为:“电缆和光缆在火焰条件下的燃烧试验第21部分:单根绝缘细电线电缆火熔垂直蔓延试验试验装置”,—与本分名称相对应,英文名称修改为,“Testsonelectricanduptical fibrecableaunder firet:anditions Part 2l: Test for vertical flame propagation for a single small insulated wire orcable-Apparatus\,
增加了前言;
扩大了适用范围(2001版的第1章,本部分的第1章)1-增加了“规范性引用文件”;
一增加了术语和定义:
一将“试验设备”改为“试验装置”(2001版的第3章,本分的第4章);一将“火源”改为引燃源”(2001版的第7章,本部分的4.3);燃烧气体修改为纯度超过95%的技术级内烷(2001版的第7章,本部分的4.3):一删除了2001版的第2章、第4章,第5章、第6章和第8章。I
GB/T 18380.21—2008/IEC 60332-2-1;2004本部分由中国电器工业协会提出。本部分由全国电线电缆标准化技术委员会归口。本部分负责起草单位:上海电缆研究所,本部分参加起草单位:大津金山电线电缆股份有限公司、上海亚龙工业集团有限公司,安徽华菱电缆集团有限公司、宝胜科技创新股份有限公司、扬州曙光电缆有限公司本部分主要起草人:襄国祥、刘旌平、郑国、鲁邦秀、胡光政、唐崇健、梁国华。本部分所代替标准的历次版本发布情况为:—-GB12666.21990中的第种方法(DZ-2法);----GB/T18380.2—2001.
1范围
GB/T 18380.21—2008/IEC 60332-2-1:2004电缆和光缆在火焰条件下的燃烧试验第21部分:单根绝缘细电线电缆火焰垂直蔓延试验试验装置
GB/T18380的本部分规定厂在火焰条件下,单根绝缘细电线电缆或细光缆火焰垂直蔓延试验的设备。
试验方法及推荐性能要求的资料性附录见GB/T18380.22—2008.2规范性引用文件
下列文件中的条款通过GB/T18380的本部分的引用而成为本部分的条款。凡是注日期的引用文件,其随后所有的修改单(不包括勘误的内容)或修订版均不适用于本部分,然而,鼓励根据本部分达成协议的各方研究是否可使用这些文件的最新版本。凡是不注日期的引用文件,其最新版本适用于本部分。
GB/T16499—1996编制电气安全标准的导则(eqvIECGuide104.1984)IEC60695-1:1993着火危险试验第4部分:着火试验术语3术语和定义
GB/T18380的本部分使用下列术语和定义,这--定义取自IEC 606954:1993。3. 1
引燃源ignitionsource
引发燃烧的能源。
[IEC60695-4:1993,义2.76]
4试验装置
4.1试验装置的组成
试验装置应由如下部分组成:
a)二个金属罩(4.2)1
b)个引燃源(4.3);
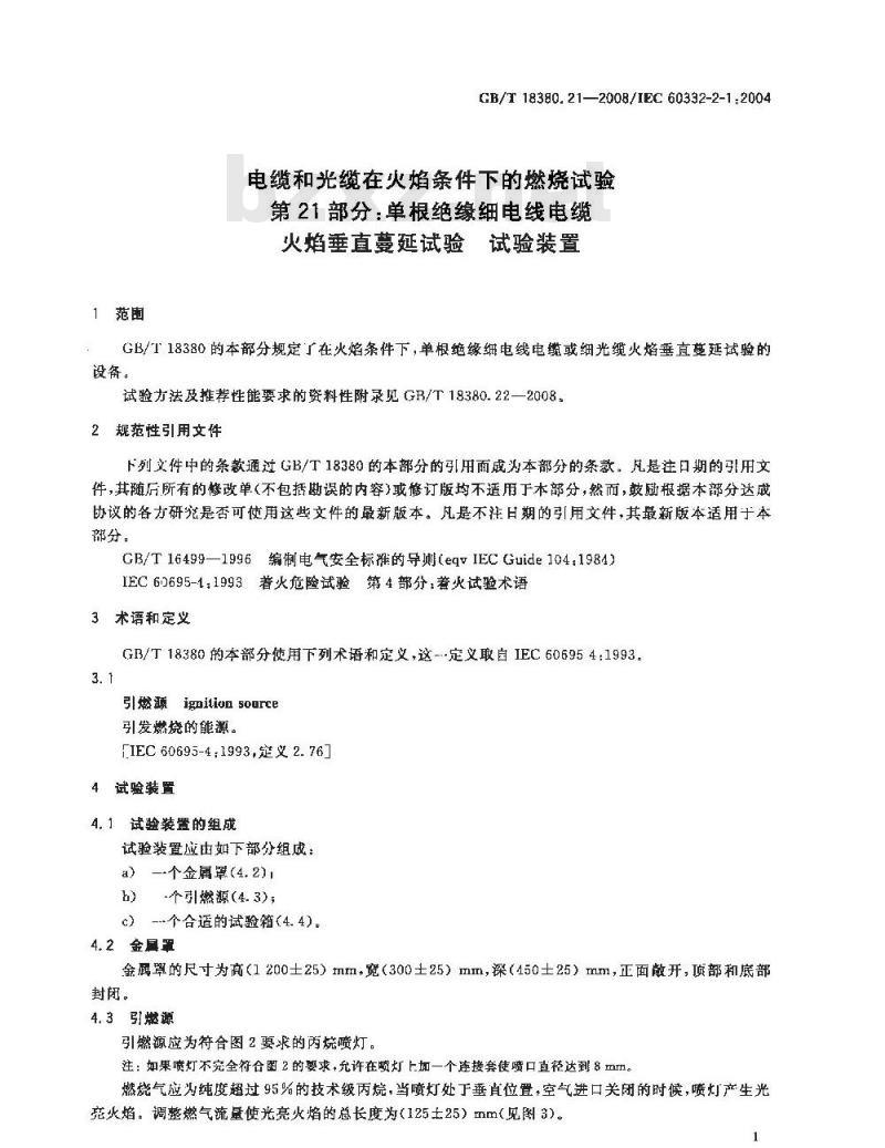
c)—个合适的试验箱(4.4)。4.2金属罩此内容来自标准下载网
金属罩的尺寸为高(1200士25)mm,宽(300土25)mm,深(450士25)mm,正面散开,顶部和底部封闭。
4.3引燃源
引燃源应为符合图2要求的丙烷喷灯。注:如果喷灯不完全符合图2的要求,允许在喷灯上加一个连接套使喷口直径达到8mm。燃烧气应为纯度超过95%的技术级丙烷,当喷灯处于垂直位置,空气进口关闭的时候,喷灯产生光毫火焰。调整燃气流量使光亮火焰的总长度为(125士25)mm(见图3)。1
GB/T 18380.21—2008/IEC 60332-2-1:20044.4试验箱
金属罩和引燃源应被放置在一个合适的箱子单,试验期间不通风,但可配备能除去燃烧时释出有害气体的装置,试验箱温度应保持(23土10)℃。注1:如果要求所肝的标准通风柜做到不通风,那么一定甚配备了能单独控制的排气扇,并且处在“关闭”的情况。有些通风柜可能没有配备这样的装置。注2如果便用风柜在不通风的情说下做试验,推摔采取如下安全措施:a)关闭排气扇,封闭出口;
b)拉下通风柜的前门,留下足以操作喷灯到位的一条肇隙)确保操作人员的安全;
)试验期间不要移动通风柜的门,)试验结策时,在打开门之前应充分排空通风柜。尺寸单位为毫米
300上25
正面散开.其余
各而射闭
4560±25
图1试验设备—
一金属军
GB/T 18380.212008/IEC 60332-2-1:2004尺寸单位为毫米
允差:±5%
图2丙烷喷灯(扩散型火焰)
GB/T 18380.21—2008/IEC 60332-2-1.2004图3
GB/T18380.21-2008
光亮火焰
尺寸单位为旁米
版权专有
提权必究
书号155066·1-33328
101-G-6880y HI/8061 U888 /
小提示:此标准内容仅展示完整标准里的部分截取内容,若需要完整标准请到上方自行免费下载完整标准文档。
中华人民共和国国家标准
GB/T 18380.21—2008/IEC 60332-2-1:2004代替GB/T18380.2—2001
电缆和光缆在火焰条件下的燃烧试验第21部分:单根绝缘细电线电缆火焰垂直蔓延试验
试验装置
Tests on electric and optical fibre cables under fire conditions-Part 21 : Test for vertical flame propagation fora single small insulated wire or cable---Apparatus(IEC60332-2-1:2004,IDT)
2008-06-26发布
中华人民共和国国家质量监督检验检疫总局中国国家标准化管理委员会
数码防伪
2009-04-01实施
GB/T18380.212008/IEC60332-2-1:2004GB/T18.380《电缆和光缆在火焰条件下的燃烧试验》分为11个部分:第11部分:单根绝缘电线电继火焰垂直延试验试验装置:·第12部分:单根绝缘电线电缆火焰乘直蔓延试验1kW预混合型火焰试验方法,
一第13部分:单根绝缘电线电缆火焰垂真莫延试验测定燃烧的滴落(物)/微粒的试验方法;一一第21部分:单根绝缘细电线电缆火焰垂直蔓延试验试验装置:一第22部分:单根绝缘细电线电缆火焰垂直蔓延试验扩散型火焰试验方法:一第31部分:垂直安装的成束电线电缆火焰垂直延试验试验装置;第32部分:垂直安装的成束电线电缆火熔乘直蔓延试验AF/R类;一第33部分:垂直安装的成束电线电缆火焰垂直莫延试验A类:-第34部分:垂直安装的成束电线电缆火焰垂直蔓延试验B类,一第35部分:乘直安装的成束电线电缆火焰垂直蔓延试验C类;第36部分:垂直安装的成束电线电缆火焰垂直蔓延试验D类。本部分为GB/T18380的第21部分。本部分等同采用IEC60332-2-1:2004电缆和光缆在火焰条件下的燃烧试验第2-1部分:单根绝缘细电线电缆火焰乘直蔓延试验试验装置》(英文版)。IE603322-12004中图1的尺寸标注有误,本部分进行了修收。为便于使用,本部分作了下列编辑性修改;a)删除了国际标的前和引言;
h)增加了国家标准本部分的前言;c)用小数点“,\代替作为小数点的退号“,”;d)用\第 21部分\代替\第 2-1部分”。e)本部分第2章引用了采用国际标准的我国国家标准而非国际标准。本部分代替GB/T18380.2一2001电缆在火焰条件下的燃烧试验第2部分:单根铜心绝缘细电线或电缆的燃烧试验方法》,GB/T18380.2--2001的试验方法内容归入到其他相关部分,本部分与GB/T18380.2---2001相比主要变化如下:本部分名称修改为:“电缆和光缆在火焰条件下的燃烧试验第21部分:单根绝缘细电线电缆火熔垂直蔓延试验试验装置”,—与本分名称相对应,英文名称修改为,“Testsonelectricanduptical fibrecableaunder firet:anditions Part 2l: Test for vertical flame propagation for a single small insulated wire orcable-Apparatus\,
增加了前言;
扩大了适用范围(2001版的第1章,本部分的第1章)1-增加了“规范性引用文件”;
一增加了术语和定义:
一将“试验设备”改为“试验装置”(2001版的第3章,本分的第4章);一将“火源”改为引燃源”(2001版的第7章,本部分的4.3);燃烧气体修改为纯度超过95%的技术级内烷(2001版的第7章,本部分的4.3):一删除了2001版的第2章、第4章,第5章、第6章和第8章。I
GB/T 18380.21—2008/IEC 60332-2-1;2004本部分由中国电器工业协会提出。本部分由全国电线电缆标准化技术委员会归口。本部分负责起草单位:上海电缆研究所,本部分参加起草单位:大津金山电线电缆股份有限公司、上海亚龙工业集团有限公司,安徽华菱电缆集团有限公司、宝胜科技创新股份有限公司、扬州曙光电缆有限公司本部分主要起草人:襄国祥、刘旌平、郑国、鲁邦秀、胡光政、唐崇健、梁国华。本部分所代替标准的历次版本发布情况为:—-GB12666.21990中的第种方法(DZ-2法);----GB/T18380.2—2001.
1范围
GB/T 18380.21—2008/IEC 60332-2-1:2004电缆和光缆在火焰条件下的燃烧试验第21部分:单根绝缘细电线电缆火焰垂直蔓延试验试验装置
GB/T18380的本部分规定厂在火焰条件下,单根绝缘细电线电缆或细光缆火焰垂直蔓延试验的设备。
试验方法及推荐性能要求的资料性附录见GB/T18380.22—2008.2规范性引用文件
下列文件中的条款通过GB/T18380的本部分的引用而成为本部分的条款。凡是注日期的引用文件,其随后所有的修改单(不包括勘误的内容)或修订版均不适用于本部分,然而,鼓励根据本部分达成协议的各方研究是否可使用这些文件的最新版本。凡是不注日期的引用文件,其最新版本适用于本部分。
GB/T16499—1996编制电气安全标准的导则(eqvIECGuide104.1984)IEC60695-1:1993着火危险试验第4部分:着火试验术语3术语和定义
GB/T18380的本部分使用下列术语和定义,这--定义取自IEC 606954:1993。3. 1
引燃源ignitionsource
引发燃烧的能源。
[IEC60695-4:1993,义2.76]
4试验装置
4.1试验装置的组成
试验装置应由如下部分组成:
a)二个金属罩(4.2)1
b)个引燃源(4.3);
c)—个合适的试验箱(4.4)。4.2金属罩此内容来自标准下载网
金属罩的尺寸为高(1200士25)mm,宽(300土25)mm,深(450士25)mm,正面散开,顶部和底部封闭。
4.3引燃源
引燃源应为符合图2要求的丙烷喷灯。注:如果喷灯不完全符合图2的要求,允许在喷灯上加一个连接套使喷口直径达到8mm。燃烧气应为纯度超过95%的技术级丙烷,当喷灯处于垂直位置,空气进口关闭的时候,喷灯产生光毫火焰。调整燃气流量使光亮火焰的总长度为(125士25)mm(见图3)。1
GB/T 18380.21—2008/IEC 60332-2-1:20044.4试验箱
金属罩和引燃源应被放置在一个合适的箱子单,试验期间不通风,但可配备能除去燃烧时释出有害气体的装置,试验箱温度应保持(23土10)℃。注1:如果要求所肝的标准通风柜做到不通风,那么一定甚配备了能单独控制的排气扇,并且处在“关闭”的情况。有些通风柜可能没有配备这样的装置。注2如果便用风柜在不通风的情说下做试验,推摔采取如下安全措施:a)关闭排气扇,封闭出口;
b)拉下通风柜的前门,留下足以操作喷灯到位的一条肇隙)确保操作人员的安全;
)试验期间不要移动通风柜的门,)试验结策时,在打开门之前应充分排空通风柜。尺寸单位为毫米
300上25
正面散开.其余
各而射闭
4560±25
图1试验设备—
一金属军
GB/T 18380.212008/IEC 60332-2-1:2004尺寸单位为毫米
允差:±5%
图2丙烷喷灯(扩散型火焰)
GB/T 18380.21—2008/IEC 60332-2-1.2004图3
GB/T18380.21-2008
光亮火焰
尺寸单位为旁米
版权专有
提权必究
书号155066·1-33328
101-G-6880y HI/8061 U888 /
小提示:此标准内容仅展示完整标准里的部分截取内容,若需要完整标准请到上方自行免费下载完整标准文档。
标准图片预览:





- 热门标准
- 国家标准(GB)
- GB/T21666-2008 尿吸收辅助器具 评价的一般指南
- GB/T32999-2016 表面化学分析 深度剖析 用机械轮廓仪栅网复型法测量溅射速率
- GB/T39454-2020 国际贸易业务数据规范货物跟踪与追溯
- GB/T38948-2020 沥青混合料低温抗裂性能评价方法
- GB/T13589-2007 锌及锌合金废料
- GB28355-2012 食品添加剂 水杨酸甲酯(柳酸甲酯)
- GB/T13070-1991 铀矿石中铀的测定 电位滴定法
- GB∕T7676.3-2017 直接作用模拟指示电测量仪表及其附件 第3部分:功率表和无功功率表的特殊要求
- GB14880-2012 食品营养强化剂使用标准
- GB/T9003-1988 调音台基本特性测量方法
- GB5585.3-1985 电工用铜、铝及其合金母线 第3部分:铝母线
- GB/T19561-2004 寒地节能日光温室建造规程
- GB/T7574-1987 信息处理交换用磁带标号和文卷结构
- GB/T24715-2009 氧源转换器
- GB/T2670.2-2017 内六角花形沉头自攻螺钉
- 行业新闻
请牢记:“bzxz.net”即是“标准下载”四个汉字汉语拼音首字母与国际顶级域名“.net”的组合。 ©2025 标准下载网 www.bzxz.net 本站邮件:bzxznet@163.com
网站备案号:湘ICP备2025141790号-2
网站备案号:湘ICP备2025141790号-2