【国家标准(GB)】 电缆和光缆在火焰条件下的燃烧试验 第11部分:单根绝缘电线电缆火焰垂直蔓延试验 试验装置
本网站 发布时间:
2024-06-25 04:09:33
- GB/T18380.11-2008
- 现行
- 点击下载此标准
标准号:
GB/T 18380.11-2008
标准名称:
电缆和光缆在火焰条件下的燃烧试验 第11部分:单根绝缘电线电缆火焰垂直蔓延试验 试验装置
标准类别:
国家标准(GB)
标准状态:
现行-
发布日期:
2008-06-26 -
实施日期:
2009-04-01 出版语种:
简体中文下载格式:
.rar.pdf下载大小:
197.70 KB
替代情况:
替代GB/T 18380.1-2001采标情况:
IDT IEC 60332-1-1:2004
点击下载
标准简介:
标准下载解压密码:www.bzxz.net
本部分规定了在火焰条件下,单根电线电缆或光缆火焰垂直蔓延试验的试验装置。 GB/T 18380.11-2008 电缆和光缆在火焰条件下的燃烧试验 第11部分:单根绝缘电线电缆火焰垂直蔓延试验 试验装置 GB/T18380.11-2008
部分标准内容:
ICS 29. 060. 20
中华人民共和国国家标准
GB/T 18380,11—2008/IEC 60332-1-1:2004代替GB/T18380.1—2001
电缆和光缆在火焰条件下的燃烧试验第11部分:单根绝缘电线电缆
金试验装置
火焰垂直蔓延试验
Tests on electric and optical fibre cables under fire conditions-Part 11: Test for vertical flame propagation for a single insulated wire or cable-Apparatus
(IEC 60332-1-1:2004,IDT)
2008-06-26发布
中华人民共和国国家质量监督检验检疫总局中国国家标准化管理委员会
2009-04-01实施
GB/T 18380.11-2008/IEC 60332-1-1:2004GB/T18380电缆和光缆在火焰条件下的燃烧试验\分为11个部分:第11部分:单根绝缘电线电缆火焰垂直蔓延试验试验装置:
金1kW预混合型火焰试验方法,
第12部分:单根绝缘电线电缆火焰垂直蔓延试验第13部分:单根绝缘电线电缆火焰垂直蔓延试验测定燃烧的滴落(物)/微粒的试验方法;:第21部分:单根绝缘纽电线电缆火焰垂直蔓延试验试验装置;-第22部分:单根绝缘细电线电缆火焰乘直蔓延试验扩散型火焰试验方法;一第31部分:垂直安装的成束电线电缆火熔垂直莫延试验试验装置:-第32部分:垂直安装的成束电线电缆火焰垂直蔓延试验AF/R类;-一第33部分:垂直安装的成束电线电缆火焰垂直莫延试验A类;
第34部分:垂直安装的成束电线电缆火焰垂直蔓延试验类:
第35部分:垂直安装的成束电线电缆火焰垂直蔓延试验C类
第36部分:垂直安装的成束电线电缆火焰垂直蔓延试验D类。本部分为GB/T18380的第11部分。本部分等向采用IEC60332-1-1,2004电缆和光缆在火焰条件下的燃烧试验第1-1部分:单根绝缘电线电缆火焰垂直蔓延试验试验装置》(英文版)。IEC60332-1-1:2004中图1的尺寸标注有误,本部分进行了更正。为便于使用,本部分作了下列编辑性修改:a)翻除了国际标准的前言和引言;b)增加了国家标准本部分的目次和前言;c)用小数点“,代替作为小数点的遵号“,”d)用*第11部分\代替\第1-1部分\;e)本部分第2章引用了采用国际标的我国国家标准而非国际标准。本部分代替GB/T18380.1一2001电缆在火焰条件下的燃烧试验第1部分:单根绝缘电线或电缆垂直燃烧试验方法》,GB/T18380.1一2001中的试验方法内容归人到其他相关部分。本部分与GB/T18380.1—2001相比主要变化如下:一本部分名称修改为:“电缆和光缆在火焰条件下的燃烧试验第11部分:单根绝缘电线电缆火焰垂直蔓延试验试验装置”;
与本部分名称相对应,英文名称修改为:\Tcstsonclectricandopticalfibrecablesunder fireconditians Part ll: Test for vertical flame propagalion for a single insulated wire or cable-Apparatus\;
-增加了前言
扩大了适用范围(2001版的第1章,本部分的第1章);一将“引用标准\改为“规范性引用文件”(2001版的第2章,本部分的第2章);增加了术语和定义
m一将试验设备\改为“试验装置\(2001版的第5章,本部分的第4章)将“火源\改为“引燃源”(2001版的第7章,本部分的4.3)将燃烧气体修改为纯度超过95%的技术级丙烷(2001版的第7章和附录B,本部分的4.3);2001版第6章相关的试验设备内容归入到本部分的第4章,相关的试验方法内容归人到其他I
GB/T 18380.11—2008/TEC 60332-1-1:2004相关部分:
一删除了 2001 版的第 3 章、第 4 章,第 8 章、第 5 章,附录 A 和附录 B。本部分由中国电器工业协会提出:本部分由全国电线电缆标准化技术委员会归口。本部分负资起草单位:上海电缆研究所。本部分参加起草单位:宝胜科技创新股份有限公司、天津金山电线电缆股份有限公司、上海南洋电材有限公司、扬州曙光电缆有限公司、上海亚龙工业集团有限公司。本部分主要起草人:龚国祥,郭汉洋、唐崇健、郑国俊,曲巍、梁国华,鲁邦秀。本部分所代替标准的历次版本发布情况为:-GB12666.2—1990中的第—种方法(DZ-1法);-GB/T18380.1—2001。
1范围
GB/T 18380.11—2008/IEC 60332-1-1:2004电缆和光缆在火焰条件的燃烧试验第11部分:单根绝缘电线电缆
火焰垂直蔓延试验试验装置
GB/T18380的本部分规定了在火焰条件下,单根电线电缆或光缆火焰垂直剪延试验的试验装置。试验方法及推荐性能要求的资料性附录见GB/T18380.12一2008。2规范性引用文件
下列文件中的条款通过GB/T18380的本部分的引用而成为本部分的条款。凡是注口期的引用文件,其随后所有的修改单(不包括勘误的内容)或修订版均不适用于本部分,然而,鼓励根据本部分达成协议的各方研究是否可使用这些文件的最新版本。凡是不注日期的引用文件,其最新版本适用于本部分。
GB/T5169.14—2007电工电子产品着火危险试验14部分:试验火焰1kW标称预混合型火焰设备、确认试验方法和导则(TEC60695-11-2:2003,IDT)GB/T16499—1996编制电气安全标准的导则(eqv【ECGuide104:1984)IEC60695-4:1993着火危险试验第4部分:差火试验术语3术语和定义
GB/T18380的本部分使用下列术语和定义。3.1
引燃源ignition source
引发燃烧的能源,
[1EC 60695-4:1993,定义2.76]
4试验装置
4.1试验装置的组或
试验装置应由如下部分组成:
a)一个金属罩(4.2);
b)一个引燃源(1.3);
c)一个合适的试验箱(4.4)。
4.2金居至
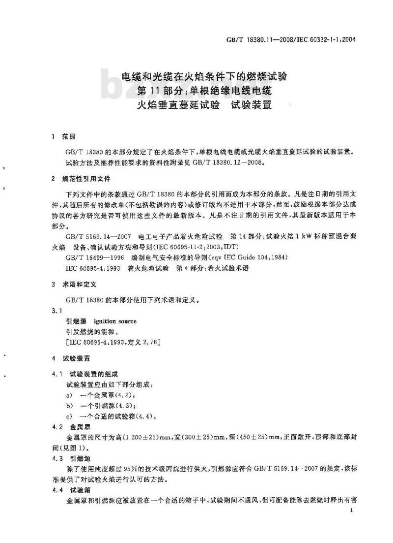
金属罩的尺寸为高(1200士25)mm,宽(300土25)mm,深(450士25)mm:正面开,顶部和底部封闭(见图1)。
4.3引燃源
除了使用纯度超过95%的技术级丙烷进行供火,引燃源应符合GB/T5169.14-2007的规定,该标准提供了对试验火焰进行认可的方法。4.4试验箱
金属罩和引燃源应被放置在一个合适的箱子中,试验期间不通风,但可配备能除去燃烧时释出有害1
GB/T18380.11—2008/EC60332-1-12004气体的装置。试验箱温度应保持在(23士10)℃。注1:如果要求所用的标准道风柜做到不通风,那么一定是配备了能单独控制的排气扇,并且处在“关闭”的情况下。有些通风柜可能没有配备这样的装置。注2:如果使用通风柜在不通风的情况下做试验,推荐采取如下安全措施:a)关闭排(扇,封闭出口;
b)拉下道风柜的前门,留下足以操作喷灯到位的一条缝愿:c)确保操作人员的安全;
d)试验期不要移动遁风柜的门:e)试验结束时,在打开门之前应充分非空通风柜,尺寸单位为毫米bzxz.net
300±25
正面蔽开,
其余各面封闭
图1试验设备一
一金属罩
GB/T 18380.11-2008
中华人民共和
国家标准
电缆和光缆在火焰条件下的燃烧试验第11部分:单根绝缘电线电缆
火焰垂直蔓延试验试验装置
GB/T 18380. 11—2008/1EC 60332-1-1:2004*
中国标准出版社出版发行
北京复兴门外三里河北街16号
邮政编码:100045
网址 spc, net, cn
电话:6852394668317548
中国标准出版杜泰皇岛印刷厂印刷各地新华书店经销
开本880×12301/16印张0.5字数7于字2008 年 9 月第一版
交2008年9月第一次印刷
书号:1550661-33325定价10.00元由本社发行中心调换
如有印装差错
版权专有侵权必究
举报电话:(010)68533533
10021-1-20509
800188
小提示:此标准内容仅展示完整标准里的部分截取内容,若需要完整标准请到上方自行免费下载完整标准文档。
中华人民共和国国家标准
GB/T 18380,11—2008/IEC 60332-1-1:2004代替GB/T18380.1—2001
电缆和光缆在火焰条件下的燃烧试验第11部分:单根绝缘电线电缆
金试验装置
火焰垂直蔓延试验
Tests on electric and optical fibre cables under fire conditions-Part 11: Test for vertical flame propagation for a single insulated wire or cable-Apparatus
(IEC 60332-1-1:2004,IDT)
2008-06-26发布
中华人民共和国国家质量监督检验检疫总局中国国家标准化管理委员会
2009-04-01实施
GB/T 18380.11-2008/IEC 60332-1-1:2004GB/T18380电缆和光缆在火焰条件下的燃烧试验\分为11个部分:第11部分:单根绝缘电线电缆火焰垂直蔓延试验试验装置:
金1kW预混合型火焰试验方法,
第12部分:单根绝缘电线电缆火焰垂直蔓延试验第13部分:单根绝缘电线电缆火焰垂直蔓延试验测定燃烧的滴落(物)/微粒的试验方法;:第21部分:单根绝缘纽电线电缆火焰垂直蔓延试验试验装置;-第22部分:单根绝缘细电线电缆火焰乘直蔓延试验扩散型火焰试验方法;一第31部分:垂直安装的成束电线电缆火熔垂直莫延试验试验装置:-第32部分:垂直安装的成束电线电缆火焰垂直蔓延试验AF/R类;-一第33部分:垂直安装的成束电线电缆火焰垂直莫延试验A类;
第34部分:垂直安装的成束电线电缆火焰垂直蔓延试验类:
第35部分:垂直安装的成束电线电缆火焰垂直蔓延试验C类
第36部分:垂直安装的成束电线电缆火焰垂直蔓延试验D类。本部分为GB/T18380的第11部分。本部分等向采用IEC60332-1-1,2004电缆和光缆在火焰条件下的燃烧试验第1-1部分:单根绝缘电线电缆火焰垂直蔓延试验试验装置》(英文版)。IEC60332-1-1:2004中图1的尺寸标注有误,本部分进行了更正。为便于使用,本部分作了下列编辑性修改:a)翻除了国际标准的前言和引言;b)增加了国家标准本部分的目次和前言;c)用小数点“,代替作为小数点的遵号“,”d)用*第11部分\代替\第1-1部分\;e)本部分第2章引用了采用国际标的我国国家标准而非国际标准。本部分代替GB/T18380.1一2001电缆在火焰条件下的燃烧试验第1部分:单根绝缘电线或电缆垂直燃烧试验方法》,GB/T18380.1一2001中的试验方法内容归人到其他相关部分。本部分与GB/T18380.1—2001相比主要变化如下:一本部分名称修改为:“电缆和光缆在火焰条件下的燃烧试验第11部分:单根绝缘电线电缆火焰垂直蔓延试验试验装置”;
与本部分名称相对应,英文名称修改为:\Tcstsonclectricandopticalfibrecablesunder fireconditians Part ll: Test for vertical flame propagalion for a single insulated wire or cable-Apparatus\;
-增加了前言
扩大了适用范围(2001版的第1章,本部分的第1章);一将“引用标准\改为“规范性引用文件”(2001版的第2章,本部分的第2章);增加了术语和定义
m一将试验设备\改为“试验装置\(2001版的第5章,本部分的第4章)将“火源\改为“引燃源”(2001版的第7章,本部分的4.3)将燃烧气体修改为纯度超过95%的技术级丙烷(2001版的第7章和附录B,本部分的4.3);2001版第6章相关的试验设备内容归入到本部分的第4章,相关的试验方法内容归人到其他I
GB/T 18380.11—2008/TEC 60332-1-1:2004相关部分:
一删除了 2001 版的第 3 章、第 4 章,第 8 章、第 5 章,附录 A 和附录 B。本部分由中国电器工业协会提出:本部分由全国电线电缆标准化技术委员会归口。本部分负资起草单位:上海电缆研究所。本部分参加起草单位:宝胜科技创新股份有限公司、天津金山电线电缆股份有限公司、上海南洋电材有限公司、扬州曙光电缆有限公司、上海亚龙工业集团有限公司。本部分主要起草人:龚国祥,郭汉洋、唐崇健、郑国俊,曲巍、梁国华,鲁邦秀。本部分所代替标准的历次版本发布情况为:-GB12666.2—1990中的第—种方法(DZ-1法);-GB/T18380.1—2001。
1范围
GB/T 18380.11—2008/IEC 60332-1-1:2004电缆和光缆在火焰条件的燃烧试验第11部分:单根绝缘电线电缆
火焰垂直蔓延试验试验装置
GB/T18380的本部分规定了在火焰条件下,单根电线电缆或光缆火焰垂直剪延试验的试验装置。试验方法及推荐性能要求的资料性附录见GB/T18380.12一2008。2规范性引用文件
下列文件中的条款通过GB/T18380的本部分的引用而成为本部分的条款。凡是注口期的引用文件,其随后所有的修改单(不包括勘误的内容)或修订版均不适用于本部分,然而,鼓励根据本部分达成协议的各方研究是否可使用这些文件的最新版本。凡是不注日期的引用文件,其最新版本适用于本部分。
GB/T5169.14—2007电工电子产品着火危险试验14部分:试验火焰1kW标称预混合型火焰设备、确认试验方法和导则(TEC60695-11-2:2003,IDT)GB/T16499—1996编制电气安全标准的导则(eqv【ECGuide104:1984)IEC60695-4:1993着火危险试验第4部分:差火试验术语3术语和定义
GB/T18380的本部分使用下列术语和定义。3.1
引燃源ignition source
引发燃烧的能源,
[1EC 60695-4:1993,定义2.76]
4试验装置
4.1试验装置的组或
试验装置应由如下部分组成:
a)一个金属罩(4.2);
b)一个引燃源(1.3);
c)一个合适的试验箱(4.4)。
4.2金居至
金属罩的尺寸为高(1200士25)mm,宽(300土25)mm,深(450士25)mm:正面开,顶部和底部封闭(见图1)。
4.3引燃源
除了使用纯度超过95%的技术级丙烷进行供火,引燃源应符合GB/T5169.14-2007的规定,该标准提供了对试验火焰进行认可的方法。4.4试验箱
金属罩和引燃源应被放置在一个合适的箱子中,试验期间不通风,但可配备能除去燃烧时释出有害1
GB/T18380.11—2008/EC60332-1-12004气体的装置。试验箱温度应保持在(23士10)℃。注1:如果要求所用的标准道风柜做到不通风,那么一定是配备了能单独控制的排气扇,并且处在“关闭”的情况下。有些通风柜可能没有配备这样的装置。注2:如果使用通风柜在不通风的情况下做试验,推荐采取如下安全措施:a)关闭排(扇,封闭出口;
b)拉下道风柜的前门,留下足以操作喷灯到位的一条缝愿:c)确保操作人员的安全;
d)试验期不要移动遁风柜的门:e)试验结束时,在打开门之前应充分非空通风柜,尺寸单位为毫米bzxz.net
300±25
正面蔽开,
其余各面封闭
图1试验设备一
一金属罩
GB/T 18380.11-2008
中华人民共和
国家标准
电缆和光缆在火焰条件下的燃烧试验第11部分:单根绝缘电线电缆
火焰垂直蔓延试验试验装置
GB/T 18380. 11—2008/1EC 60332-1-1:2004*
中国标准出版社出版发行
北京复兴门外三里河北街16号
邮政编码:100045
网址 spc, net, cn
电话:6852394668317548
中国标准出版杜泰皇岛印刷厂印刷各地新华书店经销
开本880×12301/16印张0.5字数7于字2008 年 9 月第一版
交2008年9月第一次印刷
书号:1550661-33325定价10.00元由本社发行中心调换
如有印装差错
版权专有侵权必究
举报电话:(010)68533533
10021-1-20509
800188
小提示:此标准内容仅展示完整标准里的部分截取内容,若需要完整标准请到上方自行免费下载完整标准文档。
标准图片预览:





- 热门标准
- 国家标准(GB)
- GB/T7534-1987 工业用挥发性有机液体沸程的测定
- GB/T4100-2015 陶瓷砖
- GB/T50772-2012 木结构工程施工规范
- GB50666-2011 混凝土结构工程施工规范
- GB/T18204.4-2000 公共场所毛巾、床上卧具微生物检验方法细菌总数测定
- GB8552-1987 电子器件详细规范 低功率非线绕固定电阻器 RJ13型金属膜固定电阻器评定水平E(可供认证用)
- GB/T11379-2008 金属覆盖层 工程用铬电镀层
- GB/T23892.3-2009 滑动轴承 稳态条件下流体动压可倾瓦块止推轴承 第3部分:可倾瓦块止推轴承计算的许用值
- GB/T20976-2023 软冰淇淋预拌粉质量要求
- GB/T15917.3-1995 金属镝及氧化镝化学分析方法 对氯苯基荧光酮--溴化十六烷基三甲基胺分光光度法测定钽量
- GB/T11839-1989 二氧化铀芯块中硼的测定 姜黄素萃取光度法
- GB/T6122.1-2002 圆角铣刀 第1部分:型式和尺寸
- GB/T7433-1987 对称电缆载波通信系统抗无线电广播和通信干扰的指标
- GB/T12053-1989 光学识别用字母数字字符集 第一部分:OCR-A字符集印刷图象的形状和尺寸
- GB/T14463-2022 粘胶短纤维
- 行业新闻
请牢记:“bzxz.net”即是“标准下载”四个汉字汉语拼音首字母与国际顶级域名“.net”的组合。 ©2025 标准下载网 www.bzxz.net 本站邮件:bzxznet@163.com
网站备案号:湘ICP备2025141790号-2
网站备案号:湘ICP备2025141790号-2