- 您的位置:
- 标准下载网 >>
- 标准分类 >>
- 医药行业标准(YY) >>
- YY 91046-1999 医用低速离心机
标准号:
YY 91046-1999
标准名称:
医用低速离心机
标准类别:
医药行业标准(YY)
标准状态:
已作废-
发布日期:
1990-01-08 -
实施日期:
1991-07-01 -
作废日期:
2009-06-01 出版语种:
简体中文下载格式:
.rar.pdf下载大小:
2.34 MB
部分标准内容:
621.928.3:616-78
中华人民共和国国家标准
GB12258-90
Yy91046-1999
医用低速离
Medical low speed centrifuge1990-01-08发布
国家技术监督局
1990-09-01实施
中华人民共和国国家标准
医用低速离心
Medicai low speed centrifuge主题内容与适用范围
GB1225890
本标准规定了低速离心机(以下简称离心机)的产品分类、技术要求、试验方法、检验规则、标志、包装、运输、贮存及其他。
本标准适用于台式和落地式低速离心机。本标准不适用于低速冷冻、低速冷冻大容量、低速大容量等离心机。2引用标准
GB2828
GB2829
GB3797
GB4055
包装储运图示标志
逐批检查计数抽样程序及抽样表(适用于连续批的检查)周期检查计数抽样程序及抽样表(适用于生产过程稳定性的检查)电控设备第二部分:装有电子器件的电控设备电风扇用机械式定时器
电气设备用图形符号绘制原则
电气设备用图形符号
医用电气设备第一部分:通用安全要求ZBC30003.1
医疗器械油漆涂层分类、技术条件ZBY032.3实验室离心机术语
WS2一1金属制件的镀层分类、技术条件铝制件的电化学氧化膜分类、技术条件WS2-100
WS2283·医用电气设备环境要求及试验方法3产品分类bzxZ.net
3.1离心机的型式分为台式和落地式。3.2离心机的基本参数应符合表1的规定。表1
最高转速
最大相对离心力
最大转头容量
相对离心力按下列公式计算:
国家技术监督局1990-01-08批准<10000r/min
<5200kg
<3000mL
1990-09-01实施
式中:RCF——相对离心力,kg;转速,r/min;
7—离心半径,cm。
4技术要求
4.1离心机的工作条件
4.1.1环境温度:5~40℃。
4.1.2相对湿度应不超过80%。
GB1225890
RCF=1.118×10-5.n2.T
4.1.3没有导电尘埃、爆炸性气体和腐蚀性气体。4.1.4电源:220V、允差士10%,50Hz、允差士2%,标准正弦波。4.2离心机电气控制面板的符号应符合GB5465.1和GB5465.2的规定。4.3离心机在额定电压、最高转速、对应载荷下,转速误差应不超过土10%。4.4离心机在最高转速和对应载荷下,应符合下列规定:4.4.1离心机整机噪声应不超过75dB(A)。4.4.2离心机运转应平稳,振幅应不大于0.10mm。4.4.3离心机运转20min后,离心管(瓶)内试液温升应不超过12.℃。4.5每组离心罐、离心管(瓶)、橡胶衬垫、隔架等总重量应相等,偏差应不大于3g。4.6离心机最高转速时,转速表示值误差应不超过土5%。4.7离心机的机械定时装置应符合GB4055的规定。4.8离心机的满载旋转组件应能承受最高转速的√2倍,历时2min的超速试验,尺寸变化量应不大于0.1%。
注:试液密度≤1.2g/cm2。
4.9离心机的绝缘性能
4.9.1离心机对地漏电流:
正常状态时的对地漏电流应不大于0.5mA;a.
单一故障状态时的对地漏电流应不大于1mA。b.
4.9.2离心机的电介质强度:离心机应能承受正弦波50Hz,交流电压1500V,历时1min的电介质强度试验,无击穿和闪烁。
4.9.3离心机电源输入插口中的保护接地接点和为保护目的而与该接点相连接的所有其他部分之间的阻抗:
对于带有可拆卸的电源软电缆或软电线的离心机,接地阻抗应不超过0.12;a.
对于带有不可拆卸的电源软电缆或软电线的离心机,接地阻抗应不超过0.22。b.
4.10离心机的电气线路应安全可靠,排列整齐,电源线外露长度应不短于2m。4.11离心机的油漆件应符合ZBC30003.1中II类的要求。4.12离心机的电镀件应符合WS2一1中IV类的要求。4.13离心机的铝制件应符合WS2-100中I类的要求。4.14离心机应能达到WS2一283中规定的气候环境I组、机械环境Ⅱ组的要求。5试验方法
5.1外观:以目力观察,应符合本标准4.10、4.11、4.12、4.13条的规定。5.2性能:按本标准4.4条规定的条件进行检验。2
GB12258-90
5.2.1转速误差的检验:用单相感应调压器将电压调到220V、频率为50Hz、标准正弦波,用精度为千分之一的测速仪测量离心机的最高转速,应符合本标准4.3条的规定。注:在测量过程中,必须保证单相感应调压器输出电压为220V,如果有电压降时,应及时补偿。5.2.2整机噪声的检验:
&在距离心机外壳前、后、左、右、上五个方向的中间位置1m处,用声级计A级计权网络进行测量,取五点的最大值,应符合本标准4.4.1条的规定。b.背景噪声值的修正值:背景A声级和信频带声压级比被测离心机的噪声值相应低10dB(A)以上时,测量值不作修正,在410dB(A)时,应按表2的规定进行修正,在4dB(A)以下时,其测量值无效。
离心机运转时测得的噪声值与背景声压级之差
修正值K
注:K表示在该测量值应减去的数值。5
5.2.3振动检验:用测振仪或百分表在离心机外壳中部进行测量,取其最大值,应符合本标准4.4.2条的规定。
5.2.4试液温升检验:取与环境温度相同的试液,放入离心管(瓶)内,运转20min后,用分度值为0.1℃的点温计进行测量,应符合本标准4.4.3条的规定。5.3旋转组件重量偏差检验:用天平进行测量,应符合本标准4.5条规定。5.4转速表示值误差的检验:用精度为千分之一的测速仪进行测量,应符合本标准4.6条的规定。5.5机械定时装置误差的检验:用分度值为0.1s的秒表进行测量,应符合本标准4.7条的规定。5.6旋转组件的超速检验:在20士5℃C环境温度下,用分度值为0.01mm的通用量具测量旋转组件的关键尺寸,然后将旋转组件安装在超速设备上,将转速调到离心机最高转速的√2倍,运转2min,放置24h后,再重复测量旋转组件的关键尺寸,尺寸的变化量应符合本标准4.8条的规定。5.7绝缘性能的检验:
5.7.1对地漏电流的检验:用漏电流仪按GB9706.1中19.4条的方法进行测量,应符合本标准4.9.1条的规定。
5.7.2电介质强度的检验:用自动高压击穿装置按GB9706.1中20章的规定进行测量,应符合本标准4.9.2条的规定。
5.7.3接地阻抗的检验:按GB9706.1中18章f的方法进行测量,应符合本标准4.9.3条的规定。5.8环境试验:按WS2一283中3章的规定进行试验,应符合本标准4.14条的规定。6检验规则
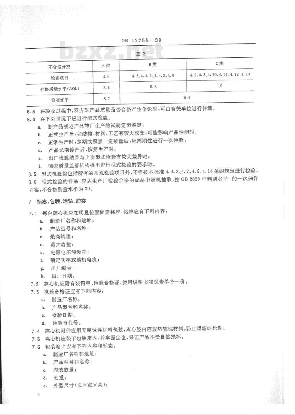
6.1离心机由制造厂质量检验部门进行检验,合格后方可提交验收。6.2逐批检查采用一次抽样方法,最初检查为正常检查,抽样和检查应符合GB2828的规定。不合格分类、检查项目、合格质量水平和检查水平按表3的规定。3
不合格分类
检查项目
合格质量水平(AQL)
检查水平
GB12258-90
4. 3、4. 4.1、4. 4.2、4. 6
4.2、4.5、4.10、4.11、4.12、4.1310
在验收过程中,双方对产品质量是否合格产生争论时,可由有关单位进行仲裁。6.3
6.4在下列情况下应进行型式检验:新产品或老产品转厂生产的试制定型鉴定;a.
正式生产后,如结构、材料、工艺有较大改变,可能影响产品性能时;正常生产时,定期或积累一定数量后,应周期性进行一次检验;产品长期停产后,恢复生产时;出厂检验结果与上次型式检验有较大差异时;国家质量监督机构提出进行型式检验的要求时。t.
6.5型式检验除包括所有的常规检验项目外,还需按本标准4.4.3、4.7、4.8、4.14条的规定进行检验。型式检验的样品,应从生产厂检验合格的成品中随机抽取,按GB2829中判别水平I的一次抽样6.6
方案,不合格质量水平为30。
标志、包装、运输、贮存
每台离心机应在明显位置固定铭牌,铭牌应有下列内容:a.
制造厂名称和地址;
产品型号和名称;
最高转速;
最大容量;
电源电压和频率;
额定功率或整机电流;
出厂编号;
出厂日期。
离心机应附有装箱单、检验合格证、使用说明书和保修单各一份。7.2
检验合格证应有下列内容:
制造厂名称;
产品型号和名称;
检验日期;
检验员代号。
离心机附件应用无腐蚀性材料包装,离心腔内应放垫软性材料,防止运输时松动。7.4
离心机应装于包装箱内,并牢固定位,保证产品不受自然损坏。包装箱上应有下列内容和标志:a.
制造厂名称和地址;
产品型号和名称;
内装数量;
毛重;
外型尺寸(长×宽×高);
GB12258—90
豆丁网:和标标准王国
出厂日期;
“小心轻
应保证不因历时较久而模糊不清。7.7运输要求按订货合同而定。
国家标淮藝
7.8包装后的离心机应贮存在相对湿度不超过8其他
离心机经包装后,在遵守贮存和使用规则的品不能正常工作时,制造厂应无偿地为用户修理附加说明:
本标准由国家医药管理局提出。本标准由北京医疗器械研究所归口本标准由北京医用离心机厂负责起草本标准主要起草人杨禹、戴文贵、毛汉辉、包装上的字样和标志,
体和通风良好的室内。
用起两年内(使用期不超过一年),产
小提示:此标准内容仅展示完整标准里的部分截取内容,若需要完整标准请到上方自行免费下载完整标准文档。
中华人民共和国国家标准
GB12258-90
Yy91046-1999
医用低速离
Medical low speed centrifuge1990-01-08发布
国家技术监督局
1990-09-01实施
中华人民共和国国家标准
医用低速离心
Medicai low speed centrifuge主题内容与适用范围
GB1225890
本标准规定了低速离心机(以下简称离心机)的产品分类、技术要求、试验方法、检验规则、标志、包装、运输、贮存及其他。
本标准适用于台式和落地式低速离心机。本标准不适用于低速冷冻、低速冷冻大容量、低速大容量等离心机。2引用标准
GB2828
GB2829
GB3797
GB4055
包装储运图示标志
逐批检查计数抽样程序及抽样表(适用于连续批的检查)周期检查计数抽样程序及抽样表(适用于生产过程稳定性的检查)电控设备第二部分:装有电子器件的电控设备电风扇用机械式定时器
电气设备用图形符号绘制原则
电气设备用图形符号
医用电气设备第一部分:通用安全要求ZBC30003.1
医疗器械油漆涂层分类、技术条件ZBY032.3实验室离心机术语
WS2一1金属制件的镀层分类、技术条件铝制件的电化学氧化膜分类、技术条件WS2-100
WS2283·医用电气设备环境要求及试验方法3产品分类bzxZ.net
3.1离心机的型式分为台式和落地式。3.2离心机的基本参数应符合表1的规定。表1
最高转速
最大相对离心力
最大转头容量
相对离心力按下列公式计算:
国家技术监督局1990-01-08批准<10000r/min
<5200kg
<3000mL
1990-09-01实施
式中:RCF——相对离心力,kg;转速,r/min;
7—离心半径,cm。
4技术要求
4.1离心机的工作条件
4.1.1环境温度:5~40℃。
4.1.2相对湿度应不超过80%。
GB1225890
RCF=1.118×10-5.n2.T
4.1.3没有导电尘埃、爆炸性气体和腐蚀性气体。4.1.4电源:220V、允差士10%,50Hz、允差士2%,标准正弦波。4.2离心机电气控制面板的符号应符合GB5465.1和GB5465.2的规定。4.3离心机在额定电压、最高转速、对应载荷下,转速误差应不超过土10%。4.4离心机在最高转速和对应载荷下,应符合下列规定:4.4.1离心机整机噪声应不超过75dB(A)。4.4.2离心机运转应平稳,振幅应不大于0.10mm。4.4.3离心机运转20min后,离心管(瓶)内试液温升应不超过12.℃。4.5每组离心罐、离心管(瓶)、橡胶衬垫、隔架等总重量应相等,偏差应不大于3g。4.6离心机最高转速时,转速表示值误差应不超过土5%。4.7离心机的机械定时装置应符合GB4055的规定。4.8离心机的满载旋转组件应能承受最高转速的√2倍,历时2min的超速试验,尺寸变化量应不大于0.1%。
注:试液密度≤1.2g/cm2。
4.9离心机的绝缘性能
4.9.1离心机对地漏电流:
正常状态时的对地漏电流应不大于0.5mA;a.
单一故障状态时的对地漏电流应不大于1mA。b.
4.9.2离心机的电介质强度:离心机应能承受正弦波50Hz,交流电压1500V,历时1min的电介质强度试验,无击穿和闪烁。
4.9.3离心机电源输入插口中的保护接地接点和为保护目的而与该接点相连接的所有其他部分之间的阻抗:
对于带有可拆卸的电源软电缆或软电线的离心机,接地阻抗应不超过0.12;a.
对于带有不可拆卸的电源软电缆或软电线的离心机,接地阻抗应不超过0.22。b.
4.10离心机的电气线路应安全可靠,排列整齐,电源线外露长度应不短于2m。4.11离心机的油漆件应符合ZBC30003.1中II类的要求。4.12离心机的电镀件应符合WS2一1中IV类的要求。4.13离心机的铝制件应符合WS2-100中I类的要求。4.14离心机应能达到WS2一283中规定的气候环境I组、机械环境Ⅱ组的要求。5试验方法
5.1外观:以目力观察,应符合本标准4.10、4.11、4.12、4.13条的规定。5.2性能:按本标准4.4条规定的条件进行检验。2
GB12258-90
5.2.1转速误差的检验:用单相感应调压器将电压调到220V、频率为50Hz、标准正弦波,用精度为千分之一的测速仪测量离心机的最高转速,应符合本标准4.3条的规定。注:在测量过程中,必须保证单相感应调压器输出电压为220V,如果有电压降时,应及时补偿。5.2.2整机噪声的检验:
&在距离心机外壳前、后、左、右、上五个方向的中间位置1m处,用声级计A级计权网络进行测量,取五点的最大值,应符合本标准4.4.1条的规定。b.背景噪声值的修正值:背景A声级和信频带声压级比被测离心机的噪声值相应低10dB(A)以上时,测量值不作修正,在410dB(A)时,应按表2的规定进行修正,在4dB(A)以下时,其测量值无效。
离心机运转时测得的噪声值与背景声压级之差
修正值K
注:K表示在该测量值应减去的数值。5
5.2.3振动检验:用测振仪或百分表在离心机外壳中部进行测量,取其最大值,应符合本标准4.4.2条的规定。
5.2.4试液温升检验:取与环境温度相同的试液,放入离心管(瓶)内,运转20min后,用分度值为0.1℃的点温计进行测量,应符合本标准4.4.3条的规定。5.3旋转组件重量偏差检验:用天平进行测量,应符合本标准4.5条规定。5.4转速表示值误差的检验:用精度为千分之一的测速仪进行测量,应符合本标准4.6条的规定。5.5机械定时装置误差的检验:用分度值为0.1s的秒表进行测量,应符合本标准4.7条的规定。5.6旋转组件的超速检验:在20士5℃C环境温度下,用分度值为0.01mm的通用量具测量旋转组件的关键尺寸,然后将旋转组件安装在超速设备上,将转速调到离心机最高转速的√2倍,运转2min,放置24h后,再重复测量旋转组件的关键尺寸,尺寸的变化量应符合本标准4.8条的规定。5.7绝缘性能的检验:
5.7.1对地漏电流的检验:用漏电流仪按GB9706.1中19.4条的方法进行测量,应符合本标准4.9.1条的规定。
5.7.2电介质强度的检验:用自动高压击穿装置按GB9706.1中20章的规定进行测量,应符合本标准4.9.2条的规定。
5.7.3接地阻抗的检验:按GB9706.1中18章f的方法进行测量,应符合本标准4.9.3条的规定。5.8环境试验:按WS2一283中3章的规定进行试验,应符合本标准4.14条的规定。6检验规则
6.1离心机由制造厂质量检验部门进行检验,合格后方可提交验收。6.2逐批检查采用一次抽样方法,最初检查为正常检查,抽样和检查应符合GB2828的规定。不合格分类、检查项目、合格质量水平和检查水平按表3的规定。3
不合格分类
检查项目
合格质量水平(AQL)
检查水平
GB12258-90
4. 3、4. 4.1、4. 4.2、4. 6
4.2、4.5、4.10、4.11、4.12、4.1310
在验收过程中,双方对产品质量是否合格产生争论时,可由有关单位进行仲裁。6.3
6.4在下列情况下应进行型式检验:新产品或老产品转厂生产的试制定型鉴定;a.
正式生产后,如结构、材料、工艺有较大改变,可能影响产品性能时;正常生产时,定期或积累一定数量后,应周期性进行一次检验;产品长期停产后,恢复生产时;出厂检验结果与上次型式检验有较大差异时;国家质量监督机构提出进行型式检验的要求时。t.
6.5型式检验除包括所有的常规检验项目外,还需按本标准4.4.3、4.7、4.8、4.14条的规定进行检验。型式检验的样品,应从生产厂检验合格的成品中随机抽取,按GB2829中判别水平I的一次抽样6.6
方案,不合格质量水平为30。
标志、包装、运输、贮存
每台离心机应在明显位置固定铭牌,铭牌应有下列内容:a.
制造厂名称和地址;
产品型号和名称;
最高转速;
最大容量;
电源电压和频率;
额定功率或整机电流;
出厂编号;
出厂日期。
离心机应附有装箱单、检验合格证、使用说明书和保修单各一份。7.2
检验合格证应有下列内容:
制造厂名称;
产品型号和名称;
检验日期;
检验员代号。
离心机附件应用无腐蚀性材料包装,离心腔内应放垫软性材料,防止运输时松动。7.4
离心机应装于包装箱内,并牢固定位,保证产品不受自然损坏。包装箱上应有下列内容和标志:a.
制造厂名称和地址;
产品型号和名称;
内装数量;
毛重;
外型尺寸(长×宽×高);
GB12258—90
豆丁网:和标标准王国
出厂日期;
“小心轻
应保证不因历时较久而模糊不清。7.7运输要求按订货合同而定。
国家标淮藝
7.8包装后的离心机应贮存在相对湿度不超过8其他
离心机经包装后,在遵守贮存和使用规则的品不能正常工作时,制造厂应无偿地为用户修理附加说明:
本标准由国家医药管理局提出。本标准由北京医疗器械研究所归口本标准由北京医用离心机厂负责起草本标准主要起草人杨禹、戴文贵、毛汉辉、包装上的字样和标志,
体和通风良好的室内。
用起两年内(使用期不超过一年),产
小提示:此标准内容仅展示完整标准里的部分截取内容,若需要完整标准请到上方自行免费下载完整标准文档。
标准图片预览:





- 其它标准
- 热门标准
- 医药行业标准(YY)
- YY/T1523-2017 二氧化碳测定试剂盒(PEPC酶法)
- YY/T0735.1-2009 ISO 9360-1 :2000 麻醉和呼吸设备湿化人体呼吸气体.的热湿交换器(HME) 第1部分:用于最小潮气量为250 mL的HME
- YY/T0652-2008 ISO 17853 :2003 植入物材料的磨损聚合物和金属材料磨屑分离、表征和定量分析方法
- YY/T1636-2018 组织工程医疗器械产品再生膝关节软骨的体内磁共振评价方法
- YY0762-2009 眼科光学囊袋张力环
- YY0004-1990 普通胸腔镊
- YY1122-2005 咬骨钳(剪)通用技术条件
- YY/T0703-2008 IEC 61390: 1996 超声实时脉冲回波系统性能试验方法
- YY/T0211-1995 药用中间体 青霉素钾
- YY/T0663-2008 无源外科植入物 心脏和血管植入物的特殊要求 动脉支架的专用要求
- YY0286.6-2009 专用输液器 第6部分:-次性使用流量设定微调式输液器
- YY0345-2002 骨接合植入物金属骨针
- YY/T0452-2003 止血钳
- YY0003-1990 病床
- YY0011-1990 X射线摄影暗匣
- 行业新闻
请牢记:“bzxz.net”即是“标准下载”四个汉字汉语拼音首字母与国际顶级域名“.net”的组合。 ©2025 标准下载网 www.bzxz.net 本站邮件:bzxznet@163.com
网站备案号:湘ICP备2025141790号-2
网站备案号:湘ICP备2025141790号-2