- 您的位置:
- 标准下载网 >>
- 标准分类 >>
- 医药行业标准(YY) >>
- YY 0010-1990 口腔X射线机
标准号:
YY 0010-1990
标准名称:
口腔X射线机
标准类别:
医药行业标准(YY)
标准状态:
已作废-
实施日期:
1991-04-01 出版语种:
简体中文下载格式:
.rar.pdf下载大小:
229.68 KB
部分标准内容:
中华人民共和国医药行业标准
主题内容与适用范围
射线机
YY 0010--90
代替 ZB C43 003--85
本标准规定了口腔X射线机(以下简称为X射线机)的有关技术要求、试验方法、检验规则、标志、包装、运输、贮存。
本标准适用于牙科X射线机,亦适用于口腔颌面体层X射线机。该产品供医疗单位作口腔、颌额面部X射线诊断用。
本标准不适用于采用口腔内X射线源的X射线机。2引用标准
GB2828逐批检查计数抽样程序及抽样表(适用于连续批的检查)GB2829
GB4505
GB5665
GB8279
GB 10149
周期检查计数抽样程序及抽样表(适用于生产过程稳定性的检查)医用诊断X线发生装置通用技术条件医用诊断X线机械装置通用技术条件医用诊断X射线卫生防护标准
医用X射线设备术语和符号
医用诊断X射线机管电压测试方法GB 11755. 1
GB11755.2医用诊断X射线机管电流测试方法GB11757医用诊断X射线机曝光时间测试方法ZBC30003.1医疗器械油漆涂层分类、技术条件ZB C43 004
医用诊断X线机漏电流、接地电阻、绝缘耐压技术要求及试验方法)医用X线设备标志、包装、运输和贮存ZB C43 010
WS2—1金属制件的镀层分类、技术条件3术语
3.1口腔X射线机
牙科X射线机与口腔颌面体层X射线机的总称。3.2牙科X射线机
用以拍摄牙齿X射线片的X射线机。3.3口腔额面体层X射线机
用以拍摄颌面部至全口牙的曲面体层X射线片的X射线机。3.4伸缩臂
与X射线发生器连接的活动机构。4 产品分类
4.1产品品种
国家医药管理局1990-10-16批准76
1991-04-01实施
X射线机按用途分为两种类型:
牙科X射线机;
口腔颌面体层X射线机。
4.2产品型式
YY 0010--90
X射线机按结构及安装方式分为以下几种型式:a.
固定式;
移动式;
墙置式;
其他型式。
4.3X射线机的主要部件
4.3.1X射线机至少应具有以下部件:X射线发生器;
b控制台;
机架带有伸缩臂)。
4.3.2对于口腔颌面体层x射线机应具有头部定位机构。5技术要求
5.1X射线机应符合本标准要求,并按规定程序批准的图样及文件制造。5.2X射线机的工作条件
5.2.1环境条件
环境温度为15~~35℃,
相对湿度为45%~~75%;
大气压力为86~106kPa。
电源条件
单相交流220V,允许波动范围为额定值的90%~110%;电源电压为正弦波;
频率值为50Hz,允许范围为49.5~50.5Hz;电源容量及电源电阻应符合表1的规定。表1
最高管电压,kv
80电源容量,kVA
5.3X射线机的最高额定容量应不低于表2规定。电源电阻,2
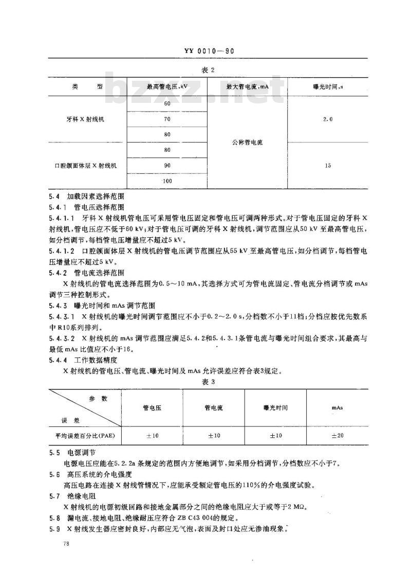
牙科X射线机
口腔颌面体层X射线机
5.4加载因素选择范围
5.4.1管电压选择范围
YY0010--90
最高管电压,kv
最大管电流,mA
公称管电流
曝光时间,8
5.4.1.1牙科X射线机管电压可采用管电压固定和管电压可调两种形式。对于管电压固定的牙科X射线机,管电压应不低于60kV;对于管电压可调的牙科×射线机,调节范围应从50kV至最高管电压,如分档调节,每档管电压增量应不超过5k。5.4.1.2口腔颌面体层X射线机的管电压调节范围应从55kV至最高管电压,如分档调节,每档管电压增量应不超过5kV。
5.4.2管电流选择范围
X射线机的管电流选择范围为0.5~~10mA,其选择方式可为管电流固定、管电流分档调节或mAs调节三种控制形式。
5.4.3曝光时间和mAs调节范围
5.4.3.1X射线机的曝光时间调节范围应不小于0.2~2.0s,分档数不小于11档;分档应按优先数系中R10系列排列。
5.4.3.2X射线机的mAs调节范围应满足5.4.2和5.4.3.1条管电流与曝光时间组合要求,其最高与最低mAs比值应不小于16。
5.4.4工作数据精度
X射线机的管电压、管电流、曝光时间及mAs允许误差应符合表3规定。表3
管电压
平均误差百分比(PAE)
5.5电源调节
管电流
曝光时间
电源电压应能在5.2.2a条规定的范围内方便地调节,如采用分档调节,分档数应不小于7。5.6高压系统的介电强度
高压电路在连接X射线管情况下,应能承受额定管电压的110%的介电强度试验。5.7绝缘电阻
X射线机的电源初级回路和接地金属部分之间的绝缘电阻应大于或等于2M2。5.8漏电流、接地电阻、绝缘耐压应符合ZBC43004的规定。5.9X射线发生器应密封良好,内部应无气泡,表面及封口处应无渗油现象。78
YY 0010--90
5.10X射线发生器的外壁最高温度应不超过65℃。5.11指示仪表精度应不低于2.5级。5.12机械性能
5.12.1牙科X射线机的机械性能
5.12.1.1机架的机械性能
8。,X射线发生器调节应灵活,在调节范围内应能稳定平衡,定位可靠、安全;b.x射线发生器垂直移动范围应不小于400mm,前后移动幅度应不小于600mm,启动拉力应不太于35N:
伸缩臂在水平面上应能作扇形转动,且对于墙置式×射线机相对于安装中心线两侧面转动范c
围均应不小于80°,对于移动式X射线机,转动范围均应不小于40°,启动拉力应不大于15N;d.对于焦皮距大于或等于200mm的墙置式x射线机,其线束集光器末端(窗口向外)至机架支承之间的最大距离应不小于1140mm;e.对于焦皮距为100~200mm的墙置式X射线机,其线束集光器末端(窗口向外)至机架支承之间的最大距离应不小于800mm。
5.12.1.2X射线发生器转动性能
X射线发生器在水平面上应能作360°间转,在垂直面上应能作270°回转,并应有分度值不大于10°的指示相应转角的标尺。
5.12.1.3对于移动式X射线机,还应符合以下要求:a.应能承受20mm高度的落下试验;b.在倾斜角度不大于5°时应能正常工作,在倾斜角度为10°时不得翻倒,但若在5°~10°之间,在某种状态下有可能翻倒时,则应标明注意事项。5.12.2口腔颌面体层X射线机机械性能a.
回转机构转动平稳,回转机构运载架升降平稳,升降范围不小于250mm,能任意定位;b。头部定位机构上下、前后调节范围应不小于50mm,移动应平稳;c.工作噪声应符合GB5665中第2.8条规定。5.13X射线防护性能应符合GB8279中第2.1.3条规定。5.14外观
5.14.1X射线机外形应整齐、美观、表面平整、光洁、色泽均匀,不得有伤斑、裂缝等缺陷。5.14.2X射线机的电镀零件应符合WS2--1的规定。5.14.3X射线机的油漆零件应符合ZBC30003.1的规定。5.15X射线机的运输试验应符合ZBC43010的规定。6试验方法
6.1试验条件
6.1.1环境条件
应符合5.2.1条要求。
6.1.2电源条件
电源电压值的允许范围为额定值的95%~105%;a
b、频率值的允许范围为49.5~50.5Hz;电源电阻的允许范围为规定值的95%~~105%。c.
6.1.3仪表精度
除已规定者外,其余应满足:
周期检查(型式检验或例行检验)用电工仪表,应不低于0.5级;79
YY0010-90
逐批检查(出厂检验或交收检验)用电工仪表,应不低于1级。b
6.2外观
以目力观察。
6.3尺寸、角度检验
用通用或专用量具测量。
6.4最高额定容量检验
在5.3条规定条件下检验,观察应无异常现象。6.5加载因素选择范围检验
用手操作或目力观察,应符合5.4.1、5.4.2、5.4.3条要求。6.6工作数据精度检验
6.6.1管电压检验
按GB11755.1的规定进行。
6.6.2管电流检验
按GB11755.2的规定进行。
6.6.3曝光时间检验
按GB11757的规定进行。
6.6.4mAs检验
a.按GB4505规定的方法进行测试;b对管电压分档的X射线机,应在公称管电压和公称管电压的50%或最低管电压(取较高者)条件下分别进行测试;
c。测试中加载重复次数为10饮,其平均误差百分比计算如下:PAE==×100%
式中:PAE-测量10次的平均误差百分比;lup—-mAs预置值;
一每档测试的算术平均值。
测试结果应包含测量方法的综合误差在内。d.
6.7高压电路的介电强度试验
6.7.1对于有独立灯丝变压器的X射线机,应在公称管电压的110%,适当管电流(以不超过×射线管的额定容量为限)条件下,承受3min的介电强度试验。试验时,应无绝缘击穿现象。6.7.2对于无独立灯丝变压器的X射线机,应在公称管电压的110%,公称管电流条件下进行瞬时曝光(曝光时间以不超过X射线管的额定容量为限),曝光一次,间歇2min,重复进行,直至累积曝光时间为1min。试验时,应无绝缘击穿现象。6.8绝缘电阻检验
按GB4505规定的方法进行检验。6.9漏电流、接地电阻、绝缘耐压按ZBC43004规定的方法进行检验。6.10X射线发生器密封性能检验
在室温为20士5℃时,将X射线发生器放置在一15℃的恒温箱内4h,再在常温中放置8~16h,然后放在65℃的恒温箱内4h,取出后自然冷却8h,以县力观察6.11X射线发生器外壁温度检验
在室温为20士5℃时,将X射线发生器安装在机架上,X射线管平放。按以下方法试验后,用温度计或半导体点温度计测量外壁最热处的温度。80
YY0010--90
牙科X射线机:在最高管电压前一档(对于管电压固定的X射线机,应为公称管电压)和公称管电流条件下,曝光2s,间隔2min,重复进行,持续2h;b.口腔领面体层×射线机:在最高管电压前一档和公称管电流条件下,2h内曝光10次。6.12防护性能检验
按GB8279规定进行。
6.13机械性能检验
6.13.1牙科X射线机的机械性能
移动幅度、转动范围:用手操作和用通用量具测量:a.
b.启动力用测力计测量,测量时应在最大活动范围的中部进行,测量范围为总行程的75%。6.13.2移动式X射线机的落下、倾斜试验8,落下试验:在水泥地面上放一块硬板(密度为700kg/m以上),厚度为50mm以下,长宽分别为机器底面长宽的1.5倍。在板上将机器摆正,然后将机器任一侧抬起20mm,自由落下。试验三次后,观察表面应无裂损,机器应能正常工作b。倾斜试验:将机器在任一方向倾斜5\时,应能正常工作,然后再使其处于指定的状态,在所有方向上倾斜10°时,观察是否翻倒。6.13.3口腔颌面体层X射线机的机械性能回转机构及运载架性能:操作有关机构进行检验;a.
b.头部定位机构性能:用手操作,目力观察。尺寸用通用量具测量;C.噪声试验:按GB5665的规定进行。6.14运输试验
按ZBC43010的规定进行。
7检验规则
7.1X射线机应由制造厂技术检验部门进行检验,合格后方可提交验收。7.2X射线机必须成批提交验收,验收检查分逐批检查(出厂检验或交收检验)和周期检查(型式检验或例行检验)。
7.3逐批捡查
7.3.1逐批检查按GB2828的规定进行。7.3.2抽样方案类型采用一次抽样,抽样方案严格性从正常检查抽样方案开始,其不合格分类、检查水平、检查项目和合格质量水平(AQL)按表4规定。表4
不合格分类
检查分组
检查项目
检查水平
合格质量水平
5.4.4(管电流、曝光时间、
mAs误差)5.6、5.7.5.8
单位产品不合格判定
5. 4、1、5. 4.2、5.4. 3、5. 5、5,12.1.1(启动力)、
5.12.2a.5.12.26条
5.11、5.12.1.1、5.12.1.2、
5.14条、8章
YY 0010--90
表4、I组中有一项不合格,判单位产品为不合格;表4、I组中有三项不合格,判单位产品为不合格;表4、理组中有四项不合格,判单位产品为不合格,7.3.4转移规则
7.3.4.1X射线机在进行正常检查,若在连续不超过五批中有两批经初次检查(不包括再次提交检查批)不合格,则从下一批检查转移到加严检查。在修正缺陷时,若影响其他捡查组,再检查哪些项目,由质量检验部门和接收方决定
7.3.4.2从加严检查到正常检查,从正常检查到放宽检查,从放宽检查到正常检查,从加严检查到暂停检查,应符合GB2828的规定。
7.4周期检查
有下列情况之一时,一般应进行周期检查:新产品或老产品转厂生产的试制定型鉴定;正式生产后,如结构、材料、工艺有较大改变,可能影响产品性能时;正常生产时,定期或积累一定产量后,应周期性(一般不多于二年)进行一次检查;产品长期停产后,恢复生产时;逐批检查结果与上次周期检查有较大差异时;国家质量监督机构提出进行周期检查的要求时。周期检查按GB2829的规定进行。周期检查前应先进行逐批检查,从逐批检查合格的批中抽取样本进行周期检查。周期检查采用一次抽样方案,判别水平为。其不合格分类、检查分组、检查项目、判别数组、不7.4.4
合格质量水平(RQL)按表5规定。表5
不合格分类
检查分组
检查项目
判定数组
不合格质量水平
7.4.5单位产品不合格判定
5.3、5.4.4(管电流误差)、5.9、5.10、5.13条
n= 2[A=-0 R-1]
a.表5、1组中有-项不合格,判单位产品为不合格;b。表5、直组中有二项不合格,判单位产品为不合格。8标志、包装、运输、贮存
8.1X射线机的标志,包装、运输、贮存应符合ZBC43010的规定。8.2X射线机的随机文件中应注明X射线管的型号及额定容量。82
5.12.1.3.5.12.2c、5.15条Www.bzxZ.net
n=2(A=1 R.=2)
附加说明:
本标准由国家医药管理局提出。YY0010--90
本标准由全国医用X射线设备及用具标准化分技术委员会归口。本标准由重庆医用设备厂负责起草。本标准主要起草人陈昌云孙征样。83
小提示:此标准内容仅展示完整标准里的部分截取内容,若需要完整标准请到上方自行免费下载完整标准文档。
主题内容与适用范围
射线机
YY 0010--90
代替 ZB C43 003--85
本标准规定了口腔X射线机(以下简称为X射线机)的有关技术要求、试验方法、检验规则、标志、包装、运输、贮存。
本标准适用于牙科X射线机,亦适用于口腔颌面体层X射线机。该产品供医疗单位作口腔、颌额面部X射线诊断用。
本标准不适用于采用口腔内X射线源的X射线机。2引用标准
GB2828逐批检查计数抽样程序及抽样表(适用于连续批的检查)GB2829
GB4505
GB5665
GB8279
GB 10149
周期检查计数抽样程序及抽样表(适用于生产过程稳定性的检查)医用诊断X线发生装置通用技术条件医用诊断X线机械装置通用技术条件医用诊断X射线卫生防护标准
医用X射线设备术语和符号
医用诊断X射线机管电压测试方法GB 11755. 1
GB11755.2医用诊断X射线机管电流测试方法GB11757医用诊断X射线机曝光时间测试方法ZBC30003.1医疗器械油漆涂层分类、技术条件ZB C43 004
医用诊断X线机漏电流、接地电阻、绝缘耐压技术要求及试验方法)医用X线设备标志、包装、运输和贮存ZB C43 010
WS2—1金属制件的镀层分类、技术条件3术语
3.1口腔X射线机
牙科X射线机与口腔颌面体层X射线机的总称。3.2牙科X射线机
用以拍摄牙齿X射线片的X射线机。3.3口腔额面体层X射线机
用以拍摄颌面部至全口牙的曲面体层X射线片的X射线机。3.4伸缩臂
与X射线发生器连接的活动机构。4 产品分类
4.1产品品种
国家医药管理局1990-10-16批准76
1991-04-01实施
X射线机按用途分为两种类型:
牙科X射线机;
口腔颌面体层X射线机。
4.2产品型式
YY 0010--90
X射线机按结构及安装方式分为以下几种型式:a.
固定式;
移动式;
墙置式;
其他型式。
4.3X射线机的主要部件
4.3.1X射线机至少应具有以下部件:X射线发生器;
b控制台;
机架带有伸缩臂)。
4.3.2对于口腔颌面体层x射线机应具有头部定位机构。5技术要求
5.1X射线机应符合本标准要求,并按规定程序批准的图样及文件制造。5.2X射线机的工作条件
5.2.1环境条件
环境温度为15~~35℃,
相对湿度为45%~~75%;
大气压力为86~106kPa。
电源条件
单相交流220V,允许波动范围为额定值的90%~110%;电源电压为正弦波;
频率值为50Hz,允许范围为49.5~50.5Hz;电源容量及电源电阻应符合表1的规定。表1
最高管电压,kv
80
5.3X射线机的最高额定容量应不低于表2规定。电源电阻,2
牙科X射线机
口腔颌面体层X射线机
5.4加载因素选择范围
5.4.1管电压选择范围
YY0010--90
最高管电压,kv
最大管电流,mA
公称管电流
曝光时间,8
5.4.1.1牙科X射线机管电压可采用管电压固定和管电压可调两种形式。对于管电压固定的牙科X射线机,管电压应不低于60kV;对于管电压可调的牙科×射线机,调节范围应从50kV至最高管电压,如分档调节,每档管电压增量应不超过5k。5.4.1.2口腔颌面体层X射线机的管电压调节范围应从55kV至最高管电压,如分档调节,每档管电压增量应不超过5kV。
5.4.2管电流选择范围
X射线机的管电流选择范围为0.5~~10mA,其选择方式可为管电流固定、管电流分档调节或mAs调节三种控制形式。
5.4.3曝光时间和mAs调节范围
5.4.3.1X射线机的曝光时间调节范围应不小于0.2~2.0s,分档数不小于11档;分档应按优先数系中R10系列排列。
5.4.3.2X射线机的mAs调节范围应满足5.4.2和5.4.3.1条管电流与曝光时间组合要求,其最高与最低mAs比值应不小于16。
5.4.4工作数据精度
X射线机的管电压、管电流、曝光时间及mAs允许误差应符合表3规定。表3
管电压
平均误差百分比(PAE)
5.5电源调节
管电流
曝光时间
电源电压应能在5.2.2a条规定的范围内方便地调节,如采用分档调节,分档数应不小于7。5.6高压系统的介电强度
高压电路在连接X射线管情况下,应能承受额定管电压的110%的介电强度试验。5.7绝缘电阻
X射线机的电源初级回路和接地金属部分之间的绝缘电阻应大于或等于2M2。5.8漏电流、接地电阻、绝缘耐压应符合ZBC43004的规定。5.9X射线发生器应密封良好,内部应无气泡,表面及封口处应无渗油现象。78
YY 0010--90
5.10X射线发生器的外壁最高温度应不超过65℃。5.11指示仪表精度应不低于2.5级。5.12机械性能
5.12.1牙科X射线机的机械性能
5.12.1.1机架的机械性能
8。,X射线发生器调节应灵活,在调节范围内应能稳定平衡,定位可靠、安全;b.x射线发生器垂直移动范围应不小于400mm,前后移动幅度应不小于600mm,启动拉力应不太于35N:
伸缩臂在水平面上应能作扇形转动,且对于墙置式×射线机相对于安装中心线两侧面转动范c
围均应不小于80°,对于移动式X射线机,转动范围均应不小于40°,启动拉力应不大于15N;d.对于焦皮距大于或等于200mm的墙置式x射线机,其线束集光器末端(窗口向外)至机架支承之间的最大距离应不小于1140mm;e.对于焦皮距为100~200mm的墙置式X射线机,其线束集光器末端(窗口向外)至机架支承之间的最大距离应不小于800mm。
5.12.1.2X射线发生器转动性能
X射线发生器在水平面上应能作360°间转,在垂直面上应能作270°回转,并应有分度值不大于10°的指示相应转角的标尺。
5.12.1.3对于移动式X射线机,还应符合以下要求:a.应能承受20mm高度的落下试验;b.在倾斜角度不大于5°时应能正常工作,在倾斜角度为10°时不得翻倒,但若在5°~10°之间,在某种状态下有可能翻倒时,则应标明注意事项。5.12.2口腔颌面体层X射线机机械性能a.
回转机构转动平稳,回转机构运载架升降平稳,升降范围不小于250mm,能任意定位;b。头部定位机构上下、前后调节范围应不小于50mm,移动应平稳;c.工作噪声应符合GB5665中第2.8条规定。5.13X射线防护性能应符合GB8279中第2.1.3条规定。5.14外观
5.14.1X射线机外形应整齐、美观、表面平整、光洁、色泽均匀,不得有伤斑、裂缝等缺陷。5.14.2X射线机的电镀零件应符合WS2--1的规定。5.14.3X射线机的油漆零件应符合ZBC30003.1的规定。5.15X射线机的运输试验应符合ZBC43010的规定。6试验方法
6.1试验条件
6.1.1环境条件
应符合5.2.1条要求。
6.1.2电源条件
电源电压值的允许范围为额定值的95%~105%;a
b、频率值的允许范围为49.5~50.5Hz;电源电阻的允许范围为规定值的95%~~105%。c.
6.1.3仪表精度
除已规定者外,其余应满足:
周期检查(型式检验或例行检验)用电工仪表,应不低于0.5级;79
YY0010-90
逐批检查(出厂检验或交收检验)用电工仪表,应不低于1级。b
6.2外观
以目力观察。
6.3尺寸、角度检验
用通用或专用量具测量。
6.4最高额定容量检验
在5.3条规定条件下检验,观察应无异常现象。6.5加载因素选择范围检验
用手操作或目力观察,应符合5.4.1、5.4.2、5.4.3条要求。6.6工作数据精度检验
6.6.1管电压检验
按GB11755.1的规定进行。
6.6.2管电流检验
按GB11755.2的规定进行。
6.6.3曝光时间检验
按GB11757的规定进行。
6.6.4mAs检验
a.按GB4505规定的方法进行测试;b对管电压分档的X射线机,应在公称管电压和公称管电压的50%或最低管电压(取较高者)条件下分别进行测试;
c。测试中加载重复次数为10饮,其平均误差百分比计算如下:PAE==×100%
式中:PAE-测量10次的平均误差百分比;lup—-mAs预置值;
一每档测试的算术平均值。
测试结果应包含测量方法的综合误差在内。d.
6.7高压电路的介电强度试验
6.7.1对于有独立灯丝变压器的X射线机,应在公称管电压的110%,适当管电流(以不超过×射线管的额定容量为限)条件下,承受3min的介电强度试验。试验时,应无绝缘击穿现象。6.7.2对于无独立灯丝变压器的X射线机,应在公称管电压的110%,公称管电流条件下进行瞬时曝光(曝光时间以不超过X射线管的额定容量为限),曝光一次,间歇2min,重复进行,直至累积曝光时间为1min。试验时,应无绝缘击穿现象。6.8绝缘电阻检验
按GB4505规定的方法进行检验。6.9漏电流、接地电阻、绝缘耐压按ZBC43004规定的方法进行检验。6.10X射线发生器密封性能检验
在室温为20士5℃时,将X射线发生器放置在一15℃的恒温箱内4h,再在常温中放置8~16h,然后放在65℃的恒温箱内4h,取出后自然冷却8h,以县力观察6.11X射线发生器外壁温度检验
在室温为20士5℃时,将X射线发生器安装在机架上,X射线管平放。按以下方法试验后,用温度计或半导体点温度计测量外壁最热处的温度。80
YY0010--90
牙科X射线机:在最高管电压前一档(对于管电压固定的X射线机,应为公称管电压)和公称管电流条件下,曝光2s,间隔2min,重复进行,持续2h;b.口腔领面体层×射线机:在最高管电压前一档和公称管电流条件下,2h内曝光10次。6.12防护性能检验
按GB8279规定进行。
6.13机械性能检验
6.13.1牙科X射线机的机械性能
移动幅度、转动范围:用手操作和用通用量具测量:a.
b.启动力用测力计测量,测量时应在最大活动范围的中部进行,测量范围为总行程的75%。6.13.2移动式X射线机的落下、倾斜试验8,落下试验:在水泥地面上放一块硬板(密度为700kg/m以上),厚度为50mm以下,长宽分别为机器底面长宽的1.5倍。在板上将机器摆正,然后将机器任一侧抬起20mm,自由落下。试验三次后,观察表面应无裂损,机器应能正常工作b。倾斜试验:将机器在任一方向倾斜5\时,应能正常工作,然后再使其处于指定的状态,在所有方向上倾斜10°时,观察是否翻倒。6.13.3口腔颌面体层X射线机的机械性能回转机构及运载架性能:操作有关机构进行检验;a.
b.头部定位机构性能:用手操作,目力观察。尺寸用通用量具测量;C.噪声试验:按GB5665的规定进行。6.14运输试验
按ZBC43010的规定进行。
7检验规则
7.1X射线机应由制造厂技术检验部门进行检验,合格后方可提交验收。7.2X射线机必须成批提交验收,验收检查分逐批检查(出厂检验或交收检验)和周期检查(型式检验或例行检验)。
7.3逐批捡查
7.3.1逐批检查按GB2828的规定进行。7.3.2抽样方案类型采用一次抽样,抽样方案严格性从正常检查抽样方案开始,其不合格分类、检查水平、检查项目和合格质量水平(AQL)按表4规定。表4
不合格分类
检查分组
检查项目
检查水平
合格质量水平
5.4.4(管电流、曝光时间、
mAs误差)5.6、5.7.5.8
单位产品不合格判定
5. 4、1、5. 4.2、5.4. 3、5. 5、5,12.1.1(启动力)、
5.12.2a.5.12.26条
5.11、5.12.1.1、5.12.1.2、
5.14条、8章
YY 0010--90
表4、I组中有一项不合格,判单位产品为不合格;表4、I组中有三项不合格,判单位产品为不合格;表4、理组中有四项不合格,判单位产品为不合格,7.3.4转移规则
7.3.4.1X射线机在进行正常检查,若在连续不超过五批中有两批经初次检查(不包括再次提交检查批)不合格,则从下一批检查转移到加严检查。在修正缺陷时,若影响其他捡查组,再检查哪些项目,由质量检验部门和接收方决定
7.3.4.2从加严检查到正常检查,从正常检查到放宽检查,从放宽检查到正常检查,从加严检查到暂停检查,应符合GB2828的规定。
7.4周期检查
有下列情况之一时,一般应进行周期检查:新产品或老产品转厂生产的试制定型鉴定;正式生产后,如结构、材料、工艺有较大改变,可能影响产品性能时;正常生产时,定期或积累一定产量后,应周期性(一般不多于二年)进行一次检查;产品长期停产后,恢复生产时;逐批检查结果与上次周期检查有较大差异时;国家质量监督机构提出进行周期检查的要求时。周期检查按GB2829的规定进行。周期检查前应先进行逐批检查,从逐批检查合格的批中抽取样本进行周期检查。周期检查采用一次抽样方案,判别水平为。其不合格分类、检查分组、检查项目、判别数组、不7.4.4
合格质量水平(RQL)按表5规定。表5
不合格分类
检查分组
检查项目
判定数组
不合格质量水平
7.4.5单位产品不合格判定
5.3、5.4.4(管电流误差)、5.9、5.10、5.13条
n= 2[A=-0 R-1]
a.表5、1组中有-项不合格,判单位产品为不合格;b。表5、直组中有二项不合格,判单位产品为不合格。8标志、包装、运输、贮存
8.1X射线机的标志,包装、运输、贮存应符合ZBC43010的规定。8.2X射线机的随机文件中应注明X射线管的型号及额定容量。82
5.12.1.3.5.12.2c、5.15条Www.bzxZ.net
n=2(A=1 R.=2)
附加说明:
本标准由国家医药管理局提出。YY0010--90
本标准由全国医用X射线设备及用具标准化分技术委员会归口。本标准由重庆医用设备厂负责起草。本标准主要起草人陈昌云孙征样。83
小提示:此标准内容仅展示完整标准里的部分截取内容,若需要完整标准请到上方自行免费下载完整标准文档。
标准图片预览:





- 其它标准
- 热门标准
- 医药行业标准(YY)
- YY0345-2002 骨接合植入物金属骨针
- YY/T0452-2003 止血钳
- YY/T0475-2011 干化学尿液分析仪
- YY1007-2010 立式蒸汽灭菌器
- YY/T0178-1994 直肠、乙状结肠活体取样钳
- YY0062-1991 X射线管组件固有滤过
- YY0329-2002 一次性使用去白细胞滤器
- YY0322-2000 高频电灼治疗仪
- YY0240-1996 药用辅料 硅酸镁铝
- YY0285.5-2004 一次性使用无菌血管内导管 第5部分:套针外周导管
- YY0307-2004 连续波掺钕钇铝石榴石激光治疗机通用技术条件
- YY/T0184-1994 输精管分离钳
- YY/T0471.2-2004 接触性创面敷料试验方法第2部分:透气膜敷料水蒸气透过率
- YY/T0474-2004 外科植人物用聚 L-丙交酯树脂及制品体外降解试验
- YY/T1043-2004 牙科治疗机
- 行业新闻
请牢记:“bzxz.net”即是“标准下载”四个汉字汉语拼音首字母与国际顶级域名“.net”的组合。 ©2025 标准下载网 www.bzxz.net 本站邮件:bzxznet@163.com
网站备案号:湘ICP备2025141790号-2
网站备案号:湘ICP备2025141790号-2