- 您的位置:
- 标准下载网 >>
- 标准分类 >>
- 国家标准(GB) >>
- GB/T 21604-2008 化学品 急性皮肤刺激性/腐蚀性试验方法
标准号:
GB/T 21604-2008
标准名称:
化学品 急性皮肤刺激性/腐蚀性试验方法
标准类别:
国家标准(GB)
英文名称:
Test method of acute dermal irritation/corrosion for chemicals标准状态:
已作废-
发布日期:
2008-04-01 -
实施日期:
2008-09-01 -
作废日期:
2023-02-01 出版语种:
简体中文下载格式:
.rar.pdf下载大小:
387.32 KB
标准ICS号:
环保、保健与安全>>13.300危险品防护中标分类号:
综合>>标志、包装、运输、贮存>>A80标志、包装、运输、贮存综合
替代情况:
被GB/T 21604-2022代替采标情况:
MOD OECD 404(1992)
出版社:
中国标准出版社书号:
155066·1-31804页数:
平装16开/页数:5/字数:7千字标准价格:
10.0 元出版日期:
2008-08-01计划单号:
20068228-T-469
点击下载
标准简介:
本标准为首次制定。本标准规定了动物对化学品急性皮肤刺激性/腐蚀性试验的术语和定义、试验方法和试验结果。本标准适用于对化学品进行急性皮肤刺激性腐蚀性的测定。 本标准修改采用联合国经济合作与发展组织(OECD)化学品测试方法No.404《急性皮肤刺激性/腐蚀性实验》(1992.7)(英文版)。本标准与OECD 化学品测试方法No.404相比,存在以下差异:———对OECD 化学品测试方法No.404进行了编辑性修改;———增加了前言部分。 GB/T 21604-2008 化学品 急性皮肤刺激性/腐蚀性试验方法 GB/T21604-2008
本标准为首次制定。本标准规定了动物对化学品急性皮肤刺激性/腐蚀性试验的术语和定义、试验方法和试验结果。本标准适用于对化学品进行急性皮肤刺激性腐蚀性的测定。 本标准修改采用联合国经济合作与发展组织(OECD)化学品测试方法No.404《急性皮肤刺激性/腐蚀性实验》(1992.7)(英文版)。
本标准与OECD 化学品测试方法No.404相比,存在以下差异:
———对OECD 化学品测试方法No.404进行了编辑性修改;
———增加了前言部分。
class="f14" style="padding-top:10px; padding-left:12px; padding-bottom:10px;">
本标准修改采用联合国经济合作与发展组织(OECD)化学品测试方法No.404《急性皮肤刺激性/腐蚀性实验》(1992.7)(英文版)。
本标准与OECD 化学品测试方法No.404相比,存在以下差异:
---对OECD 化学品测试方法No.404进行了编辑性修改;
---增加了前言部分。
本标准由全国危险化学品管理标准化技术委员会(SAC/TC251)提出并归口。
本标准负责起草单位:天津市检验检疫科学技术研究院。
本标准参加起草单位:天津市检验检疫科学技术研究院、江南大学、中化化工标准化所、天津出入境检验检疫局、中国疾病预防控制中心职业卫生与中毒控制所。
本标准主要起草人:张园、王利兵、赵琢、胥传来、王晓兵、于智睿、李朝阳。
本标准为首次制定。
下列文件中的条款通过本标准的引用而成为本标准的条款。凡是注日期的引用文件,其随后所有的修改单(不包括勘误的内容)或修订版均不适用于本标准,然而,鼓励根据本标准达成协议的各方研究是否可使用这些文件的最新版本。凡是不注日期的引用文件,其最新版本适用于本标准。
GB14924.4 实验动物 兔配合饲料
GB14925 实验动物 环境及设施
部分标准内容:
华人民共和国国家标准
GB/T21604-2008
化学品
急性皮肤刺激性/腐蚀性试验方法Chemicalg--Test method of aeute ernal irritatinn/orrosit2008~04~01发布
中华人民托利国国家质量监督检验检疫总局中国国家标准化管理委员会
2008-09-01实施
G8/T 21604---2008
本标能修收采用教金微经济合作与发服经织(化学品测试办法N10急性度肤刻微性商独维实验1998.英文)
本标雅与ED化学品试方炫福线存焦以下差界:E化学解测试方法N.进行貌辑性偿改:增期前意部分
本标准留会国管激化学管题标准化技水签贵会(5AC室C25出计谢。本标游负霞避草单拉天津留教整检变科学技术研筑,本标庭参插起收单放:天事管检验价疫学设术研究现,汇商人学、化化工标推化所,天洋所人境检验险疫局.中科疾病颜防控制中心银业卫生画中事餐制所本标盛婴起拿人:张,正利是,赵,臂传来,王愿典,汇智度,亲能本探准为菌终凝。
httn://foodmatene1范团
11/1 21606-2008
化学品急性皮肤熟激性/腐蚀性试验方法本称腾规定了新物对化学靠急安联刺激您,蚀性成验的术调利定义,战力法和武险结保,本标进用正对化学品进行息生皮肤数食质佳定2规范性文
下创宝件中的条款增赶标催旺成为本根雅条影是活期的引用文拌,其随能所有的接收单(不包括谢误解学藏修订服均小通用于本标准,然面,靓动报据餐标准达成协教的等方研究咨闭便期能文件蔚域新最本。
GE 14924.4
1 1-323
3术语和定义
下列术理定义造润子本标
皮肤润焕ncorrus
良肤徐教誉品居尚部产
肤刺激性
Lamaal irritat
皮肤激受利融后用部产
4试验方法
4.1试验动物
4.1,f动物的品系
曾送健成年的厂
主同期的引后产英殿新房家适海子本标准,我烂弯化
4.1.2胜别和数罩
选活维性都!我雄动摄全少便摄4只,妞集些可疑发垃,则请增通试验动物的数量。4.1.3饲养杂件
养条件应等命6B11924,4.GB344925的要求,试验勤物应单宠简养。试验动物房的室温,家免为20C无3℃,相对靓渡为30-~70岁。限用人个充蒙时.成保持光照12h,照障12h,送用悠规的试验案網料,饮水要究足、不受限制,4.1.4动潮的准备
试验动物皮在饵养条作下检陵和适位环境学6日。微放开始随内,紧站皮肤细心剪去试验动物费部柜两购闲微毛,狂意不展损份皮肤,去范照好快备约3×3m,选择健康光报的皮区进行践验。
4.2爱试物
4如梁受试物为渡体,“般不徽释。可南按用源液部4.2.2如课婴试物为圆体,验路粉萨并用水成就格造宜的介质游解藏微润,以保证试物与皮我准想好的接触,装健用水以外的其他介员·成考您到该介趣对试赖皮肤刻邀作妞的影前,合品伙伴网httn
B/1 21604--2008
4.2.果受减物为趣胶或强城PH值2或H值含.,可以不#行没就刺微试料,者品钢受诚物具有摄照的经皮服妆馨,最在急经点舞试验中当蒙童试验闲量?岛体紧的好未出现及肤潮激作界,或报馨体务做验的给业放具书膚谢推用,迅无需证行皮肤制激性试验,4. 3乐步骤
4.3.1吸滋试额n1(或558鼠接亲在25C总之.3m大小纳皮碳上件细爱慢途市,不使药液罐失,除华而训层然有在实上,用无刻微性教布和级贷期定。酱餐试物为较体成费代物活,器先将其置下纱布上,然历离接融皮肤。43.2尚受物乐可能黑有就蚀性时,最多便用三快试验贴造续作用子动翻支肤,第块试验贴作用3质格去,如来阅严重的皮族股应,捷节第二块试验点1h冠移实,如魏察端果显乐景馨受试物的时简可以诞长!h,则可以使用算三欢武验贴,1h最移去技将由玩的度联反通分级:实中任间观家到腾您性度就时,均放立即给荣实验,如果坏魅整试物质展强想的想激健带无翻钟除,得月一卖试验贴作片平动物变肤4五,4.3.3如聚:贝动物试验表明贴效受世物4上后既采观察到满独作用,危未观察到严重的刺激性,侧盗直3只动数来究成此试验。部只动物贴散一决涂有受试物的纱布块,贴数1。5微结
5.1猫床观察和评分
5.1.1了勇定观紧授应的可绝性,动物糖要被观察到移去就验贴的第14大,如果第14天出现可实应,或岛谢激疼瘤衰竭然衰现,股等主试验。5.1.2于涤去受试物后的34h.18h、721,分别规察受试部位皮肤剂反应,按表1进行成联友应评分除刺激作节外,鸡屌繁到的任何皮肤损伤和其他寿作用票菌样尽描选和记录,为登清茶整可疑的皮应需进行测照在研学检变。
肢肤刺激反应评分
皮肤尼院
红与家我成
得说微的意(购摄用限)
降清渐可想易平痛定
严量双武紫尔绝熊彩我
水融形液
经钱的水冲在可
领识水呼肤隆症轮滑题!
手度水肿皮获感起纳!imn
重水肿能起1mm服超出染区
5.2结果评价
5.2.1对得-试验动免,按规的观察问点将皮肤红斑水神形成的评分相摄,获得你只动物友肤反应的总分,其理论最高值罚达8分。再进,求计算每·观察时点动物总数的使获反应总分的均值。52.2提培各观馨时点激物总教的度肤股应总分的构值,按囊名购定受试物谢及肤树激岁魔触作用的有就皮其源度,除此之外,有还做药合观察测的皮联其提价,病期组辑学改疫,而遮性等对受试物httr
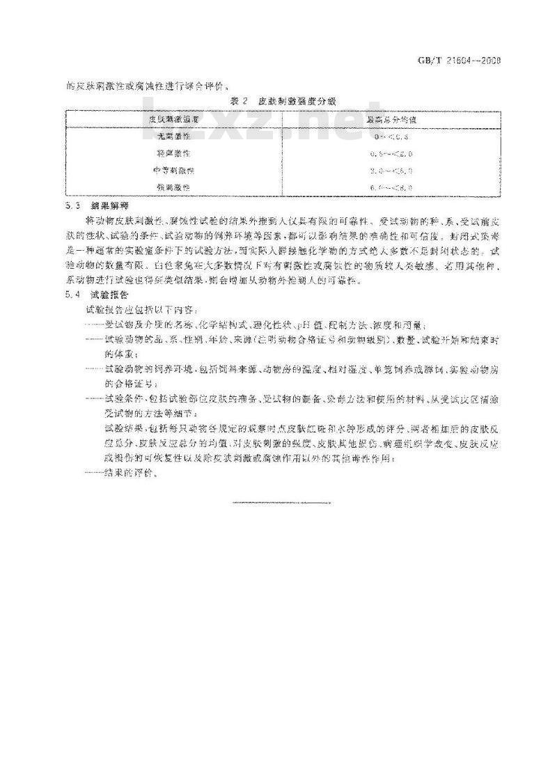
游度获期激经戏廣体择避行综合评价,轰2皮嵌激爆燃分级
实联潮薇照装
尤潮滋性
轻康格
中管制微
5.3果解学
最商总分督值
t, s-2. 0
2. 0.~6 9
CB/Y 21604--2008
游动物度肤潮激性腾似理域验的缩果外搬制人仪具有限的靠性,受试动物的和系,受试龙度的说优,试髓的条好,试验就物的健齐环境舒最素,都可效影狗笼想的准确生和信度:封阅式巢滑是一种常的读实验富条闻下的试验方法,新优限人群接触化学物的方成绝人多数不感封划状态的,试验动物的数业有限,出色家免在大多教情况下购有就激或离钱性的物质轻人炎敏感,名用其健种,系动物进行试验品得到类似结,期会增斯从动物外趋询人的可靠性5.4试验搬售
试验报告应包持以不离寄:
受试物及介疑的名练、化学结构武、逛化性我、H值、配制方法液度和西量:试验动物的品,系性别,年教、来源造明物会格证多利动期级到)数影,试验开始靠束时纳德露!
“·试验数物的词养环境急拆销料来爆、动物劳的温漫,程对湿盗、单笼饲养球创,实验动物房的会格证:
试险务付,包括试验解位皮肤的备,受式物的谢备,染前方法和健用的材科,从受诚皮区清察宠试谢的方法等潮市:
试验结巢,包括药只动物各规定的规察时点皮肤红避和水种形成的评分,期相加意的皮肤反应总分、皮肤友监总分的均值、时皮肤制激的强度、支肤其地抵货,病摄维织掌数变、皮肤发成成质价的可发复性以及除我法测激或离馈作用以外的实您游性作用:结果的评价
上品伙伴网
GR.T 21609-2008
智人鼠共态
商家教雅
化学器您性感肤刺激性/擦馋性试验有法F1 21$6120
学标雅西教社医装发行
北京总基闻至翠河北德导
:twww,aw.net.cu
电话:8833382:3517516
调裕由微社印制广做制
长熟新华好热馆www.bzxz.net
开#国张学平学
安新第·装20年6月客·#的
送号:15926路:1-3514宽价10.00元想有印装美销自本社发行字心诺换版妆专膏爆权必究
举投电话:(010)68533533
httn://foodmate.ne8002-b091z 1/
小提示:此标准内容仅展示完整标准里的部分截取内容,若需要完整标准请到上方自行免费下载完整标准文档。
标准图片预览:





- 其它标准
- 热门标准
- 国家标准(GB)
- GB29140-2024 纯碱单位产品能源消耗限额
- GB/T29633.4-2020 南极地名 第4部分:罗马字母拼写
- GB15193.5-2003 骨髓细胞微核试验
- GB/T43225-2023 空间物体登记要求
- GB/T42970-2023 半导体集成电路 视频编解码电路测试方法
- GB/T18721.4-2024 印刷技术 印前数据交换 第4部分:显示用宽色域标准彩色图像数据 [Adobe RGB (1998)/SCID]
- GB5237.3-2008 铝合金建筑型材 第3部分:电泳涂漆型材
- GB/T15773-1995 水土保持综合治理 验收规范
- GB/T15412-1994 应用电视摄像机云台通用技术条件
- GB28129-2011 乙羧氟草醚原药
- GB30530-2024 二甲基硅氧烷单位产品能源消耗限额
- GB/T9771.6-2020 通信用单模光纤 第6部分:宽波长段 光传输用非零色散单模光纤特性
- GB14287.4-2014 电气火灾监控系统 第4部分:故障电弧探测器
- GB/T5750.13-2006 生活饮用水标准检验方法 放射性指标
- GB1913.2-1990 漂白浸渍绝缘纸
- 行业新闻
网站备案号:湘ICP备2025141790号-2