- 您的位置:
- 标准下载网 >>
- 标准分类 >>
- 国家标准(GB) >>
- GB 8570.3-1988 液体无水氨 残留物含量的测定 重量法
标准号:
GB 8570.3-1988
标准名称:
液体无水氨 残留物含量的测定 重量法
标准类别:
国家标准(GB)
英文名称:
Determination of residual content of liquid anhydrous ammonia by gravimetric method标准状态:
现行-
发布日期:
1988-01-03 -
实施日期:
1988-09-01 出版语种:
简体中文下载格式:
.rar.pdf下载大小:
100.16 KB
标准ICS号:
农业>>65.080肥料中标分类号:
化工>>化肥、农药>>G21化肥、化学土壤调理剂
替代情况:
GB 536-1965采标情况:
=ISO 4276-78
点击下载
标准简介:
标准下载解压密码:www.bzxz.net
本标准规定了以重量法测定液体无水氨(液氨)残留物含量。本方法适用于残留物含量等于或大于0.02%(m/m)的产品为测定残留物含量的仲裁方法。 GB 8570.3-1988 液体无水氨 残留物含量的测定 重量法 GB8570.3-1988
部分标准内容:
中华人民共和国国家标准
液体无水氨www.bzxz.net
残留物含量的测定重量法
Liquefied anhydrous ammonia-- Determination ofresidue content --- Gravimetric methodUDC 661.518
GB 8570.3—88
代替GB536—65
本标准等效采用国际标准ISO4276—78《.工业用无水氨—蒸发残留物测定—本标准规定了以重量法测定液体无水氨(液氨)残留物含量。重量法》。
本方法适用于残留物含量等于或大于0.02%(m/m)的产品,为测定残留物含量的仲裁方法。注:如残留物含量低于本标准测定方法的下限,则报告为~0.02%(m/m)。1引用标准
GB601化学试剂标准溶液制备方法GB8570.1液体无水氨实验室样品的采取2原理
在室温下,蒸发液氨试样后,将蒸发残留物称量,在指示剂存在下,以硫酸标准溶液滴定蒸发残留物中的氨,由蒸发残留物称得量中减去测得的氨含量,求得残留物含量。3试剂和溶液
分析中,除非另有说明,限用分析纯试剂、蒸馏水或相当纯度的水。3.1冷冻剂:固体氧化碳(F冰)和1业酒精混和物,致冷温度一35~一40℃。3.2硫酸(GB625—77):约10%(m,m)溶液。3.3硫酸(GB625-77):c(1/2H2SO4)=0.1mol/L(相当于1N)标准溶液,按GB601配制和标定。
3.4 甲基红(HG 3--958-76):1g/L的95%(V,V)乙醇溶液。3.5硅脂:润滑玻璃活塞用。
4仪器
通常的实验室仪器和:
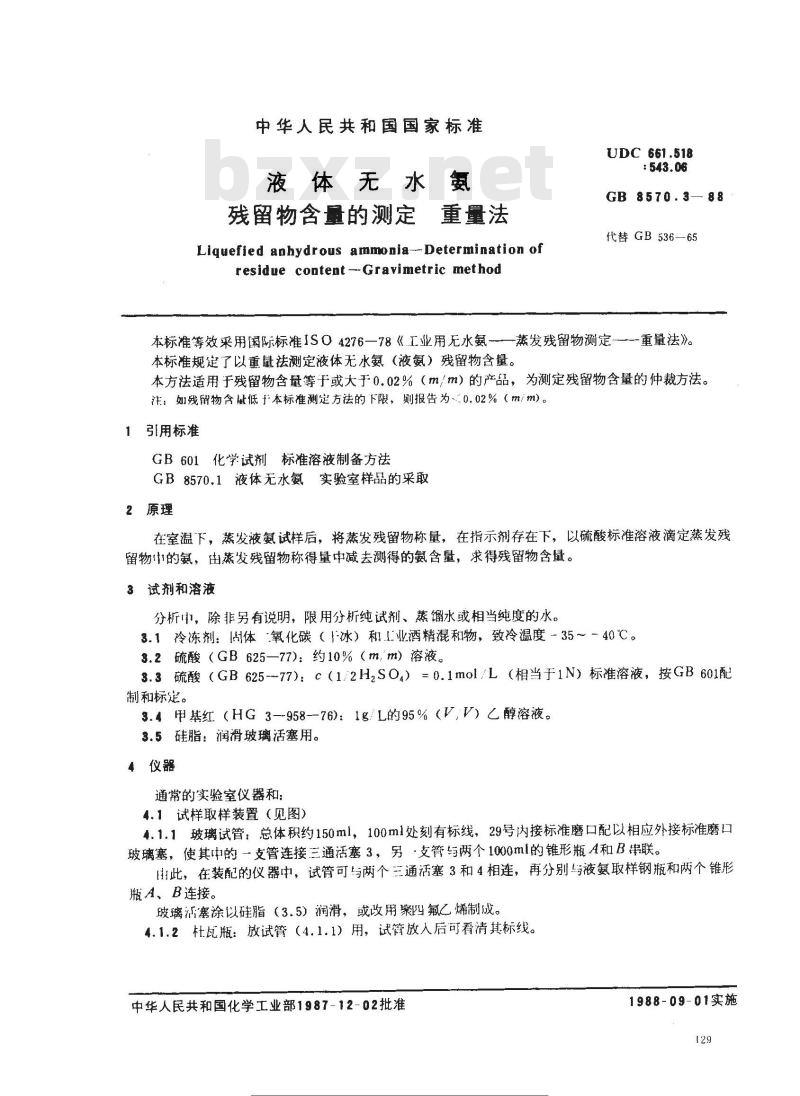
4.1试样取样装置(见图)
4.1.1玻璃试管:总体积约150ml,100ml处刻有标线,29号内接标准磨口配以相应外接标准磨口玻璃塞,使其中的一支管连接三通活塞3,另·支管与两个1000ml的锥形瓶A和B串联。此,在装配的仪器中,试管可与两个三通活塞3和4相连,再分别与液氨取样钢瓶和两个锥形瓶A、B连接。
玻璃活塞涂以硅脂(3.5)润滑,或改用聚四氟乙烯制成。4.1.2杜瓦瓶:放试管(4.1.1)用,试管放人后可看清其标线。中华人民共和国化学工业部1987-12-02批准标准搜度
注行业资米-免费下载
1988-09-01实施
5取样
按GB8570.1规定采取实验室样品。?
6操作手续
GB8570.3—88
试样取样装置图
1一取样钢瓶连接;2.6放空口;3,4一#通活寒;5一连接点,?一试管;8~杜瓦瓶;9一冷冻剂:10-硫酸溶液,11一带塞试管100
6.1试样的采取
称量两个各注人约500ml硫酸溶液(3.2)和2滴甲基红溶液(3.4)、并接有自连接点5处(见图)起的连接管的锥形瓶A和B质量,称准至0.1g。称量带寒试管(4.1.1)的质量(称准至0.0001g)。将试管浸人杜瓦瓶(4.1.2)内冷冻剂(3.1)中,至四分之深度。取下寨子,接上锥形瓶A和B。旋转活寒3,使试管封闭,1和2端通向大气。用橡皮管将1端写装实验室样品的取样钢瓶相连,小心开启钢瓶阀A,让氨慢慢逸人大气中,直至1和2端很好冷却,出现氨的液滴。旋动活塞4,让:6端开向大气;此时,随即旋转活塞3,使2端封闭,1端与试管接通。立即转动活塞4,使试管和两个锥形瓶接通,并封闭6端。串此,液氨被收集于试管中,而氨气为两个锥形瓶的硫酸溶液(3.2)所吸收。为试管t液氨达到100ml标线,立即转动活塞4,使试管通向大气,隔离锥形瓶,同时旋转活塞3,封闭试符,让氨气经2端逸人大气中。此届,关闭取样钢瓶阀A,拆下钢瓶。采取试样屑,随即拆下附有自连接点5处起的连接管的两个锥形瓶A和B,待冷却至室温后,称量,称准至0.1g。
6.2测定
标行业资米免费卖
GB 8570.3—88
从杜瓦瓶(4.1.2)取出装试样的试管(4.1.1),让氨在室温下经2端慢慢蒸发,直至试管底部为t氨水、油和其他在室温下不挥发物所组成的蒸发残留物为止。待试管和蒸发残留物达到室温后,通以缓慢的干空气流(约100L/h)30s。塞好试管,用清洁f布搭抹净外接后,称量,称准至0.0001g。加50ml水和2滴甲基红溶液(3.4)于试管rtl,摇匀,用硫酸标准溶液(3.3)滴定至溶液从黄色转变为微红色。
7结果表示
7.1以质量百分数表示的残留物含量X,按式(1)计算:m2 - m1-m2 × 100
式中: mo
(1)
一试样质量【为收集于试管中的液氨毫升数乘以0.68(0.68g/ml1为液氨密度)和两个锥形瓶及所附自连接点5处起的连接管质量增量之和},g,一空的带塞试管质量,g;
一带塞试管和蒸发残留物质量,g蒸发残留物中氨的质量,g。
由滴定法测定后,按式(2)计算:m3 = Vi × 0.0017
滴定用去硫酸标准溶液(3.3)的体积,ml。式:V-
注:如果所用硫酸标准溶液浓度不究全与本标准规定的相尚,应加以相应校正。7.2允许误差
7.2.1取两次平行测定结果的算术平均值为测定结果。7.2.2平行测定结果的绝对允许差值:绝对允许差值,%
残留物含量,%
附加说明:
本标准由化学工业部上海化I研究院归口。本标准出化学工业部上海化工研究院、吴泾化工厂负责起草。本标准托要起草人殷永康、金志根、姚炳生、刘妙德、张文伟。标搜度网
存炎标注行业资术-免费下载
小提示:此标准内容仅展示完整标准里的部分截取内容,若需要完整标准请到上方自行免费下载完整标准文档。
液体无水氨www.bzxz.net
残留物含量的测定重量法
Liquefied anhydrous ammonia-- Determination ofresidue content --- Gravimetric methodUDC 661.518
GB 8570.3—88
代替GB536—65
本标准等效采用国际标准ISO4276—78《.工业用无水氨—蒸发残留物测定—本标准规定了以重量法测定液体无水氨(液氨)残留物含量。重量法》。
本方法适用于残留物含量等于或大于0.02%(m/m)的产品,为测定残留物含量的仲裁方法。注:如残留物含量低于本标准测定方法的下限,则报告为~0.02%(m/m)。1引用标准
GB601化学试剂标准溶液制备方法GB8570.1液体无水氨实验室样品的采取2原理
在室温下,蒸发液氨试样后,将蒸发残留物称量,在指示剂存在下,以硫酸标准溶液滴定蒸发残留物中的氨,由蒸发残留物称得量中减去测得的氨含量,求得残留物含量。3试剂和溶液
分析中,除非另有说明,限用分析纯试剂、蒸馏水或相当纯度的水。3.1冷冻剂:固体氧化碳(F冰)和1业酒精混和物,致冷温度一35~一40℃。3.2硫酸(GB625—77):约10%(m,m)溶液。3.3硫酸(GB625-77):c(1/2H2SO4)=0.1mol/L(相当于1N)标准溶液,按GB601配制和标定。
3.4 甲基红(HG 3--958-76):1g/L的95%(V,V)乙醇溶液。3.5硅脂:润滑玻璃活塞用。
4仪器
通常的实验室仪器和:
4.1试样取样装置(见图)
4.1.1玻璃试管:总体积约150ml,100ml处刻有标线,29号内接标准磨口配以相应外接标准磨口玻璃塞,使其中的一支管连接三通活塞3,另·支管与两个1000ml的锥形瓶A和B串联。此,在装配的仪器中,试管可与两个三通活塞3和4相连,再分别与液氨取样钢瓶和两个锥形瓶A、B连接。
玻璃活塞涂以硅脂(3.5)润滑,或改用聚四氟乙烯制成。4.1.2杜瓦瓶:放试管(4.1.1)用,试管放人后可看清其标线。中华人民共和国化学工业部1987-12-02批准标准搜度
注行业资米-免费下载
1988-09-01实施
5取样
按GB8570.1规定采取实验室样品。?
6操作手续
GB8570.3—88
试样取样装置图
1一取样钢瓶连接;2.6放空口;3,4一#通活寒;5一连接点,?一试管;8~杜瓦瓶;9一冷冻剂:10-硫酸溶液,11一带塞试管100
6.1试样的采取
称量两个各注人约500ml硫酸溶液(3.2)和2滴甲基红溶液(3.4)、并接有自连接点5处(见图)起的连接管的锥形瓶A和B质量,称准至0.1g。称量带寒试管(4.1.1)的质量(称准至0.0001g)。将试管浸人杜瓦瓶(4.1.2)内冷冻剂(3.1)中,至四分之深度。取下寨子,接上锥形瓶A和B。旋转活寒3,使试管封闭,1和2端通向大气。用橡皮管将1端写装实验室样品的取样钢瓶相连,小心开启钢瓶阀A,让氨慢慢逸人大气中,直至1和2端很好冷却,出现氨的液滴。旋动活塞4,让:6端开向大气;此时,随即旋转活塞3,使2端封闭,1端与试管接通。立即转动活塞4,使试管和两个锥形瓶接通,并封闭6端。串此,液氨被收集于试管中,而氨气为两个锥形瓶的硫酸溶液(3.2)所吸收。为试管t液氨达到100ml标线,立即转动活塞4,使试管通向大气,隔离锥形瓶,同时旋转活塞3,封闭试符,让氨气经2端逸人大气中。此届,关闭取样钢瓶阀A,拆下钢瓶。采取试样屑,随即拆下附有自连接点5处起的连接管的两个锥形瓶A和B,待冷却至室温后,称量,称准至0.1g。
6.2测定
标行业资米免费卖
GB 8570.3—88
从杜瓦瓶(4.1.2)取出装试样的试管(4.1.1),让氨在室温下经2端慢慢蒸发,直至试管底部为t氨水、油和其他在室温下不挥发物所组成的蒸发残留物为止。待试管和蒸发残留物达到室温后,通以缓慢的干空气流(约100L/h)30s。塞好试管,用清洁f布搭抹净外接后,称量,称准至0.0001g。加50ml水和2滴甲基红溶液(3.4)于试管rtl,摇匀,用硫酸标准溶液(3.3)滴定至溶液从黄色转变为微红色。
7结果表示
7.1以质量百分数表示的残留物含量X,按式(1)计算:m2 - m1-m2 × 100
式中: mo
(1)
一试样质量【为收集于试管中的液氨毫升数乘以0.68(0.68g/ml1为液氨密度)和两个锥形瓶及所附自连接点5处起的连接管质量增量之和},g,一空的带塞试管质量,g;
一带塞试管和蒸发残留物质量,g蒸发残留物中氨的质量,g。
由滴定法测定后,按式(2)计算:m3 = Vi × 0.0017
滴定用去硫酸标准溶液(3.3)的体积,ml。式:V-
注:如果所用硫酸标准溶液浓度不究全与本标准规定的相尚,应加以相应校正。7.2允许误差
7.2.1取两次平行测定结果的算术平均值为测定结果。7.2.2平行测定结果的绝对允许差值:绝对允许差值,%
残留物含量,%
附加说明:
本标准由化学工业部上海化I研究院归口。本标准出化学工业部上海化工研究院、吴泾化工厂负责起草。本标准托要起草人殷永康、金志根、姚炳生、刘妙德、张文伟。标搜度网
存炎标注行业资术-免费下载
小提示:此标准内容仅展示完整标准里的部分截取内容,若需要完整标准请到上方自行免费下载完整标准文档。
标准图片预览:



- 其它标准
- 热门标准
- 国家标准(GB)
- GB/T2828.1-2012 计数抽样检验程序 第1部分:按接收质量限(AQL)检索的逐批检验抽样计划
- GB/T228.1-2021 金属材料 拉伸试验 第1部分:室温试验方法
- GB50367-2013 混凝土结构加固设计规范
- GB/T18204.4-2000 公共场所毛巾、床上卧具微生物检验方法细菌总数测定
- GB/T12053-1989 光学识别用字母数字字符集 第一部分:OCR-A字符集印刷图象的形状和尺寸
- GB5725-2009 安全网
- GB/T23892.3-2009 滑动轴承 稳态条件下流体动压可倾瓦块止推轴承 第3部分:可倾瓦块止推轴承计算的许用值
- GB/T9145-2003 普通螺纹 中等精度、优选系列的极限尺寸
- GB/T11839-1989 二氧化铀芯块中硼的测定 姜黄素萃取光度法
- GB50209-2002 建筑地面工程施工质量验收规范
- GB/T6122.1-2002 圆角铣刀 第1部分:型式和尺寸
- GB/T7433-1987 对称电缆载波通信系统抗无线电广播和通信干扰的指标
- GB13851-2022 内河交通安全标志
- GB/T9239-1988 刚性转子平衡品质 许用不平衡的确定
- GB/T15917.3-1995 金属镝及氧化镝化学分析方法 对氯苯基荧光酮--溴化十六烷基三甲基胺分光光度法测定钽量
- 行业新闻
请牢记:“bzxz.net”即是“标准下载”四个汉字汉语拼音首字母与国际顶级域名“.net”的组合。 ©2025 标准下载网 www.bzxz.net 本站邮件:bzxznet@163.com
网站备案号:湘ICP备2025141790号-2
网站备案号:湘ICP备2025141790号-2