- 您的位置:
- 标准下载网 >>
- 标准分类 >>
- 国家标准(GB) >>
- GB/T 8457-2003 纺织机械 针织机 大公称直径圆机的针数
标准号:
GB/T 8457-2003
标准名称:
纺织机械 针织机 大公称直径圆机的针数
标准类别:
国家标准(GB)
英文名称:
Textile machinery knitting machines - Number of needles for large nominal diameter circular knitting machines标准状态:
现行-
发布日期:
2003-02-10 -
实施日期:
2003-07-01 出版语种:
简体中文下载格式:
.rar.pdf下载大小:
149.33 KB
标准ICS号:
纺织和皮革技术>>纺织机械>>59.120.40针织机械中标分类号:
纺织>>纺织机械与器具>>W90纺织机械与器具综合
替代情况:
GB/T 8457-1987采标情况:
ISO8122:1988
点击下载
标准简介:
标准下载解压密码:www.bzxz.net
本标准以针距或机号E和机器的公称直径规定了用于单面、双面和双反面大公称直径圆机的常用针数。它可作为针织物比较的依据。 GB/T 8457-2003 纺织机械 针织机 大公称直径圆机的针数 GB/T8457-2003
部分标准内容:
GB/T845/—2003/4S08122.1988
本标准等同来用[S822:1988级织机械一一针部机-大公称上轻四机的针数英文版?。个标准等网翻逐ES0)B:22:1!8R,为使一使半,木标准版下刻缩性修改:a)“本国际准”一词收为“本标准”;1)用小教点““代苔作为小嫩点的逗号“,\州除区乐标准的前言
d)“引用标痛”词改为“教游性历文件\增加引导语2)引用的区乐标准替决为对库的国家际生(等同采用国际标推)本标准代些GB/84三?1937销织机大公称直径厕机的针效,其土买技术内穿木做修改,本标排与GT157—157的主尝差如下将1987版你推中的\1\一幸改为“1范利和2规范引文件“与5标弹文术结构保致:
一买1987版标准的表中个别针数做了助误修正标准空序为药织机流,计织机大公森自说圆机的计数产本标准企用纺机报与刷件标准化#术季员会(BS215)提出并归口.本标准中统机电研流所起长,
标雅支要起英人:工静情:
本你准了下182?年12月首队安布,2003年2月第一次惟汀1范围
纺织机械
CBT84572003/158122.1988
针织机大公称置径圆机的针数
本标准以针原吸机号户和机的公称直轻规定了用工单面,及面和及面大公称直径回机的帝用针数。空可作为让纸物比较的嵌据。注:4机牙整和术语校H汀1规定
?规范性引用文件
下刻文件中的条款通过本标准的引用制度为本标准的杀款,凡是注日期的引用文件,其随后所有的催改单(不包活勘谈内容或修订版均不适用于本标准,然而,鼓励根期木标准运减协设议的各方研究是否可使州这些文片的量新版本,品不生日期的引用文牛,其最新版木延用于本标催。GB6002.1-1H3:纺织机械术织机分类和术讲(ie115753:19841G/T5—CC3然织针织礼图的公径TS117:1D>GB/T84582C3织机微与谢件织机针吨(1S8188:1S86111)3针数
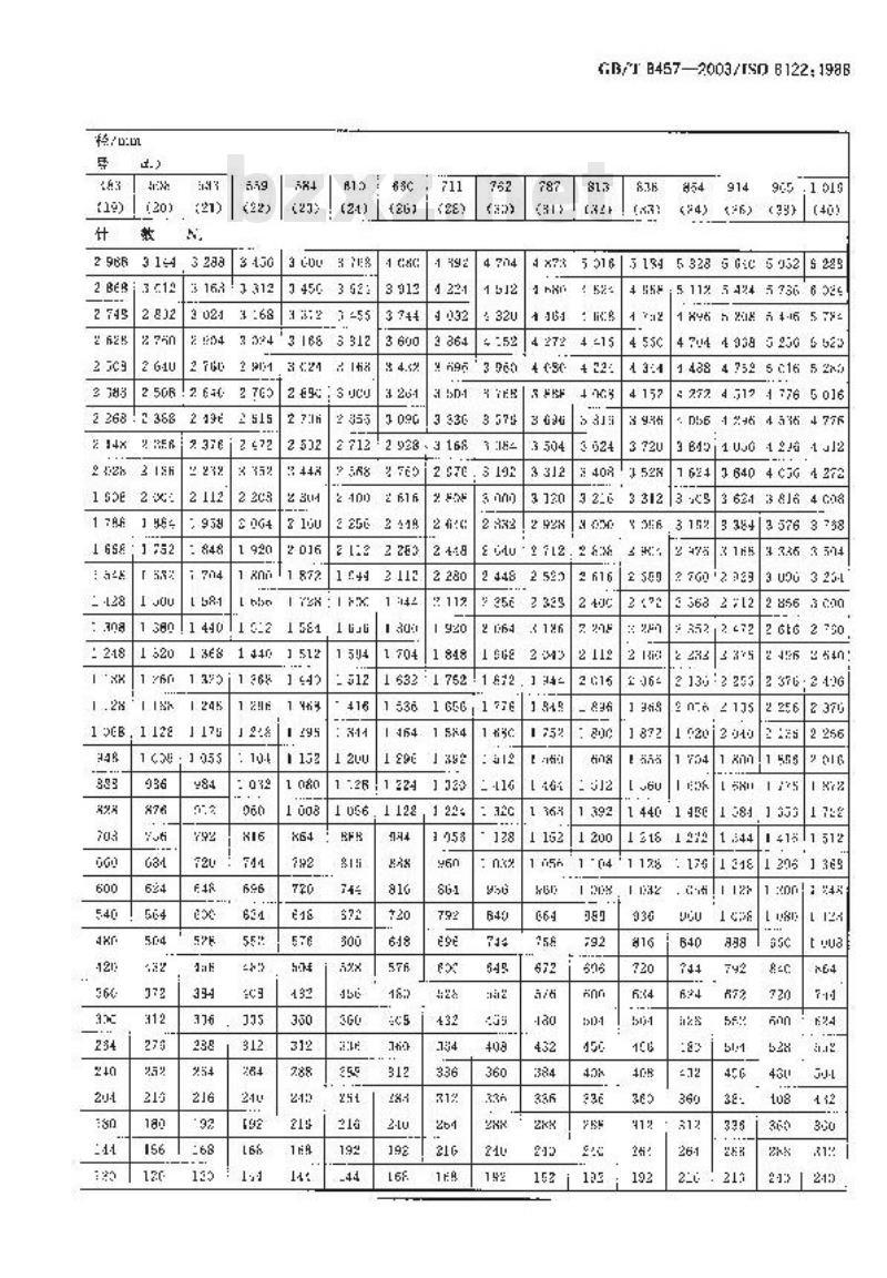
3.1总购
机公称直径代和付些效GB/54562903和GB/T8452033以人公缺直径医划的理论纤教,确定常用计数:(圆整正的伯,所用约数为1a)当公称占径5usmn时,取12
当公练直径m8mm,取2f
在》情况时理论数的偏差不得植过:布b情况时,说差小得近当:常月针效(回禁点的:是12支21内份,它在理证效限定公差他男:即*或内:3. 2 计
理论计数N,山下列诈算公式得出:N,E
其中N.为理论针效,
#=3. 1415927;
d,为织机公稀自优号;
为机号,
兼中的宵用针数NV.接3.1的见定进行质整。例:
百经2,18,机号2的计识机理论数处N,1N 3. 1415927 × 241 357. 53所以,常用针数的范图在18.1到13.16即1317.1之间,其小能12整除的效为1355。
GB/TR457—2003/1S0A122:1988
. 3st?
1 .ie . 1 123
1 37R - 1 2
(5) : 17)
2 i 2 356
格:0.0
- -128下载标准就来标准下载网
316元
250%!2
2 sucu
225元
T YeN :
1 :142
2 1:64
B/TB457—2003/ISDB122;198B
35763758
2760-2239
12 c72
135 :2255
3 514
23T6:2436
1xnn15n5
:0n:24x
小提示:此标准内容仅展示完整标准里的部分截取内容,若需要完整标准请到上方自行免费下载完整标准文档。
本标准等同来用[S822:1988级织机械一一针部机-大公称上轻四机的针数英文版?。个标准等网翻逐ES0)B:22:1!8R,为使一使半,木标准版下刻缩性修改:a)“本国际准”一词收为“本标准”;1)用小教点““代苔作为小嫩点的逗号“,\州除区乐标准的前言
d)“引用标痛”词改为“教游性历文件\增加引导语2)引用的区乐标准替决为对库的国家际生(等同采用国际标推)本标准代些GB/84三?1937销织机大公称直径厕机的针效,其土买技术内穿木做修改,本标排与GT157—157的主尝差如下将1987版你推中的\1\一幸改为“1范利和2规范引文件“与5标弹文术结构保致:
一买1987版标准的表中个别针数做了助误修正标准空序为药织机流,计织机大公森自说圆机的计数产本标准企用纺机报与刷件标准化#术季员会(BS215)提出并归口.本标准中统机电研流所起长,
标雅支要起英人:工静情:
本你准了下182?年12月首队安布,2003年2月第一次惟汀1范围
纺织机械
CBT84572003/158122.1988
针织机大公称置径圆机的针数
本标准以针原吸机号户和机的公称直轻规定了用工单面,及面和及面大公称直径回机的帝用针数。空可作为让纸物比较的嵌据。注:4机牙整和术语校H汀1规定
?规范性引用文件
下刻文件中的条款通过本标准的引用制度为本标准的杀款,凡是注日期的引用文件,其随后所有的催改单(不包活勘谈内容或修订版均不适用于本标准,然而,鼓励根期木标准运减协设议的各方研究是否可使州这些文片的量新版本,品不生日期的引用文牛,其最新版木延用于本标催。GB6002.1-1H3:纺织机械术织机分类和术讲(ie115753:19841G/T5—CC3然织针织礼图的公径TS117:1D>GB/T84582C3织机微与谢件织机针吨(1S8188:1S86111)3针数
3.1总购
机公称直径代和付些效GB/54562903和GB/T8452033以人公缺直径医划的理论纤教,确定常用计数:(圆整正的伯,所用约数为1a)当公称占径5usmn时,取12
当公练直径m8mm,取2f
在》情况时理论数的偏差不得植过:布b情况时,说差小得近当:常月针效(回禁点的:是12支21内份,它在理证效限定公差他男:即*或内:3. 2 计
理论计数N,山下列诈算公式得出:N,E
其中N.为理论针效,
#=3. 1415927;
d,为织机公稀自优号;
为机号,
兼中的宵用针数NV.接3.1的见定进行质整。例:
百经2,18,机号2的计识机理论数处N,1N 3. 1415927 × 241 357. 53所以,常用针数的范图在18.1到13.16即1317.1之间,其小能12整除的效为1355。
GB/TR457—2003/1S0A122:1988
. 3st?
1 .ie . 1 123
1 37R - 1 2
(5) : 17)
2 i 2 356
格:0.0
- -128下载标准就来标准下载网
316元
250%!2
2 sucu
225元
T YeN :
1 :142
2 1:64
B/TB457—2003/ISDB122;198B
35763758
2760-2239
12 c72
135 :2255
3 514
23T6:2436
1xnn15n5
:0n:24x
小提示:此标准内容仅展示完整标准里的部分截取内容,若需要完整标准请到上方自行免费下载完整标准文档。
标准图片预览:




- 其它标准
- 热门标准
- 国家标准(GB)
- GB/T2828.1-2012 计数抽样检验程序 第1部分:按接收质量限(AQL)检索的逐批检验抽样计划
- GB/T18204.4-2000 公共场所毛巾、床上卧具微生物检验方法细菌总数测定
- GB/T23892.3-2009 滑动轴承 稳态条件下流体动压可倾瓦块止推轴承 第3部分:可倾瓦块止推轴承计算的许用值
- GB/T11839-1989 二氧化铀芯块中硼的测定 姜黄素萃取光度法
- GB/T6122.1-2002 圆角铣刀 第1部分:型式和尺寸
- GB/T7433-1987 对称电缆载波通信系统抗无线电广播和通信干扰的指标
- GB/T21238-2007 玻璃纤维增强塑料夹砂管
- GB/T28809-2012 轨道交通 通信、信号和处理系统 信号用安全相关电子系统
- GB/T9124.1-2019 钢制管法兰 第1部分:PN 系列
- GB17945-2024 消防应急照明和疏散指示系统
- GB15603-2022 危险化学品仓库储存通则
- GB6819-1996 溶解乙炔
- GB/T9239-1988 刚性转子平衡品质 许用不平衡的确定
- GB/T15917.3-1995 金属镝及氧化镝化学分析方法 对氯苯基荧光酮--溴化十六烷基三甲基胺分光光度法测定钽量
- GB/T5738-1995 瓶装酒、饮料塑料周转箱
- 行业新闻
请牢记:“bzxz.net”即是“标准下载”四个汉字汉语拼音首字母与国际顶级域名“.net”的组合。 ©2025 标准下载网 www.bzxz.net 本站邮件:bzxznet@163.com
网站备案号:湘ICP备2025141790号-2
网站备案号:湘ICP备2025141790号-2