- 您的位置:
- 标准下载网 >>
- 标准分类 >>
- 石油天然气行业标准(SY) >>
- SY/T 5840-2007 钻井液用桥接堵漏材料室内试验方法
标准号:
SY/T 5840-2007
标准名称:
钻井液用桥接堵漏材料室内试验方法
标准类别:
石油天然气行业标准(SY)
标准状态:
现行-
发布日期:
2007-10-08 -
实施日期:
2008-03-01 出版语种:
简体中文下载格式:
.rar.pdf下载大小:
1.19 MB
替代情况:
替代SY/T 5840-1993

部分标准内容:
ICS 75. 020
备案号:22040—2007
中华人民共和国石油天然气行业标准SY/T 5840—2007
代替SY/T5840—1993
钻井液用桥接堵漏材料室内试验方法Recomrnended practice for laboratory testing of bridgingmaterials fordrilling fluids2007—10—08发布
国家发展和改革委员会
2008—03—01实施
SY/T5840—2007
本标准修订J代替SY/T5840—1993《钻开用桥接堵漏材料室内试验方法》。本标准与SY/T 5840—1993相比,十要差异如下:增加了桥接堵漏材料水分、粒度分布、pH值、水溶率检验内容:试验方法和试验操作步骤不同:增加了模拟井下温度内容;
增加了观察堵漏效果内容。
本标准的录 A为资料性录。
本标准由石油钻井工程专业标准化委员会提出并归口。木标雄起草单位:华北石油管理局钻井工艺研究院。本标推主要起草人:张国兴、耿东士、袁孟雷、陈榕、郭卫。本标准所代替标准的历次版本发布情况为:SY/T5840-1993。
1范围
钻井液用桥接堵漏材料室内试验方法本标准规定了钻并液用桥接堵漏材料的室内试验方法,本标准适用于钻并液用桥接堵漏材料室内试验。2规范性引用文件
SY/T5840-2007
下列文件中的条款通过本标准的引用而成为本标的条款。凡是注口期的引用文件,其随后所有的修改单(不包括勘误的内容)或修订版均不适用于本标推,然而:鼓励根据本标准达成协议的各方研究是否可使用这些文件的最新版本,凡是不注口期的引用文件,其最新版木适用!本标准GB/T5005钻升液材料规范
3试验方法
3.1试验用仪器与设备
3.1.1试验用设备
a)干燥箱:控温灵嫩度+3℃,
b)振筛机:G5-86 型或同类;
)堵漏模拟装置:DIM-(11型(见图1)或同类产品,温度控制范围为室温~15h℃,正力范围为0MPa~7MPa,
裂型模板:
直缝模板:厚度10mm;缝长40mm;缝宽分别为1mm,2mm,3mm,4mm,5mm。立缝模板:厚度5mm;缝高50mm;缝宽分别为1mm,2mm,3mm,4mm,5mm孔洞型模板:
单孔模板:厚度10mm,孔径分别为1mm,2mm,3mm,4mm,5mm多孔模板:59个孔,厚度5mm,孔径分别为1mm,2mm,3mm,4rnrm。砂床:石英砂粒径可调,过滤面积2289mm2,砂床厚度35mm。3.1.2试验用仪器
a)电子无平:分度值0.01g;
b)标推筛:孔径4mm,2mm,0.9mm,0.6mm,0.45mm,0.28tmm;c)直读式粘度计:Fann35型或同类产品;d)电动搅拌器:D90型或同类品,转速(r/min~3000r/min;e)称量瓶:$70mm×30mn;
1)磁力搅拌器;
g)十燥器:$200mm,硅胶干燥剂;h)秒表;
i)烧杯:150mL
j)量筒:50mL,100mL:
k)氮气源:压力不低于10MPa:1)玻璃棒;wwW.bzxz.Net
SY/T5840—2007
m)容器:容积5000ml。
3.2试验用化学试剂和材料
试验所需化学试剂和材料:
a)蒸馏水;
b)钻并膨润土:符合GB/T5005的要求;e)滤纸:15cm,中速;
d)pH试纸:广泛试纸,pH值1~143.3试验程序
3.3.1水分的测定
用在105℃±2℃下干燥2h并已称重的称量瓶称取试样约10g(精确至0.01g),置于105℃±3℃下烘2h,取出放入干燥器中,冷却30min后称量(精确至0.01g),并按式(1)计算试样的水分含量。平行样间测量结果的差值在1.0%范围内,取其算术平均值。W=ml-m×100%
式中:
水分,用百分数表示;
试样及称量瓶质量,单位为克(g):干燥后试样及称量瓶质量,单位为克(g):称量瓶质量,单位为克(g)。
3.3.2粒度分布的测定
将不同孔径的标准筛及篇底根据孔径人小依次重叠在一起,称取100g试样(精确至0.01g),置于上部标准筛中,盖上筛盖,在振筛机上中速振荡10min。分别称取筛分物质量,并按式(2)计算某一粒径范围的试样含量。平行样间测量结果的差值在1.0%范围内,取其算术平均值。F=ma×100%
式中:
某一粒径范围的试样含量,用百分数表示;某一孔径下筛分物质量,单位为克(g):称取试样质量,单位为克(g)。(2)
3.3.3pH值的测定
称取试样10g(精确至0.01g),放入150mL烧杯中,加人100mL蒸馏水,用玻璃棒搅拌均匀,静置10min后,用pH试纸测其pH值。3.3.4水溶率的测定
称取在105℃±3℃下干燥2h的试样5g(称准至0.01g),放人200mL的烧杯中,加人100inL蒸馏水,在磁力搅拌器上搅拌3h,用已知质量的滤纸过滤,用蒸馏水冲洗烧杯三次,转移到滤纸上过滤。将滤纸及不溶物置于烘箱中,在105℃±3℃下干燥2h,取出,放入干燥器中冷却30min后进行称量。并按式(3)计算水溶率,平行样间测量结果的差值在0.5%范围内,取其算术平均值。S=ms=mex100%
式中:
水溶率,用百分数表示;
试样质量,单位为克(g);
不溶物质量,单位为克(g)。
:(3)
3.3.5堵漏试验程序
3.3.5.1试验用基浆的配制
SY/T5840—2007
按每1000mL蒸馏水加人50.0g钻井膨润十的比例配制基浆5L,将基浆在转速1000r/min~1500r/min下用电动搅拌器搅拌4h,在室温下养护24h备用。基浆表观粘度应在15mPa·s~25mPa·s范围内,否则重新配制。
3.3.5.2试验用堵漏浆液的配制
向养护24h后的基浆中边搅拌边加人一定比例的桥接堵漏材料,在电动搅拌器上搅拌30min,配成堵漏浆液
3.3.5.3裂缝型堵漏试验
3.3.5.3.1选择裂缝型模板,将模板装人测试杯内,组合成测试组件。3.3.5.3.2
3.3.5.3.3
向试验容器内注入堵漏浆液约2000ml向试验容器中预加1OMPa的压力,在设置温度下,给堵漏用浆加热。2
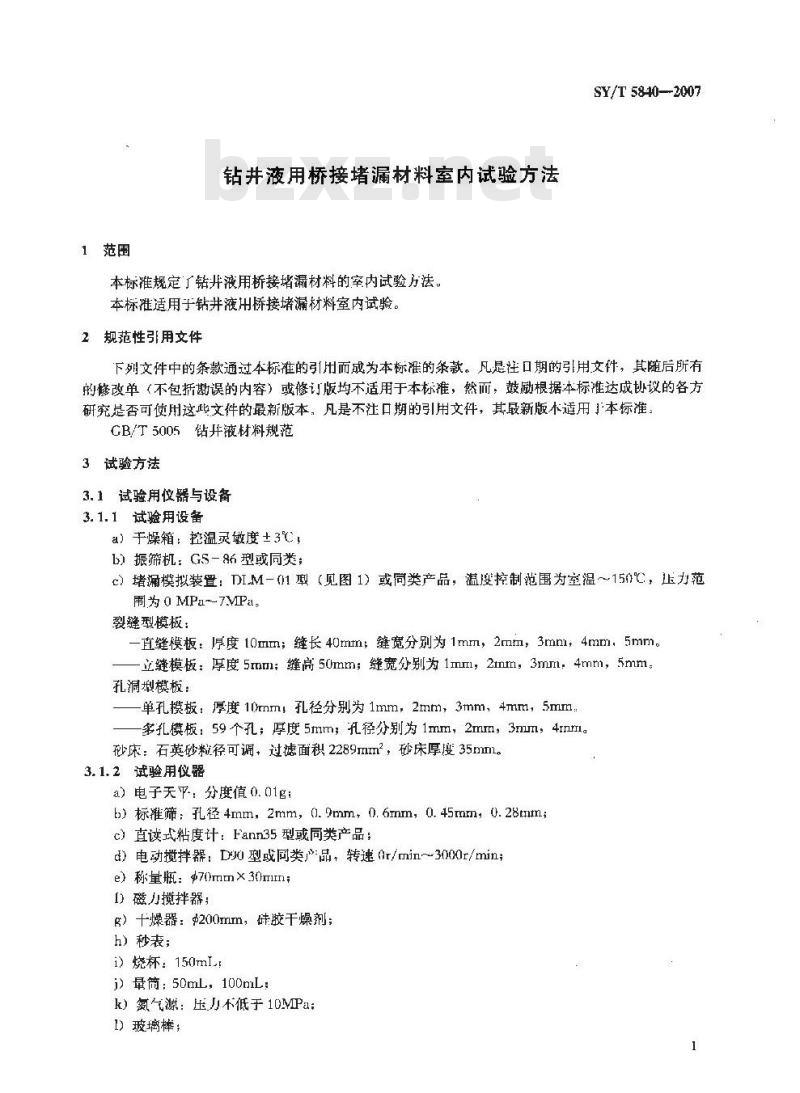
DLM-O1
堵漏模拟装置
温度(℃)
1—气源:2—控制阀门;3—试验容器:4--加热组件:5—球形阀:6—压力显示:7—时间显示;8—控温组件:9测试组件;10试验模块图1堵漏材料试验装置示意图
3.3.5.3.4均匀向试验容器内加压,在50s内使压力达到设定压力。3.3.5.3.5在设定温度和压力下,打开控制阀门,启动计时器,记录单位时间内的漏失量。如果无浑浊钻井液滤出,即为封堵试验成功,维持30min,记录漏失量。记录表格式参见附录A,如果封堵3
SY/T5840-2007
试验失败,可更换试验模板或改变试验条件,重新试验。3.3.5.3.6在仪器承压范图内,继续加压,每次增加0.5MPa,维持1min。尤浑独钻井液滤出,继续加压,直至发牛再次漏失,测试封堵层的承压能力。记录表格式参见附录A。3.3.5.3.7卸下测试组件后,观察试验模板上堵漏材料的分布状态和模拟漏层的封堵待征,根据需要记录堵漏材料的分布位置、分布比例、疏密程度、封堵物聚积状况等,分析、评价试验效果。记录表格式参见附录A。
3.3.5.4孔调型堵漏试验
3.3.5.4.1选择孔洞型模板,将模板装入测试杯内,组合成测试组件。3.3.5.4.2重复3.3.5.3.2~3.3.5.3.7。3.3.5.5透型堵试验
3.3.5.5.1选择砂床,将砂床装人测试杯内,组合成测试组件。3.3.5.5.2重复3.3. 5.3.2~~3. 3.5.3.7。附录A
(资料性附录)
钻井液用桥接堵漏村料室内试验记录表格式钻井液用桥接堵漏材料室内试验记录表格式见表A.1,钻井液用桥接堵漏材料室内试验记录表表A.1年
样品名称:
试验H期:
试验温度,℃:
年月日
试验正力.MPa:
水分,%
粒度分布,%
试验结果
水溶率,%
封堵时间。5
失量。mL
维持时间,3
承受最人压力,MPa
模拟滞层封堵状态及堵材料分布:备注:
试验人:
样品编号:
模拟漏层模板类型:
SY/T 5840—2007
中华人民共和国
石油天然气行业标准
钻井液用桥接堵漏材料室内试验方法SY/T 5840—2007
石油工业出版补出版
(北京安冠门外安华里区一号楼)石油工业出版社印刷厂排嵌印刷新华书店毕京发行所发行
880× 1230 毫米 16 并本 U. 5 印张 15 千字 印 1—80)2008 年 3 月北京第 L 版 2008 年 3 月北京第 1 次乡利书号:155021 +60:56延价:8.00元版权专有不得翻印
L00Z07HS L/AS
小提示:此标准内容仅展示完整标准里的部分截取内容,若需要完整标准请到上方自行免费下载完整标准文档。
备案号:22040—2007
中华人民共和国石油天然气行业标准SY/T 5840—2007
代替SY/T5840—1993
钻井液用桥接堵漏材料室内试验方法Recomrnended practice for laboratory testing of bridgingmaterials fordrilling fluids2007—10—08发布
国家发展和改革委员会
2008—03—01实施
SY/T5840—2007
本标准修订J代替SY/T5840—1993《钻开用桥接堵漏材料室内试验方法》。本标准与SY/T 5840—1993相比,十要差异如下:增加了桥接堵漏材料水分、粒度分布、pH值、水溶率检验内容:试验方法和试验操作步骤不同:增加了模拟井下温度内容;
增加了观察堵漏效果内容。
本标准的录 A为资料性录。
本标准由石油钻井工程专业标准化委员会提出并归口。木标雄起草单位:华北石油管理局钻井工艺研究院。本标推主要起草人:张国兴、耿东士、袁孟雷、陈榕、郭卫。本标准所代替标准的历次版本发布情况为:SY/T5840-1993。
1范围
钻井液用桥接堵漏材料室内试验方法本标准规定了钻并液用桥接堵漏材料的室内试验方法,本标准适用于钻并液用桥接堵漏材料室内试验。2规范性引用文件
SY/T5840-2007
下列文件中的条款通过本标准的引用而成为本标的条款。凡是注口期的引用文件,其随后所有的修改单(不包括勘误的内容)或修订版均不适用于本标推,然而:鼓励根据本标准达成协议的各方研究是否可使用这些文件的最新版本,凡是不注口期的引用文件,其最新版木适用!本标准GB/T5005钻升液材料规范
3试验方法
3.1试验用仪器与设备
3.1.1试验用设备
a)干燥箱:控温灵嫩度+3℃,
b)振筛机:G5-86 型或同类;
)堵漏模拟装置:DIM-(11型(见图1)或同类产品,温度控制范围为室温~15h℃,正力范围为0MPa~7MPa,
裂型模板:
直缝模板:厚度10mm;缝长40mm;缝宽分别为1mm,2mm,3mm,4mm,5mm。立缝模板:厚度5mm;缝高50mm;缝宽分别为1mm,2mm,3mm,4mm,5mm孔洞型模板:
单孔模板:厚度10mm,孔径分别为1mm,2mm,3mm,4mm,5mm多孔模板:59个孔,厚度5mm,孔径分别为1mm,2mm,3mm,4rnrm。砂床:石英砂粒径可调,过滤面积2289mm2,砂床厚度35mm。3.1.2试验用仪器
a)电子无平:分度值0.01g;
b)标推筛:孔径4mm,2mm,0.9mm,0.6mm,0.45mm,0.28tmm;c)直读式粘度计:Fann35型或同类产品;d)电动搅拌器:D90型或同类品,转速(r/min~3000r/min;e)称量瓶:$70mm×30mn;
1)磁力搅拌器;
g)十燥器:$200mm,硅胶干燥剂;h)秒表;
i)烧杯:150mL
j)量筒:50mL,100mL:
k)氮气源:压力不低于10MPa:1)玻璃棒;wwW.bzxz.Net
SY/T5840—2007
m)容器:容积5000ml。
3.2试验用化学试剂和材料
试验所需化学试剂和材料:
a)蒸馏水;
b)钻并膨润土:符合GB/T5005的要求;e)滤纸:15cm,中速;
d)pH试纸:广泛试纸,pH值1~143.3试验程序
3.3.1水分的测定
用在105℃±2℃下干燥2h并已称重的称量瓶称取试样约10g(精确至0.01g),置于105℃±3℃下烘2h,取出放入干燥器中,冷却30min后称量(精确至0.01g),并按式(1)计算试样的水分含量。平行样间测量结果的差值在1.0%范围内,取其算术平均值。W=ml-m×100%
式中:
水分,用百分数表示;
试样及称量瓶质量,单位为克(g):干燥后试样及称量瓶质量,单位为克(g):称量瓶质量,单位为克(g)。
3.3.2粒度分布的测定
将不同孔径的标准筛及篇底根据孔径人小依次重叠在一起,称取100g试样(精确至0.01g),置于上部标准筛中,盖上筛盖,在振筛机上中速振荡10min。分别称取筛分物质量,并按式(2)计算某一粒径范围的试样含量。平行样间测量结果的差值在1.0%范围内,取其算术平均值。F=ma×100%
式中:
某一粒径范围的试样含量,用百分数表示;某一孔径下筛分物质量,单位为克(g):称取试样质量,单位为克(g)。(2)
3.3.3pH值的测定
称取试样10g(精确至0.01g),放入150mL烧杯中,加人100mL蒸馏水,用玻璃棒搅拌均匀,静置10min后,用pH试纸测其pH值。3.3.4水溶率的测定
称取在105℃±3℃下干燥2h的试样5g(称准至0.01g),放人200mL的烧杯中,加人100inL蒸馏水,在磁力搅拌器上搅拌3h,用已知质量的滤纸过滤,用蒸馏水冲洗烧杯三次,转移到滤纸上过滤。将滤纸及不溶物置于烘箱中,在105℃±3℃下干燥2h,取出,放入干燥器中冷却30min后进行称量。并按式(3)计算水溶率,平行样间测量结果的差值在0.5%范围内,取其算术平均值。S=ms=mex100%
式中:
水溶率,用百分数表示;
试样质量,单位为克(g);
不溶物质量,单位为克(g)。
:(3)
3.3.5堵漏试验程序
3.3.5.1试验用基浆的配制
SY/T5840—2007
按每1000mL蒸馏水加人50.0g钻井膨润十的比例配制基浆5L,将基浆在转速1000r/min~1500r/min下用电动搅拌器搅拌4h,在室温下养护24h备用。基浆表观粘度应在15mPa·s~25mPa·s范围内,否则重新配制。
3.3.5.2试验用堵漏浆液的配制
向养护24h后的基浆中边搅拌边加人一定比例的桥接堵漏材料,在电动搅拌器上搅拌30min,配成堵漏浆液
3.3.5.3裂缝型堵漏试验
3.3.5.3.1选择裂缝型模板,将模板装人测试杯内,组合成测试组件。3.3.5.3.2
3.3.5.3.3
向试验容器内注入堵漏浆液约2000ml向试验容器中预加1OMPa的压力,在设置温度下,给堵漏用浆加热。2
DLM-O1
堵漏模拟装置
温度(℃)
1—气源:2—控制阀门;3—试验容器:4--加热组件:5—球形阀:6—压力显示:7—时间显示;8—控温组件:9测试组件;10试验模块图1堵漏材料试验装置示意图
3.3.5.3.4均匀向试验容器内加压,在50s内使压力达到设定压力。3.3.5.3.5在设定温度和压力下,打开控制阀门,启动计时器,记录单位时间内的漏失量。如果无浑浊钻井液滤出,即为封堵试验成功,维持30min,记录漏失量。记录表格式参见附录A,如果封堵3
SY/T5840-2007
试验失败,可更换试验模板或改变试验条件,重新试验。3.3.5.3.6在仪器承压范图内,继续加压,每次增加0.5MPa,维持1min。尤浑独钻井液滤出,继续加压,直至发牛再次漏失,测试封堵层的承压能力。记录表格式参见附录A。3.3.5.3.7卸下测试组件后,观察试验模板上堵漏材料的分布状态和模拟漏层的封堵待征,根据需要记录堵漏材料的分布位置、分布比例、疏密程度、封堵物聚积状况等,分析、评价试验效果。记录表格式参见附录A。
3.3.5.4孔调型堵漏试验
3.3.5.4.1选择孔洞型模板,将模板装入测试杯内,组合成测试组件。3.3.5.4.2重复3.3.5.3.2~3.3.5.3.7。3.3.5.5透型堵试验
3.3.5.5.1选择砂床,将砂床装人测试杯内,组合成测试组件。3.3.5.5.2重复3.3. 5.3.2~~3. 3.5.3.7。附录A
(资料性附录)
钻井液用桥接堵漏村料室内试验记录表格式钻井液用桥接堵漏材料室内试验记录表格式见表A.1,钻井液用桥接堵漏材料室内试验记录表表A.1年
样品名称:
试验H期:
试验温度,℃:
年月日
试验正力.MPa:
水分,%
粒度分布,%
试验结果
水溶率,%
封堵时间。5
失量。mL
维持时间,3
承受最人压力,MPa
模拟滞层封堵状态及堵材料分布:备注:
试验人:
样品编号:
模拟漏层模板类型:
SY/T 5840—2007
中华人民共和国
石油天然气行业标准
钻井液用桥接堵漏材料室内试验方法SY/T 5840—2007
石油工业出版补出版
(北京安冠门外安华里区一号楼)石油工业出版社印刷厂排嵌印刷新华书店毕京发行所发行
880× 1230 毫米 16 并本 U. 5 印张 15 千字 印 1—80)2008 年 3 月北京第 L 版 2008 年 3 月北京第 1 次乡利书号:155021 +60:56延价:8.00元版权专有不得翻印
L00Z07HS L/AS
小提示:此标准内容仅展示完整标准里的部分截取内容,若需要完整标准请到上方自行免费下载完整标准文档。

标准图片预览:





- 热门标准
- 石油天然气行业标准(SY)
- SY6442-2010 石油钻机、修井机井架分级规范
- SY5152-1987 地层测试器型式与基本参数
- SY/T10033-2000 海上生产平台基本上部设施安全系统的分析、设计、安装和测试的推荐作法
- SY/T6475-2000 石油天然气输送钢管尺寸和单位长度重量
- SY/T5504.1-2013 油井水泥外加剂评价方法 第1部分缓凝剂
- SY/T5916-2013 岩石矿物阴极发光鉴定方法
- SY5659-1993 钻井液用解卡剂
- SY/T5478-2003 碳酸盐岩成岩阶段划分
- SY/T0516-2008 绝缘接头与绝缘法兰技术规范
- SY/T0010-1996 气田集气工程设计规范
- SY/T0097-2000 稠油油田采出水用于蒸汽发生器给水处理设计规范
- SY/T6524-2010 石油工业作业场所劳动防护用具配备要求
- SY/T10026-2001 海上地震采集定位辅助设备校准指南
- SY0072-1993 管道防腐层高温阴极剥离试验方法标准
- SY/T5579.2-2008 油藏描述方法 第2部分:碎屑岩油藏
- 行业新闻
请牢记:“bzxz.net”即是“标准下载”四个汉字汉语拼音首字母与国际顶级域名“.net”的组合。 ©2009 标准下载网 www.bzxz.net 本站邮件:bzxznet@163.com
网站备案号:湘ICP备2023016450号-1
网站备案号:湘ICP备2023016450号-1