- 您的位置:
- 标准下载网 >>
- 标准分类 >>
- 国家标准(GB) >>
- GB/T 3606-2001 家用沼气灶
标准号:
GB/T 3606-2001
标准名称:
家用沼气灶
标准类别:
国家标准(GB)
英文名称:
Household biogas stoves标准状态:
现行-
发布日期:
2001-11-12 -
实施日期:
2002-03-01 出版语种:
简体中文下载格式:
.rar.pdf下载大小:
1.06 MB
标准ICS号:
家用和商用设备、文娱、体育>>97.040厨房设备中标分类号:
轻工、文化与生活用品>>家用电器、日用机具>>Y68炊事机具、基础标准与通用方法
替代情况:
GB/T 3606-1983
点击下载
标准简介:
标准下载解压密码:www.bzxz.net
本标准规定了家用沼气灶具的技术要求、试验方法和检验规则等内容。本标准适用于单个燃烧器标准额定热流量不小于2.33kW(2000kcal/h)的家用沼气灶。 GB/T 3606-2001 家用沼气灶 GB/T3606-2001
部分标准内容:
JCS 97.040
中华人民共和国国家标准
GB/T 3606-2001
家用沼气灶
Domestic biogas stove
2001 ~ 11- 12 发布
中华人民共和国
国家质量监督检验检疫总局
2002-03-01实施
GB/T3606--2001
本标准于1983年首次发布,本次订是基于:①沼气灶产品质量现状、生产技术的发展以及市场和外贸的需要:②与GB16410—1996家用燃气灶具).GB/T16411—1996家用燃气用具的通用试验方法》协调一致。
整订后的标准对原标准作了以下重要技术改动:技术婴求增补了外观,小火性能、电子点火器性能、耐用性能等项目及其试验方法;一完馨、补充了热流盘精度,表面摄度等项目原标准缺少的要求;部分技术指标作了相应的润整
一增加了抽样和判定原则,提高了检验判定的可揉作性,一计整单位改为法定计量单位。本标准自生效之日起,同时代替GB/T3606—1983本标准起草单位:农业部沼气产品及设备质量监督检验测试中心。本标准主要起草人:郑时选、蒙逊。本标准委托农业部招气产品设备质量监督检验测试中心负责解释。1范围
中华人民共和国国家标准
家用沼气灶
Domestic biogas stove
本标准规定厂家用沼
技术要求
虎得环雅额定
本标准适用于单个燃
2引用标准
下列标准所包含
,通过在本途
为有效。所有标准会被此内容来自标准下载网
订,使用本
GB/T 37681
GB 16410 19
GB/T 16411
3型号及参数
3.1型号编制
声学声压法
文用燃气灶具
家用燃气用具的
3.1.1家用沼气灶股汤毒捞音J22表心3.1.2灶的眼数用阐
数字表示。
引用市
为本构
测等内容
GB/T 3606-2001
代GB/T3606-1983
pokcal/h)的家用招气灶
条文。本核准出版时,所示版本均使用下
印花语拼音字母B
C.D.表示。
3.1.3产品改型序号
3.2型号表示
3.3基本设计参数
次改型
家用灶
3.3.1灶具前的招气额定压力规定为800Pa或1600Pa。标佳最新版本的可能性。
痛上方采用包络测量表面的简易法3.3.2两眼的灶具应有-个主火,其额定热流量不小于2.79kW(240ckcal/小h)。4技术要求
4.1 外观
沼气灶外观不应有明显的刻痕和其他有损外观的缺陷。4.2气密性
由燃气人口经阀门至燃烧器的气密性在4.2kPa压力下漏气量应小于0.71./h,在1.5倍额定压力中华人民共和国国家质量监督检验检疫总局2001·11-12批准2002-03-01实施
下点燃,不向外泄漏。
4.3燃气消耗量(热流量)
GB/T 3606—2001
4.3.1沼气灶的总额定热流最精度小于土10%。4.3.2单个燃烧器额定热流量精度小于士10%。4.3.3总热流量与每个燃烧器热流量总和之比应达到85%以上。4:4燃烧状态
4.4.1火焰传递
在额定压力下点燃燃烧器的一处火孔,火焰传遍全部火孔的时间不超过4$。4.4.2燃烧稳定性
在额定压力下,燃烧器火焰均勾、稳定、无回火、无离焰和黄焰:4.4.3小火性能
在赖定压力的4%(30Pa、60Pa)时,燃烧器火焰不得回火或熄灭。4.5热效率
在额定热流量时的热效率应大于55%。4.6排烟中一氧化碳浓度
在额定热流量下工作时,排烟中的一氧化碳浓度不超过0.05%L过剩空气系数α==1,%(V/V)4.7耐风性
有风状态时,燃烧器燃烧稳定,不得熄灭和回火。4.8电点火器着火率及性能
4.8.1点火10次有8次以上点燃,不得连续2次失效,无爆燃。4.8.2电池电压为额定电压的70%时,不影响点火器点火性能。4.9表面温度
沼气灶各部位表面温度应小于下列各值,a)操作时手触及部位(旋钮等):金属部位室温十25C非金属部位室温十35℃
b)操作时手不易触及部位的周围部位:室温+105Cc)下电池外壳:室温+20C
d)软管接头,室温+20℃
e)阀门外壳:室温十50℃
f)电点火器外壳及导线:室温+50℃4.10噪声
燃烧噪声小于65d,熄火声小于85dB。4.11谢用性能
4.11.1燃气旋塞阀使用6000次后,应符合燃气通路气密性要求。4.11.2电点火器使用6000次后,应符合点火性能要求。4.12结构
4.12.1沼气灶的结构应稳定可靠,在使用过程中不得有倾倒或滑动现象。4.12.2沼气灶的气路应严密不漏气,燃烧器内壁和外表面应光剂无毛刺,在使用,清扫时手可能触及的零件端部应光滑。
4.12.3沼气灶的阀门及调风板应调节灵活、容易操作,且一经定位不应自由松动。阀门的“开\和“关”应有明显的中文标志和方向。
4.12.4每个燃烧器应能用火柴点燃。4.12.5沼气灶的锅支架成能稳固支承效事用具,当使用活动支架时,调节应方便、灵活和便于更换。在2
GB/T 3606—2001
锅支架上放98.1N(10 kgt)净荷载时,不应变形或损坏。灶面荷载检验时,灶面中心部位的挠度应小于5 mm。单眼灶无此要求。
4.12.6承液盘应有适当的容积承受煮鲨液。活动连接的承液盘,不用工具应能装卸,承液盘与灶面连成一体者,用普通工具应能装卸4.12.7沼气灶的外表面和内部应便于清扫和维修。4.13材质及表面处理
4.13.1材质要求
a)家用灶的琴部件可采用铸铁,钢材、有色金属或耐腐蚀材料制造,其材质要求应符合国家现行有关标准。
b)喷嘴、喷嘴座和承液盘使用熔点大于500°C的金属材料。c)燃烧器和锅支架使用熔点大于700的金属材料。d)燃气导管采用熔点大于350℃的金属材料。e)铸造制品的壁厚不小于3mm,不得有明显的铸造气孔等缺陷,不锈钢制品的壁厚不小于0.3mm
4.13.2表面处理
采用铸铁、钢材制造的零部件,应进行电镀,喷袜,塘瓷或其他合适的防锈表面处理。5·试验方法
5.1实验室条件
实验室条件应符合GB/T16411的规定。5.2试验系统
试验系统中应备有容积不小于5m的沼气容器,应备有调压设备。在试验过程中,压力波动应小于±10 Pa。
5.3试验用沼气
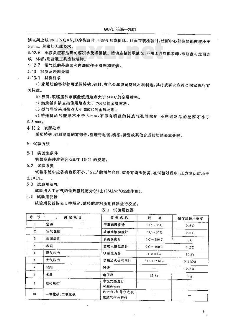
试验用人工沼气的低热值规定为<21士1)MJ/m(标准体积)。5.4试验用仪器
试验用仪器按表1中规定,试验前应对所用仪器进行校正。表1试验用仪器
沼气温度
表面温度
沼气压力
大气压力
沼气热值
测定项目
氧化碳、二氧化碳
仪器名称
干湿珍温度计
玻璃水根湿度计
表面温度计
玻璃水银温度计
U型压力计
动植式水银气压计
电子秤
水流式热量计
气相色谐仪
色谱仪、红外仪或吸
收式气体分析仪
0'℃~50 ℃
0℃~50℃
O℃250℃
0℃~100℃
1000 Pa
81107 kPa
精度或最小刻度
沼气流量
谢风性
绝缘电阻
5.5灶具安装状态
灶具应按制造厂
5.6灶具使用状态
5.6.1灶具应按你
5.6.2燃烧器的
时不得再调风门
5.6.3灶具应使
谢定项目
浩系房
态(说明)
用快态试验。
量应在额定压
GB/T 3606-2001
表(完)
议器名称
热磁仪
湿式气体流量计
热球微风仪
变速风朗
声级仪
非欧表
五期装
0~-5m/s
40~-140dB
0~500Mn
精度或最小刻度
周节到燃烧器火焰最佳状态,然后将风门国定,各项性能试验2规定的铝锅(下限)
试验热
注:当燃烧器流盛
5.7试验项目
5.7.1结构外观检验
不符时,应按南
结构及外观可通过感里适当的
#要求。
及安装位置是否衍合厂家技术产5.7.2荷载试验
试验用锅和水量的选择
商种直径的锅分别进行试
水域.kg
按插入法插算。
具的材料、各零部件加工尺寸,如工精度按GB16410-1996中6.162.1的规定进减验5.7.3气密性试验
5.7.3.1在灶具燃气人口处用4.2kPa的空气试验灶真密封阀门的气密性。5.7.3.2在1.5倍额定压力下点燃全部燃烧器,从燃具旋赛阀到燃烧火孔,用检渴液试验,5.7.4燃气消耗量(热流量)试验5.7.4.1灶具连接按GB/T16411-1996中5.1规定连接·点燃灶具,调节灶前压力到额定压力,15 inin后进行试验
开动秒表,同时记录流量计上的读数,经3min以上时间后制动秒表,同时记录流量计上的读该数,将所测流量按式(1)折算为标准状态下的沼气消耗量。V。= 3600V
273. 2.P.+ P,-P.
273. 2 + t
式中,V。-单位时间内在标准状态下沼气消耗量,m/h(101.3kPa,0℃);秒表读数,s
CB/T3606-2001
V一一由流量计测得的湿沼气容积,mt一试验时通过燃气流量计的试验气温度,CP,一一试验时的大气压力,kPa;P—一试验时通过燃气流量计的试验气压力,kPa;P,一在温度为t'C时饱和水蒸气的压力,kPa。5.7.4.2灶具的热流量折算按式(2)计算:$V.XQp
式中:-灶具在标准大气条件下灶前压力为P。时的燃具折算热流量,kW,Qn一一设计时采用的基准于燃气的低位热值,MJ/m。5.7.4.3灶具热流量的偏差按式(3)计算:K(%)
折算成验
式中:K——热流量偏差
1—标准热流量
5.7.5燃烧状态试
5.7.5.1火焰传遵点燃燃烧器
5.7.5.2燃烧稳花
1.5倍额定
焰:在额定压力点燃
然烧器后,月测
15min后,月测将量否回火。
5.7.5.3小火奶没计额定压力者
,玲态
有是否清
试验火烤
燃烧器
均匀、有
具,在压力60F现看燃烧器有无回火或熄灭现象。5.7.6热效率
5.7.6.1试验件试验用沼气、额定5. 7. 6. 2试验称态:
a)试验用/T16411-
b)试验用锅粒免用
的高锅,锅的直轻利和水量持
用铝锅中自
c)铝锅盖须升小孔,其中-
深处,另一孔位于锅
圆盘,其直径小于铝镜
于中心,用以插人温
之一半径处用以穿过搅拌器的于铝钢止中,且搅拌平
30im,天
高度150mm。搅拌器圆盟虚面均勾分.(2)
(3)
到全部入孔的射间。
后,目测有三分是火孔离焰即为离箱:在0.5信额定玉力下,燃烧器点燃a时,设计额定压力为1600Pa的燃接;
选择;
温度计粤水银包应插在二分之一水晚拌器是-厚震为1 mm的铝制多孔与锅店直接楼触,手柄高度大于铝锅者圆盘面积50%的子口,盘中心的/个孔直径为40mm。5.7.6.3 试验方法:按 G N4
91996中-614 2)6-11.1,36.14..4的规定进行试验。5.7.7排烟中一氧化碳含量起
沼气灶点燃15min后,采用圆环式取样器在试验用锅二分之一高度的周用取样。抽取烟气速度为0.5L/min~1 L/min。抽取的烟气中载含量应控制在14%域下。排烟中一氧化碳含量按式(4)计算:T
式中:T=--过剩空气系数α等于1时,干烟气中一氧化碳含量,%(V/V);T—干烟气中一氧化碳含量,%(V/V);T\—室内于空气中一氧化碳含量,%(V/V);YT烟气中的氧含量,%(V/V)。
(4)
GB/T3606—2001
环形取样器加T按GB16410—1996中6.8.1的规定。5.7.8耐风性能试验
在0.5倍额定压力下点燃沼气灶,在灶上不置锅的情况下,待其稳定燃烧后用普通风扇吹风,保证燃烧器放置在均勾的风速场内,在燃烧器火焰与灶面平行的流速为1m/:的风作用下测定其稳定性。5.7.9电点火器性能试验
5.7.9.1使用于电池的点火器应调节电源电压为额定电压70%。5.7.9.2额定压力下,按下面操作程序,反复点火10次,检测着火次数。操作程序是预先进行数次预备性点火,点火操作方式及点火速度按点火器不同,规定如下:单发式压电点火器一次操作为一次,每次速度控制在0.5~1 5时间内;回转式点火器转动一次为--次,其转速0.5~1s;使用直流电源连续放电式点火器,以放在“点火”位置上停留2s为一次。5.7.10表面濃度试验
在1.5倍额定压力下点燃沼气灶,燃烧30min后,对灶面、旋钮、输气管连接处,阀门,电点火器外壳及导线试验各部位表面温度。5.7.11噪声试验
5.7.11.1·燃烧噪声:1.5倍额定压力点燃沼气灶,在距灶具正面1m处用普通声级计,以A挡测定。环境本底噪声应小于40dB,或按GB/T3768-1996中表2修正。5.7.11.2熄火噪声:以声级计按上述规定进行试验,读取噪声变动最大值,噪声最大值加5dB作为试验值。
5.7.12耐用性试验
5.7.12.1燃具旋塞阀
用与沼气额定压力相同的空气,在旋塞阀与燃其处于分离状态或旋塞阀安装在燃具上,以每分钟5~~20次的操作速度开闭阅门,试验6000次后,进行气密性试验。5.7. 12.2电点火器
用额定压力沼气或相同压力的空气,电点火器安装在点火器耐用性试验设备上或燃具上,以每分钟5~20次的操作速度,试验6000次后,进行电点火性能试验。6抽样和检验
沼气灶具应进行出厂检验和型式检验。6.1出厂检验
6.1.1出厂检验的项目为本标准4.1、4.2.4.4和7.1.6.1.2产品经生产厂质检部门检验合格填发合格证后方可出厂。6.2型式检验
6.2.1有下列情况之一时应进行型式检验:一新产品或老产品转厂生产的试制定型鉴定;一正式生产后,如结构、材质上有所改变而可能影响产品性能时;一正常生产,周期满一年时;
产品长期停产后恢复生产时;
一出厂检验结果与上次型式检验有较大差时国家质量监督机构提出进行型式检验要求时。6.2.2型式检验的样品在经出厂检验合格的产品批中随机拙取。6.2.3经销部门按木标准进行验收。6.3监督检验
6.3.1不合格品的判定原则
GB/T3606—2001
a)灶其有一个 A类不合格,称为 A类不合格品;b)灶具有两个B类不合格或一个B类两个C类不合格,称为B类不合格品:c)灶具有四个C类不合格,称为C类不合格品。6.3.2项目分类及判定方法
项目分类及判定方法见表3。
表3项目分类及判定方法
标志、包装、运输、贮存
7.1标志
项目名称
气密性
燃烧稳定性
排烟中一氧化碳含量
热效率
燃气消耗量
电点火器性能
耐风性能
表面温度
荷载挠度
耐用性
材质及表面处理和结构要求
判定方法
不允许不合格
允许有一项不合格
允许有三项不合格
每台灶应在明显位暨安装铭牌,标明生产厂的名称、商标、型号、额定压力、燃气热流量及制造日期或代号。
7.2包装
包装应安全、牢固,应标明厂名、产品名称、型号、产品重量、外型尺寸、防潮、防压等字样。包装内应有出厂检验合格证和使用说明书。7.2.1铸铁灶就地取材进行包装。不锈钢灶或塘瓷灶,用纸箱包装.7.2.2使用说明书包括下列内容:安装说明;
点火、熄火和调节方法;
.安全、维修注意事项
-址及联系事项。
7.3运输
运输过程中应防止剧烈挤压、雨淋,搬运时禁止滚动和抛掷。7.4存
产品须贮存在干爆通风,无腐蚀性气体的仓库里。贮存堆码不得超过2m,防止压坏和倒垛。
小提示:此标准内容仅展示完整标准里的部分截取内容,若需要完整标准请到上方自行免费下载完整标准文档。
中华人民共和国国家标准
GB/T 3606-2001
家用沼气灶
Domestic biogas stove
2001 ~ 11- 12 发布
中华人民共和国
国家质量监督检验检疫总局
2002-03-01实施
GB/T3606--2001
本标准于1983年首次发布,本次订是基于:①沼气灶产品质量现状、生产技术的发展以及市场和外贸的需要:②与GB16410—1996家用燃气灶具).GB/T16411—1996家用燃气用具的通用试验方法》协调一致。
整订后的标准对原标准作了以下重要技术改动:技术婴求增补了外观,小火性能、电子点火器性能、耐用性能等项目及其试验方法;一完馨、补充了热流盘精度,表面摄度等项目原标准缺少的要求;部分技术指标作了相应的润整
一增加了抽样和判定原则,提高了检验判定的可揉作性,一计整单位改为法定计量单位。本标准自生效之日起,同时代替GB/T3606—1983本标准起草单位:农业部沼气产品及设备质量监督检验测试中心。本标准主要起草人:郑时选、蒙逊。本标准委托农业部招气产品设备质量监督检验测试中心负责解释。1范围
中华人民共和国国家标准
家用沼气灶
Domestic biogas stove
本标准规定厂家用沼
技术要求
虎得环雅额定
本标准适用于单个燃
2引用标准
下列标准所包含
,通过在本途
为有效。所有标准会被此内容来自标准下载网
订,使用本
GB/T 37681
GB 16410 19
GB/T 16411
3型号及参数
3.1型号编制
声学声压法
文用燃气灶具
家用燃气用具的
3.1.1家用沼气灶股汤毒捞音J22表心3.1.2灶的眼数用阐
数字表示。
引用市
为本构
测等内容
GB/T 3606-2001
代GB/T3606-1983
pokcal/h)的家用招气灶
条文。本核准出版时,所示版本均使用下
印花语拼音字母B
C.D.表示。
3.1.3产品改型序号
3.2型号表示
3.3基本设计参数
次改型
家用灶
3.3.1灶具前的招气额定压力规定为800Pa或1600Pa。标佳最新版本的可能性。
痛上方采用包络测量表面的简易法3.3.2两眼的灶具应有-个主火,其额定热流量不小于2.79kW(240ckcal/小h)。4技术要求
4.1 外观
沼气灶外观不应有明显的刻痕和其他有损外观的缺陷。4.2气密性
由燃气人口经阀门至燃烧器的气密性在4.2kPa压力下漏气量应小于0.71./h,在1.5倍额定压力中华人民共和国国家质量监督检验检疫总局2001·11-12批准2002-03-01实施
下点燃,不向外泄漏。
4.3燃气消耗量(热流量)
GB/T 3606—2001
4.3.1沼气灶的总额定热流最精度小于土10%。4.3.2单个燃烧器额定热流量精度小于士10%。4.3.3总热流量与每个燃烧器热流量总和之比应达到85%以上。4:4燃烧状态
4.4.1火焰传递
在额定压力下点燃燃烧器的一处火孔,火焰传遍全部火孔的时间不超过4$。4.4.2燃烧稳定性
在额定压力下,燃烧器火焰均勾、稳定、无回火、无离焰和黄焰:4.4.3小火性能
在赖定压力的4%(30Pa、60Pa)时,燃烧器火焰不得回火或熄灭。4.5热效率
在额定热流量时的热效率应大于55%。4.6排烟中一氧化碳浓度
在额定热流量下工作时,排烟中的一氧化碳浓度不超过0.05%L过剩空气系数α==1,%(V/V)4.7耐风性
有风状态时,燃烧器燃烧稳定,不得熄灭和回火。4.8电点火器着火率及性能
4.8.1点火10次有8次以上点燃,不得连续2次失效,无爆燃。4.8.2电池电压为额定电压的70%时,不影响点火器点火性能。4.9表面温度
沼气灶各部位表面温度应小于下列各值,a)操作时手触及部位(旋钮等):金属部位室温十25C非金属部位室温十35℃
b)操作时手不易触及部位的周围部位:室温+105Cc)下电池外壳:室温+20C
d)软管接头,室温+20℃
e)阀门外壳:室温十50℃
f)电点火器外壳及导线:室温+50℃4.10噪声
燃烧噪声小于65d,熄火声小于85dB。4.11谢用性能
4.11.1燃气旋塞阀使用6000次后,应符合燃气通路气密性要求。4.11.2电点火器使用6000次后,应符合点火性能要求。4.12结构
4.12.1沼气灶的结构应稳定可靠,在使用过程中不得有倾倒或滑动现象。4.12.2沼气灶的气路应严密不漏气,燃烧器内壁和外表面应光剂无毛刺,在使用,清扫时手可能触及的零件端部应光滑。
4.12.3沼气灶的阀门及调风板应调节灵活、容易操作,且一经定位不应自由松动。阀门的“开\和“关”应有明显的中文标志和方向。
4.12.4每个燃烧器应能用火柴点燃。4.12.5沼气灶的锅支架成能稳固支承效事用具,当使用活动支架时,调节应方便、灵活和便于更换。在2
GB/T 3606—2001
锅支架上放98.1N(10 kgt)净荷载时,不应变形或损坏。灶面荷载检验时,灶面中心部位的挠度应小于5 mm。单眼灶无此要求。
4.12.6承液盘应有适当的容积承受煮鲨液。活动连接的承液盘,不用工具应能装卸,承液盘与灶面连成一体者,用普通工具应能装卸4.12.7沼气灶的外表面和内部应便于清扫和维修。4.13材质及表面处理
4.13.1材质要求
a)家用灶的琴部件可采用铸铁,钢材、有色金属或耐腐蚀材料制造,其材质要求应符合国家现行有关标准。
b)喷嘴、喷嘴座和承液盘使用熔点大于500°C的金属材料。c)燃烧器和锅支架使用熔点大于700的金属材料。d)燃气导管采用熔点大于350℃的金属材料。e)铸造制品的壁厚不小于3mm,不得有明显的铸造气孔等缺陷,不锈钢制品的壁厚不小于0.3mm
4.13.2表面处理
采用铸铁、钢材制造的零部件,应进行电镀,喷袜,塘瓷或其他合适的防锈表面处理。5·试验方法
5.1实验室条件
实验室条件应符合GB/T16411的规定。5.2试验系统
试验系统中应备有容积不小于5m的沼气容器,应备有调压设备。在试验过程中,压力波动应小于±10 Pa。
5.3试验用沼气
试验用人工沼气的低热值规定为<21士1)MJ/m(标准体积)。5.4试验用仪器
试验用仪器按表1中规定,试验前应对所用仪器进行校正。表1试验用仪器
沼气温度
表面温度
沼气压力
大气压力
沼气热值
测定项目
氧化碳、二氧化碳
仪器名称
干湿珍温度计
玻璃水根湿度计
表面温度计
玻璃水银温度计
U型压力计
动植式水银气压计
电子秤
水流式热量计
气相色谐仪
色谱仪、红外仪或吸
收式气体分析仪
0'℃~50 ℃
0℃~50℃
O℃250℃
0℃~100℃
1000 Pa
81107 kPa
精度或最小刻度
沼气流量
谢风性
绝缘电阻
5.5灶具安装状态
灶具应按制造厂
5.6灶具使用状态
5.6.1灶具应按你
5.6.2燃烧器的
时不得再调风门
5.6.3灶具应使
谢定项目
浩系房
态(说明)
用快态试验。
量应在额定压
GB/T 3606-2001
表(完)
议器名称
热磁仪
湿式气体流量计
热球微风仪
变速风朗
声级仪
非欧表
五期装
0~-5m/s
40~-140dB
0~500Mn
精度或最小刻度
周节到燃烧器火焰最佳状态,然后将风门国定,各项性能试验2规定的铝锅(下限)
试验热
注:当燃烧器流盛
5.7试验项目
5.7.1结构外观检验
不符时,应按南
结构及外观可通过感里适当的
#要求。
及安装位置是否衍合厂家技术产5.7.2荷载试验
试验用锅和水量的选择
商种直径的锅分别进行试
水域.kg
按插入法插算。
具的材料、各零部件加工尺寸,如工精度按GB16410-1996中6.162.1的规定进减验5.7.3气密性试验
5.7.3.1在灶具燃气人口处用4.2kPa的空气试验灶真密封阀门的气密性。5.7.3.2在1.5倍额定压力下点燃全部燃烧器,从燃具旋赛阀到燃烧火孔,用检渴液试验,5.7.4燃气消耗量(热流量)试验5.7.4.1灶具连接按GB/T16411-1996中5.1规定连接·点燃灶具,调节灶前压力到额定压力,15 inin后进行试验
开动秒表,同时记录流量计上的读数,经3min以上时间后制动秒表,同时记录流量计上的读该数,将所测流量按式(1)折算为标准状态下的沼气消耗量。V。= 3600V
273. 2.P.+ P,-P.
273. 2 + t
式中,V。-单位时间内在标准状态下沼气消耗量,m/h(101.3kPa,0℃);秒表读数,s
CB/T3606-2001
V一一由流量计测得的湿沼气容积,mt一试验时通过燃气流量计的试验气温度,CP,一一试验时的大气压力,kPa;P—一试验时通过燃气流量计的试验气压力,kPa;P,一在温度为t'C时饱和水蒸气的压力,kPa。5.7.4.2灶具的热流量折算按式(2)计算:$V.XQp
式中:-灶具在标准大气条件下灶前压力为P。时的燃具折算热流量,kW,Qn一一设计时采用的基准于燃气的低位热值,MJ/m。5.7.4.3灶具热流量的偏差按式(3)计算:K(%)
折算成验
式中:K——热流量偏差
1—标准热流量
5.7.5燃烧状态试
5.7.5.1火焰传遵点燃燃烧器
5.7.5.2燃烧稳花
1.5倍额定
焰:在额定压力点燃
然烧器后,月测
15min后,月测将量否回火。
5.7.5.3小火奶没计额定压力者
,玲态
有是否清
试验火烤
燃烧器
均匀、有
具,在压力60F现看燃烧器有无回火或熄灭现象。5.7.6热效率
5.7.6.1试验件试验用沼气、额定5. 7. 6. 2试验称态:
a)试验用/T16411-
b)试验用锅粒免用
的高锅,锅的直轻利和水量持
用铝锅中自
c)铝锅盖须升小孔,其中-
深处,另一孔位于锅
圆盘,其直径小于铝镜
于中心,用以插人温
之一半径处用以穿过搅拌器的于铝钢止中,且搅拌平
30im,天
高度150mm。搅拌器圆盟虚面均勾分.(2)
(3)
到全部入孔的射间。
后,目测有三分是火孔离焰即为离箱:在0.5信额定玉力下,燃烧器点燃a时,设计额定压力为1600Pa的燃接;
选择;
温度计粤水银包应插在二分之一水晚拌器是-厚震为1 mm的铝制多孔与锅店直接楼触,手柄高度大于铝锅者圆盘面积50%的子口,盘中心的/个孔直径为40mm。5.7.6.3 试验方法:按 G N4
91996中-614 2)6-11.1,36.14..4的规定进行试验。5.7.7排烟中一氧化碳含量起
沼气灶点燃15min后,采用圆环式取样器在试验用锅二分之一高度的周用取样。抽取烟气速度为0.5L/min~1 L/min。抽取的烟气中载含量应控制在14%域下。排烟中一氧化碳含量按式(4)计算:T
式中:T=--过剩空气系数α等于1时,干烟气中一氧化碳含量,%(V/V);T—干烟气中一氧化碳含量,%(V/V);T\—室内于空气中一氧化碳含量,%(V/V);YT烟气中的氧含量,%(V/V)。
(4)
GB/T3606—2001
环形取样器加T按GB16410—1996中6.8.1的规定。5.7.8耐风性能试验
在0.5倍额定压力下点燃沼气灶,在灶上不置锅的情况下,待其稳定燃烧后用普通风扇吹风,保证燃烧器放置在均勾的风速场内,在燃烧器火焰与灶面平行的流速为1m/:的风作用下测定其稳定性。5.7.9电点火器性能试验
5.7.9.1使用于电池的点火器应调节电源电压为额定电压70%。5.7.9.2额定压力下,按下面操作程序,反复点火10次,检测着火次数。操作程序是预先进行数次预备性点火,点火操作方式及点火速度按点火器不同,规定如下:单发式压电点火器一次操作为一次,每次速度控制在0.5~1 5时间内;回转式点火器转动一次为--次,其转速0.5~1s;使用直流电源连续放电式点火器,以放在“点火”位置上停留2s为一次。5.7.10表面濃度试验
在1.5倍额定压力下点燃沼气灶,燃烧30min后,对灶面、旋钮、输气管连接处,阀门,电点火器外壳及导线试验各部位表面温度。5.7.11噪声试验
5.7.11.1·燃烧噪声:1.5倍额定压力点燃沼气灶,在距灶具正面1m处用普通声级计,以A挡测定。环境本底噪声应小于40dB,或按GB/T3768-1996中表2修正。5.7.11.2熄火噪声:以声级计按上述规定进行试验,读取噪声变动最大值,噪声最大值加5dB作为试验值。
5.7.12耐用性试验
5.7.12.1燃具旋塞阀
用与沼气额定压力相同的空气,在旋塞阀与燃其处于分离状态或旋塞阀安装在燃具上,以每分钟5~~20次的操作速度开闭阅门,试验6000次后,进行气密性试验。5.7. 12.2电点火器
用额定压力沼气或相同压力的空气,电点火器安装在点火器耐用性试验设备上或燃具上,以每分钟5~20次的操作速度,试验6000次后,进行电点火性能试验。6抽样和检验
沼气灶具应进行出厂检验和型式检验。6.1出厂检验
6.1.1出厂检验的项目为本标准4.1、4.2.4.4和7.1.6.1.2产品经生产厂质检部门检验合格填发合格证后方可出厂。6.2型式检验
6.2.1有下列情况之一时应进行型式检验:一新产品或老产品转厂生产的试制定型鉴定;一正式生产后,如结构、材质上有所改变而可能影响产品性能时;一正常生产,周期满一年时;
产品长期停产后恢复生产时;
一出厂检验结果与上次型式检验有较大差时国家质量监督机构提出进行型式检验要求时。6.2.2型式检验的样品在经出厂检验合格的产品批中随机拙取。6.2.3经销部门按木标准进行验收。6.3监督检验
6.3.1不合格品的判定原则
GB/T3606—2001
a)灶其有一个 A类不合格,称为 A类不合格品;b)灶具有两个B类不合格或一个B类两个C类不合格,称为B类不合格品:c)灶具有四个C类不合格,称为C类不合格品。6.3.2项目分类及判定方法
项目分类及判定方法见表3。
表3项目分类及判定方法
标志、包装、运输、贮存
7.1标志
项目名称
气密性
燃烧稳定性
排烟中一氧化碳含量
热效率
燃气消耗量
电点火器性能
耐风性能
表面温度
荷载挠度
耐用性
材质及表面处理和结构要求
判定方法
不允许不合格
允许有一项不合格
允许有三项不合格
每台灶应在明显位暨安装铭牌,标明生产厂的名称、商标、型号、额定压力、燃气热流量及制造日期或代号。
7.2包装
包装应安全、牢固,应标明厂名、产品名称、型号、产品重量、外型尺寸、防潮、防压等字样。包装内应有出厂检验合格证和使用说明书。7.2.1铸铁灶就地取材进行包装。不锈钢灶或塘瓷灶,用纸箱包装.7.2.2使用说明书包括下列内容:安装说明;
点火、熄火和调节方法;
.安全、维修注意事项
-址及联系事项。
7.3运输
运输过程中应防止剧烈挤压、雨淋,搬运时禁止滚动和抛掷。7.4存
产品须贮存在干爆通风,无腐蚀性气体的仓库里。贮存堆码不得超过2m,防止压坏和倒垛。
小提示:此标准内容仅展示完整标准里的部分截取内容,若需要完整标准请到上方自行免费下载完整标准文档。
标准图片预览:





- 其它标准
- 热门标准
- 国家标准(GB)
- GB/T2828.1-2012 计数抽样检验程序 第1部分:按接收质量限(AQL)检索的逐批检验抽样计划
- GB/T18204.4-2000 公共场所毛巾、床上卧具微生物检验方法细菌总数测定
- GB/T23892.3-2009 滑动轴承 稳态条件下流体动压可倾瓦块止推轴承 第3部分:可倾瓦块止推轴承计算的许用值
- GB/T11839-1989 二氧化铀芯块中硼的测定 姜黄素萃取光度法
- GB/T6122.1-2002 圆角铣刀 第1部分:型式和尺寸
- GB/T7433-1987 对称电缆载波通信系统抗无线电广播和通信干扰的指标
- GB/T21238-2007 玻璃纤维增强塑料夹砂管
- GB/T28809-2012 轨道交通 通信、信号和处理系统 信号用安全相关电子系统
- GB/T9124.1-2019 钢制管法兰 第1部分:PN 系列
- GB17945-2024 消防应急照明和疏散指示系统
- GB15603-2022 危险化学品仓库储存通则
- GB6819-1996 溶解乙炔
- GB/T9239-1988 刚性转子平衡品质 许用不平衡的确定
- GB/T15917.3-1995 金属镝及氧化镝化学分析方法 对氯苯基荧光酮--溴化十六烷基三甲基胺分光光度法测定钽量
- GB/T13985-1992 照相机操作力和强度
- 行业新闻
请牢记:“bzxz.net”即是“标准下载”四个汉字汉语拼音首字母与国际顶级域名“.net”的组合。 ©2025 标准下载网 www.bzxz.net 本站邮件:bzxznet@163.com
网站备案号:湘ICP备2025141790号-2
网站备案号:湘ICP备2025141790号-2