- 您的位置:
- 标准下载网 >>
- 标准图集 >>
- 给水排水 >>
- 02S404防水套管
 
			【02S404】 防水套管
本网站 发布时间:
				2024-09-30 14:04:00
				
				
			- 02S404
- 即将实施
- 图集号: - 02S404
- 图集名称: - 防水套管
- 图集类别: - 给水排水
- 标准状态: 即将实施
- 
          	发布日期: 2016-11-25
- 
		 实施日期: 2003-03-01
- 下载格式: pdf zip
- 替代情况: 代替标准号:-
 标准简介/下载
标准简介/下载点击下载
标准简介:
本图集适用于民用及一般工业建筑、市政给水排水工程构(建)筑物。主要内容包括柔性防水套管、刚性防水套管、刚性防水翼环的做法。图集对防水套管的特点、选用方法、加工、防腐、安装等作了详细介绍。
 标准内容
标准内容部分标准内容:
					
					批准部门
主编单位
实行日期
防水套管
中华人民共和国建设部
北京市市政工程设计研究总院
二零零二年十二月一日
总说明
柔性防水套管(A型)安装图
柔性防水套管(B型)安装图
柔性防水套管尺寸、重量表
法兰套管(A型)·
法兰套管(B型)
法兰套管尺寸、重量表
密封圈
密封圈尺寸、重量表
法兰压盖
法兰压盖尺寸、重量表
刚性防水套管(A型)安装图(一):批准文号
统一编号
图集号
建质20021236号
GJBT-594
02S404
主编单位负责人曲然水
主编单位技术负责人真國
技术审定人让
技术负责人会
刚性防水套管(A型)安装图(二)刚性防水套管(A型)尺寸、重量表刚性防水套管(B型)安装图
刚性防水套管(B型)尺寸、重量表刚性防水套管(C型)安装图
刚性防水套管(C型)尺寸、重量表刚性防水翼环安装图(一)
刚性防水翼环尺寸、重量表(一)刚性防水翼环安装图(二)
刚性防水翼环尺寸、重量表(二)目录
审核批每蒸校对设计会
图集号
02S404
编制依据
总说明
1.12GB50108-2001《地下工程防水技术规范》本图集根据建设部【1999】202号《关于印发一九九九年国家标准设计编制工作计划>的通知》,并在1975年编制的S312《防水套管》基础上修编完成。
GB/T3091-2001《低压流体输送焊接钢管》GB/T8162-99《结构用无缝钢管》GB3422-82《连续铸铁管》
GB/T13295-91《离心铸造球墨铸铁管》GB985-88《气焊、手工电弧焊及气体保护焊焊缝坡口的基本形式与尺寸》
HG/T3091:2000《橡胶密封件给排水管及污水管道接口密封圈材料规范》
GB/T17219-1998《生活饮用水输配水设备及防护涂料的安全性评价》
GB8923-88《涂装前钢材表面锈蚀等级和除锈等级》GB50268-97《给水排水管道工程施工及验收规范》1.10
GB50242-2002《建筑给水排水及采暖工程施工质量验收规范》1.11
适用范围
本图集适用于民用、一般工业、市政给水排水工程构(建)筑物。分类及应用
防水套管按结构形式分为柔性防水套管(A、B型)、刚性防水套管(A、B、C型)及刚性防水翼环三种类型。3.2
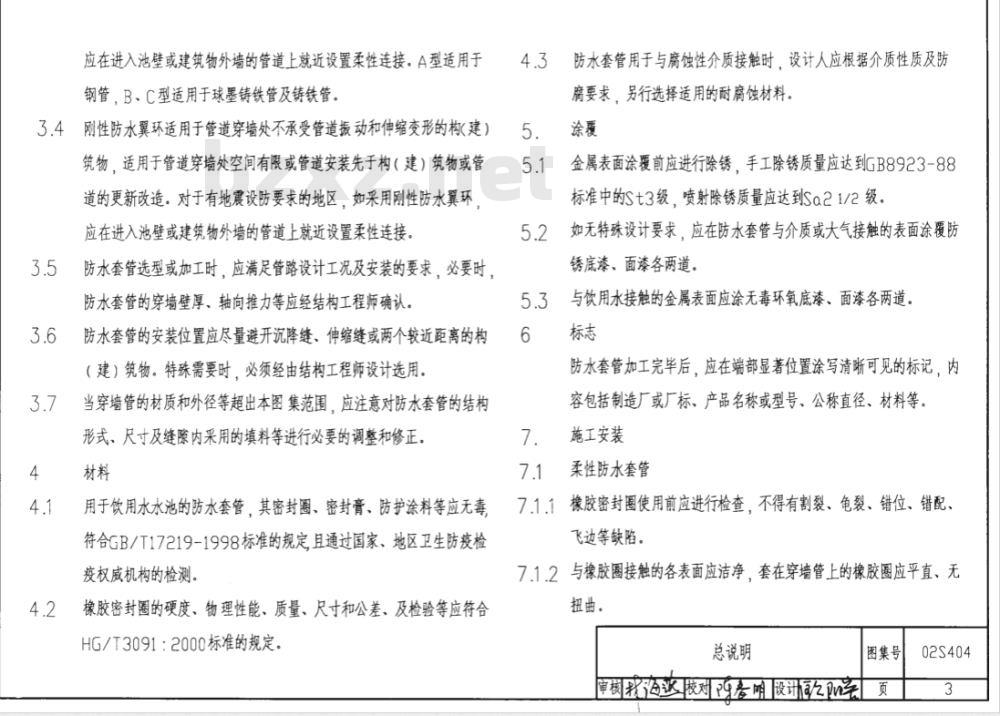
柔性防水套管适用于有地震设防要求的地区,管道穿墙处承受振动和管道伸缩变形、或有产密防水要求的构(建)筑物。A型一般用于水池或穿内墙,B型用于穿构(建)筑物外墙,I型密封圈适用于一般防水要求,II型适用于较严密的防水要求。适用温度范围:-20°C~+80°C。当穿墙管与泵或增压设备的进、出管道连接时,宜在连接处设置柔性连接。
3.3刚性防水套管适用于管道穿墙处不承受管道振动和伸缩变形的构(建)筑物。对于有地震设防要求的地区,如采用刚性防水套管,总说明
图集号
审核代必校对明设计区不
02S404
应在进入池壁或建筑物外墙的管道上就近设置柔性连接。A型适用于钢管,B、C型适用于球墨铸铁管及铸铁管。3.4刚性防水翼环适用于管道穿墙处不承受管道振动和伸缩变形的建)筑物,适用于管道穿墙处空间有限或管道安装先于构(建)筑物或管道的更新改造。对于有地震设防要求的地区,如采用刚性防水翼环,应在进入池壁或建筑物外墙的管道上就近设置柔性连接3.5
防水套管选型或加工时,应满足管路设计工况及安装的要求,必要时,防水套管的穿墙壁厚、轴向推力等应经结构工程师确认。防水套管的安装位置应尽量避升沉降缝、伸缩缝或两个较近距离的构(建)筑物。特殊需要时,必须经由结构工程师设计选用。当穿墙管的材质和外径等超出本图集范围,应注意对防水套管的结构形式,尺寸及缝隙内采用的填料等进行必要的调辜和修正。材料
用于饮用水水池的防水套管、其密封圈、密封膏、防护涂料等应无毒符合GB/T17219-1998标准的规定且通过国家、地区卫生防疫检疫权威机构的检测。
橡胶密封圈的硬度、物理性能、质量、尺寸和公差、及检验等应符合HG/T3091:2000标准的规定。
防水套管用于与腐蚀性介质接触时,设计人应根据介质性质及防腐要求,另行选择适用的耐腐蚀材料。5.
金属表面涂覆前应进行除锈,手工除锈质量应达到GB8923-88标准中的St3级,喷射除锈质量应达到Sa21/2级。如无特殊设计要求,应在防水套管与介质或大气接触的表面涂覆防锈底漆、面漆各两道。
与饮用水接触的金属表面应涂无毒环氧底漆、面漆各两道。标志
防水套管加工完毕后,应在端部显著位置涂写清晰可见的标记,内容包括制造厂或厂标、产品名称或型号、公称直径、材料等,施工安装
柔性防水套管
橡胶密封圈使用前应进行检查,不得有割裂、龟裂、错位、错配、7.1.1
飞边等缺陷。
7.1.2与橡胶圈接触的各表面应洁净,套在穿墙管上的橡胶圈应平直、无扭曲。
总说明
图集号
审核我海校对专明设讯车
02S404
7.1.3应在靠近构(建)筑物墙体处设置必要的管道支架或支墩,以保证穿墙管安装时环向间隙均匀,套管法兰和法兰压盖轴线同心及橡胶密封圈的密封性能和使用寿命。7.1.4
螺栓紧固件等应设置在易于人工操作的一侧:螺栓应均匀对称地案固。
刚性防水套管
石棉应采用符合GB/T8071-2001标准的4级以上机选温石棉、油麻应来用纤维较长、无皮质、清洁、富有韧性的油麻。水泥应采用符合GB/T175标准,不低于425号的硅酸盐水泥。7.2.4
石棉水泥的配比、养护、防护等应符合GB50268-97规范中4.4条的要求。油麻及石棉水泥的填打作业同铸铁管刚性接口,做法见有关市政工程施工规范。
7.2.5用于饮用水水池安装时,应在石棉水泥与饮用水接触的一侧嵌填无毒密封膏。嵌填前,应清除缝内锈蚀、漆皮及污物,保证嵌填部位清洁、干燥。
7.2.6当安装地点有侵蚀性地下水、腐蚀性土壤或介质时,应在石棉水泥外表面涂抹沥青防腐层或采用与构(建)筑物一致的防腐层。7.3
刚性防水翼环
安装前,穿墙管应与翼环周边满焊,并在混凝土浇注前就位。就位时应采取措施保证穿墙管的设计轴线位置和高程。本图集尺寸以mm计。
使用本图集时,还须遵循国家、地区现行标准、规范中的有关规定及市政工程施工规范
总说明
图集号
审核双校对有设计者
02S404
密封圈结构
迎水面
说明:
法兰套管
密封图
密封图
法兰压盖
材料表
Q235-A
Q235-A
焊接件
焊接件
GB897-88A
GB/T41-2000
1.当迎水面为腐蚀性介质时,可采用封堵材料将缝封堵,做法见本图集\柔性防水套管(B型)安装图,2.套管穿墙处如遇非混凝土墙壁时应局部改用混凝土墙壁,其浇注范围应比翼环直径(D5)大200,而且必须将套管一次浇固于墙内,
3.穿管处混凝土墙厚应不小于300.否则应使墙壁一边加厚或两加厚。加厚部分的直径至少为D5+200,4.套管的重量以L=300计算,如增厚大于300时,应另行计算柔性防水套管(A型)安装图
审核税滋校对麦明设计2on案
图集号
02S404
密封圈结构
ⅡI型
柔性填缝材料
密封膏嵌缝
说明:
法兰套管
密封圈
密封图
法兰压盖
材料表
Q235-A
Q235-A
焊接件
焊接件
GB897-88A
GB/T41-2000
1,柔性填料材料沥青麻丝、聚苯乙烯板、聚氯乙烯泡沫塑料板2.密封膏:聚硫密封膏、聚胺脂密封膏3.套管穿墙处如遇非混凝土墙壁时应局部改用混凝土墙壁其浇注范围应比翼环直径(D5)大200,而且必须将套管一次浇固于墙内。
4.穿管处混凝土境厚应不小于300.否则应使墙壁一边加厚或两边加厚.加厚部分的直径至少为D5+2005.套管的重量以L=300计算,如墙厚大于300时,应另行计算。柔性防水套管(B型)安装图
审核批校对春明设计0n室
图集号
02S404
柔性防水套管尺寸、重量表
12-M20
12-M20
16-M20
16-M24
20-M24
20-M27
20-M27
24-M27
A型重量
柔性防水套管尺寸.重量表
B型重量
图集号
审核批校对有设间务
02S404
n-M-7H
挡圈结构
说明:
材料表
Q235-A
Q235-A
Q235-A
Q235-A
I型、I型
1.焊接结构尺寸公差与形位公差按照JB/T5000.3-1998执行焊接采用手工电弧焊,焊条型号F4.303,牌号J422,焊缝坡口的基本形式与尺寸按照GB985-88执行,2.当套管(件3)采用卷制成型时,周长允许偏差为:D2≤600±2,D2>600,±0.0035D2。
3.挡圈(件2)结构形式及安装尺0应与采用的密封圈结构配套,4.锐角倒钝0.5×45。,
5.套管的重量以L=300计算,当L>300时,应另行计算,法兰套管(A型)
图集号
审核花沟效校对设计多
02S404
n-M-7H
挡圈结构
说明:
挡图2
材料表
Q235-A
Q235-A
Q235-A
Q235-A
Q235-A
I型、II型
尺寸同型挡图
1.焊接结构尺寸公差与形位公差按照JB/T5000.3-1998执行焊接采用手工电弧焊,焊条型号E4303,牌号J422.焊缝坡口的基本形式与尺寸按照GB985-88执行。2.当套管(件3)采用卷制成型时,周长允许偏差为:D2≤600±2,D2>600,±0.0035D2
3.挡圈(件2)结构形式及安装尺寸(应与采用的密封图结构配套,4.锐角倒钝0.5×45°
5.套管的重量以L=300计算,当L>300时,应另行计算。法兰套管(R型)
图集号
审核沟函校对准春设计的司
02S404
法兰套管尺寸、重量表
审核秘校对香明设计者
12-M20
12-M20
16-M20
16-M24
20-M24
20-M27
20-M27
24-M27
A型重量(kg)wwW.bzxz.Net
法兰套管尺寸、重量表
B型重量(kg)
图集号
02S404
说明:
「型密封圈
1.材料:丁腈橡胶,氨丁橡胶,氟橡胶,2.硬度(邵尔A型):I型:50±5度,II型:70±5度,3.物理性能应符合HG/T3091:2000标准的要求,4.密封图应无气泡,应没有可影响其使用性能的表面缺陷或不平整性0
5.密封图宜采用模压成型,当大型密封圈需要接头时,接口角度为30~45。,错边量应小于2%d.接口应进行强度试验,不合格者应重接,6.II型密封图尺寸系根据锡山市管道附件厂提供的资料编制0
II型密封圈
密封圈
图集号
审树代送校对设计
02S404
小提示:此图内容仅展示完整标准图集里的部分截取内容,若需要完整标准请到上方自行免费下载完整图集包。
	 
	        
	      主编单位
实行日期
防水套管
中华人民共和国建设部
北京市市政工程设计研究总院
二零零二年十二月一日
总说明
柔性防水套管(A型)安装图
柔性防水套管(B型)安装图
柔性防水套管尺寸、重量表
法兰套管(A型)·
法兰套管(B型)
法兰套管尺寸、重量表
密封圈
密封圈尺寸、重量表
法兰压盖
法兰压盖尺寸、重量表
刚性防水套管(A型)安装图(一):批准文号
统一编号
图集号
建质20021236号
GJBT-594
02S404
主编单位负责人曲然水
主编单位技术负责人真國
技术审定人让
技术负责人会
刚性防水套管(A型)安装图(二)刚性防水套管(A型)尺寸、重量表刚性防水套管(B型)安装图
刚性防水套管(B型)尺寸、重量表刚性防水套管(C型)安装图
刚性防水套管(C型)尺寸、重量表刚性防水翼环安装图(一)
刚性防水翼环尺寸、重量表(一)刚性防水翼环安装图(二)
刚性防水翼环尺寸、重量表(二)目录
审核批每蒸校对设计会
图集号
02S404
编制依据
总说明
1.12GB50108-2001《地下工程防水技术规范》本图集根据建设部【1999】202号《关于印发一九九九年国家标准设计编制工作计划>的通知》,并在1975年编制的S312《防水套管》基础上修编完成。
GB/T3091-2001《低压流体输送焊接钢管》GB/T8162-99《结构用无缝钢管》GB3422-82《连续铸铁管》
GB/T13295-91《离心铸造球墨铸铁管》GB985-88《气焊、手工电弧焊及气体保护焊焊缝坡口的基本形式与尺寸》
HG/T3091:2000《橡胶密封件给排水管及污水管道接口密封圈材料规范》
GB/T17219-1998《生活饮用水输配水设备及防护涂料的安全性评价》
GB8923-88《涂装前钢材表面锈蚀等级和除锈等级》GB50268-97《给水排水管道工程施工及验收规范》1.10
GB50242-2002《建筑给水排水及采暖工程施工质量验收规范》1.11
适用范围
本图集适用于民用、一般工业、市政给水排水工程构(建)筑物。分类及应用
防水套管按结构形式分为柔性防水套管(A、B型)、刚性防水套管(A、B、C型)及刚性防水翼环三种类型。3.2
柔性防水套管适用于有地震设防要求的地区,管道穿墙处承受振动和管道伸缩变形、或有产密防水要求的构(建)筑物。A型一般用于水池或穿内墙,B型用于穿构(建)筑物外墙,I型密封圈适用于一般防水要求,II型适用于较严密的防水要求。适用温度范围:-20°C~+80°C。当穿墙管与泵或增压设备的进、出管道连接时,宜在连接处设置柔性连接。
3.3刚性防水套管适用于管道穿墙处不承受管道振动和伸缩变形的构(建)筑物。对于有地震设防要求的地区,如采用刚性防水套管,总说明
图集号
审核代必校对明设计区不
02S404
应在进入池壁或建筑物外墙的管道上就近设置柔性连接。A型适用于钢管,B、C型适用于球墨铸铁管及铸铁管。3.4刚性防水翼环适用于管道穿墙处不承受管道振动和伸缩变形的建)筑物,适用于管道穿墙处空间有限或管道安装先于构(建)筑物或管道的更新改造。对于有地震设防要求的地区,如采用刚性防水翼环,应在进入池壁或建筑物外墙的管道上就近设置柔性连接3.5
防水套管选型或加工时,应满足管路设计工况及安装的要求,必要时,防水套管的穿墙壁厚、轴向推力等应经结构工程师确认。防水套管的安装位置应尽量避升沉降缝、伸缩缝或两个较近距离的构(建)筑物。特殊需要时,必须经由结构工程师设计选用。当穿墙管的材质和外径等超出本图集范围,应注意对防水套管的结构形式,尺寸及缝隙内采用的填料等进行必要的调辜和修正。材料
用于饮用水水池的防水套管、其密封圈、密封膏、防护涂料等应无毒符合GB/T17219-1998标准的规定且通过国家、地区卫生防疫检疫权威机构的检测。
橡胶密封圈的硬度、物理性能、质量、尺寸和公差、及检验等应符合HG/T3091:2000标准的规定。
防水套管用于与腐蚀性介质接触时,设计人应根据介质性质及防腐要求,另行选择适用的耐腐蚀材料。5.
金属表面涂覆前应进行除锈,手工除锈质量应达到GB8923-88标准中的St3级,喷射除锈质量应达到Sa21/2级。如无特殊设计要求,应在防水套管与介质或大气接触的表面涂覆防锈底漆、面漆各两道。
与饮用水接触的金属表面应涂无毒环氧底漆、面漆各两道。标志
防水套管加工完毕后,应在端部显著位置涂写清晰可见的标记,内容包括制造厂或厂标、产品名称或型号、公称直径、材料等,施工安装
柔性防水套管
橡胶密封圈使用前应进行检查,不得有割裂、龟裂、错位、错配、7.1.1
飞边等缺陷。
7.1.2与橡胶圈接触的各表面应洁净,套在穿墙管上的橡胶圈应平直、无扭曲。
总说明
图集号
审核我海校对专明设讯车
02S404
7.1.3应在靠近构(建)筑物墙体处设置必要的管道支架或支墩,以保证穿墙管安装时环向间隙均匀,套管法兰和法兰压盖轴线同心及橡胶密封圈的密封性能和使用寿命。7.1.4
螺栓紧固件等应设置在易于人工操作的一侧:螺栓应均匀对称地案固。
刚性防水套管
石棉应采用符合GB/T8071-2001标准的4级以上机选温石棉、油麻应来用纤维较长、无皮质、清洁、富有韧性的油麻。水泥应采用符合GB/T175标准,不低于425号的硅酸盐水泥。7.2.4
石棉水泥的配比、养护、防护等应符合GB50268-97规范中4.4条的要求。油麻及石棉水泥的填打作业同铸铁管刚性接口,做法见有关市政工程施工规范。
7.2.5用于饮用水水池安装时,应在石棉水泥与饮用水接触的一侧嵌填无毒密封膏。嵌填前,应清除缝内锈蚀、漆皮及污物,保证嵌填部位清洁、干燥。
7.2.6当安装地点有侵蚀性地下水、腐蚀性土壤或介质时,应在石棉水泥外表面涂抹沥青防腐层或采用与构(建)筑物一致的防腐层。7.3
刚性防水翼环
安装前,穿墙管应与翼环周边满焊,并在混凝土浇注前就位。就位时应采取措施保证穿墙管的设计轴线位置和高程。本图集尺寸以mm计。
使用本图集时,还须遵循国家、地区现行标准、规范中的有关规定及市政工程施工规范
总说明
图集号
审核双校对有设计者
02S404
密封圈结构
迎水面
说明:
法兰套管
密封图
密封图
法兰压盖
材料表
Q235-A
Q235-A
焊接件
焊接件
GB897-88A
GB/T41-2000
1.当迎水面为腐蚀性介质时,可采用封堵材料将缝封堵,做法见本图集\柔性防水套管(B型)安装图,2.套管穿墙处如遇非混凝土墙壁时应局部改用混凝土墙壁,其浇注范围应比翼环直径(D5)大200,而且必须将套管一次浇固于墙内,
3.穿管处混凝土墙厚应不小于300.否则应使墙壁一边加厚或两加厚。加厚部分的直径至少为D5+200,4.套管的重量以L=300计算,如增厚大于300时,应另行计算柔性防水套管(A型)安装图
审核税滋校对麦明设计2on案
图集号
02S404
密封圈结构
ⅡI型
柔性填缝材料
密封膏嵌缝
说明:
法兰套管
密封圈
密封图
法兰压盖
材料表
Q235-A
Q235-A
焊接件
焊接件
GB897-88A
GB/T41-2000
1,柔性填料材料沥青麻丝、聚苯乙烯板、聚氯乙烯泡沫塑料板2.密封膏:聚硫密封膏、聚胺脂密封膏3.套管穿墙处如遇非混凝土墙壁时应局部改用混凝土墙壁其浇注范围应比翼环直径(D5)大200,而且必须将套管一次浇固于墙内。
4.穿管处混凝土境厚应不小于300.否则应使墙壁一边加厚或两边加厚.加厚部分的直径至少为D5+2005.套管的重量以L=300计算,如墙厚大于300时,应另行计算。柔性防水套管(B型)安装图
审核批校对春明设计0n室
图集号
02S404
柔性防水套管尺寸、重量表
12-M20
12-M20
16-M20
16-M24
20-M24
20-M27
20-M27
24-M27
A型重量
柔性防水套管尺寸.重量表
B型重量
图集号
审核批校对有设间务
02S404
n-M-7H
挡圈结构
说明:
材料表
Q235-A
Q235-A
Q235-A
Q235-A
I型、I型
1.焊接结构尺寸公差与形位公差按照JB/T5000.3-1998执行焊接采用手工电弧焊,焊条型号F4.303,牌号J422,焊缝坡口的基本形式与尺寸按照GB985-88执行,2.当套管(件3)采用卷制成型时,周长允许偏差为:D2≤600±2,D2>600,±0.0035D2。
3.挡圈(件2)结构形式及安装尺0应与采用的密封圈结构配套,4.锐角倒钝0.5×45。,
5.套管的重量以L=300计算,当L>300时,应另行计算,法兰套管(A型)
图集号
审核花沟效校对设计多
02S404
n-M-7H
挡圈结构
说明:
挡图2
材料表
Q235-A
Q235-A
Q235-A
Q235-A
Q235-A
I型、II型
尺寸同型挡图
1.焊接结构尺寸公差与形位公差按照JB/T5000.3-1998执行焊接采用手工电弧焊,焊条型号E4303,牌号J422.焊缝坡口的基本形式与尺寸按照GB985-88执行。2.当套管(件3)采用卷制成型时,周长允许偏差为:D2≤600±2,D2>600,±0.0035D2
3.挡圈(件2)结构形式及安装尺寸(应与采用的密封图结构配套,4.锐角倒钝0.5×45°
5.套管的重量以L=300计算,当L>300时,应另行计算。法兰套管(R型)
图集号
审核沟函校对准春设计的司
02S404
法兰套管尺寸、重量表
审核秘校对香明设计者
12-M20
12-M20
16-M20
16-M24
20-M24
20-M27
20-M27
24-M27
A型重量(kg)wwW.bzxz.Net
法兰套管尺寸、重量表
B型重量(kg)
图集号
02S404
说明:
「型密封圈
1.材料:丁腈橡胶,氨丁橡胶,氟橡胶,2.硬度(邵尔A型):I型:50±5度,II型:70±5度,3.物理性能应符合HG/T3091:2000标准的要求,4.密封图应无气泡,应没有可影响其使用性能的表面缺陷或不平整性0
5.密封图宜采用模压成型,当大型密封圈需要接头时,接口角度为30~45。,错边量应小于2%d.接口应进行强度试验,不合格者应重接,6.II型密封图尺寸系根据锡山市管道附件厂提供的资料编制0
II型密封圈
密封圈
图集号
审树代送校对设计
02S404
小提示:此图内容仅展示完整标准图集里的部分截取内容,若需要完整标准请到上方自行免费下载完整图集包。
 图集图片预览
图集图片预览 标准图片预览:





 图集目录列表
图集目录列表图集目录:
					02S404:防水套管
目录
总说明
柔性防水套管(A型)安装图
柔性防水套管(B型)安装图
柔性防水套管尺寸、重量表
法兰套管(A型)
法兰套管(B型)
法兰套管尺寸、重量表
密封圈
密封圈尺寸、重量表
法兰压盖
法兰压盖尺寸、重量表
刚性防水套管(A型)安装图(一)
刚性防水套管(A型)安装图(二)
刚性防水套管(A型)尺寸、重量表
刚性防水套管(B型)安装图
刚性防水套管(B型)尺寸、重量表
刚性防水套管(C型)安装图
刚性防水套管(C型)尺寸、重量表
刚性防水翼环安装图(一)
刚性防水翼环尺寸、重量表(一)
刚性防水翼环安装图(二)
刚性防水翼环尺寸、重量表(二)
					
- 其它标准
- 上一篇: 建筑管道直饮水工程
- 下一篇: 建筑围护结构节能工程做法及数据
- 热门标准
- 国家标准
- GB/T21666-2008 尿吸收辅助器具 评价的一般指南
- GB/T2828.1-2012 计数抽样检验程序 第1部分:按接收质量限(AQL)检索的逐批检验抽样计划
- GB/T32999-2016 表面化学分析 深度剖析 用机械轮廓仪栅网复型法测量溅射速率
- GB/T39454-2020 国际贸易业务数据规范货物跟踪与追溯
- GB/T13589-2007 锌及锌合金废料
- GB28355-2012 食品添加剂 水杨酸甲酯(柳酸甲酯)
- GB/T38948-2020 沥青混合料低温抗裂性能评价方法
- GB/T38604.4-2020 公共信息导向系统 评价要求 第4部分:公共汽电车车站
- GB/T13070-1991 铀矿石中铀的测定 电位滴定法
- GB14880-2012 食品营养强化剂使用标准
- GB/T43912-2024 铸造机械 再制造 通用技术规范
- GB/T9003-1988 调音台基本特性测量方法
- GB5585.3-1985 电工用铜、铝及其合金母线 第3部分:铝母线
- GB/T19561-2004 寒地节能日光温室建造规程
- GB/T7574-1987 信息处理交换用磁带标号和文卷结构
请牢记:“bzxz.net”即是“标准下载”四个汉字汉语拼音首字母与国际顶级域名“.net”的组合。 ©2025 标准下载网 www.bzxz.net 本站邮件:bzxznet@163.com
网站备案号:湘ICP备2025141790号-2
网站备案号:湘ICP备2025141790号-2