- 您的位置:
- 标准下载网 >>
- 标准图集 >>
- 电气 >>
- 05D702-4用户终端箱
【05D702-4】 用户终端箱
- 05D702-4
- 即将实施
图集号:
05D702-4
图集名称:
用户终端箱
图集类别:
电气
标准状态:
即将实施-
发布日期:
2016-11-25 -
实施日期:
2005-03-01 下载格式:
pdf zip
替代情况:
代替标准号:-
部分标准内容:
主编单位
实行日期
用户终端箱
中华人民共和国建设部
中国建筑标准设计研究院
中国照明学会咨询工作委员会
二00五年三月一日
PB10系列动力箱结构示意图
批准文号
统一编号
图集号
建质[2005]14号
GJBT-820
05D702-4
主编单位负责人王艳那
主编单位技术负责人
技术审定
设计负责
PB204动力箱布置图
PB101~115系列动力箱布置图()PB101~115系列动力箱布置图(二),PB116动力箱布置图
PB20系列动力箱结构示意图
PB201动力箱布置图
PB202动力箱布置图
PB203动力箱布置图
冬鼠荐
家奇间
PB205动力箱布置图一
_totod.net
PB30系列动力箱结构示意图
PB301动力箱布置图一
PB302动力箱布置图一
PB303动力箱布置图一
PB304动力箱布置图一
PB305动力箱布置图一
PB40系列客房配电箱结构示意图一目录
— 20
图集号
审核哪树奎校对查长太大设计徐华货页
05D702-4
PB40系列客房配电箱布置图
PB50高层住宅配电柜结构示意图PB50高层住宅照明柜布置图一
PB50高层住宅动力柜布置图一
PB60、70系列动力箱结构示意图一PB60、70系列动力箱布置图
PBT10系列双电源切换箱结构示意图-一:PBT101~103系列双电源切换箱布置图--PBT104、105系列双电源切换箱布置图-一LB10系列照明配电箱结构示意图LB101~104照明配电箱布置图-
LB105~107照明配电箱布置图一LB20系列照明配电箱结构示意图LB201~205照明配电箱布置图
LB206~208照明配电箱布置图
LB30系列照明配电箱结构示意图LB301~305照明配电箱布置图
— 23
—— 28
— 34
LB306~308照明配电箱布置图
LB40系列照明配电箱结构示意图LB401~404照明配电箱布置图
MB10系列电度表箱结构示意图--MB101~103电度表箱布置图
MB104~106电度表箱布置图
MB107~112电度表箱布置图
MB20系列电度表箱结构示意图
www:totod.net
MB201电度表箱布置图
MB202电度表箱布置图
MB203电度表箱布置图一
DB-1A型住户配线箱一
DB-2A型住户配线箱
DB-3A型住户配线箱
审核那树奎达校对查长太办老设计徐华钱39
图集号
05D702-4
1编制依据
1.1建筑部建质【2004]111号文《关于印发\二00四年国家建筑标准设计编制工作计划\》的通知;1.2现行相关规范
1.2.1《低压配电设计规范》GB50054-951.2.2《住宅设计规范》GB50096-1999(2001年版)1.2.3《民用建筑电气设计规范》1.2.4《建筑电气安装工程施工质量验收规范》(GB50303-2002)
1.2.5《电气装置安装工程盘、柜及二次施工质量验收规范》(GB50303-2002)
1.2.6《低压成套开关设备和控制设备第一部分:型式实验和部分型式实验成套设备》GB7251.1-19971.2.7《低压成套开关设备和控制设备第三部分:对非专业人员可进入场地的低压成套开关设备和控制设备一配电板的特殊要求》GB7251.1-1997
1.2.8《低压成套开关设备和控制设备第四部分:对建筑工地用成套设备(ACS)的特殊要求》GB7251.4-19981.2.9《有线电视广播系统技术规范》GY/T106-921.2.10《安全防范工程程序与要求》GA/T75-942适用范围
本图集中的用户终端主要指终端用户安装的动力箱、双电源切换箱、照明箱、电度表箱、弱电住户配线箱,主要规定其箱体尺寸及元器件布置,有关箱体安装部分见已有相应安装图集。
3编制目的
目前,在一般工业与民用建筑中,大量使用用户终端箱,尽管这些箱体符合现行相关规范要求,但由于厂商的不同,其尺寸相差较大,给设计、施工及企业生产带来许多困难。本图集综合目前主流产品信息,对用户终端箱给出相应尺寸,以期标准化,利于设计、施工,提高效率,确保施工质量。本图集为便于使用,箱体使用如下代号:LB 照明箱
PB ---- 动力箱
MB电表箱
DBltt弱电住户配线箱。totod。netPBT--双电源切换箱
4图集内容
本图集主要内容包括动力箱、双电源切换箱、电度表箱、弱电住户配线箱。
4.1动力箱
PB10系列动力箱主要为一般配电,根据尺寸分为配电箱、配电柜型式。
PB20系列动力箱主要为15KW以下电动机直接启动动力箱。PB30系列动力箱主要为15~75KW电动机降压启动动力柜说明
审核徐华校对查长太设计邵树奎图集号
05D702-4
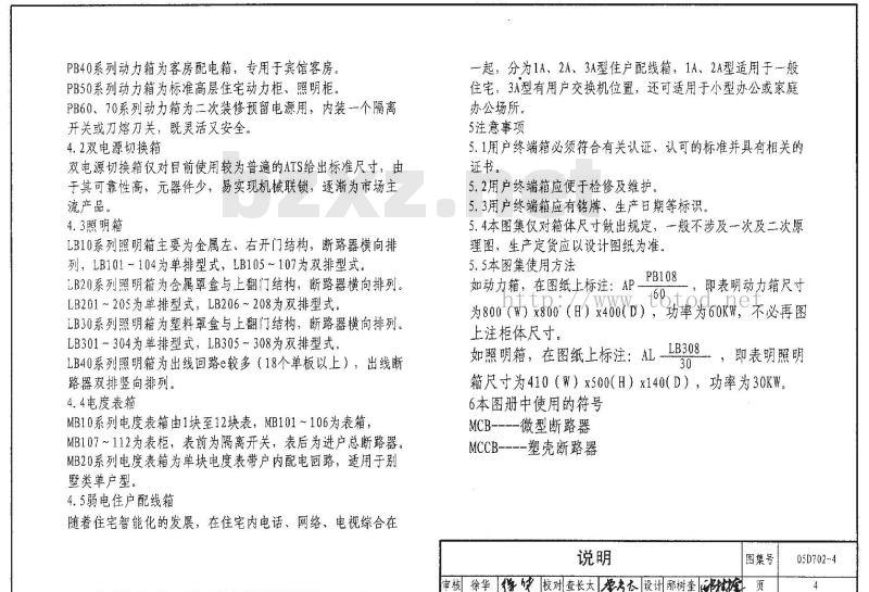
PB40系列动力箱为客房配电箱,专用于宾馆客房。PB50系列动力箱为标准高层住宅动力柜、照明柜PB60、70系列动力箱为二次装修预留电源用,内装-一个隔离开关或刀熔刀关,既灵活又安全4.2双电源切换箱
双电源切换箱仅对目前使用较为普遍的ATS给出标准尺寸,由于其可靠性高,元器件少,易实现机械联锁,逐渐为市场主流产品。
4.3照明箱
LB10系列照明箱主要为金属左、,右开门结构,断路器横向排列,LB101~104为单排型式,LB105~107为双排型式。B20系列照明箱为金属罩盒与上翻门结构,断路器横向排列。LB201~20S为单排型式,LB206~208为双排型式。LB30系列照明箱为塑料罩盒与上翻门结构,断路器横向排列。LB301~304为单排型式,LB305~308为双排型式。LB40系列照明箱为出线回路e较多(18个单板以上),出线断路器双排竖向排列。
4.4电度表箱
MB10系列电度表箱由1块至12块表,MB101~106为表箱。MB107~112为表柜,表前为隔离开关,表后为进户总断路器。MB20系列电度表箱为单块电度表带户内配电回路,适用于别墅类单卢型。
4.5弱电住户配线箱
随着住宅智能化的发展,在住宅内电话、网络、电视综合在一起,分为1A、2A、3A型住户配线箱,1A、2A型适用于一般住宅,3A型有用户交换机位置,还可适用于小型办公或家庭办公场所。
5注意事项
5.1用户终端箱必须符合有关认证、认可的标准并具有相关的证书。
5.2用户终端箱应便于检修及维护。5.3用户终端箱应有铭牌、生产日期等标识。5.4本图集仅对箱体尺寸做出规定,一般不涉及一次及二次原理图,生产定货应以设计图纸为准。5.5本图集使用方法
如动力箱,在图纸上标注:APPB108460+
,即表明动力箱尺寸
为800(W)x800°(H)x400(D),功率为60KW,不必再图上注柜体尺寸。
如照明箱,在图纸上标注:AL-LB308,即表明照明30
箱尺寸为410(W)x500(H)x140(D),功率为30KW6本图册中使用的符号
MCB----微型断路器
MCCB----塑壳断路器
审核徐华修生校对查长太考设那树奎图集号
05D702-4
单门结构
双门结构
区区团Ae
双层门结构
说明:
1本图为落地式动力箱(箱体骨架、门板和护板采用组装形式)。2.箱体采用不小于2.0mm厚冷轧钢板(工程注明的特殊材料除外)。3.箱体表面采用环氧树脂静电喷涂或烤漆处理。4.箱体底部开敲落孔(工程指定的特殊进出线孔除外)。5.箱内铜排采用塘锡处理,箱内一次多芯导线必须采用冷压闭口鼻并糖锡处理6.主进线开关可以为塑壳断路器、隔离开关、熔断器式隔离开关,出线开关为塑壳断路器:出线开关回路数可根据工程情况而定、但要符合电流等级要求。7箱体高度小于1600mm时为单门结构,大于等于1600mm时为双门结构,PB116结构为双层门结构,外门为透明玻璃门,开关手柄均露出二层门外。代号电流等级W(mm)H(mm)Dmm)lhtt
PB116630A
出线画路不大于4路
出线回路不大于8路
出线画路不大于12路
出线回路不大于8路
出线回路不大于12路
出线回路不大于12路
出线回路不大于15路
800 2200600
出线回路不大于14路
PB10系列动力箱结构示意图
审核哪树奎均校对查长太美考太设计徐华统图集号
05D702-4
正视图
底部示意图
路国西
无门视图
说明:本图适用于断路器进线
设备材料表
电流表
电压表
转换开关
电缆固定梁
电气安装梁
断路器
电流互感器
断路器
型号及规格
见工程设计
见工程设计
~45bvto
LW5-15YH3/3
0.8不锈钢
U型槽钢
U型槽钢
MCCB(不大于630A)
见工程设计
单位数量页次备注
MCCB(不大于225A)
PB101~~115系列动力箱布置图(一)个
图集号
审核那树奎隆校对查长太本太设计徐华页
见工程设计
见工程设计
见工程设计
见工程设计
见工程设计
05D702-4
正视图
底部示意图
6on n
无门视图
说明:本图适用于隔离开关或刀熔开关进线设备材料表
电流表
电压表
转换开关
电缆固定梁
电气安装梁
隔离开关
电流互感器
断路器
型号及规格
见工程设计
见工程设计
6~450V
单位数量页闪备注
LW5-15YH3/3
0.8不锈钢
U型槽钢
U型槽钢
(不大于630A)
见工程设计
MCCB(不大于225A)
PB101~~115系列动力箱布置图(二)块
[图集号
审核邵树奎技校对查长太太设计徐华绣页
见工程设计
见工程设计
见工程设计
见工程设计
见工程设计
05D702-4
正视图
底部示意图
5-68683686832880
无门视图
说明:本图动力柜外门为玻璃门。称
电流表
电压表
转换开关
电缆固定梁
电气安装梁
隔离开关
电流互感器
断路器
设备材料表
型号及规格
800X2200X600
见工程设计
LW5-15YH3/3
0.8不锈钢
U型槽钢
U型槽钢
(不大于630A)
见工程设计
单位数量质测备注
MCCB(不大于225A)
PB116动力箱布置图
见工程设计
图集号
审核邮树奎校对查长太专水设计徐华缘馆页
见工程设计
见工程设计
见工程设计
见工程设计
05D702-4
正视图
HY9 HG9
正视图
@12X18
安装脚图
安装脚图
说明:
1.本图为电动机全压起动动力箱、箱体分壁挂式、嵌入式及落地式。2、箱体采用1.5~2.0mm钢板或敷铝锌板制作。3.箱体表面采用静电喷涂或烤漆处理,4.使用的绝缘件应达到UL94V-O级5.采用插接母排时,应易于在不断电时更换断路器6.PE、N线应通过专用端子与对应的汇流排连接,并应防止非专业人员拆卸,7.各出线回路应有回路标牌。
8.应有产品铭牌、商标、认证标牌。9.嵌入装箱体与明装箱体尺寸相同,嵌入装箱面增加10~15mm装饰边。10.控制箱体代号含义:PB只
/wwW.t动力箱系列。net
电流等级(A)
PB20系列动力箱结构示意图
审核哪树奎树校对徐华线设计查长太老考太备注
图集号
05D702~4
HG6HR6
正视图
箱内元件布置
一次方案
说明:适用单台容量不超过15kW的Y系列三相交流异步电动机全压直接起动。
设备材料表
电气安装底板
C型安装竖梁
电流表
指示灯
转换开关
控制按钮
断路器
接触器
热继电器
电流互感器
熔断器
端子板
型号及规格
单位数量页次备注
9㎡1.5mm钢栋
Φ=1.5mm镀锌钢板
5=1.5mm镀锌钢板
由工程设计定
由工程设计定
笛生程设计定
由工程设计定
由工程设计定
由工程设计定
由工程设计定
由工程设计定
由工程设计定
由工厂定
PB201动力箱布置示意图
申核树奎哪校对徐华得设查长太有地太由工厂定
由工厂定
由工厂定
由工厂定
图集号
05D702-4
SB1 SB2 SB3 SB4
正视图
箱内元件布置
一次方案
说明·适用两台容量不超过15kW的Y系列三相交流异步电动机全压直接起动
设备材料表
电气安装底板
C型安装竖梁
指示灯
转换开关
控制按钮
断路器
接触器
热继电器
熔断器
端子板
型号及规格
单位数量页炎备注
8=1.5mm钢板
8=1.5mm镀锌钢板
=1.5mm镀锌钢板
由工程设计定
由工程设计定
由工程设计定
由工程设计定
由工程设计定
由工程设计定
由工程设计定
由工厂定
PB202动力箱布置图
审核邮树奎哪划校对徐华像一车设讯查长太老由工厂定
由工厂定
由工厂定
由工厂定
图集号
05D702-4
SB2 SB3 S84
正视图
11CKH KH
12TA TA
箱内元件布置
一次方案
说明·适用双台容量不超过15kW的Y系列三相交流异步电动机全压直接起动(带电流表)。设备材料表
电气安装底板
C型安装竖梁
电流表
指末炸p:
转换开关
控制按钮
断路器
接触器
热继电器
电流互感器
熔断器wwW.bzxz.Net
端子板
型号及规格
01.5mm钢板
=1.5mm钢板
g=1.5mm镀锌钢板
=1.5mm镀锌钢板
由工程设计定
由程设计定
由工程设计定
由工程设计定
由工程设计定
由工程设计定
由工程设计定
由工程设计定
由工程设计定
由工厂定
PB203动力箱布置图
单位数量页次备注
由工厂定
由工厂定
由工厂定
由工厂定
图集号
审核邵树奎研校对徐华锈设训查长太电长页
05D702-4
小提示:此图内容仅展示完整标准图集里的部分截取内容,若需要完整标准请到上方自行免费下载完整图集包。
标准图片预览:





图集目录:
05D702-4:用户终端箱
目录
说明
PB10系列动力箱结构示意图
PB101~115系列动力箱布置图(一)
PB101~115系列动力箱布置图(二)
PB116动力箱布置图
PB20系列动力箱结构示意图
PB201动力箱布置图
PB202力箱布置图
PB203动力箱布置图
PB204动力箱布置图
PB205动力箱布置图
PB30系列动力箱结构示意图
PB301动力箱布置图
PB302动力箱布置图
PB303动力箱布置图
PB304动力箱布置图
PB305动力箱布置图
PB40系列客房配电箱结构示意图
PB40系列客房配电箱布置图
PB50高层住宅配电柜结构示意图
PB50高层住宅照明柜布置图
PB50高层住宅动力柜布置图
PB60、70系列动力箱结构示意图
PB60、70系列动力箱布置图
PBT10系列双电源切换箱结构示意图
PBT101~103系列双电源切换箱布置图
PBT104、105系列双电源切换箱布置图
LB10系列照明配电箱结构示意图
LB101~104照明配电箱布置图
LB105~107照明配电箱布置图
LB20系列照明配电箱结构示意图
LB201~205照明配电箱布置图
LB206~208照明配电箱布置图
LB30系列照明配电箱结构示意图
LB301~305照明配电箱布置图
LB306~308照明配电箱布置图
LB40系列照明配电箱结构示意图
LB401~404照明配电箱布置图
MB10系列电度表箱结构示意图
MB101~103电度表箱布置图
MB104~106电度表箱布置图
MB107~112电度表箱布置图
MB20系列电度表箱结构示意图
MB201电度表箱布置图
MB202电度表箱布置图
MB203电度表箱布置图
DB-1A型住户配线箱
DB-2A型住户配线箱
DB-3A型住户配线箱
- 其它标准
- 上一篇: 窗井、设备吊装口、排水沟、集水坑
- 下一篇: 10/0.4kV变压器室布置及变配电所常用设备构件安装
- 热门标准
- 国家标准
- GB∕T38992-2020 军民通用资源 语义关系分类与表示
- GB/T22264.5-2022 安装式数字显示电测量仪表 第5部分:相位表和功率因数表的特殊要求
- GB/T42459-2023 信息技术 系统间远程通信和信息交换 局域网和城域网 特定要求 站点和媒体访问控制连通性发现
- GB/T24555-2009 200m氦氧饱和潜水作业要求
- GB/T32383-2020 城市轨道交通直线电机车辆通用技术条件
- GB/T16606.3-2009 快递封装用品 第3部分:包装袋
- GB16487.9-2017 进口可用作原料的固体废物环境保护控制标准—废电线电缆
- GBZ/T240.20-2011 化学品毒理学评价程序和试验方法 第20部分:亚慢性吸入毒性试验
- GB/T5694-1985 CAMAC系统中的块传送
- GB/T24496-2009 钢筋混凝土大板间有连接筋并用混凝土浇灌的键槽式竖向接缝 实验室力学试验 平面内切向荷载的影响
- GB∕T38117-2019 电动汽车产品使用说明 应急救援
- GB9706.29-2006 医用电气设备 第2部分:麻醉系统的安全与基本性能专用要求
- GB/T43266-2023 永磁体磁偏角的测量方法
- GB/T14506.25-1993 硅酸盐岩石化学分析方法 硫酸-苯羟乙酸-辛可宁-氯酸钾底液极谱法连续测定钼量和钨量
- GB/T33775-2017 地面数字电视手持式接收设备技术要求和测量方法
网站备案号:湘ICP备2025141790号-2