第一单元 声音
【知识点归纳】
1. 声音是由物体振动而产生的,没有振动就没有声音。
2. 物体振动时,也会引起它周围物质的震动,并通过这些物质把声音从一个地方传播到另一个地方。
3. 耳的结构:
外耳:耳郭和外耳道。耳郭具有收集声音并将声音导入外耳道的作用,把手放到耳后可以收集到更多的声音,听到的声音更大。
中耳:鼓膜和听小骨。鼓膜很薄而且有弹性,即使是轻微的声音,它都会产生震动。
内耳:耳蜗等。
4. 轻轻拔动钢尺发出的声音弱,用力拔动钢尺发出的声音强。
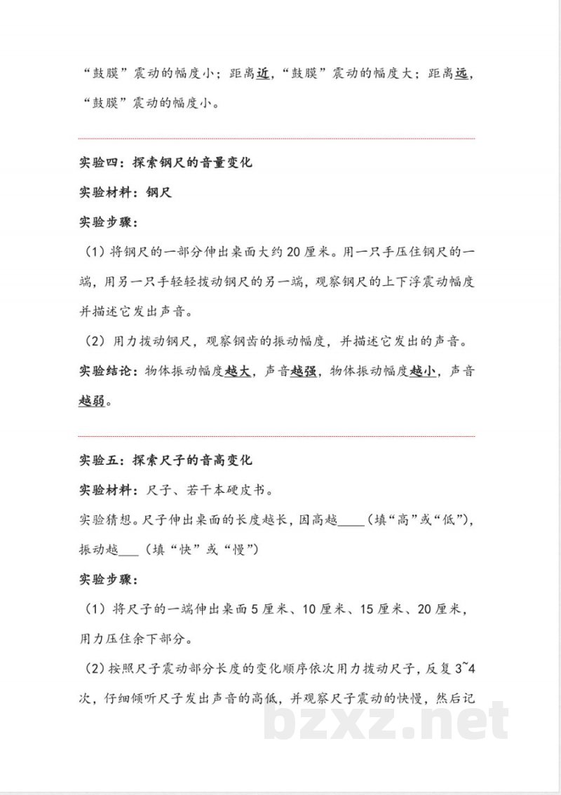
5. 声音的强弱可以用音量来描述,物体振动的幅度越大,声音越强;物体振动的幅度越小,声音越弱。
6. 声音的高低可以用音高来描述。物体振动的越快,发出的声音就越高,物体振动的越慢,发出的声音就越低。
【综合实验探究】
实验一:探究物体是怎样发出声音的
实验材料:橡皮筋、钢尺。
实验步骤:
(1)拉伸橡皮筋,按压橡皮筋,轻轻弹拨橡皮筋,观察橡皮筋是否发声,以及发声时的现象。
(2)轻轻拔动钢尺,使钢尺发出声音并观察现象。
实验现象:拨动橡皮筋可以使橡皮筋发出声音,发出声音时可以观察到橡皮筋和钢尺在震动。
实验结论:物体通过振动发出声音。
实验二:声音在不同物体中的传播
实验步骤:
(1)将正在发声的闹钟放在玻璃罩内,抽出玻璃罩内的空气,听听闹钟的声音。
(2)请同学在桌子的一端轻轻抓挠,比较把耳朵贴在桌子的另一端和不贴在桌子上时听到的声音。
(3)将击打后的音叉轻轻触及水面,观察水面的变化。在将音叉浸入水中,听听音叉的声音。
实验现象:
(1)抽出玻璃罩内的空气后,听不见闹钟的声音。
(2)把耳朵贴在桌面上比不贴在桌面上听声音更清晰。
(3)将击打后的音叉触及水面,观察到水面有波纹;将音叉浸入水中,可以听到音叉发出的声音。
实验结论:物体振动时也会引起它周围物质的振动,并通过这些物质把声音从一个地方传播到另一个地方。声音可以在气体、固体、液体中传播,真空不能传播声音。
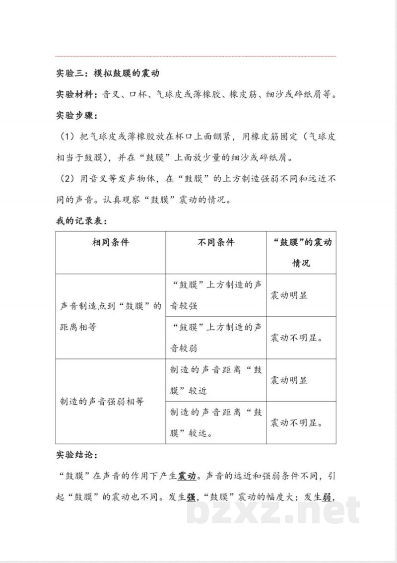
实验三:模拟鼓膜的震动
实验材料:音叉、口杯、气球皮或薄橡胶、橡皮筋、细沙或碎纸屑等。
实验步骤:
(1)把气球皮或薄橡胶放在杯口上面绷紧,用橡皮筋固定(气球皮相当于鼓膜),并在“鼓膜”上面放少量的细沙或碎纸屑。
(2)用音叉等发声物体,在“鼓膜”的上方制造强弱不同和远近不同的声音。认真观察“鼓膜”震动的情况。
实验结论:不同条件下,“鼓膜”在声音的作用下产生震动。声音的远近和强弱条件不同,引起“鼓膜”的震动也不同。
实验四:探索钢尺的音量变化
实验材料:钢尺。
实验步骤:
(1)将钢尺的一部分伸出桌面大约20厘米。用一只手压住钢尺的一端,用另一只手轻轻拨动钢尺的另一端,观察钢尺的上下浮震动幅度并描述它发出声音。
说明:本文档为学习资料,仅供教学与自学使用,资源免费下载,不含任何诱导下载或捆绑程序。
小提示:上面此文档内容仅展示完整文档里的部分内容, 若需要下载完整文档请 点击免费下载完整文档 。




