课型科学观念:新授课
1.知道水是无色、无气味、无味道、透明、无固定形状、具有流动性的液体;
2.理解水的特点可通过多感官(视觉、嗅觉、味觉、触觉)观察得出;
3.能举例说明生活中水的特性(如流动、溶解等)。
科学思维:
1.能通过对比五杯液体,归纳水的“无色、无气味、无味道”特征;
2.能结合倒水、塑料袋装水等现象,推理水的“无固定形状”和“流动性”;
3.能从古诗文描述中提取水的科学属性(如透明、流动)。
探究实践:
1.能使用多种感官(看、闻、尝、摸)观察水的特征;
2.能设计简单实验(如倒水、装塑料袋)探究水的形状和流动性;
3.能规范记录观察结果(如用“V”标出水无色的证据)。
态度责任:
1.对水的观察产生兴趣,愿意通过实验探究水的奥秘;
2.养成“用证据说话”的科学态度(如辨别水时依据观察结果而非猜测);
3.体会水与生活的密切联系,初步形成“珍惜水资源”的责任意识。
重点:
通过多感官观察和实验,归纳水的物理特点(无色、无气味、无味道、透明、无固定形状、流动性)。
难点:
理解水“无固定形状”的特性(需结合容器形状变化推理),并关联生活现象(如水流、水滴)。
教学环节:
课堂导入:生活中的水(5分钟)
活动1:情境提问,唤醒经验
教师展示视频,提问:“我们每天都要喝水、洗手、浇花......水在我们的生活中无处不在。你知道水有哪些特点吗?”
学生结合生活经验自由发言,教师板书关键词(如“颜色”“气味”“形状”),小结:“今天我们就用‘小科学家’的方法,一起观察水找出它的特点!”
设计意图:以图片的水珠植物情境引发共鸣,激活学生对水的已有认知,明确探究任务。
课程学习:探究水的特点(30分钟)
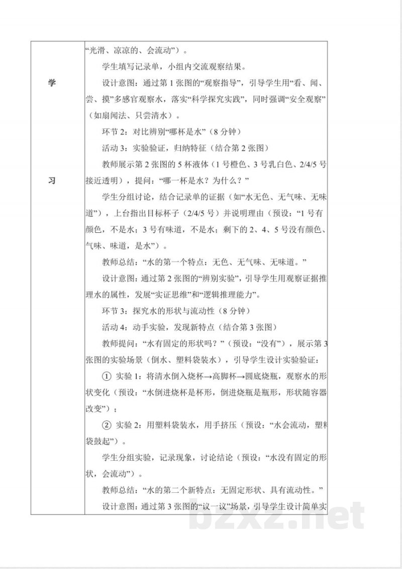
环节1:用感官观察水的特征(10分钟)
活动2:多感官观察水(结合图片)
教师分发实验材料(5杯液体:1杯清水、1杯盐水、1杯橙汁、1杯牛奶、1杯糖水),强调安全提示(“只尝教师确认的清水,其他液体不尝”)。
引导学生按图片的步骤观察:①视觉观察(用眼睛看):提问“每杯液体看起来有什么不同?清水和其他液体有什么不一样?”(预设:“清水没有颜色,其他有颜色”);
②嗅觉观察(扇闻法):提问“凑近杯子闻,清水有味道吗?其他液体呢?”(预设:“清水没有气味,橙汁有果香”);③味觉观察(安全尝水):教师确认清水后,学生尝一小口,提问“清水有味道吗?”(预设:“没有”);④触觉观察(用手摸):提问“水摸起来有什么感觉?”(预设:“光滑、凉凉的、会流动”)。
学生填写记录单,小组内交流观察结果。
设计意图:通过第1张图的“观察指导”,引导学生用“看、闻、尝、摸”多感官观察水,落实“科学探究实践”,同时强调“安全观察”(如扇闻法、只尝清水)。
环节2:对比辨别“哪杯是水”(8分钟)
活动3:实验验证,归纳特征(结合第2张图)
教师展示第2张图的5杯液体(1号橙色、3号乳白色、2/4/5号接近透明),提问:“哪一杯是水?为什么?”
学生分组讨论,结合记录单的证据(如“水无色、无气味、无味道”),上台指出目标杯子(2/4/5号)并说明理由(预设:“1号有颜色,不是水;3号有味道,不是水;剩下的2、4、5号没有颜色、气味、味道,是水”)。
教师总结:“水的第一个特点:无色、无气味、无味道。”
设计意图:通过第2张图的“辨别实验”,引导学生用观察证据推理水的属性,发展“实证思维”和“逻辑推理能力”。
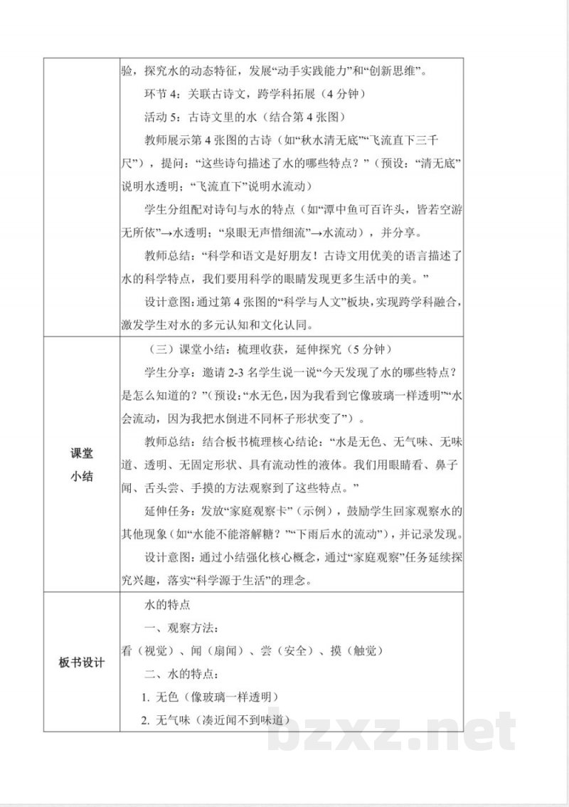
环节3:探究水的形状与流动性(8分钟)
活动4:动手实验,发现新特点(结合第3张图)
教师提问:“水有固定的形状吗?”(预设:“没有”),展示第3张图的实验场景(倒水、塑料袋装水),引导学生设计实验验证:①实验1:将清水倒入烧杯一→高脚杯一→圆底烧瓶,观察水的形状变化(预设:“水倒进烧杯是杯形,倒进烧瓶是瓶形,形状随容器改变”)。
说明:本文档为学习资料,仅供教学与自学使用,资源免费下载,不含任何诱导下载或捆绑程序。
小提示:上面此文档内容仅展示完整文档里的部分内容, 若需要下载完整文档请 点击免费下载完整文档 。




