一、教学目标
1. 学生能够准确列举游戏、校园、公共场所(如图书馆、超市、旅游景区)等不同生活场景中的至少5种规则,理解规则并非随意制定,而是保障生活有序、安全、公平的重要基础,明确不守规则可能会导致踩踏事故、环境破坏等严重后果,建立“生活处处有规则”的基本认知。
2. 通过小组讨论、场景分析等活动,学生能独立分析“图书馆保持安静”“不随意丢弃农药包装”等规则的具体作用,学会结合生活实例填写“场景-规则-作用”表格,提升观察生活、归纳规则及阐述规则意义的能力,同时能在面对“他人占座”“朋友不想排队”等情况时,提出合理的应对方法。
3. 激发学生对规则的认同与尊重,树立“守规则靠自觉”的意识,愿意在生活中主动遵守规则,如按时上学、公共卫生间用完冲水、垃圾分类存放等,培养文明言行和为他人着想的品质,初步形成做守规则好公民的愿望,助力营造和谐的公共生活氛围。
二、教学重难点
教学重点
1. 引导学生充分感知生活中不同场景(游戏、校园、公共场所等)的规则,明确规则在保障生活有序、安全、公平中的关键作用,理解不守规则的严重后果,建立“生活处处有规则”的认知。
2. 帮助学生树立“守规则靠自觉”的意识,通过案例分析与经验分享,让学生掌握在实际生活中遵守规则的方法,能主动抵制诱惑、应对挑战,养成自觉遵守规则的行为习惯。
教学难点
1. 如何引导学生从“知道规则”深化到“理解规则背后的深层意义”,避免仅停留在表面记忆规则,让学生真正明白规则对个人、他人及公共生活的重要价值,而非单纯被动遵守。
2. 帮助学生将“守规则靠自觉”的意识转化为实际行动,尤其在无人监督或面临同伴不当引导、外界诱惑时,能坚定地自觉遵守规则,克服知行脱节问题。
三、教学方法与课时安排
1. 方法:采用情境教学法,借生活情境助学生理解知识;用小组合作学习法,通过续编故事、讨论金点子培养协作能力;结合案例分析法与直观演示法,深化认知。
2. 课时:2课时
四、教学准备
1. 教具与素材准备:收集多类场景的图文、视频素材,如图书馆安静场景图、楼梯踩踏事故新闻片段、农药包装污染环境的案例资料;制作“场景-规则-作用”空白表格、“禁止吸烟”“请勿攀爬文物”等规则标识卡片;准备跳绳、丢沙包等简单游戏道具,用于课堂模拟游戏找规则环节,让学生直观感受规则。
2. 学情与活动准备:提前了解学生日常遵守规则的情况,收集学生生活中常见的不守规则事例;设计小组讨论任务单,明确“分析规则作用”“应对规则挑战”等讨论主题与要求;布置学生课前观察生活中的规则,记录1-2个印象深刻的规则案例,便于课堂上分享交流。
五、教学过程
趣味导入:游戏找规则
1. 教师拿出提前准备好的跳绳、丢沙包道具,邀请4-5名学生上台玩“丢沙包”游戏,其余学生观察。游戏进行1分钟后暂停,提问台下学生:“刚才同学们玩游戏时,大家发现有哪些需要遵守的规则呀?”
2. 引导学生积极发言,如“不能故意砸到同学的头”“被沙包砸中就算出局”“接住沙包可以复活队友”等。教师对学生的回答进行总结,引出本节课主题:“不仅游戏中有规则,我们的生活中也处处都有规则,今天我们就一起来学习《生活离不开规则》。”
新课讲授:生活处处有规则
1. 场景展示,列举规则:教师通过PPT展示校园(阳光小学按时上学场景)、公共场所(室内禁止吸烟标识、旅游景区“请勿攀爬文物”提示)、图书馆等生活场景的图片或短视频。每展示一个场景,提问学生:“在这个场景里,大家知道要遵守哪些规则吗?”
2. 如展示校园场景时,引导学生说出“按时上学不迟到”“上课认真听讲不打闹”等规则;展示旅游景区场景时,引出“爱护旅游资源,不损坏、攀爬文物”的规则。
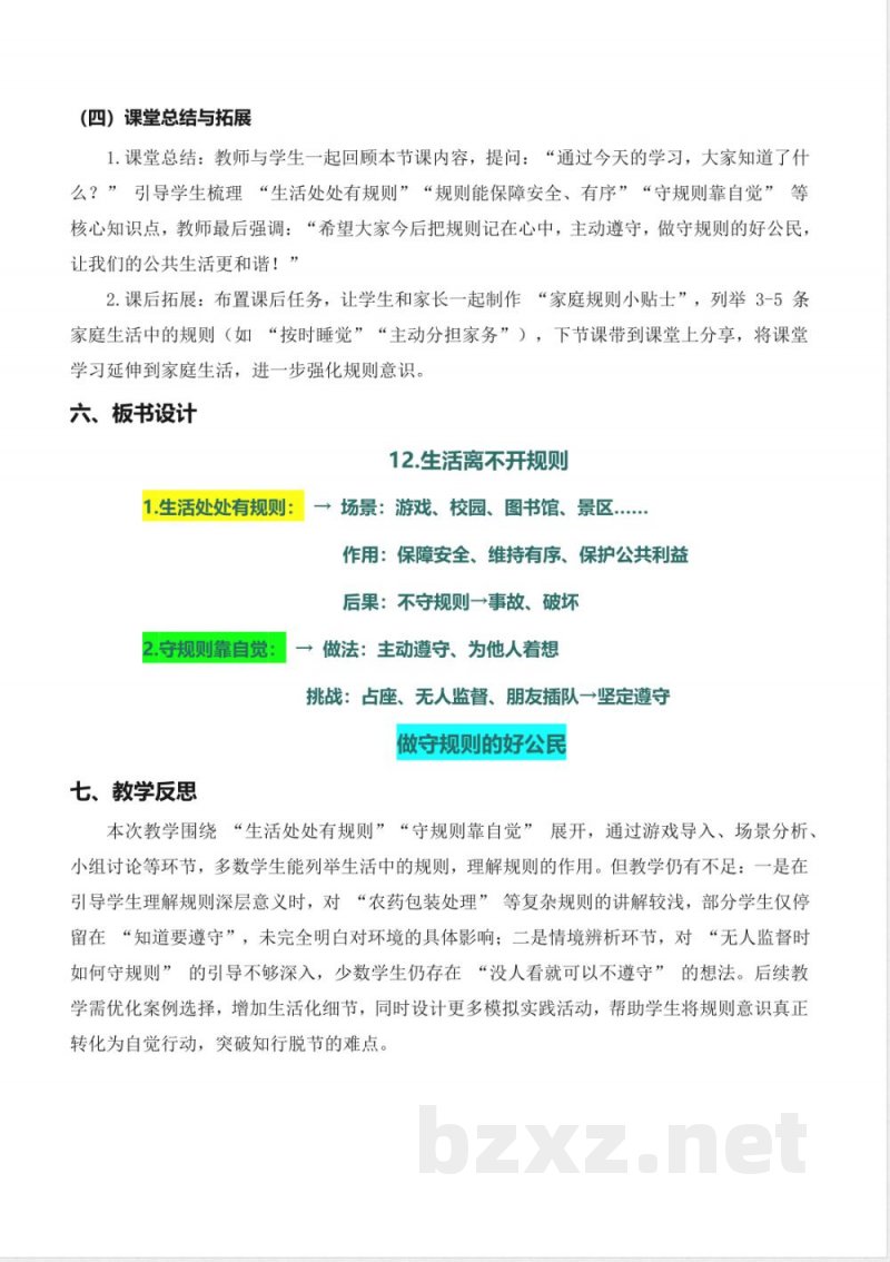
3. 邀请学生分享课前记录的生活中的规则案例,教师将学生提到的关键规则简要记录在黑板上,强化“生活处处有规则”的认知。
4. 案例分析,理解作用:教师播放某市小学楼梯踩踏事故的新闻片段,提问学生:“为什么会发生这样惨痛的事故?如果大家都遵守‘上下楼梯靠右行、不拥挤’的规则,还会出现这样的情况吗?”引导学生思考并发言,得出“规则能保障安全”的结论。
5. 展示“图书馆保持安静”的场景图,组织学生以小组为单位讨论“这一规则有什么作用”。讨论结束后,各小组派代表发言,教师总结:“保持安静能让大家有良好的阅读环境,不打扰他人学习,这体现了规则能让生活有序。”
6. 呈现“不随意丢弃农药包装”的相关资料,开展小组讨论,让学生分析该规则在保护环境中的作用,进一步理解规则对公共利益的重要性。
合作探究:守规则靠自觉
1. 经验分享,感受自觉:教师提问:“在生活中,大家有没有主动遵守规则的经历呢?”
说明:本文档为学习资料,仅供教学与自学使用,资源免费下载,不含任何诱导下载或捆绑程序。
小提示:上面此文档内容仅展示完整文档里的部分内容, 若需要下载完整文档请 点击免费下载完整文档 。



