- 您的位置:
- 标准下载网 >>
- 标准分类 >>
- 国家标准(GB) >>
- GB 9835-1988 土壤碳酸盐测定法
标准号:
GB 9835-1988
标准名称:
土壤碳酸盐测定法
标准类别:
国家标准(GB)
标准状态:
已作废出版语种:
简体中文下载格式:
.rar.pdf下载大小:
70.39 KB
替代情况:
调整为NY/T 86-1988
部分标准内容:
中华人民共和国国家标准
土壤碳酸盐测定法
Method for determination of soil carbonate主题内容与适用范围
UDC 631.423
GB 9835- 88
本标准对土壤碳酸盐测定的原理,仪器、设备、试剂、样品的制备及测定步骤做了说明和规定。本标准适用于测定除碳酸镁土以外的各类土壤的碳酸盐含量。2测定原理
土壤样品与盐酸反应产生二氧化碳气体,由其体积换算为碳酸钙的质量即为土壤所含碳酸盐相当于碳酸钙的质量。
3仪器、设备
3.1土壤筛:孔径2mm、0.2mm。
3.2分析天平:感量为0.001g。
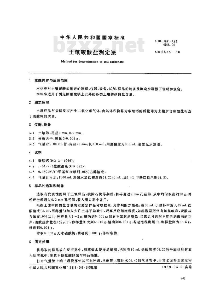
3.3气量计:100mL管,内径20mm,长318mm,刻度精度为0.5mL,装置见示意图。4试剂
碳酸钙(HG3—1066);
4.21:3(V/V)盐酸溶液(GB622);4.30.1%(W/V)甲基红指示剂:95%乙醇溶液;4.4气量计用水:1000mL蒸馏水加盐酸溶液(4.2)40mL,加1mL甲基红指示剂(4.3)。5样品的选取和制备
选取有代表性的风干土壤样品,挑除石块等杂质,粉碎通过2mm孔径筛,从中均匀取出约20g,再粉碎全部通过0.2mm孔径筛,装入磨口瓶中备用。根据土壤中碳酸盐含量确定测定样品称取数量,具体判断方法是:在50mL小烧杯中放入25mL盐酸溶液(4.2),用称量勺加入少许土样于盐酸中,观察反应起泡程度,如起泡剧烈伴有丝丝响声,碳酸盐含量在10%以上,称样量为1~2g,精确到0.001g;如看不出起泡现象,当靠近耳边时只能听到微弱的丝声,碳酸盐含量在1%以下,称样量加大到5~10g,精确到0.001g;若起泡程度居中,称样量则为2~~5g精确到0.001g。
称取0.300g无水碳酸钙,精确到0.001g,作标准物。6测定步骤
将称取的样品放在反应瓶中,用蒸馏水使样品湿润,把装有10mL盐酸溶液(4.2)的平底指形管放入反应瓶中,注意不使盐酸倾出与样品接触。打开气量管上端三通旋塞使其三向连通,从侧管上部注水(4.4)到气量管中,当其水面升至刻度零中华人民共和国农业部1988-06-30批准1989-03-01实施
GB 9835—88
位以上时停止注水,待管中过量的水外溢至水面稳定在零位再将导气胶管与反应瓶连接,并塞紧皮塞。转动三通旋塞仅使气量管上方与导气胶管相连。用手持反应瓶颈部的夹子手柄,慢慢倾斜反应瓶,使瓶中指形管中盐酸少量流出与样品接触,以防止反应过猛,同时观察气量管中水面变化,当水面开始由零点下降时,再使指形瓶中全部盐酸与样品混合,并充分摇动,同时打开气量管下方二通塞慢慢排水。当管中水面下降速度小于0.5mL/min时,停止摇动,待侧管中水面降至与气量管中水面在同一水平面时停止排水,立即读取刻度数,精确到0.5mL。用单管气量计每连续测定5个土样加测1个碳酸钙标准物,用多位气量计时,因土样与标准物同时成批进行测定,各样品测定间隔时间较短,可每10~20个土样伴随1个碳酸钙标准物作参比。其测定操作与土样相同。
7结果计剪
7.1土壤中碳酸盐含量用碳酸钙质量百分数(风干基)表示,按下式计算:m××100
CacO:(%)
称取碳酸钙标准物质量,;
式中:m.~-
称取土样质量,8,
V,—碳酸钙标准物气体体积读数,mL;土样气体体积读数,mL.。
V, X ms
7.2结果用平行测定的算术平均值表示,保留小数点后1位。7.3平行测定结果的相差:
碳酸盐含让(%)
3~~7
(%)
允许相差wwW.bzxz.Net
绝对相差
绝对相差
绝对相差
绝对相差
GB9835--88
气量计装置示意图
1三通旋塞,2-—注水口漏斗?3—气量管,—侧管溢水口;5~-侧管,6—导气皮管;7—反应瓶,8-—排水二道旋塞附加说明:
本标准由全国农业分析标准化技术委员会归口。本标准由中国农业科学院土壤肥料研究所负责起草。本标准主要起草人朱海舟、王秀芝、邹士平。265
小提示:此标准内容仅展示完整标准里的部分截取内容,若需要完整标准请到上方自行免费下载完整标准文档。
土壤碳酸盐测定法
Method for determination of soil carbonate主题内容与适用范围
UDC 631.423
GB 9835- 88
本标准对土壤碳酸盐测定的原理,仪器、设备、试剂、样品的制备及测定步骤做了说明和规定。本标准适用于测定除碳酸镁土以外的各类土壤的碳酸盐含量。2测定原理
土壤样品与盐酸反应产生二氧化碳气体,由其体积换算为碳酸钙的质量即为土壤所含碳酸盐相当于碳酸钙的质量。
3仪器、设备
3.1土壤筛:孔径2mm、0.2mm。
3.2分析天平:感量为0.001g。
3.3气量计:100mL管,内径20mm,长318mm,刻度精度为0.5mL,装置见示意图。4试剂
碳酸钙(HG3—1066);
4.21:3(V/V)盐酸溶液(GB622);4.30.1%(W/V)甲基红指示剂:95%乙醇溶液;4.4气量计用水:1000mL蒸馏水加盐酸溶液(4.2)40mL,加1mL甲基红指示剂(4.3)。5样品的选取和制备
选取有代表性的风干土壤样品,挑除石块等杂质,粉碎通过2mm孔径筛,从中均匀取出约20g,再粉碎全部通过0.2mm孔径筛,装入磨口瓶中备用。根据土壤中碳酸盐含量确定测定样品称取数量,具体判断方法是:在50mL小烧杯中放入25mL盐酸溶液(4.2),用称量勺加入少许土样于盐酸中,观察反应起泡程度,如起泡剧烈伴有丝丝响声,碳酸盐含量在10%以上,称样量为1~2g,精确到0.001g;如看不出起泡现象,当靠近耳边时只能听到微弱的丝声,碳酸盐含量在1%以下,称样量加大到5~10g,精确到0.001g;若起泡程度居中,称样量则为2~~5g精确到0.001g。
称取0.300g无水碳酸钙,精确到0.001g,作标准物。6测定步骤
将称取的样品放在反应瓶中,用蒸馏水使样品湿润,把装有10mL盐酸溶液(4.2)的平底指形管放入反应瓶中,注意不使盐酸倾出与样品接触。打开气量管上端三通旋塞使其三向连通,从侧管上部注水(4.4)到气量管中,当其水面升至刻度零中华人民共和国农业部1988-06-30批准1989-03-01实施
GB 9835—88
位以上时停止注水,待管中过量的水外溢至水面稳定在零位再将导气胶管与反应瓶连接,并塞紧皮塞。转动三通旋塞仅使气量管上方与导气胶管相连。用手持反应瓶颈部的夹子手柄,慢慢倾斜反应瓶,使瓶中指形管中盐酸少量流出与样品接触,以防止反应过猛,同时观察气量管中水面变化,当水面开始由零点下降时,再使指形瓶中全部盐酸与样品混合,并充分摇动,同时打开气量管下方二通塞慢慢排水。当管中水面下降速度小于0.5mL/min时,停止摇动,待侧管中水面降至与气量管中水面在同一水平面时停止排水,立即读取刻度数,精确到0.5mL。用单管气量计每连续测定5个土样加测1个碳酸钙标准物,用多位气量计时,因土样与标准物同时成批进行测定,各样品测定间隔时间较短,可每10~20个土样伴随1个碳酸钙标准物作参比。其测定操作与土样相同。
7结果计剪
7.1土壤中碳酸盐含量用碳酸钙质量百分数(风干基)表示,按下式计算:m××100
CacO:(%)
称取碳酸钙标准物质量,;
式中:m.~-
称取土样质量,8,
V,—碳酸钙标准物气体体积读数,mL;土样气体体积读数,mL.。
V, X ms
7.2结果用平行测定的算术平均值表示,保留小数点后1位。7.3平行测定结果的相差:
碳酸盐含让(%)
3~~7
(%)
允许相差wwW.bzxz.Net
绝对相差
绝对相差
绝对相差
绝对相差
GB9835--88
气量计装置示意图
1三通旋塞,2-—注水口漏斗?3—气量管,—侧管溢水口;5~-侧管,6—导气皮管;7—反应瓶,8-—排水二道旋塞附加说明:
本标准由全国农业分析标准化技术委员会归口。本标准由中国农业科学院土壤肥料研究所负责起草。本标准主要起草人朱海舟、王秀芝、邹士平。265
小提示:此标准内容仅展示完整标准里的部分截取内容,若需要完整标准请到上方自行免费下载完整标准文档。
标准图片预览:



- 其它标准
- 热门标准
- 国家标准(GB)
- GB∕T38992-2020 军民通用资源 语义关系分类与表示
- GB/T32383-2020 城市轨道交通直线电机车辆通用技术条件
- GBZ/T240.20-2011 化学品毒理学评价程序和试验方法 第20部分:亚慢性吸入毒性试验
- GB∕T38117-2019 电动汽车产品使用说明 应急救援
- GB/T22264.5-2022 安装式数字显示电测量仪表 第5部分:相位表和功率因数表的特殊要求
- GB16487.9-2017 进口可用作原料的固体废物环境保护控制标准—废电线电缆
- GB/T42459-2023 信息技术 系统间远程通信和信息交换 局域网和城域网 特定要求 站点和媒体访问控制连通性发现
- GB/T43831-2024 棉及化纤纯纺、混纺本色布检验、标志与包装
- GB/T16606.3-2009 快递封装用品 第3部分:包装袋
- GB/T24496-2009 钢筋混凝土大板间有连接筋并用混凝土浇灌的键槽式竖向接缝 实验室力学试验 平面内切向荷载的影响
- GB/T39123-2020 X射线和Y射线探测器用碲锌镉单晶材料规范
- GB/T38718-2020 页岩油地质评价方法
- GB9330.2-1988 塑料绝缘控制电缆聚氯乙烯绝缘和护套控制电缆
- GB/T5694-1985 CAMAC系统中的块传送
- GB/T14506.25-1993 硅酸盐岩石化学分析方法 硫酸-苯羟乙酸-辛可宁-氯酸钾底液极谱法连续测定钼量和钨量
- 行业新闻
请牢记:“bzxz.net”即是“标准下载”四个汉字汉语拼音首字母与国际顶级域名“.net”的组合。 ©2025 标准下载网 www.bzxz.net 本站邮件:bzxznet@163.com
网站备案号:湘ICP备2025141790号-2
网站备案号:湘ICP备2025141790号-2