- 您的位置:
- 标准下载网 >>
- 标准分类 >>
- 林业行业标准(LY) >>
- LY/T 1282-1998 针叶维生素粉
标准号:
LY/T 1282-1998
标准名称:
针叶维生素粉
标准类别:
林业行业标准(LY)
标准状态:
现行-
发布日期:
1998-09-22 -
实施日期:
1998-12-01 出版语种:
简体中文下载格式:
.rar.pdf下载大小:
322.33 KB
中标分类号:
农业、林业>>畜牧>>B46畜禽饲料与添加剂
替代情况:
原标准号ZB B72005-87
点击下载
标准简介:
标准下载解压密码:www.bzxz.net
本标准规定了针叶维生素粉的技术要求、检验方法、检验规则、包装、标志、运输、贮存。本标准适用于人工干燥的针叶(含没有木质化且切面直径不超过6mm的嫩枝)制备的针叶维生素粉。 LY/T 1282-1998 针叶维生素粉 LY/T1282-1998
部分标准内容:
LY/T1282-1998
针叶维生素粉是将从松林抚育或采伐中得到的新鲜嫩枝叶,经切碎、干燥和粉碎等工序制成的产品。本产品可直接作禽、畜饲料添加剂,也可作针叶叶绿素-胡萝卜素软膏等产品的原料。本标准以ZBB72005—87《松针粉》内容为基础,主要修订了产品名称,增加了粉末粒度指标项目,对水分、β-胡萝下素、粗纤维含量的等级指标进行了调整,并参考有关标准资料,对粗纤维含量和粗蛋白质含量的测定方法进行了修改,提高了检验方法的准确性和易操作性。本标准自生效之日起,代替ZBB72005—87。本标准由中国林业科学研究院林产化学工业研究所归口。本标准由中国林业科学研究院林产化学工业研究所负责起草。本标推主要起草人:周维纯、王金秋、宋强、郑光耀。24
1范围
中华人民共和国林业行业标准
针叶维生素粉
Conifer vitamin meal
LY/T 1282—1998
代替 ZB B72 00587
本标准规定了针叶维生素粉的技术要求、检验方法、检验规则、包装、标志、运输、贮存本标准适用于人工干燥的针叶(含没有木质化且切面直径不超过6mm的嫩枝)制备的针叶维生素粉。
2引用标准
下列标准所包含的条文,通过在本标中引用而构成为本标准的条文。本标准出版时,所示版本均为有效。所有标准都会被修订,使用本标准的各方应探讨使用下列标准最新版本的可能性。GB5917—86配合饲料粉碎粒度测定法GB6432—94饲料中粗蛋白测定方法GB6434--94饲料中粗纤维测定方法GB6435--86饲料水分的测定方法I.Y/T1176-95粉状松针膏饲料添加剂的试验方法3技术要求
3.1供制备针叶维生素粉的嫩枝叶应该是新鲜的,主要用冯尾松(PinusmassonianαIamb.),黄山松(Pinus taiwunensis Hayata),赤松(Pinus densiflora Sieb.et Zucc.),樟子松(Pinus sylvestris I.. var.mongolica Litvin.),油松(Pinus tabulaeformis Carr.),湿地松(Pinus elliottii Engelm.),落叶松(Lurirgmelinii (Rupr.)Rupr.),云杉(Picea asperata Mast.),冷杉(Abies fabri(Mast.)Craib),红松(Pinuskoraiensis Sieb.et Zucc.),偃松(Pinus pumila Regel),华山松(Pinus armandii Franch.),黑松(PinusthunbergiParl.)等嫩枝叶,单独或混合制备针叶维生素粉。不允许用落叶或已发黄的针叶,不能混有其他杂质,如阔叶和球果等。
3.2针叶维生素粉外观为草绿色或黄绿色,呈粉未状,保持针叶固有的特殊气味。3.3根据针叶维生素粉的质量指标分为特级品、一级品和二级品。3.4针叶维生素粉质量指标应符合表1要求。表1
β-胡数卜素含量,mg/kg
粗纤维含量,%
粗蛋白含量,%
粉末粒度(在孔径1mm筛上残留物料),%国家林业局1998-09-22批准
特级品
一级品
二级品
1998-12-01实施
LY/T 1282—1998
3.5用于生产针叶叶绿素-胡萝卜素软膏及粉状松针膏饲料添加剂的针叶维生素粉质量应不低于一-级品。
4检验方法
4.1抽样方法和样品制备
4.1.1抽样方法
样品取样,每批总数在10袋以下,则每袋均抽取。每批总数超过10袋时,取样袋数按式(1)计算:取样袋数S=10+
总袋数
(1)
取样袋点分布均匀,每袋取样数量一致,取得的试样混合均勾,以四分法缩至1kg左右,分装在两个清洁、干燥的密封棕色瓶内。瓶上粘贴标签,注明生产厂名称、产品名称、批号、取样日期及取样人姓名。另外在检验记录薄上应记载取样地点、取样时天气、气温及仓贮情况等。瓶样品供化验室分析,另瓶样品密封保存在阴凉干燥处,以备复检。4.1.2样品制备
将样品(不低于0.5kg)分成两份。一份样品用于测定粉未粒度,另一份样品用粉碎机粉碎至40目,装于棕色密封广口瓶中,作其他几个指标测定用。4.2水分测定
4.2.1原理
试样在105C土2℃C烘箱内,在大气压下烘干,直至恒量,逸失的质量为水分。4.2.2仪器和设备
4.2.2.1分析天平:感量0.0001g。4.2.2.2电热式恒温烘箱:可控制温度为105C土2℃。4.2.2.3称样Ⅲ:玻璃,直径40mm以上,高25mm以下。4.2.2.4干燥器(以变色硅胶作干燥剂)。4.2.3步骤
洁净称样血,在105℃士2℃烘箱中烘1h,取出,在干燥器中冷却30min,称准至0.0002g,再烘干30min,同样冷却,称量,直至两次称量之差小于0.0005g为恒量。用已恒量的称样Ⅲ称取两份粉碎至40目的针叶维生素粉试样,每份2g左右,准确至0.0002g,不盖称样Ⅲ盖,在105℃士2℃烘箱中烘千3h(温度达到105℃开始计时),取出,盖好称样Ⅲ盖,在干燥器中冷却30 min,称量。
再同样烘干1h,冷却,称量,直至两次称量之差小于0.002g。4.2.4结果
4.2.4.1含水量按式(2)计算:
X,=ml二m2 × 100
式中:X,—一样品中水分,%;
ml———105℃烘干前试样及称样血的质量,g;m2—105℃烘干后试样及称样血的质量,g;m
己恒量的称样血的质量,。
4.2.4.2每个试样取两个平行样进行分析测定,以其算术平均值为结果,报告至小数点后第-位。两个平行样测定值相差不得超过0.2%,否则重做。4.3β-胡要卜素含量测定
4.3.1原理
LY/T12821998
用丙酮-正已烷混合液提取针叶维生素粉,提取液经氧化镁-硅藻土层析柱,分离制得的胡萝卜素溶液用分光光度计在436nm处测其光密度。4.3.2仪器和设备
4.3.2.1实验室用玻璃研钵。
4.3.2.2分光光度计:任何型号。4.3.2.3层析柱:CC-17-01。
4.3.2.4分析天平:感量0.0002g。4.3.2.5埚:瓷质,100ml。
高温炉:电加热,配套有电阻炉温度控制器,可控制温度600C土20C。4. 3.2.6
干燥器(以变色硅胶作干燥剂)。4.3.2.8玻璃漏斗:6cm直径。
4.3.2.9分液漏斗:250ml。
4.3.2.10容量瓶:棕色,100ml。4.3.2.11玻璃水泵或真空泵。
4.3.3试剂和溶液
4.3.3.1丙酮(GB686):分析纯。4.3.3.2
正已烷:分析纯。
3碳酸镁:化学纯。
4.3.3.4丙酮-正已烷溶液:丙酮10mL及正已烷90mL混合均匀。4.3.3.5氧化镁(HGB3114):化学纯。4.3.3.6硅藻土:化学纯。
4.3.3.7无水硫酸钠(GB9853):分析纯。4.3.3.8吸附剂:称取活化的氧化镁与硅藻土(质量比1:1)混合均匀,装入瓷质埚,放入高温炉内,在600℃下搬烧4h,待温度降低到100℃~200℃时,放入干燥器中冷却,密封备用。4.3.4测定步骤
4.3.4.1称取2g左右针叶维生素粉样品于研钵中,准确至0.0002g,加入碳酸镁0.1g,丙酮40mL和正已烷60mL的混合液30mL,一起研磨5min,静置使残留物沉降,将上层液体过滤到分液漏斗中,残留物再用剩余的丙酮-正己烷混合物分3次研磨萃取,过滤完毕后,残渣用丙酮25mL洗涤两次,再用正已烷25mL洗涤~一次,合并洗涤液于250mL分液漏苹中。用蒸馏水100mL,分五次洗去提取液中的丙酮。将上层液置于盛有丙酮9mL的100mL容量瓶中,用正已烷定容至100mL。然后用活化的氧化镁和硅藻土混合物(1:1)装入层析柱,将管连接于吸瓶上,用玻璃水泵或真空泵抽空,并用一平头的装置轻轻压实吸附剂,使表面平整,吸附剂在柱体中高度为10cm左右。在吸附剂之上,置一层无水硫酸钠,高度 1 cm。
4.3.4.2连续地抽吸过滤瓶,倾注提出液于柱体上,用丙酮-正已烷(1:9)的混合液50ml~100ml.将显色的胡萝下素洗涤下。在整个操作中柱体顶部要覆盖着一层溶剂。4.3.4.3收集全部洗出液,量其容积。4.3.4.4用分光光度计在436nm处,测定β胡萝下素溶液的光密度。4.3.5结果
4.3.5.1β-胡剪卜素含量按式(3)计算:A × 1 000
X,=16XXW
式中:Xz—一样品中β-胡萝下素含量,mg/kg;A-——光密度;
(3)
L-一比色血厚度,cm;
LY/T 1282
W—一针叶维生素粉试样质量与提取液容积之比,g/mL;196
计算系数。
4.3.5.2重复性:每个试样取两个平行样进行测定,以其算术平均值为结果,允许相对偏差为3%。4.4粗纤维含量测定
4.4.1原理
用乙醚脱脂后,用固定量的酸和碱在特定条件下消煮试样,再用乙醇除去醇溶物,经高温灼烧扣除矿物质后,所余的为粗纤维含量。4.4.2仪器和设备
4.4.2.1分析天平:感量0.0001g。4.4.2.2电热恒温箱:可控制温度在130℃。4.4.2.3高温炉:电加热,有高温计,且可控制炉温在550℃~600C。4.4.2.4消煮器:有冷凝球的高型烧杯(500mL)或有冷凝管的锥形瓶(500mL)。4.4.2.5过滤装置:抽真空装置,吸滤瓶及漏斗。4.4.2.6过滤器:G2号玻璃滤器。4.4.2.7干燥器(以变色硅胶作干燥剂)。4.4.2.8索氏提取器:150mL。
4.4.3试剂
4.4.3.1硫酸(GB625)溶液:分析纯,0.128mol/L士0.005mol/L,每100mL含硫酸1.25g。配制时取7ml.硫酸,加入一定量蒸馏水中,用蒸馏水稀释成1000mL,配制后应用氢氧化钠标准溶液标定。4.4.3.2氢氧化钠(GB629)溶液:分析纯,0.313mol/L土0.005mol/L,每100mL含氢氧化钠1.25g,配制时称取分析纯氢氧化钠13g,用蒸馏水定容至1000mL。氢氧化钠溶液标定:氢氧化钠溶液用邻苯二甲酸氢钾标定。准确称取0.6g~1.0g经105℃士5℃烘箱中烘干过的邻苯二甲酸氢钾(称准至0.0002g),加100mL蒸馏水,1滴酚酥指示剂,用配制的氢氧化钠溶液滴定至微红色,其浓度按式(4)计算:式中:氢氧化钠浓度,mol/L;
c= V×204.22×1 000
-称取邻苯二甲酸氢钾的质量,g;V—滴定时用去氢氧化钠体积,mL;一邻苯二甲酸氢钾分子量。
204.22—
4.4.3.395%乙醇(GB679):化学纯。4.4.3.4乙醚(GB12591):化学纯。4.4.3.5正辛醇:分析纯,防泡剂。(4)
4.4.4测定步骤
称取1g~2g过40目的试样,准确至0.0002g,用滤纸包好,放入索氏抽提器中,用乙醚回流抽提6h,将脱脂样品风干,仔细地全部移人消煮器,加浓度准确为0.128mol/L士0.005mol/L且沸腾的硫酸溶液200mL和1滴正辛醇,立即加热,应使其在2min内沸腾,且连续微沸30min士1min,注意保持硫酸浓度不变,试样不应离开溶液沾到瓶壁上(可补加沸蒸馏水)。随后用G2号玻璃滤器抽滤,用沸蒸馏水洗至不含酸,取下不溶物,放入原消煮器中,加浓度准确且已沸腾氢氧化钠溶液200mL,同样准确微沸30min。立即用原G2号玻璃滤器抽滤,先用硫酸溶液25mL洗涤,再用沸腾蒸馏水洗至洗液为中性。用乙醇15mL洗残渣,再将玻璃滤器和残渣放入烘箱,于130℃士2℃下烘干2h,在干燥器中冷却至室温,称量。再在550℃士25℃高温炉中灼烧30min,于干燥器中冷却至室温后称量。207
4.4.5结果
4.4.5.1粗纤维含量按式(5)计算:武中:X,-
LY/T 1282-1998
x(%) =m=m × 100
样品中粗纤维含量,%;
130C烘干后玻璃滤器及试样残渣的质量,g;m2--550℃灼烧后玻璃滤器及试样残渣的质量,g,m
试样(未脱脂时)的质量,g。
4.4.5.2重复性:
每个试样取两个平行样进行测定,以其算术平均值为结果。5
粗纤维含量在10%以下,允许相差(绝对值)为0.4,粗纤维含量在10%以上,允许相对偏差为4%4.5粗蛋白质含量测定
4.5.1原理
凯氏法测定试样含氮量,即在催化剂存在下,用硫酸破坏有机物,使含氮物转化成硫酸铵。加入强碱并蒸馏使氨逸出,用硼酸吸收后,用酸滴定测出氮含量,乘以氮与蛋白质的换算系数6.25,计算粗蛋白质含量。
4.5.2仪器和设备
4.5.2.1分析天平:感量0.0001g。4.5.2.2电炉。
4.5.2.3滴定管:酸式,25mL。
4.5.2.4凯氏烧瓶:500mL。
4.5.2.5凯氏微量蒸馏装置(见图1)。冷却水
羚却水
1蒸汽发生瓶;2—安全管;3—导管;4-汽水分离管;5-样品入口;6—冷凝管;7--吸收瓶;8—-蒸馏器;9.-隔热管图1凯氏微量蒸馏装置
4.5.2.6锥形瓶:150mL。
4.5.2.7容量瓶:100mL。
4.5.3试剂
4.5.3.1硫酸(GB625):化学纯,密度1.84g/mL。4.5.3.2结晶硫酸铜(GB665):分析纯,分子式CuSO·5H2O。4.5.3.3硫酸钾(HG3—920):化学纯。208www.bzxz.net
LY/T 1282 --- 1998
4.5.3.4混合催化剂:称取结晶硫酸铜2g和硫酸钾10g放在清洁研钵内研细混匀。4.5.3.5氢氧化钠(GB629):分析纯,40g溶成100ml.,配成40%水溶液(m/V)。4.5.3.6硼酸(GB628):分析纯,1g溶于100mL水,配成1%水溶液(m/V)。4.5.3.7无水碳酸钠(GB639):分析纯。4.5.3.8甲基橙指示剂:0.1%水溶液,溶解1g甲基橙(HGB3089,分析纯)于1000ml蒸馏水中。4.5.3.90.01mol/L盐酸标溶液
4.5.3.9.10.1mol/L盐酸标准溶液配制:量取8.3ml盐酸(GB622,分析纯,密度1.18g/ml.),用蒸馏水稀释至1000mL。
4.5.3.9.20.1mol/l.盐酸标准溶液标定:0.1mol/L盐酸标准溶液用无水碳酸钠进行标定,用0.1%甲基作指示剂。由于碳酸钠极易吸收空气中水分,因此所用碳酸钠应事先于烘箱中在180C烘2h~3h,烘干过后在干燥器里冷却并保存备用。准确称取干燥过的无水碳酸钠0.1g左右(称准至0.0002g)于250mL锥形瓶中,加入50mL蒸馏水溶解,再加入1滴0.1%甲基橙指示剂,用0.1mo1/L盐酸标准溶液滴定到溶液由黄色刚变成橙色为山:,用式(6)计算盐酸标准溶液的浓度。m X 2 000
106. 0 X V
式中:c---0.1mol/L盐酸标准溶液的浓度,mol/L;m——称取的无水碳酸钠的质量,gV—滴加的0.1mol/L盐酸标准溶液体积,mL;106.0——碳酸钠的分子量。
4.5.3.9.30.01mol/L盐酸标准溶液:将0.1mol/L盐酸标准溶液用蒸馏水稀释10倍。4.5.3.10混合指示剂
(6)
甲基红-溴甲酚绿混合指示剂。用甲基红(HG3一958)0.1%乙醇溶液与溴甲基酚绿(HG3—1220)0.5%乙醇溶液等体积混合,置于阴凉处,保存期为三个月。或甲基红-亚甲基蓝混合指示剂。用甲基红(HG3一958)0.2%乙醇溶液与亚甲基蓝(HGB3394)(.1%水溶液等体积混合使用。
4.5.3.11蔗糖(HG3—1001):分析纯。4.5.3.12硫酸铵(GB1396):分析纯。4.5.4测定步骤
4.5.4.1试样的消煮:称取过40目的针叶维生素粉1g~2g,准确至0.0002g,全部放入凯氏烧瓶中,加入催化剂4g左右,与试样混合均匀,再加硫酸25mL和2粒玻璃珠,在电炉上小心加热.待样品焦化,泡沫消失,再加强火力,直至溶液澄清后,再加热至少2h。4.5.4.2氨的蒸馏:将上述消煮液冷却,加蒸馏水20mL,转人250mL容量瓶,冷却后用水稀释至刻度.摇匀。取10mL.1%硼酸溶液,加4滴混合指示剂,使微量蒸馏装置冷凝管末端浸入此溶液,蒸馏装置的蒸发器的水中应加甲基红指示剂数滴,酸数滴,且保持此液为橙红色,否则补加硫酸。取10mL消化稀释液“于蒸馏器内,用约10ml.蒸馏水将沾在小漏斗上的样品洗下,再加入10mL40%氢氧化钠溶液.再加人10mL.~15ml.蒸馏水后,立即塞紧,加水少许防漏气,开电炉加热,通蒸汽蒸馏,当硼酸溶液达到25mL时,放下接收三角瓶,再蒸1min,用蒸馏水洗冷凝管末端,洗液均流入吸收瓶。4.5.4.3滴定:吸收氨后的吸收液立即用0.01mo1/L盐酸标准溶液滴定,溶液由蓝绿色变灰红色(甲基红-溴甲酚绿)或蓝绿色变浅紫色(甲基红-亚甲基蓝)为终点。4.5.4.4空白:称取蔗糖0.1g,代替试样,用蒸馏水定容至250mL。按4.5.4.2和4.5.4.3进行蒸馏滴定,滴定消耗0.01mol/L盐酸标准溶液的体积不得超过0.6ml。4.5.4.5仪器检查:精确称取0.2g硫酸铵,代替试样。定容至250mL,按4.5.4.2和4.5.4.3进行蒸LY/T 1282— 1998
馏、滴定,按式(7)计算(但不乘系数6.25)硫酸铵含氮量应为21.19%士0.2%,否则应检查定氮仪是否漏气或加碱、蒸馏和滴定各步骤是否正确。4.5.5测定结果
4.5.5.1粗蛋白含量按式(7)计算:(V, - V,)c × 0. 014 0 × 6. 25 × 100X
式中:X。
样品中粗蛋白质含量,%;
滴定试样时所需酸标准溶液体积,mL;滴定空白时所需酸标准溶液体积,mL;盐酸标准溶液浓度,mol/L;
-试样质量,g;
V-试样分解液总体积,mL;
0. 014 0-
试样分解液蒸馏用体积,mL;
氮的毫摩尔质量;
氨换算成蛋白质的平均系数。
6. 25------
(7)
4.5.5.2重复性:每个试样取两个平行样进行测定,以其算术平均值为结果。当粗蛋白质含量在10%以上,允许相对偏差为2%,当粗蛋白质含量在10%以下,允许相对偏差为3%。4.6粉末粒度测定
4.6.1仪器
标准分样筛:孔径1 mm。
天平:感量0.01g。
4.6.2步骤
称取试样100g,放入孔径1mm标准分样筛内,手筛5min,直到筛不下物料为止,然后称筛上残留物料质量。
4.6.3测定结果
4.6.3.1筛上残留物料按式(8)计算:ml×100
中:X,
筛上残留物料,%;
筛上残留物料的质量,区
针叶维生素粉试样的质量,g。
·(8)
4.6.3.2重复性:每个试样取两平行样进行测定,以其算术平均值为结果,保留位小数。过筛损失不得超过1%,平行测定允许误差不超过1%,其平均值即为检验结果。5检验规则
5.1产品合格证
产品出厂必须附有生产单位的产品合格证,合格证上应标明品名、等级、批号、生产日期以及生产单位检验部门负责人的签章证明和证明产品合格的专用公章。收货单位凭产品合格证验收。5.2抽样方法及数量见4.1.1。
5.3使用单位有权按本标准技术要求和检验方法,对所收到的针叶维生素粉产品质量进行检验。5.4检验结果中有一项指标不符合本标准规定质量指标,应重新抽取样品进行复验。复检结果仍不含格,则本批产品判为不合格品。210
6包装、标志、运输和贮存
LY/T1282—1998
6.1针叶维生素粉采用双层袋包装,内衬黑色无毒的聚乙烯塑料薄膜袋,外用化纤编织袋,每袋净重20kg或25kg,袋口缝合要牢固。6.2在包装袋上印刷产品名称、编号、生产日期、等级、净重、厂名和商标,以及防雨、防潮、防火、防污染等标志。印色必须无毒。
6.3针叶维生素粉在运输中应小心装卸,并要保持清洁干燥,不允许采用潮湿、污染、肮脏的运输工具,运输途中应防比日晒、雨淋、水淹及虫、鼠害。6.4针叶维生素粉应贮存在干燥、清洁、避光、通风、没有虫害和药类污染的库房,在室温下贮存期不得超过·年。
小提示:此标准内容仅展示完整标准里的部分截取内容,若需要完整标准请到上方自行免费下载完整标准文档。
针叶维生素粉是将从松林抚育或采伐中得到的新鲜嫩枝叶,经切碎、干燥和粉碎等工序制成的产品。本产品可直接作禽、畜饲料添加剂,也可作针叶叶绿素-胡萝卜素软膏等产品的原料。本标准以ZBB72005—87《松针粉》内容为基础,主要修订了产品名称,增加了粉末粒度指标项目,对水分、β-胡萝下素、粗纤维含量的等级指标进行了调整,并参考有关标准资料,对粗纤维含量和粗蛋白质含量的测定方法进行了修改,提高了检验方法的准确性和易操作性。本标准自生效之日起,代替ZBB72005—87。本标准由中国林业科学研究院林产化学工业研究所归口。本标准由中国林业科学研究院林产化学工业研究所负责起草。本标推主要起草人:周维纯、王金秋、宋强、郑光耀。24
1范围
中华人民共和国林业行业标准
针叶维生素粉
Conifer vitamin meal
LY/T 1282—1998
代替 ZB B72 00587
本标准规定了针叶维生素粉的技术要求、检验方法、检验规则、包装、标志、运输、贮存本标准适用于人工干燥的针叶(含没有木质化且切面直径不超过6mm的嫩枝)制备的针叶维生素粉。
2引用标准
下列标准所包含的条文,通过在本标中引用而构成为本标准的条文。本标准出版时,所示版本均为有效。所有标准都会被修订,使用本标准的各方应探讨使用下列标准最新版本的可能性。GB5917—86配合饲料粉碎粒度测定法GB6432—94饲料中粗蛋白测定方法GB6434--94饲料中粗纤维测定方法GB6435--86饲料水分的测定方法I.Y/T1176-95粉状松针膏饲料添加剂的试验方法3技术要求
3.1供制备针叶维生素粉的嫩枝叶应该是新鲜的,主要用冯尾松(PinusmassonianαIamb.),黄山松(Pinus taiwunensis Hayata),赤松(Pinus densiflora Sieb.et Zucc.),樟子松(Pinus sylvestris I.. var.mongolica Litvin.),油松(Pinus tabulaeformis Carr.),湿地松(Pinus elliottii Engelm.),落叶松(Lurirgmelinii (Rupr.)Rupr.),云杉(Picea asperata Mast.),冷杉(Abies fabri(Mast.)Craib),红松(Pinuskoraiensis Sieb.et Zucc.),偃松(Pinus pumila Regel),华山松(Pinus armandii Franch.),黑松(PinusthunbergiParl.)等嫩枝叶,单独或混合制备针叶维生素粉。不允许用落叶或已发黄的针叶,不能混有其他杂质,如阔叶和球果等。
3.2针叶维生素粉外观为草绿色或黄绿色,呈粉未状,保持针叶固有的特殊气味。3.3根据针叶维生素粉的质量指标分为特级品、一级品和二级品。3.4针叶维生素粉质量指标应符合表1要求。表1
β-胡数卜素含量,mg/kg
粗纤维含量,%
粗蛋白含量,%
粉末粒度(在孔径1mm筛上残留物料),%国家林业局1998-09-22批准
特级品
一级品
二级品
1998-12-01实施
LY/T 1282—1998
3.5用于生产针叶叶绿素-胡萝卜素软膏及粉状松针膏饲料添加剂的针叶维生素粉质量应不低于一-级品。
4检验方法
4.1抽样方法和样品制备
4.1.1抽样方法
样品取样,每批总数在10袋以下,则每袋均抽取。每批总数超过10袋时,取样袋数按式(1)计算:取样袋数S=10+
总袋数
(1)
取样袋点分布均匀,每袋取样数量一致,取得的试样混合均勾,以四分法缩至1kg左右,分装在两个清洁、干燥的密封棕色瓶内。瓶上粘贴标签,注明生产厂名称、产品名称、批号、取样日期及取样人姓名。另外在检验记录薄上应记载取样地点、取样时天气、气温及仓贮情况等。瓶样品供化验室分析,另瓶样品密封保存在阴凉干燥处,以备复检。4.1.2样品制备
将样品(不低于0.5kg)分成两份。一份样品用于测定粉未粒度,另一份样品用粉碎机粉碎至40目,装于棕色密封广口瓶中,作其他几个指标测定用。4.2水分测定
4.2.1原理
试样在105C土2℃C烘箱内,在大气压下烘干,直至恒量,逸失的质量为水分。4.2.2仪器和设备
4.2.2.1分析天平:感量0.0001g。4.2.2.2电热式恒温烘箱:可控制温度为105C土2℃。4.2.2.3称样Ⅲ:玻璃,直径40mm以上,高25mm以下。4.2.2.4干燥器(以变色硅胶作干燥剂)。4.2.3步骤
洁净称样血,在105℃士2℃烘箱中烘1h,取出,在干燥器中冷却30min,称准至0.0002g,再烘干30min,同样冷却,称量,直至两次称量之差小于0.0005g为恒量。用已恒量的称样Ⅲ称取两份粉碎至40目的针叶维生素粉试样,每份2g左右,准确至0.0002g,不盖称样Ⅲ盖,在105℃士2℃烘箱中烘千3h(温度达到105℃开始计时),取出,盖好称样Ⅲ盖,在干燥器中冷却30 min,称量。
再同样烘干1h,冷却,称量,直至两次称量之差小于0.002g。4.2.4结果
4.2.4.1含水量按式(2)计算:
X,=ml二m2 × 100
式中:X,—一样品中水分,%;
ml———105℃烘干前试样及称样血的质量,g;m2—105℃烘干后试样及称样血的质量,g;m
己恒量的称样血的质量,。
4.2.4.2每个试样取两个平行样进行分析测定,以其算术平均值为结果,报告至小数点后第-位。两个平行样测定值相差不得超过0.2%,否则重做。4.3β-胡要卜素含量测定
4.3.1原理
LY/T12821998
用丙酮-正已烷混合液提取针叶维生素粉,提取液经氧化镁-硅藻土层析柱,分离制得的胡萝卜素溶液用分光光度计在436nm处测其光密度。4.3.2仪器和设备
4.3.2.1实验室用玻璃研钵。
4.3.2.2分光光度计:任何型号。4.3.2.3层析柱:CC-17-01。
4.3.2.4分析天平:感量0.0002g。4.3.2.5埚:瓷质,100ml。
高温炉:电加热,配套有电阻炉温度控制器,可控制温度600C土20C。4. 3.2.6
干燥器(以变色硅胶作干燥剂)。4.3.2.8玻璃漏斗:6cm直径。
4.3.2.9分液漏斗:250ml。
4.3.2.10容量瓶:棕色,100ml。4.3.2.11玻璃水泵或真空泵。
4.3.3试剂和溶液
4.3.3.1丙酮(GB686):分析纯。4.3.3.2
正已烷:分析纯。
3碳酸镁:化学纯。
4.3.3.4丙酮-正已烷溶液:丙酮10mL及正已烷90mL混合均匀。4.3.3.5氧化镁(HGB3114):化学纯。4.3.3.6硅藻土:化学纯。
4.3.3.7无水硫酸钠(GB9853):分析纯。4.3.3.8吸附剂:称取活化的氧化镁与硅藻土(质量比1:1)混合均匀,装入瓷质埚,放入高温炉内,在600℃下搬烧4h,待温度降低到100℃~200℃时,放入干燥器中冷却,密封备用。4.3.4测定步骤
4.3.4.1称取2g左右针叶维生素粉样品于研钵中,准确至0.0002g,加入碳酸镁0.1g,丙酮40mL和正已烷60mL的混合液30mL,一起研磨5min,静置使残留物沉降,将上层液体过滤到分液漏斗中,残留物再用剩余的丙酮-正己烷混合物分3次研磨萃取,过滤完毕后,残渣用丙酮25mL洗涤两次,再用正已烷25mL洗涤~一次,合并洗涤液于250mL分液漏苹中。用蒸馏水100mL,分五次洗去提取液中的丙酮。将上层液置于盛有丙酮9mL的100mL容量瓶中,用正已烷定容至100mL。然后用活化的氧化镁和硅藻土混合物(1:1)装入层析柱,将管连接于吸瓶上,用玻璃水泵或真空泵抽空,并用一平头的装置轻轻压实吸附剂,使表面平整,吸附剂在柱体中高度为10cm左右。在吸附剂之上,置一层无水硫酸钠,高度 1 cm。
4.3.4.2连续地抽吸过滤瓶,倾注提出液于柱体上,用丙酮-正已烷(1:9)的混合液50ml~100ml.将显色的胡萝下素洗涤下。在整个操作中柱体顶部要覆盖着一层溶剂。4.3.4.3收集全部洗出液,量其容积。4.3.4.4用分光光度计在436nm处,测定β胡萝下素溶液的光密度。4.3.5结果
4.3.5.1β-胡剪卜素含量按式(3)计算:A × 1 000
X,=16XXW
式中:Xz—一样品中β-胡萝下素含量,mg/kg;A-——光密度;
(3)
L-一比色血厚度,cm;
LY/T 1282
W—一针叶维生素粉试样质量与提取液容积之比,g/mL;196
计算系数。
4.3.5.2重复性:每个试样取两个平行样进行测定,以其算术平均值为结果,允许相对偏差为3%。4.4粗纤维含量测定
4.4.1原理
用乙醚脱脂后,用固定量的酸和碱在特定条件下消煮试样,再用乙醇除去醇溶物,经高温灼烧扣除矿物质后,所余的为粗纤维含量。4.4.2仪器和设备
4.4.2.1分析天平:感量0.0001g。4.4.2.2电热恒温箱:可控制温度在130℃。4.4.2.3高温炉:电加热,有高温计,且可控制炉温在550℃~600C。4.4.2.4消煮器:有冷凝球的高型烧杯(500mL)或有冷凝管的锥形瓶(500mL)。4.4.2.5过滤装置:抽真空装置,吸滤瓶及漏斗。4.4.2.6过滤器:G2号玻璃滤器。4.4.2.7干燥器(以变色硅胶作干燥剂)。4.4.2.8索氏提取器:150mL。
4.4.3试剂
4.4.3.1硫酸(GB625)溶液:分析纯,0.128mol/L士0.005mol/L,每100mL含硫酸1.25g。配制时取7ml.硫酸,加入一定量蒸馏水中,用蒸馏水稀释成1000mL,配制后应用氢氧化钠标准溶液标定。4.4.3.2氢氧化钠(GB629)溶液:分析纯,0.313mol/L土0.005mol/L,每100mL含氢氧化钠1.25g,配制时称取分析纯氢氧化钠13g,用蒸馏水定容至1000mL。氢氧化钠溶液标定:氢氧化钠溶液用邻苯二甲酸氢钾标定。准确称取0.6g~1.0g经105℃士5℃烘箱中烘干过的邻苯二甲酸氢钾(称准至0.0002g),加100mL蒸馏水,1滴酚酥指示剂,用配制的氢氧化钠溶液滴定至微红色,其浓度按式(4)计算:式中:氢氧化钠浓度,mol/L;
c= V×204.22×1 000
-称取邻苯二甲酸氢钾的质量,g;V—滴定时用去氢氧化钠体积,mL;一邻苯二甲酸氢钾分子量。
204.22—
4.4.3.395%乙醇(GB679):化学纯。4.4.3.4乙醚(GB12591):化学纯。4.4.3.5正辛醇:分析纯,防泡剂。(4)
4.4.4测定步骤
称取1g~2g过40目的试样,准确至0.0002g,用滤纸包好,放入索氏抽提器中,用乙醚回流抽提6h,将脱脂样品风干,仔细地全部移人消煮器,加浓度准确为0.128mol/L士0.005mol/L且沸腾的硫酸溶液200mL和1滴正辛醇,立即加热,应使其在2min内沸腾,且连续微沸30min士1min,注意保持硫酸浓度不变,试样不应离开溶液沾到瓶壁上(可补加沸蒸馏水)。随后用G2号玻璃滤器抽滤,用沸蒸馏水洗至不含酸,取下不溶物,放入原消煮器中,加浓度准确且已沸腾氢氧化钠溶液200mL,同样准确微沸30min。立即用原G2号玻璃滤器抽滤,先用硫酸溶液25mL洗涤,再用沸腾蒸馏水洗至洗液为中性。用乙醇15mL洗残渣,再将玻璃滤器和残渣放入烘箱,于130℃士2℃下烘干2h,在干燥器中冷却至室温,称量。再在550℃士25℃高温炉中灼烧30min,于干燥器中冷却至室温后称量。207
4.4.5结果
4.4.5.1粗纤维含量按式(5)计算:武中:X,-
LY/T 1282-1998
x(%) =m=m × 100
样品中粗纤维含量,%;
130C烘干后玻璃滤器及试样残渣的质量,g;m2--550℃灼烧后玻璃滤器及试样残渣的质量,g,m
试样(未脱脂时)的质量,g。
4.4.5.2重复性:
每个试样取两个平行样进行测定,以其算术平均值为结果。5
粗纤维含量在10%以下,允许相差(绝对值)为0.4,粗纤维含量在10%以上,允许相对偏差为4%4.5粗蛋白质含量测定
4.5.1原理
凯氏法测定试样含氮量,即在催化剂存在下,用硫酸破坏有机物,使含氮物转化成硫酸铵。加入强碱并蒸馏使氨逸出,用硼酸吸收后,用酸滴定测出氮含量,乘以氮与蛋白质的换算系数6.25,计算粗蛋白质含量。
4.5.2仪器和设备
4.5.2.1分析天平:感量0.0001g。4.5.2.2电炉。
4.5.2.3滴定管:酸式,25mL。
4.5.2.4凯氏烧瓶:500mL。
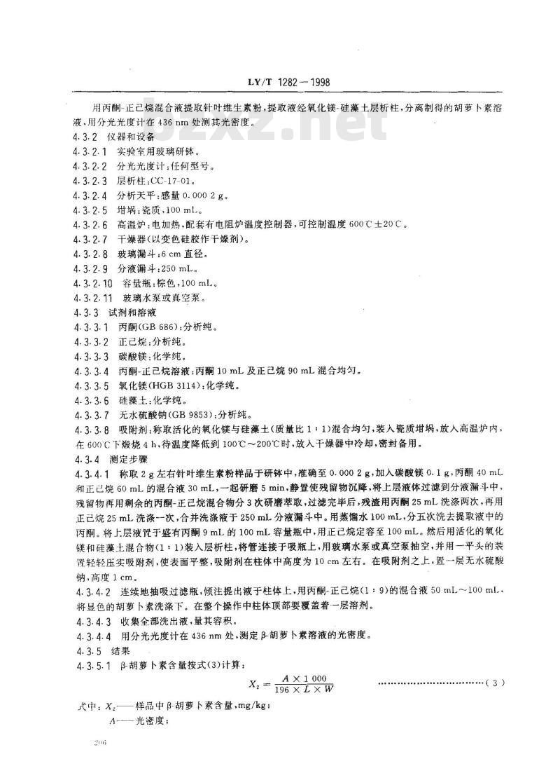
4.5.2.5凯氏微量蒸馏装置(见图1)。冷却水
羚却水
1蒸汽发生瓶;2—安全管;3—导管;4-汽水分离管;5-样品入口;6—冷凝管;7--吸收瓶;8—-蒸馏器;9.-隔热管图1凯氏微量蒸馏装置
4.5.2.6锥形瓶:150mL。
4.5.2.7容量瓶:100mL。
4.5.3试剂
4.5.3.1硫酸(GB625):化学纯,密度1.84g/mL。4.5.3.2结晶硫酸铜(GB665):分析纯,分子式CuSO·5H2O。4.5.3.3硫酸钾(HG3—920):化学纯。208www.bzxz.net
LY/T 1282 --- 1998
4.5.3.4混合催化剂:称取结晶硫酸铜2g和硫酸钾10g放在清洁研钵内研细混匀。4.5.3.5氢氧化钠(GB629):分析纯,40g溶成100ml.,配成40%水溶液(m/V)。4.5.3.6硼酸(GB628):分析纯,1g溶于100mL水,配成1%水溶液(m/V)。4.5.3.7无水碳酸钠(GB639):分析纯。4.5.3.8甲基橙指示剂:0.1%水溶液,溶解1g甲基橙(HGB3089,分析纯)于1000ml蒸馏水中。4.5.3.90.01mol/L盐酸标溶液
4.5.3.9.10.1mol/L盐酸标准溶液配制:量取8.3ml盐酸(GB622,分析纯,密度1.18g/ml.),用蒸馏水稀释至1000mL。
4.5.3.9.20.1mol/l.盐酸标准溶液标定:0.1mol/L盐酸标准溶液用无水碳酸钠进行标定,用0.1%甲基作指示剂。由于碳酸钠极易吸收空气中水分,因此所用碳酸钠应事先于烘箱中在180C烘2h~3h,烘干过后在干燥器里冷却并保存备用。准确称取干燥过的无水碳酸钠0.1g左右(称准至0.0002g)于250mL锥形瓶中,加入50mL蒸馏水溶解,再加入1滴0.1%甲基橙指示剂,用0.1mo1/L盐酸标准溶液滴定到溶液由黄色刚变成橙色为山:,用式(6)计算盐酸标准溶液的浓度。m X 2 000
106. 0 X V
式中:c---0.1mol/L盐酸标准溶液的浓度,mol/L;m——称取的无水碳酸钠的质量,gV—滴加的0.1mol/L盐酸标准溶液体积,mL;106.0——碳酸钠的分子量。
4.5.3.9.30.01mol/L盐酸标准溶液:将0.1mol/L盐酸标准溶液用蒸馏水稀释10倍。4.5.3.10混合指示剂
(6)
甲基红-溴甲酚绿混合指示剂。用甲基红(HG3一958)0.1%乙醇溶液与溴甲基酚绿(HG3—1220)0.5%乙醇溶液等体积混合,置于阴凉处,保存期为三个月。或甲基红-亚甲基蓝混合指示剂。用甲基红(HG3一958)0.2%乙醇溶液与亚甲基蓝(HGB3394)(.1%水溶液等体积混合使用。
4.5.3.11蔗糖(HG3—1001):分析纯。4.5.3.12硫酸铵(GB1396):分析纯。4.5.4测定步骤
4.5.4.1试样的消煮:称取过40目的针叶维生素粉1g~2g,准确至0.0002g,全部放入凯氏烧瓶中,加入催化剂4g左右,与试样混合均匀,再加硫酸25mL和2粒玻璃珠,在电炉上小心加热.待样品焦化,泡沫消失,再加强火力,直至溶液澄清后,再加热至少2h。4.5.4.2氨的蒸馏:将上述消煮液冷却,加蒸馏水20mL,转人250mL容量瓶,冷却后用水稀释至刻度.摇匀。取10mL.1%硼酸溶液,加4滴混合指示剂,使微量蒸馏装置冷凝管末端浸入此溶液,蒸馏装置的蒸发器的水中应加甲基红指示剂数滴,酸数滴,且保持此液为橙红色,否则补加硫酸。取10mL消化稀释液“于蒸馏器内,用约10ml.蒸馏水将沾在小漏斗上的样品洗下,再加入10mL40%氢氧化钠溶液.再加人10mL.~15ml.蒸馏水后,立即塞紧,加水少许防漏气,开电炉加热,通蒸汽蒸馏,当硼酸溶液达到25mL时,放下接收三角瓶,再蒸1min,用蒸馏水洗冷凝管末端,洗液均流入吸收瓶。4.5.4.3滴定:吸收氨后的吸收液立即用0.01mo1/L盐酸标准溶液滴定,溶液由蓝绿色变灰红色(甲基红-溴甲酚绿)或蓝绿色变浅紫色(甲基红-亚甲基蓝)为终点。4.5.4.4空白:称取蔗糖0.1g,代替试样,用蒸馏水定容至250mL。按4.5.4.2和4.5.4.3进行蒸馏滴定,滴定消耗0.01mol/L盐酸标准溶液的体积不得超过0.6ml。4.5.4.5仪器检查:精确称取0.2g硫酸铵,代替试样。定容至250mL,按4.5.4.2和4.5.4.3进行蒸LY/T 1282— 1998
馏、滴定,按式(7)计算(但不乘系数6.25)硫酸铵含氮量应为21.19%士0.2%,否则应检查定氮仪是否漏气或加碱、蒸馏和滴定各步骤是否正确。4.5.5测定结果
4.5.5.1粗蛋白含量按式(7)计算:(V, - V,)c × 0. 014 0 × 6. 25 × 100X
式中:X。
样品中粗蛋白质含量,%;
滴定试样时所需酸标准溶液体积,mL;滴定空白时所需酸标准溶液体积,mL;盐酸标准溶液浓度,mol/L;
-试样质量,g;
V-试样分解液总体积,mL;
0. 014 0-
试样分解液蒸馏用体积,mL;
氮的毫摩尔质量;
氨换算成蛋白质的平均系数。
6. 25------
(7)
4.5.5.2重复性:每个试样取两个平行样进行测定,以其算术平均值为结果。当粗蛋白质含量在10%以上,允许相对偏差为2%,当粗蛋白质含量在10%以下,允许相对偏差为3%。4.6粉末粒度测定
4.6.1仪器
标准分样筛:孔径1 mm。
天平:感量0.01g。
4.6.2步骤
称取试样100g,放入孔径1mm标准分样筛内,手筛5min,直到筛不下物料为止,然后称筛上残留物料质量。
4.6.3测定结果
4.6.3.1筛上残留物料按式(8)计算:ml×100
中:X,
筛上残留物料,%;
筛上残留物料的质量,区
针叶维生素粉试样的质量,g。
·(8)
4.6.3.2重复性:每个试样取两平行样进行测定,以其算术平均值为结果,保留位小数。过筛损失不得超过1%,平行测定允许误差不超过1%,其平均值即为检验结果。5检验规则
5.1产品合格证
产品出厂必须附有生产单位的产品合格证,合格证上应标明品名、等级、批号、生产日期以及生产单位检验部门负责人的签章证明和证明产品合格的专用公章。收货单位凭产品合格证验收。5.2抽样方法及数量见4.1.1。
5.3使用单位有权按本标准技术要求和检验方法,对所收到的针叶维生素粉产品质量进行检验。5.4检验结果中有一项指标不符合本标准规定质量指标,应重新抽取样品进行复验。复检结果仍不含格,则本批产品判为不合格品。210
6包装、标志、运输和贮存
LY/T1282—1998
6.1针叶维生素粉采用双层袋包装,内衬黑色无毒的聚乙烯塑料薄膜袋,外用化纤编织袋,每袋净重20kg或25kg,袋口缝合要牢固。6.2在包装袋上印刷产品名称、编号、生产日期、等级、净重、厂名和商标,以及防雨、防潮、防火、防污染等标志。印色必须无毒。
6.3针叶维生素粉在运输中应小心装卸,并要保持清洁干燥,不允许采用潮湿、污染、肮脏的运输工具,运输途中应防比日晒、雨淋、水淹及虫、鼠害。6.4针叶维生素粉应贮存在干燥、清洁、避光、通风、没有虫害和药类污染的库房,在室温下贮存期不得超过·年。
小提示:此标准内容仅展示完整标准里的部分截取内容,若需要完整标准请到上方自行免费下载完整标准文档。
标准图片预览:





- 其它标准
- 热门标准
- 林业行业标准(LY)
- LY/T1419-1999 航空用桦木胶合板 试件尺寸的测量
- LY/T1493-1999 林用圆盘整地机 圆盘与接盘的安装尺寸
- LY/T1520-1999 集材50型拖拉机大修验收技术条件
- LY/T1827-2009 连翘栽培技术规程
- LY/T1840-2009 喀斯特石漠化地区植被恢复技术规程
- LY/T1852-2009 植物新品种特异性、一致性、稳定性测试指南 杜鹃花属映山红亚属和羊踯躅亚属
- LY/T2117-2013 油茶无性系芽苗砧嫁接技术规程
- LY/T1084-1993 毛杨梅栲胶
- LY/T1703-2007 实木地板生产综合能耗
- LY/T1778-2008 平贝母栽培技术规程
- LY/T1325-1999 毛杨梅树皮
- LY/T1892-2010 落叶松扦插育苗技术规程
- LY/T2239-2013 中国森林认证 森林生态环境服务 自然保护区
- LY/T3161-2019 工业糠醛生产综合能耗
- LY/T1599-2002 旋切单板
- 行业新闻
请牢记:“bzxz.net”即是“标准下载”四个汉字汉语拼音首字母与国际顶级域名“.net”的组合。 ©2025 标准下载网 www.bzxz.net 本站邮件:bzxznet@163.com
网站备案号:湘ICP备2025141790号-2
网站备案号:湘ICP备2025141790号-2