- 您的位置:
- 标准下载网 >>
- 标准分类 >>
- 国家标准(GB) >>
- GB 913-1985 汞
点击下载
标准简介:
标准下载解压密码:www.bzxz.net
本标准适用于火法冶炼等方法生产的汞,供真空电气、仪表、试剂、药剂、化工和冶金等工业用。 GB 913-1985 汞 GB913-1985
部分标准内容:
中华人民共和国国家标准
Mercury
UDC 669.791
GB 913—85
代 GB 913—GG
本标准适用火法冶炼等方法生产的求,供真空电气、仪表、试剂、药剂、化1和冶金等工业用。1技术要求
求的品级按化学成分规定如下:1.1
高纯水
灼烧残渣总块
不大下
其他重金属(以铅计)
1.2所行品晶级的求均应儿有银色光泽,不含机械火杂(灰渣等);零号水应!有明显的镜而高纯水表面不应有作何薄膜。
2检验规则和试验方法
2.1产品应由供方技术监督部门验收,保证产品符合本标准要求。2.2每批产品由-个品级的求组成。高纯水、零号求和-号求每批重量分别不得超过1、4和7t。2.3每批产品的取样件数(瓶、罐)不少于10%,试样的重量规定为:高纯求不少F3kg,零号水不少十1kg,号水不少F0.6kg。2.4采用内径为4一6mm的玻璃锋等置抽取试样,试样装人滤净带塞的玻璃瓶1。经充分混合均匀后分成三等份,两份作为化学分析用;份交技术监督部门密封保存,以备仲数分析用。试样保存期年。bZxz.net
2.5所有品级的水,取试样5~10g置10m硝酸(1+1)中,加热溶解后,溶液应清亮光不济物。
2.8所有品级的求试样从1蝶洁净的玻璃容器中应可自由懒出,壁上不得粘留任何求质。2.7“所有品级的水试样在光滑的纸或瓷板上滑过后不应留有痕迹。2.8高纯水试样置了白色的瓷板上检查时,不应有肉眼可见的污点。2.9求的分析方法按本标准附录A规延的方法进行。国家标准局1985-07-22发布
1986-07-01实施
GB 91385
2.10在试样保管期内,如用户化学分析结果与供方合格证所载不符时,可用原留仲裁试样或双方协商按本标准规定重新采取试样进行仲裁分析。仲裁分析同2.9条。2.11仲裁分析结果与合格证不符时由供方负责,如因运输的责任造成包装破损及用户保管不著所引起水的损失与质变供方不予负责。3包装、标志及贮存
3.1高纯求装在容积为100ml(每瓶净重1kg)或容积为400ml(每瓶净重5kg)的玻璃瓶或聚乙烯瓶里,充入氮气,瓶口用软聚乙烯塑料内塞,外用螺纹塞川盖,火漆密封后,再用塑料袋套封成型钙塑料固定,装在坚固的木箱中,木箱用铁皮加钉。1kg装的10瓶为一箱;5kg装的4瓶为一箱。零号水和一号水装在内衬塘瓷的钢罐或聚乙烯中,单重为25kg、34.5kg两种,钢罐口用带垫圈的金属螺纹塞旋紧,螺杆上缠裘丝棉,聚乙烯罐口加内塞。汞罐装在坚固的木箱中,每箱一罐,木箱再用铁皮钉封加固。
注:经供需双力协商,包装方式可以改变。9.2单重误差分别为:1±0.002kg;5±0.005kg/25+0.025kg;34.5±0.030kg。3.3所有品级的求均应贮存在温度不高于40℃的室内,高纯永在使用时方许开启瓶盖,以免氮气逸出,造成表面氧化。
3.4标志规定如下:
3.4.1木箱上应有下列标志:
生产名称或代号,
b、产品名称
c、品级和批号:
d.每箱瓶数。
木箱侧面应有“小心轻放”、“不谁倒置”等字样或标记。3.4.2永罐1成行下列标志:
」名称或代号
b。名称;
c.品级和批号
d.重利净重。
号水与零弓水的水罐吡分别为监色与绿色,3.4.3求瓶上应有下列标志:
生产」名称或代号:
b、产品名称;
品级和批号;
亡重和净重。
每个木箱内应附有产品合格证,并加益产品检验合格专用章。合格证上应注明:3.5
生产厂名称或代号:
品名称
级和批学,
净重:
化学成分分析结果
检验员和检验日期,
木标准号:
)‘日期。
A.1汞纯度的测定
A.1.1灼烧残渣的测定
GF 913—85
附录A
汞分析方法
(补充件)
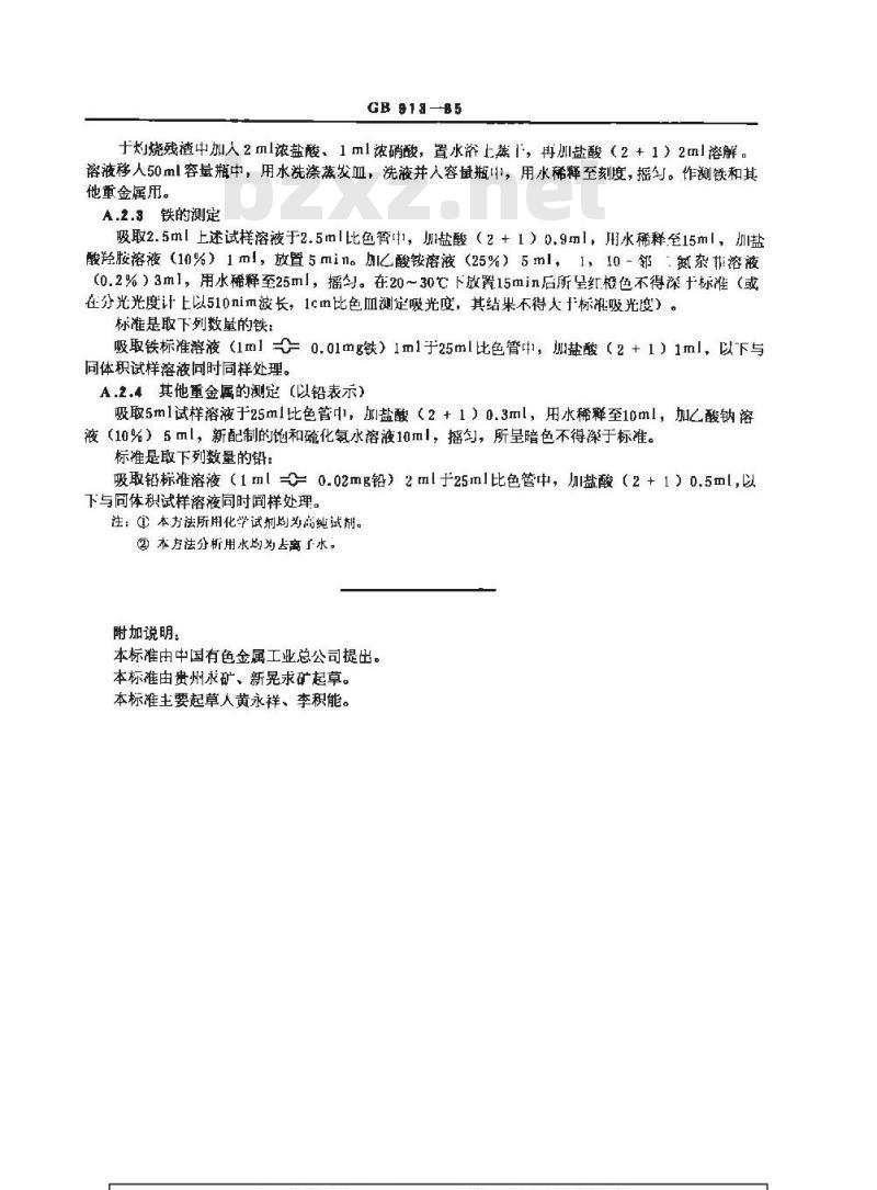
称取试样高纯汞1000g(优纯汞200g,一号求100g)置干已经恒重的石英血(或耐高温玻璃血)内。在氮气(或洁净的空气)流中(每分钟流量1L)于200土5℃下使求慢慢蒸发(应有回收净化装置)至残留为2g以下,然后在400±5℃(氮气)或500±5℃(空气)灼烧残渣至恒重。测定装置如图所示。
1一氮或氯瓶,2一转「流量计,3一橡胶塞或离口案,4一英节或瓷管或耐高温玻璃管:5—布英或瓷H蜗,6 —管式电炉;7—D WT -702型精密温度自动控制位,日—水冷凝器或液氮冷阱9—求收集瓶,10一盛碘液的净化瓶,11一装有以碘蒸饱和过的活性炭的净化塔;12一真空泵,13一复合真空计A.1.2水纯度按减差法计算,即100%与灼烧残渣含量的百分数之差来表示。A.2汞中铁和其他重金属(以铅计)的测定A.2.1标准溶液的配制
铁标准溶液:称取0.8640g硫酸铁铵【FeNH,(SO,)212H,O】溶」少温水巾,加2.5m】浓硫酸,移人100ml容量瓶ll,用水稀释至刻度,此液1ml+0.1mR铁。吸取25m」1述标准溶液于250ml容t瓶中1,加浓硫酸2.5㎡l,用水稀释至刻度,即为1ml+0.01mR铁标洋溶液。
铅标准溶液:称取0.1600g硝酸钳[(N()溶1少量水+,加浓硝酸1ml,移人1000ml容瓶小,用水稀释至刻度,此液1ml0.1mg铅。吸取50ml上述标准济液十250ml容鼠瓶中,血浓硝酸1ml,用水稀释至度,即为1ml+0.02mg铅标准溶液。
A.2.2试样将液的制备
GB 91a-B5
于灼烧残渣中加人2ml浓盐酸、1ml浓硝酸,置水浴上1,再加盐酸(2+1)2ml溶解。溶液移人50ml容量瓶中,用水洗涤蒸发血,洗液并入容量瓶叫,用水稀至刻度,摇勾。作测铁和其他重金属用。
A.2.3铁的测定
吸取2.5ml上述试样溶液于2.5ml比色管寸,J盐酸(2+1)0.9ml,用水稀释至15ml,加盐酸羟胺溶液(10%)1ml,放置5min。匕酸铵溶液(25%)5ml,1,10-邻:氮杂菲溶液(0.2%)3ml,用水稀释至25ml,播勺。在20~30它下放置15min后所星红橙色不得深十标准(或在分光光度计上以510nim波长,1cm比色血测定吸光度,其结果不得大f标准吸光度)。标准是取下列数量的铁:
吸取铁标准溶液(1ml=0.01mg铁)1m1于25ml比色管中,加盐酸(2+1)1ml,以下与同体积试样溶液同时同样处理。A,2.4其他重金属的测定(以铅表示)吸取5ml1试样溶液于25ml比色管中,加盐酸(2+1)0.3ml,用水稀释至10ml,加乙酸钠溶液(10%)5ml,新配制的饱和硫化氢水溶液10ml,摇匀,所呈暗色不得深于标准。标准是取下列数量的铅:
吸取铅标准溶液(1ml=00.02mg铅)2ml于25ml比色管中,川盐酸(2+1)0.5ml,以下与同体积试样溶液同时同样处理。注:①)本方法所用化学试剂均为高纯试剂。②本方法分析用水均为去离水。附加说明:
本标准由中国有色金属工业总公司提出。本标准由贵州永矿、新晃求矿起草。本标准主要起草人黄永祥、李积能。
小提示:此标准内容仅展示完整标准里的部分截取内容,若需要完整标准请到上方自行免费下载完整标准文档。
Mercury
UDC 669.791
GB 913—85
代 GB 913—GG
本标准适用火法冶炼等方法生产的求,供真空电气、仪表、试剂、药剂、化1和冶金等工业用。1技术要求
求的品级按化学成分规定如下:1.1
高纯水
灼烧残渣总块
不大下
其他重金属(以铅计)
1.2所行品晶级的求均应儿有银色光泽,不含机械火杂(灰渣等);零号水应!有明显的镜而高纯水表面不应有作何薄膜。
2检验规则和试验方法
2.1产品应由供方技术监督部门验收,保证产品符合本标准要求。2.2每批产品由-个品级的求组成。高纯水、零号求和-号求每批重量分别不得超过1、4和7t。2.3每批产品的取样件数(瓶、罐)不少于10%,试样的重量规定为:高纯求不少F3kg,零号水不少十1kg,号水不少F0.6kg。2.4采用内径为4一6mm的玻璃锋等置抽取试样,试样装人滤净带塞的玻璃瓶1。经充分混合均匀后分成三等份,两份作为化学分析用;份交技术监督部门密封保存,以备仲数分析用。试样保存期年。bZxz.net
2.5所有品级的水,取试样5~10g置10m硝酸(1+1)中,加热溶解后,溶液应清亮光不济物。
2.8所有品级的求试样从1蝶洁净的玻璃容器中应可自由懒出,壁上不得粘留任何求质。2.7“所有品级的水试样在光滑的纸或瓷板上滑过后不应留有痕迹。2.8高纯水试样置了白色的瓷板上检查时,不应有肉眼可见的污点。2.9求的分析方法按本标准附录A规延的方法进行。国家标准局1985-07-22发布
1986-07-01实施
GB 91385
2.10在试样保管期内,如用户化学分析结果与供方合格证所载不符时,可用原留仲裁试样或双方协商按本标准规定重新采取试样进行仲裁分析。仲裁分析同2.9条。2.11仲裁分析结果与合格证不符时由供方负责,如因运输的责任造成包装破损及用户保管不著所引起水的损失与质变供方不予负责。3包装、标志及贮存
3.1高纯求装在容积为100ml(每瓶净重1kg)或容积为400ml(每瓶净重5kg)的玻璃瓶或聚乙烯瓶里,充入氮气,瓶口用软聚乙烯塑料内塞,外用螺纹塞川盖,火漆密封后,再用塑料袋套封成型钙塑料固定,装在坚固的木箱中,木箱用铁皮加钉。1kg装的10瓶为一箱;5kg装的4瓶为一箱。零号水和一号水装在内衬塘瓷的钢罐或聚乙烯中,单重为25kg、34.5kg两种,钢罐口用带垫圈的金属螺纹塞旋紧,螺杆上缠裘丝棉,聚乙烯罐口加内塞。汞罐装在坚固的木箱中,每箱一罐,木箱再用铁皮钉封加固。
注:经供需双力协商,包装方式可以改变。9.2单重误差分别为:1±0.002kg;5±0.005kg/25+0.025kg;34.5±0.030kg。3.3所有品级的求均应贮存在温度不高于40℃的室内,高纯永在使用时方许开启瓶盖,以免氮气逸出,造成表面氧化。
3.4标志规定如下:
3.4.1木箱上应有下列标志:
生产名称或代号,
b、产品名称
c、品级和批号:
d.每箱瓶数。
木箱侧面应有“小心轻放”、“不谁倒置”等字样或标记。3.4.2永罐1成行下列标志:
」名称或代号
b。名称;
c.品级和批号
d.重利净重。
号水与零弓水的水罐吡分别为监色与绿色,3.4.3求瓶上应有下列标志:
生产」名称或代号:
b、产品名称;
品级和批号;
亡重和净重。
每个木箱内应附有产品合格证,并加益产品检验合格专用章。合格证上应注明:3.5
生产厂名称或代号:
品名称
级和批学,
净重:
化学成分分析结果
检验员和检验日期,
木标准号:
)‘日期。
A.1汞纯度的测定
A.1.1灼烧残渣的测定
GF 913—85
附录A
汞分析方法
(补充件)
称取试样高纯汞1000g(优纯汞200g,一号求100g)置干已经恒重的石英血(或耐高温玻璃血)内。在氮气(或洁净的空气)流中(每分钟流量1L)于200土5℃下使求慢慢蒸发(应有回收净化装置)至残留为2g以下,然后在400±5℃(氮气)或500±5℃(空气)灼烧残渣至恒重。测定装置如图所示。
1一氮或氯瓶,2一转「流量计,3一橡胶塞或离口案,4一英节或瓷管或耐高温玻璃管:5—布英或瓷H蜗,6 —管式电炉;7—D WT -702型精密温度自动控制位,日—水冷凝器或液氮冷阱9—求收集瓶,10一盛碘液的净化瓶,11一装有以碘蒸饱和过的活性炭的净化塔;12一真空泵,13一复合真空计A.1.2水纯度按减差法计算,即100%与灼烧残渣含量的百分数之差来表示。A.2汞中铁和其他重金属(以铅计)的测定A.2.1标准溶液的配制
铁标准溶液:称取0.8640g硫酸铁铵【FeNH,(SO,)212H,O】溶」少温水巾,加2.5m】浓硫酸,移人100ml容量瓶ll,用水稀释至刻度,此液1ml+0.1mR铁。吸取25m」1述标准溶液于250ml容t瓶中1,加浓硫酸2.5㎡l,用水稀释至刻度,即为1ml+0.01mR铁标洋溶液。
铅标准溶液:称取0.1600g硝酸钳[(N()溶1少量水+,加浓硝酸1ml,移人1000ml容瓶小,用水稀释至刻度,此液1ml0.1mg铅。吸取50ml上述标准济液十250ml容鼠瓶中,血浓硝酸1ml,用水稀释至度,即为1ml+0.02mg铅标准溶液。
A.2.2试样将液的制备
GB 91a-B5
于灼烧残渣中加人2ml浓盐酸、1ml浓硝酸,置水浴上1,再加盐酸(2+1)2ml溶解。溶液移人50ml容量瓶中,用水洗涤蒸发血,洗液并入容量瓶叫,用水稀至刻度,摇勾。作测铁和其他重金属用。
A.2.3铁的测定
吸取2.5ml上述试样溶液于2.5ml比色管寸,J盐酸(2+1)0.9ml,用水稀释至15ml,加盐酸羟胺溶液(10%)1ml,放置5min。匕酸铵溶液(25%)5ml,1,10-邻:氮杂菲溶液(0.2%)3ml,用水稀释至25ml,播勺。在20~30它下放置15min后所星红橙色不得深十标准(或在分光光度计上以510nim波长,1cm比色血测定吸光度,其结果不得大f标准吸光度)。标准是取下列数量的铁:
吸取铁标准溶液(1ml=0.01mg铁)1m1于25ml比色管中,加盐酸(2+1)1ml,以下与同体积试样溶液同时同样处理。A,2.4其他重金属的测定(以铅表示)吸取5ml1试样溶液于25ml比色管中,加盐酸(2+1)0.3ml,用水稀释至10ml,加乙酸钠溶液(10%)5ml,新配制的饱和硫化氢水溶液10ml,摇匀,所呈暗色不得深于标准。标准是取下列数量的铅:
吸取铅标准溶液(1ml=00.02mg铅)2ml于25ml比色管中,川盐酸(2+1)0.5ml,以下与同体积试样溶液同时同样处理。注:①)本方法所用化学试剂均为高纯试剂。②本方法分析用水均为去离水。附加说明:
本标准由中国有色金属工业总公司提出。本标准由贵州永矿、新晃求矿起草。本标准主要起草人黄永祥、李积能。
小提示:此标准内容仅展示完整标准里的部分截取内容,若需要完整标准请到上方自行免费下载完整标准文档。
标准图片预览:




- 其它标准
- 上一篇: GB 156-2003 标准电压
- 下一篇: GB 150-1998 钢制压力容器(2003年修订)
- 热门标准
- 国家标准(GB)
- GB/T2828.1-2012 计数抽样检验程序 第1部分:按接收质量限(AQL)检索的逐批检验抽样计划
- GB50367-2013 混凝土结构加固设计规范
- GB/T18204.4-2000 公共场所毛巾、床上卧具微生物检验方法细菌总数测定
- GB/T3836.1-2021 爆炸性环境 第1部分:设备 通用要求
- GB5009.225-2023 食品安全国家标准 酒和食用酒精中乙醇浓度的测定
- GB/T11379-2008 金属覆盖层 工程用铬电镀层
- GB/T23892.3-2009 滑动轴承 稳态条件下流体动压可倾瓦块止推轴承 第3部分:可倾瓦块止推轴承计算的许用值
- GB/T9145-2003 普通螺纹 中等精度、优选系列的极限尺寸
- GB/T9239-1988 刚性转子平衡品质 许用不平衡的确定
- GB/T15917.3-1995 金属镝及氧化镝化学分析方法 对氯苯基荧光酮--溴化十六烷基三甲基胺分光光度法测定钽量
- GB/T11839-1989 二氧化铀芯块中硼的测定 姜黄素萃取光度法
- GB/T6122.1-2002 圆角铣刀 第1部分:型式和尺寸
- GB/T7433-1987 对称电缆载波通信系统抗无线电广播和通信干扰的指标
- GB/T12053-1989 光学识别用字母数字字符集 第一部分:OCR-A字符集印刷图象的形状和尺寸
- GB17945-2024 消防应急照明和疏散指示系统
- 行业新闻
请牢记:“bzxz.net”即是“标准下载”四个汉字汉语拼音首字母与国际顶级域名“.net”的组合。 ©2025 标准下载网 www.bzxz.net 本站邮件:bzxznet@163.com
网站备案号:湘ICP备2025141790号-2
网站备案号:湘ICP备2025141790号-2