- 您的位置:
- 标准下载网 >>
- 标准分类 >>
- 冶金行业标准(YB) >>
- YB/T 061-1994 冶金渣罐技术条件
标准号:
YB/T 061-1994
标准名称:
冶金渣罐技术条件
标准类别:
冶金行业标准(YB)
标准状态:
现行-
发布日期:
1994-09-27 -
实施日期:
1995-05-01 出版语种:
简体中文下载格式:
.rar.pdf下载大小:
1.69 MB
点击下载
标准简介:
标准下载解压密码:www.bzxz.net
本标准规定了铸钢渣箱的技术要求、试验方法、检验规则。本标准适用于容积为4m3-16.5m3的铸钢渣战。 YB/T 061-1994 冶金渣罐技术条件 YB/T061-1994
部分标准内容:
中华人民共和国黑色治金行业标准YB/T061--94
冶金渣罐技术条件
1994-09-27发布
1995-05-01实施
中华人民共和国冶金工业部发 布中华人民共和国黑色冶金行业标准冶金渣罐技术条件
第一篇铸钢渣罐
1主题内容与适用范围
本标准规定了铸钢渣罐的技术要求、试验方法、检验规则。本标准适用于容积为4m2~16.5m2的铸钢渣罐。2·引用标准
钢的化学分析用试样取样法及成品化学成分允许偏差GB223
钢铁及合金化学分析方法
金属拉力试验方法
GB2106金属夏比(V型缺口)冲击试验方法GB6060.1表面粗糙度比较样块铸造表面GB6414铸件尺寸公差
GB11352
一般工程用铸造碳钢件
YB/T036.3铸钢件
3技术要求
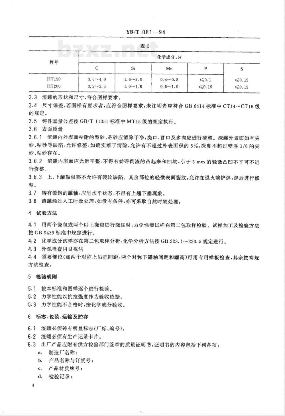
3.1铸钢渣罐材料、机械性能应符合表1、表2规定或订货图样要求。表1化学成分
化学成分元素最多含量,%
钢牌号
ZG230-450
ZG270-500
注:①对上限减少0.01%的碳,允许增加0.04%的锰,锰的最多含量为1.20%。②残余元素总量不超过1.00%,如需方无要求,残余元素可不进行分析。③当使用酸性炉生产铸件时,S、P含量由供需双方商定。中华人民共和国冶金工业部1994-09-27批准YB/T061-94
残余元素
1995-05-01实施
铸钢牌号
ZG230-450
ZG270-500
屈服强度6:
(kgf/mm2)
YB/T061-94
表2机械性能
抗拉强度
(kgf/mm)
延伸率。
收缩率也此内容来自标准下载网
根据合同选择
冲击韧性
kgf·m/cma
注:①表中Ak一冲击吸收功(V型);ak一冲击韧性(U型)。②表中所列的各牌号性能,适应于厚度为100mm以下的铸件,当铸件厚度超过100mm时,表中规定的.2屈服强度仅供设计使用。
3.2渣罐的形状和尺寸,应符合图样要求。3.3尺寸偏差图样有要求者,应符合图样要求,未注明者,应符合GB6414中CT14~CT16级的规定。3.4表面质量
3.4.1渣罐内外表面应平整光洁,型芯砂、氧化皮、多肉、飞边均应清除干净。3.4.2吊耳、吊轴、转轴根,不允许有缩孔、砂眼、裂纹等铸造缺陷。3.4.3渣罐内表面的凸凹量,小于5mm的不进行修整,大于5mm,但不超过壁厚的1/5者,可进行圆滑修整。
3.4.4内外表面在100cm范围内,直径不大于10mm,深度不超过5mm的缩孔、砂眼、气孔允许存在,但总面积不得超过:10m以下的渣罐为1%;10m以上的为0.5%。缺陷存在不得多于5处,不得在内外表面相同的位置。
3.4.5内表面粗糙度应符合GB6060.1中Ra100μm的比较样块。3.5渣罐出厂前应进行消除应力处理。3.6重量偏差小于6%。
注:重量偏差超差,但在尺寸偏差范围内,以允许的尺寸偏差重量为准。3.7横向裂纹长度不大于裂纹所在位置周长的1/10,纵向裂纹长度不大于罐高的1/3.允许焊补。4试验方法
4.1化学分析试样取样方法应按GB222规定进行;化学分析应按照GB223.1~223.7的规定进行。4.2力学试验用试样毛坏,应在浇注中单独铸出,试样毛坏的主要尺寸、形状应符合YB/T036.3一92的有关规定。
4.3拉力试验应按照GB228的规定进行;冲击试验应按照GB2106的规定进行。5检验规则
5.1产品出厂前应按图样及本标准的规定逐个检查。5.2化学成分逐炉检查。10m2以上的渣罐每个都应附有单独铸出的试样毛坏。10m2以下的渣罐按炉次,每炉附有一个毛坏试样。力学性能试验,按浇注炉次,每次取一个拉力试样,三个冲击试样。批量生产可以抽样检查。
5.3对于采用热处理方法消除应力的渣罐,当拉力试验结果低于表2规定时,应对该试验项目复验,取2
YB/T061-94
二个拉力备用试样,如有一个低于表2规定时,对该产品进行重新热处理,热处理不能超过两次。5.4冲击试验没有特殊要求时,可以不做。如需试验,可根据订货合同。5.5内表面凸凹用1000mm直尺检查。5.6外观检查可用目视法。
5.7产品各项查验由制造厂检验部门进行。6包装、标志及质量证明书
6.1产品包装的种类,应在合同中注明。6.2在渣罐明显部位铸有标志。
6.3出厂的产品应附有质量合格证,同时填写检验记录卡片备查,卡片内容如下:a.
制造厂名称;
产品名称与图号;
熔炼炉号、化学成分;
检验记录;
日期编号。
第二篇
铸铁渣罐
主题内容与适用范围
本标准规定了冶金炼钢厂用8m3~16.5m3铸铁渣罐的技术要求、试验方法、检验规则。本标准适用于炼钢厂盛渣用的8m~16.5m3铸铁渣罐,也适用于结构、规格、用途与之类似的铸铁渣罐。
2引用标准
GB223.1~223.28钢铁及合金化学分析方法GB6414铸件尺寸公差
GB9439灰铸铁件
GB/T11351铸件重量公差
3技术要求
3.1牌号及力学性能应符合表1或订货图样要求。表1
3.2化学成分推存于表2,各厂可根据原材料情况调整。最小抗拉强度,N/mm2
3.6~~4.0
3.2~3.5
3.3渣罐的形状和尺寸,符合图样要求。YB/T061-94
化学成分,%
3.4尺寸偏差,若图样有要求者,应符合图样要求,未注明者应符合GB6414标准中CT14~CT16级的规定。
3.5·铸件重量公差按GB/T11351标准中MT15级的规定执行。3.6表面质量
3.6.1渣罐内外表面粘附的型砂、芯砂应清除干净,浇口、冒口及多肉应进行清整。渣罐外表面如有夹砂、粘砂等缺陷,允许修整,如确实难于清除,允许有不超过外表面积的5%,深度不超过壁厚1/6的夹砂、粘砂存在。
3.6.2渣罐内表面应光滑平整,不得有妨碍倒渣的凸起来和凹坑,小于5mm的轻微凸凹不平可不进行修整。
3.6.3,上、下罐轴根部不允许有裂纹缺陷。其余部位的轻微表面裂纹,允许在退火前铲焊,焊后进行修整。
3.7铸有锻钢的罐轴,应呈水平状态,不得有上翘下垂现象。3.8渣罐经过人工时效处理,如没有条件,亦可采取自然时效处理。4试验方法
4.1用两个浇包或两个以上浇包进行浇注时,力学性能试样在第二包取样检验。试样加工及检验方法按GB9439标准中规定进行。
4.2化学成分试样亦在第二包取样分析,化学分析方法按GB223.1~223.5规定进行。4.3外观检查用目视法
4.4重要部位(如两个对称上吊把间距,两个对称下罐轴间距和罐高)可用专用样板检查,其余按常规方法检查。
5检验规则
5.1按本标准和图样逐个进行检验。5.2力学性能以抗拉强度作为验收依据。5.3力学性能不合格时,按化学成分验收。6标志、包装、运输及购存
6.1渣罐必须铸有明显标志(厂标、编号)。6.2渣罐必须有生产记录卡片。
6.3出厂产品应附有供方检验部门签章的质量证明书,证明书的内容包括下列各项:a.
制造厂名称;
产品名称与订货号;
产品材质牌号;
检验记录;
日期、编号。
6.4裸装、车运输。
附加说明:
本标准由冶金部机械动力司提出。YB/T061—94
本标准由冶金部北京冶金设备研究院归口。本标准由本溪钢铁公司一机修厂、鞍钢机械制造公司负责起草。本标准第一篇内容由李盛有起草、第二篇内容由姜言毕起草。本标准水平等级标记
YB/T061-—941
(京)新登字023号
中华人民共和国黑色冶金
行业标准
冶金渣罐技术条件
YB/T061-—94
中国标准出版社出版
北京复兴门外三里河北街16号
邮政编码:100045
话:8522112
中国标准出版社秦皇岛印刷厂印刷新华书店北京发行所发行各地新华书店经售版权专有不得翻印
开本880×12301/16印张1/2字数9千字1995年4月第一版1995年4月第一次印刷印数1-1500
书号:155066·2-9779定价3.00元*
标目260--45
小提示:此标准内容仅展示完整标准里的部分截取内容,若需要完整标准请到上方自行免费下载完整标准文档。
冶金渣罐技术条件
1994-09-27发布
1995-05-01实施
中华人民共和国冶金工业部发 布中华人民共和国黑色冶金行业标准冶金渣罐技术条件
第一篇铸钢渣罐
1主题内容与适用范围
本标准规定了铸钢渣罐的技术要求、试验方法、检验规则。本标准适用于容积为4m2~16.5m2的铸钢渣罐。2·引用标准
钢的化学分析用试样取样法及成品化学成分允许偏差GB223
钢铁及合金化学分析方法
金属拉力试验方法
GB2106金属夏比(V型缺口)冲击试验方法GB6060.1表面粗糙度比较样块铸造表面GB6414铸件尺寸公差
GB11352
一般工程用铸造碳钢件
YB/T036.3铸钢件
3技术要求
3.1铸钢渣罐材料、机械性能应符合表1、表2规定或订货图样要求。表1化学成分
化学成分元素最多含量,%
钢牌号
ZG230-450
ZG270-500
注:①对上限减少0.01%的碳,允许增加0.04%的锰,锰的最多含量为1.20%。②残余元素总量不超过1.00%,如需方无要求,残余元素可不进行分析。③当使用酸性炉生产铸件时,S、P含量由供需双方商定。中华人民共和国冶金工业部1994-09-27批准YB/T061-94
残余元素
1995-05-01实施
铸钢牌号
ZG230-450
ZG270-500
屈服强度6:
(kgf/mm2)
YB/T061-94
表2机械性能
抗拉强度
(kgf/mm)
延伸率。
收缩率也此内容来自标准下载网
根据合同选择
冲击韧性
kgf·m/cma
注:①表中Ak一冲击吸收功(V型);ak一冲击韧性(U型)。②表中所列的各牌号性能,适应于厚度为100mm以下的铸件,当铸件厚度超过100mm时,表中规定的.2屈服强度仅供设计使用。
3.2渣罐的形状和尺寸,应符合图样要求。3.3尺寸偏差图样有要求者,应符合图样要求,未注明者,应符合GB6414中CT14~CT16级的规定。3.4表面质量
3.4.1渣罐内外表面应平整光洁,型芯砂、氧化皮、多肉、飞边均应清除干净。3.4.2吊耳、吊轴、转轴根,不允许有缩孔、砂眼、裂纹等铸造缺陷。3.4.3渣罐内表面的凸凹量,小于5mm的不进行修整,大于5mm,但不超过壁厚的1/5者,可进行圆滑修整。
3.4.4内外表面在100cm范围内,直径不大于10mm,深度不超过5mm的缩孔、砂眼、气孔允许存在,但总面积不得超过:10m以下的渣罐为1%;10m以上的为0.5%。缺陷存在不得多于5处,不得在内外表面相同的位置。
3.4.5内表面粗糙度应符合GB6060.1中Ra100μm的比较样块。3.5渣罐出厂前应进行消除应力处理。3.6重量偏差小于6%。
注:重量偏差超差,但在尺寸偏差范围内,以允许的尺寸偏差重量为准。3.7横向裂纹长度不大于裂纹所在位置周长的1/10,纵向裂纹长度不大于罐高的1/3.允许焊补。4试验方法
4.1化学分析试样取样方法应按GB222规定进行;化学分析应按照GB223.1~223.7的规定进行。4.2力学试验用试样毛坏,应在浇注中单独铸出,试样毛坏的主要尺寸、形状应符合YB/T036.3一92的有关规定。
4.3拉力试验应按照GB228的规定进行;冲击试验应按照GB2106的规定进行。5检验规则
5.1产品出厂前应按图样及本标准的规定逐个检查。5.2化学成分逐炉检查。10m2以上的渣罐每个都应附有单独铸出的试样毛坏。10m2以下的渣罐按炉次,每炉附有一个毛坏试样。力学性能试验,按浇注炉次,每次取一个拉力试样,三个冲击试样。批量生产可以抽样检查。
5.3对于采用热处理方法消除应力的渣罐,当拉力试验结果低于表2规定时,应对该试验项目复验,取2
YB/T061-94
二个拉力备用试样,如有一个低于表2规定时,对该产品进行重新热处理,热处理不能超过两次。5.4冲击试验没有特殊要求时,可以不做。如需试验,可根据订货合同。5.5内表面凸凹用1000mm直尺检查。5.6外观检查可用目视法。
5.7产品各项查验由制造厂检验部门进行。6包装、标志及质量证明书
6.1产品包装的种类,应在合同中注明。6.2在渣罐明显部位铸有标志。
6.3出厂的产品应附有质量合格证,同时填写检验记录卡片备查,卡片内容如下:a.
制造厂名称;
产品名称与图号;
熔炼炉号、化学成分;
检验记录;
日期编号。
第二篇
铸铁渣罐
主题内容与适用范围
本标准规定了冶金炼钢厂用8m3~16.5m3铸铁渣罐的技术要求、试验方法、检验规则。本标准适用于炼钢厂盛渣用的8m~16.5m3铸铁渣罐,也适用于结构、规格、用途与之类似的铸铁渣罐。
2引用标准
GB223.1~223.28钢铁及合金化学分析方法GB6414铸件尺寸公差
GB9439灰铸铁件
GB/T11351铸件重量公差
3技术要求
3.1牌号及力学性能应符合表1或订货图样要求。表1
3.2化学成分推存于表2,各厂可根据原材料情况调整。最小抗拉强度,N/mm2
3.6~~4.0
3.2~3.5
3.3渣罐的形状和尺寸,符合图样要求。YB/T061-94
化学成分,%
3.4尺寸偏差,若图样有要求者,应符合图样要求,未注明者应符合GB6414标准中CT14~CT16级的规定。
3.5·铸件重量公差按GB/T11351标准中MT15级的规定执行。3.6表面质量
3.6.1渣罐内外表面粘附的型砂、芯砂应清除干净,浇口、冒口及多肉应进行清整。渣罐外表面如有夹砂、粘砂等缺陷,允许修整,如确实难于清除,允许有不超过外表面积的5%,深度不超过壁厚1/6的夹砂、粘砂存在。
3.6.2渣罐内表面应光滑平整,不得有妨碍倒渣的凸起来和凹坑,小于5mm的轻微凸凹不平可不进行修整。
3.6.3,上、下罐轴根部不允许有裂纹缺陷。其余部位的轻微表面裂纹,允许在退火前铲焊,焊后进行修整。
3.7铸有锻钢的罐轴,应呈水平状态,不得有上翘下垂现象。3.8渣罐经过人工时效处理,如没有条件,亦可采取自然时效处理。4试验方法
4.1用两个浇包或两个以上浇包进行浇注时,力学性能试样在第二包取样检验。试样加工及检验方法按GB9439标准中规定进行。
4.2化学成分试样亦在第二包取样分析,化学分析方法按GB223.1~223.5规定进行。4.3外观检查用目视法
4.4重要部位(如两个对称上吊把间距,两个对称下罐轴间距和罐高)可用专用样板检查,其余按常规方法检查。
5检验规则
5.1按本标准和图样逐个进行检验。5.2力学性能以抗拉强度作为验收依据。5.3力学性能不合格时,按化学成分验收。6标志、包装、运输及购存
6.1渣罐必须铸有明显标志(厂标、编号)。6.2渣罐必须有生产记录卡片。
6.3出厂产品应附有供方检验部门签章的质量证明书,证明书的内容包括下列各项:a.
制造厂名称;
产品名称与订货号;
产品材质牌号;
检验记录;
日期、编号。
6.4裸装、车运输。
附加说明:
本标准由冶金部机械动力司提出。YB/T061—94
本标准由冶金部北京冶金设备研究院归口。本标准由本溪钢铁公司一机修厂、鞍钢机械制造公司负责起草。本标准第一篇内容由李盛有起草、第二篇内容由姜言毕起草。本标准水平等级标记
YB/T061-—941
(京)新登字023号
中华人民共和国黑色冶金
行业标准
冶金渣罐技术条件
YB/T061-—94
中国标准出版社出版
北京复兴门外三里河北街16号
邮政编码:100045
话:8522112
中国标准出版社秦皇岛印刷厂印刷新华书店北京发行所发行各地新华书店经售版权专有不得翻印
开本880×12301/16印张1/2字数9千字1995年4月第一版1995年4月第一次印刷印数1-1500
书号:155066·2-9779定价3.00元*
标目260--45
小提示:此标准内容仅展示完整标准里的部分截取内容,若需要完整标准请到上方自行免费下载完整标准文档。
标准图片预览:





- 其它标准
- 热门标准
- 冶金行业标准(YB)
- YB/T4364-2014 锚杆用热轧带肋钢筋
- YB/T5044-1993 氧化钼块化学分析方法 苯基荧光酮光度法测定锡
- YB4036-1991 高炉炭块铁水熔蚀指数试验方法
- YB9073-2014 钢制压力容器设计技术规定
- YB/T178.2-2000 硅铝合金、硅钡铝合金化学分析方法硫酸钡重量法测定钡含量
- YB/T079-1995 三环减速器
- YB4074-1991 镁碳砖
- YB/T076-1995 钢筋混凝土用焊接钢筋网
- YB/T133-1998 热风炉用硅砖
- YBJ216-1988 压型金属板设计施工规程
- YB/T2206.1-1998 耐火浇注料抗热震性试验方法(压缩空气流急冷法)
- YBJ207-1985 冶金机械设备安装工程施工及验收规范 液压、气动和润滑系统
- YB/T4177-2008 炉渣 X射线荧光光谱分析方法
- YB/T801-2008 工程回填用钢渣
- YB2807-1991 粗缝糊
- 行业新闻
请牢记:“bzxz.net”即是“标准下载”四个汉字汉语拼音首字母与国际顶级域名“.net”的组合。 ©2025 标准下载网 www.bzxz.net 本站邮件:bzxznet@163.com
网站备案号:湘ICP备2025141790号-2
网站备案号:湘ICP备2025141790号-2