- 您的位置:
- 标准下载网 >>
- 标准分类 >>
- 石油化工行业标准(SH) >>
- SH/T 3115-2000 石油化工管式炉轻质浇注料衬里工程技术条件(附条文说明)
标准号:
SH/T 3115-2000
标准名称:
石油化工管式炉轻质浇注料衬里工程技术条件(附条文说明)
标准类别:
石油化工行业标准(SH)
标准状态:
现行-
发布日期:
2000-10-26 -
实施日期:
2001-03-01 出版语种:
简体中文下载格式:
.rar.pdf下载大小:
459.64 KB
替代情况:
SHJ 1045-1984
点击下载
标准简介:
标准下载解压密码:www.bzxz.net
本标准适用于石油化工管式炉用以高铝水泥为胶结剂、体积密度为500~1300kg/m3的轻质浇注料衬里对施工的要求,如有特殊要求时,应在设计文件中注明。执行本标准时,尚应符合现行有关强制性标准规范的规定。 SH/T 3115-2000 石油化工管式炉轻质浇注料衬里工程技术条件(附条文说明) SH/T3115-2000
部分标准内容:
中华人民共和国行业标准
SH/T3115-2000
石油化工管式炉轻质浇注料衬里工程技术条件
Engineering specification for light weight caslable lining inpetrochemical fubular fired heafer2000-10-26 发布
国家石油利化学工业局
2001-03-01实施
中华人民共和国行业标推
石油化工管式炉轻质浇注料衬里工程技术条件
Engineering specification for light weight caslable lining inpetrochemical tubular fired heaterSH/T 3115-2000
土编单位:中国石化英团落阳消化1[程公司士编部门:中国占汕化工荣团公司批准部门:国家石汕开化学二局2000北京
中国石独化工集团公司
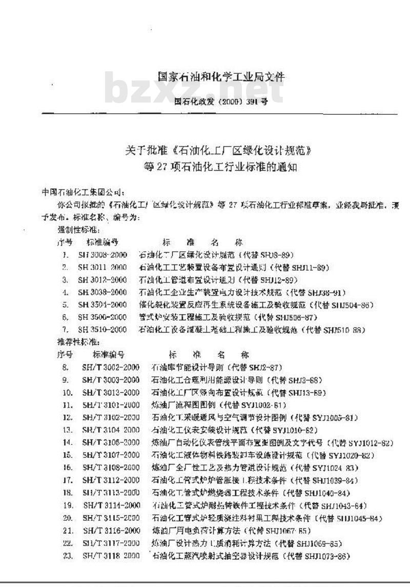
国家石油和化学工业局文件
国石化政发(2000)391号
关于批雅石池化工厂区绿化设计规范等27项石池化工行业标准的通知你公司报批的石油化工厂区练化教计规在等2?项石油化工行业标催草案,业轻经我局批准,予发布。标准名移、编号为:
强制性标准:
宁号标推编号
SH 3008-2000
SH 3011 2000
SH 3012-200
SH3038-2000
SH 3501-2000
SH 3500-2000
SH 3510-2000
推荐挂标准:
标准编号
标准名称
石油化:厂区条化设计地范(代替SHJ3-89)石油化工工艺装置设备布益设计通则(代替SH11-89)不油化工管道布置设计通对(代替SHJ12-89)不油化工企业生产装笠鸟力设汁技术规范(代替SHJ38-91)催化裂化装置反应再生系统设备施工及验收规范(代替SIJ504-86)管式护安波工程施工及验收规范(代替S1IJ5%-87)石泊化工设备灌凝土楚础工程施工及验收规池(代替SH151088)标准名称
SH/T 3002-2000
SH/T 3003-2000
SH/T 3013-2000
SH/13101-2U00
SH/T 3102-2030
SH/T31042000
SH/T 3105-2000
5H/T 3107-2000
SH/T $108-2000
SH/T 3112-2000
SH/T 3113-2000
SH/T 3111-200
SH/T 3115-2C00
SH/T 3116-2000
S11/T 3117-2900
SH/T 3118 2000
行油库节能设计导则【代替SHJ2-8了)石池化工会瑟利叫能源设计导则(化替SHJ3-88)石油化工厂区向布宜设计抗范(代替SHJ13-BP)炼油广流荐图图例(代替SYJ1002-B1)石油化T采暖通风与空气调节设计图例(代化替SYJ100-81)占油北工位表安装投计规范(代替SYJ1010-82)炼油厂白动伦仪表管线平面有置生图例及文字代号【化势SY11012-8)石油化工液体物料铁路装间车设施设计规范【代替SY1120-)炼油厂全厂性工艺及热力管道设让规范(代替SYJ102483)石油化工节式炉管胀接1.接技术条件(代替SHJ1039-84)石油化T含式炉燃烧器工程技术条件(代替SHU1040-84)行油化式炉酵热铸铁件工握境术条件(代替SHJ1043-B4)石油化工管式炉轻质说注料衬果工程技术条件【代替SIIJ1045-84炼油厂月电负药计算方法代背SHJ167R5)炼油厂设计热力质消耗计算方法(代替SHJ1065-85)石油化工蒸汽喷射式抽空器设计现范(代替SHJ1073-86)W24.
SH/T 3119-2000
SH/T3120-2000
SH/T 3121-2000
SH/T3122-20UO
石油化工钢套管换热器设计规范(代警SH1074-8)石油化工喷射式混合器资计规范(代替SHJI075~)炼油装贸工艺设计技水规定(代替SHJ:076-86)炼泊装置工艺管线流拆设计技术规定(代替S[IJ177-86)以上标准自201年3月1三起实施,被代替的标准同时发止国家石油和化学工业局
一000年1月.十六日
本标准根据中应石化1999:链标字102号文的通知,山我公司对原炼油厂管式加热炉高铝水泥陶粒有经质耐热衬且技术条件3SIIJ1U45-84进疗餐订丽成。在规范共分6幸。这次筛订的主要内容行,!加了轻质滤性料利圭性能指标改材料种类2期去了对衬里配比的要求。把亮铅水泥陶粒短不轻质耐热是(1:2:1)效进丁附录B。在偿订过程力,计对原标准中存在的问题,逊行了泛的调查研究,总结了近年米石冲化工管式加热炉轻质村里设计、施1.的实残经验,并征求了女关设计、部上、生产科矿等方面的意见,对儿中的三要问越进行了多次讨论,最后经声查定偿。本标准在实虑过损中,虹发现需要修改补充之处,请将忘见和有关资料挂供我公,以像今后订参券,
我公司的地址:河南省落阳市中州西路27号邮蚊缤码:1003
本标滩的生综单色:中国在化集工落阳石油化工工程公司主耍起草人:张海燕
W-
3施工前准备
施工及质册查
机械吹态法
手工超制法
质量将查
接口处补计及像补
5养护
6洪沪
附来A
附录B
附录℃
学能验法
高铝水泥隧蚝不轻质献热树果径:2:4浣料检验块则
用证说明
附条文说明
WTSH/T3115-2D00
1.0.1本标理适用于凸泌化1.管式炉用以高铝水泥为胶结剂、体密度为50)--1300kg/m的轻质微注料刺里对施工.的要求,如有特殊要求时,应在设计文片中注明2热行本标准时,尚应符合就行有关崛影性标携现范的规定。1.0.2
SII/T 3115-2DDD
2.0.1瓷注料的生能指标应满足表2.0.1的规定,如没设计另规定,应符会设计文件的要求。淤注料离有出,合格证明=和性能指标检验报告,十提类施工方法说明书。表2.01轻质浇注料衬里性能
依究度am
0下1h
耐生强书
在113:F岁十1动后
在8153h
抗遇变M)
(存110后)
烧质化%!
(注 515T.下然 sh 后)
50的蓝系效【Wm-K)
2.0.2汽注料的原材件应符介下列规定:0-1. 2
.≥4. 5
1商前水总应行合现行&高水混G3201的技术要求;Q-0. 9
2非页号陶粒利膨账粘上图粒的性抢指标,应笋合现行负号陶效和陶矽!ICT8了及现行粘十密起和羽必CT79G的技太要求:3坚石虚符合现行腾胜些五35C441的规完,并经930~90℃高温妈疑,其一总膨股率小得大于0.b5,耳不得含有杂质,二次胀率避定应按附录A.01规定的方法进行:4化珍珠岩,审经不低于125℃的商温处理,升经水选和破碎而成,耐火度不得低于12亡,吸求审不得人于17%
5跨抵珍玖半应贫令境行膨账均球若》JCT209的规定,应经小低下1257快驱妥温处理,前次度不得低于1299它:
6高温搬烧上整料应符合优款铅码工熟料YB/TE179-1993能要求:其地化指标应不位于GAL-b的热定:
1与智砖础应由等合高品传3GB2988-1187扰定的L2-55高论破验碎筛分而成。轻质专的理化指标应不低T点十限热耐火砖GB354-983规定的对NG-2.0的要惑。2.0.3如果采用高铝水厚蛭轻质减热时见(1:2:4),其且体配比和性能应符会附录月的规定。
2. 0. 4 村里施T水,应符个现行或生活实用水卫生标准3 3B5749的规完,其中 pI值应为 6. 5 ~7. 。2.0.5材格-在运输过程中应有防溯设范,要普包装,并注有明显标记。2.0.材料准保管阶段按类别、规挡、批号依次堆放,严禁御或丽裁。严禁高铝水混利其他品种的水海混合准放.
20.了如果材料因包装破损、物料-泄而学润污染或学刻变质时,该包禁使用。2.0.8过期的剂料必公经复验合格后方可使用。2
WSH/T3115-2000
3施前推备
9.0.1瓷注料对里施工人,应经培训考核合格后:方能参阳施工。3.0.2说注料工时,环境湿温度应在5亡以上,否则虚采取防乘措施,3.0.3淡汁料旅工所用的容碧和工具应清洗干净,防止石灰、水泥、粘士等炭落残留其中。3.0.4浇注料施工前,炉壁的所有开孔、锚钉、旁管等险蔽工程应施工究华、并轻检验合格。凡妨得衬里施或衬里施上后无法拆除的临时设施,应在施工前全部拆除。3.0.5锚固针应按设计件的要求布置,焊接,焊肉应钩满,无咬肉现象。用0.5kg手链对铺周钉超个蔽击,应发出整帮的金届声。对柱形和Y形错固钉缸4m2抽查一个,锤击埠虾的链固打项部,打弯成90”应小断裂,并在其旁边补埠个:年断裂,应查明原因,并制定出补嵌范施。3.0.6瓷注料施工前应进行彻底的手工或动力工具除绣,将炉壁内表面的油污、钱锈及其他附若物销理干净。除锈范质盘等级应合装前钢材表而资施等级和除锈等级23巾规定的S2额票求。除锈的金属表面,防止两淋和受湖,并成尽快衬丢。3.0.了埋在注料剂里内部的各种管架、森管及其他金属构件(错回打除外)的外表面应在除锈后涂以0.5~mm厚的渐考,或扎0,5~1mm厚陶纤细感牛皮纸。3.0.日,流注料施工前,如错固钉上需挂金属网时,应先把金演网挂好,并固定在一个平面工,以保证在衬里中的位置。
3.0.9浇注料施T前应做好插入管的保护3.0.10与烧注料接触的吸症性确体表而应采取防水措随,3.0.11施工前应进行浇注料性能检验,检合路后才能进行施工,性能控验方法见附录A,检验规购附采
SH/T 3115-2000
4施「及质量检弯
4.1机饿喷速法
4.1.1正式安涂前,应进行喷频作工艺和成品性能试验。成品性能应包违体积密度、抗压强度,抗折温思和究后变化,经检验待合设计文代要求后,方可正式施工。游工时应严格按照试验确定的资T变进行
4.1.?喷涤时应严格技照所用材料牌号施7方法说明书的要求控村型的含水率,社果的含水率应按附京A.0.2刚定
4.1.3采用板喷愉法巅二时,村里应口下至上逐吸进行喷涂,且应连续进行,在规定的面积内达到所妥求序度。如喷涂问断,成立即将衬军铲系壁板衣面,其切应与壁板表而乘直。4.1.4施下过程中的司弹料科不得再压于衬里,4.1.5喷涂程中的日弹应不趣过所用材料整号施工方法说非书的规定:4.2手工捣别法
4.2.1搅拌时在满定和易性的条件下、度尽减少用水盘、护制好水料比,水料比应由牛产厂提供。主:双料比-水【这泥+来料】
4.2.2纯工中险尽量减少接缝,年而积较大或其也原盗靠要分設施工时,接链应按图1.2.?所示曾出阶格心,学度不六丁75mm的村旦,接缝可设些成直缝,下次范工前应将接链划成沟痕,销除行粒,辩水润漩,方可继续违行制
图4.2.2利望接缝
1.3质量查
4.3.1喷涂或势制允的衬男,应在初额前按设计文外的处形尺中进行整形。找严、五实时,严禁表面划水,水退浆或撤干粉-
4.3.2施二过程中,应按施工工艺条件取样做试共,对单项T程的每一仲牌号或起合比按每2m作为一批留需试块进行验,不足20m亦作一验验。检验项为位标密度、至压强度、抗折粥度、彪4
SH/T3115-2000此内容来自标准下载网
后线变化,其结渠均应衍合2.0.1的规定并记交L监收资料中。4.3.3施工后的衬是外形应平整,厚度均约,厚度充许偏差为+5m:4.3.4村里随工举护后,应用0.5kg手继按下列规定的均点对整个讨单表面进行敲击:1炉顽610×610(mm):
2谢瑞成920×020(mm)
鼓未出音应坚实,不允许有宰鼓卢。4.3.5烘炉后村里表面裂整宽度不应大于5muml,深度不人于衫见厚度的1/2.巨不应有负穿性网状裂数。
4.3.6应按设计文件的要求留设间缩缝。当设计文料要求,凡享度大手75mu的过里,纵向和械间每日展为800~12℃Cmum,应留设宽度为2-3mm,深度为20~30nm的井字形伴缩链,4.4接口处补村及修补
4.4.1挎口处扑衬应符台下码规定:1分段组样件的过里接口处,每应预留的宽度不得小丁100mr;2技厂归链及铺固汀焊接捡验合将后方可选行补讨。4.4.2衬单施工不符合本范和设计交性要求而影响停用的各钟求,的证按4.4.3~4.4.的规定进行偿外。
4.4.3必须将修补部拉的衬尽步到坚实面或钢板面,并至少再出两个以上错固。当去的扫需应呈外小内人您状(见图4.4.5).
图4.4.是
4.4.4应将修补处消埋干净,关晓水润湿。4.4.5按口处补衬剂修补所用的原材料、配比、施」方法及养护等均应与瓷注料衬里施工时相同。4.4.6不合本标准4.3.5规定的裂链、应根据使月温度的高低,深用浸池过高温粘结剂的耐火理填塞,
WSH/T 3115-2000
5.心.1敏层烧注料村些下后应进行适当的若护,养护根括说注料尘产!商的要求进行:当元双求引,衬兰罚凝后(即月手轻禁衬里表而不消手时)印应水养护,养扩叫间兰少应延魅24h,征min左右用水喷淋一改,可根据气快条性适当增减渍淋次敌、5.0.2严月森汽荐护,喷水求护期间不宣卫草袋等物逃益。5.0.3衬垦养护完毕应手经4Bh白然下焕层,办可载动和吊载。5
小提示:此标准内容仅展示完整标准里的部分截取内容,若需要完整标准请到上方自行免费下载完整标准文档。
SH/T3115-2000
石油化工管式炉轻质浇注料衬里工程技术条件
Engineering specification for light weight caslable lining inpetrochemical fubular fired heafer2000-10-26 发布
国家石油利化学工业局
2001-03-01实施
中华人民共和国行业标推
石油化工管式炉轻质浇注料衬里工程技术条件
Engineering specification for light weight caslable lining inpetrochemical tubular fired heaterSH/T 3115-2000
土编单位:中国石化英团落阳消化1[程公司士编部门:中国占汕化工荣团公司批准部门:国家石汕开化学二局2000北京
中国石独化工集团公司
国家石油和化学工业局文件
国石化政发(2000)391号
关于批雅石池化工厂区绿化设计规范等27项石池化工行业标准的通知你公司报批的石油化工厂区练化教计规在等2?项石油化工行业标催草案,业轻经我局批准,予发布。标准名移、编号为:
强制性标准:
宁号标推编号
SH 3008-2000
SH 3011 2000
SH 3012-200
SH3038-2000
SH 3501-2000
SH 3500-2000
SH 3510-2000
推荐挂标准:
标准编号
标准名称
石油化:厂区条化设计地范(代替SHJ3-89)石油化工工艺装置设备布益设计通则(代替SH11-89)不油化工管道布置设计通对(代替SHJ12-89)不油化工企业生产装笠鸟力设汁技术规范(代替SHJ38-91)催化裂化装置反应再生系统设备施工及验收规范(代替SIJ504-86)管式护安波工程施工及验收规范(代替S1IJ5%-87)石泊化工设备灌凝土楚础工程施工及验收规池(代替SH151088)标准名称
SH/T 3002-2000
SH/T 3003-2000
SH/T 3013-2000
SH/13101-2U00
SH/T 3102-2030
SH/T31042000
SH/T 3105-2000
5H/T 3107-2000
SH/T $108-2000
SH/T 3112-2000
SH/T 3113-2000
SH/T 3111-200
SH/T 3115-2C00
SH/T 3116-2000
S11/T 3117-2900
SH/T 3118 2000
行油库节能设计导则【代替SHJ2-8了)石池化工会瑟利叫能源设计导则(化替SHJ3-88)石油化工厂区向布宜设计抗范(代替SHJ13-BP)炼油广流荐图图例(代替SYJ1002-B1)石油化T采暖通风与空气调节设计图例(代化替SYJ100-81)占油北工位表安装投计规范(代替SYJ1010-82)炼油厂白动伦仪表管线平面有置生图例及文字代号【化势SY11012-8)石油化工液体物料铁路装间车设施设计规范【代替SY1120-)炼油厂全厂性工艺及热力管道设让规范(代替SYJ102483)石油化工节式炉管胀接1.接技术条件(代替SHJ1039-84)石油化T含式炉燃烧器工程技术条件(代替SHU1040-84)行油化式炉酵热铸铁件工握境术条件(代替SHJ1043-B4)石油化工管式炉轻质说注料衬果工程技术条件【代替SIIJ1045-84炼油厂月电负药计算方法代背SHJ167R5)炼油厂设计热力质消耗计算方法(代替SHJ1065-85)石油化工蒸汽喷射式抽空器设计现范(代替SHJ1073-86)W24.
SH/T 3119-2000
SH/T3120-2000
SH/T 3121-2000
SH/T3122-20UO
石油化工钢套管换热器设计规范(代警SH1074-8)石油化工喷射式混合器资计规范(代替SHJI075~)炼油装贸工艺设计技水规定(代替SHJ:076-86)炼泊装置工艺管线流拆设计技术规定(代替S[IJ177-86)以上标准自201年3月1三起实施,被代替的标准同时发止国家石油和化学工业局
一000年1月.十六日
本标准根据中应石化1999:链标字102号文的通知,山我公司对原炼油厂管式加热炉高铝水泥陶粒有经质耐热衬且技术条件3SIIJ1U45-84进疗餐订丽成。在规范共分6幸。这次筛订的主要内容行,!加了轻质滤性料利圭性能指标改材料种类2期去了对衬里配比的要求。把亮铅水泥陶粒短不轻质耐热是(1:2:1)效进丁附录B。在偿订过程力,计对原标准中存在的问题,逊行了泛的调查研究,总结了近年米石冲化工管式加热炉轻质村里设计、施1.的实残经验,并征求了女关设计、部上、生产科矿等方面的意见,对儿中的三要问越进行了多次讨论,最后经声查定偿。本标准在实虑过损中,虹发现需要修改补充之处,请将忘见和有关资料挂供我公,以像今后订参券,
我公司的地址:河南省落阳市中州西路27号邮蚊缤码:1003
本标滩的生综单色:中国在化集工落阳石油化工工程公司主耍起草人:张海燕
W-
3施工前准备
施工及质册查
机械吹态法
手工超制法
质量将查
接口处补计及像补
5养护
6洪沪
附来A
附录B
附录℃
学能验法
高铝水泥隧蚝不轻质献热树果径:2:4浣料检验块则
用证说明
附条文说明
WTSH/T3115-2D00
1.0.1本标理适用于凸泌化1.管式炉用以高铝水泥为胶结剂、体密度为50)--1300kg/m的轻质微注料刺里对施工.的要求,如有特殊要求时,应在设计文片中注明2热行本标准时,尚应符合就行有关崛影性标携现范的规定。1.0.2
SII/T 3115-2DDD
2.0.1瓷注料的生能指标应满足表2.0.1的规定,如没设计另规定,应符会设计文件的要求。淤注料离有出,合格证明=和性能指标检验报告,十提类施工方法说明书。表2.01轻质浇注料衬里性能
依究度am
0下1h
耐生强书
在113:F岁十1动后
在8153h
抗遇变M)
(存110后)
烧质化%!
(注 515T.下然 sh 后)
50的蓝系效【Wm-K)
2.0.2汽注料的原材件应符介下列规定:0-1. 2
.≥4. 5
1商前水总应行合现行&高水混G3201的技术要求;Q-0. 9
2非页号陶粒利膨账粘上图粒的性抢指标,应笋合现行负号陶效和陶矽!ICT8了及现行粘十密起和羽必CT79G的技太要求:3坚石虚符合现行腾胜些五35C441的规完,并经930~90℃高温妈疑,其一总膨股率小得大于0.b5,耳不得含有杂质,二次胀率避定应按附录A.01规定的方法进行:4化珍珠岩,审经不低于125℃的商温处理,升经水选和破碎而成,耐火度不得低于12亡,吸求审不得人于17%
5跨抵珍玖半应贫令境行膨账均球若》JCT209的规定,应经小低下1257快驱妥温处理,前次度不得低于1299它:
6高温搬烧上整料应符合优款铅码工熟料YB/TE179-1993能要求:其地化指标应不位于GAL-b的热定:
1与智砖础应由等合高品传3GB2988-1187扰定的L2-55高论破验碎筛分而成。轻质专的理化指标应不低T点十限热耐火砖GB354-983规定的对NG-2.0的要惑。2.0.3如果采用高铝水厚蛭轻质减热时见(1:2:4),其且体配比和性能应符会附录月的规定。
2. 0. 4 村里施T水,应符个现行或生活实用水卫生标准3 3B5749的规完,其中 pI值应为 6. 5 ~7. 。2.0.5材格-在运输过程中应有防溯设范,要普包装,并注有明显标记。2.0.材料准保管阶段按类别、规挡、批号依次堆放,严禁御或丽裁。严禁高铝水混利其他品种的水海混合准放.
20.了如果材料因包装破损、物料-泄而学润污染或学刻变质时,该包禁使用。2.0.8过期的剂料必公经复验合格后方可使用。2
WSH/T3115-2000
3施前推备
9.0.1瓷注料对里施工人,应经培训考核合格后:方能参阳施工。3.0.2说注料工时,环境湿温度应在5亡以上,否则虚采取防乘措施,3.0.3淡汁料旅工所用的容碧和工具应清洗干净,防止石灰、水泥、粘士等炭落残留其中。3.0.4浇注料施工前,炉壁的所有开孔、锚钉、旁管等险蔽工程应施工究华、并轻检验合格。凡妨得衬里施或衬里施上后无法拆除的临时设施,应在施工前全部拆除。3.0.5锚固针应按设计件的要求布置,焊接,焊肉应钩满,无咬肉现象。用0.5kg手链对铺周钉超个蔽击,应发出整帮的金届声。对柱形和Y形错固钉缸4m2抽查一个,锤击埠虾的链固打项部,打弯成90”应小断裂,并在其旁边补埠个:年断裂,应查明原因,并制定出补嵌范施。3.0.6瓷注料施工前应进行彻底的手工或动力工具除绣,将炉壁内表面的油污、钱锈及其他附若物销理干净。除锈范质盘等级应合装前钢材表而资施等级和除锈等级23巾规定的S2额票求。除锈的金属表面,防止两淋和受湖,并成尽快衬丢。3.0.了埋在注料剂里内部的各种管架、森管及其他金属构件(错回打除外)的外表面应在除锈后涂以0.5~mm厚的渐考,或扎0,5~1mm厚陶纤细感牛皮纸。3.0.日,流注料施工前,如错固钉上需挂金属网时,应先把金演网挂好,并固定在一个平面工,以保证在衬里中的位置。
3.0.9浇注料施T前应做好插入管的保护3.0.10与烧注料接触的吸症性确体表而应采取防水措随,3.0.11施工前应进行浇注料性能检验,检合路后才能进行施工,性能控验方法见附录A,检验规购附采
SH/T 3115-2000
4施「及质量检弯
4.1机饿喷速法
4.1.1正式安涂前,应进行喷频作工艺和成品性能试验。成品性能应包违体积密度、抗压强度,抗折温思和究后变化,经检验待合设计文代要求后,方可正式施工。游工时应严格按照试验确定的资T变进行
4.1.?喷涤时应严格技照所用材料牌号施7方法说明书的要求控村型的含水率,社果的含水率应按附京A.0.2刚定
4.1.3采用板喷愉法巅二时,村里应口下至上逐吸进行喷涂,且应连续进行,在规定的面积内达到所妥求序度。如喷涂问断,成立即将衬军铲系壁板衣面,其切应与壁板表而乘直。4.1.4施下过程中的司弹料科不得再压于衬里,4.1.5喷涂程中的日弹应不趣过所用材料整号施工方法说非书的规定:4.2手工捣别法
4.2.1搅拌时在满定和易性的条件下、度尽减少用水盘、护制好水料比,水料比应由牛产厂提供。主:双料比-水【这泥+来料】
4.2.2纯工中险尽量减少接缝,年而积较大或其也原盗靠要分設施工时,接链应按图1.2.?所示曾出阶格心,学度不六丁75mm的村旦,接缝可设些成直缝,下次范工前应将接链划成沟痕,销除行粒,辩水润漩,方可继续违行制
图4.2.2利望接缝
1.3质量查
4.3.1喷涂或势制允的衬男,应在初额前按设计文外的处形尺中进行整形。找严、五实时,严禁表面划水,水退浆或撤干粉-
4.3.2施二过程中,应按施工工艺条件取样做试共,对单项T程的每一仲牌号或起合比按每2m作为一批留需试块进行验,不足20m亦作一验验。检验项为位标密度、至压强度、抗折粥度、彪4
SH/T3115-2000此内容来自标准下载网
后线变化,其结渠均应衍合2.0.1的规定并记交L监收资料中。4.3.3施工后的衬是外形应平整,厚度均约,厚度充许偏差为+5m:4.3.4村里随工举护后,应用0.5kg手继按下列规定的均点对整个讨单表面进行敲击:1炉顽610×610(mm):
2谢瑞成920×020(mm)
鼓未出音应坚实,不允许有宰鼓卢。4.3.5烘炉后村里表面裂整宽度不应大于5muml,深度不人于衫见厚度的1/2.巨不应有负穿性网状裂数。
4.3.6应按设计文件的要求留设间缩缝。当设计文料要求,凡享度大手75mu的过里,纵向和械间每日展为800~12℃Cmum,应留设宽度为2-3mm,深度为20~30nm的井字形伴缩链,4.4接口处补村及修补
4.4.1挎口处扑衬应符台下码规定:1分段组样件的过里接口处,每应预留的宽度不得小丁100mr;2技厂归链及铺固汀焊接捡验合将后方可选行补讨。4.4.2衬单施工不符合本范和设计交性要求而影响停用的各钟求,的证按4.4.3~4.4.的规定进行偿外。
4.4.3必须将修补部拉的衬尽步到坚实面或钢板面,并至少再出两个以上错固。当去的扫需应呈外小内人您状(见图4.4.5).
图4.4.是
4.4.4应将修补处消埋干净,关晓水润湿。4.4.5按口处补衬剂修补所用的原材料、配比、施」方法及养护等均应与瓷注料衬里施工时相同。4.4.6不合本标准4.3.5规定的裂链、应根据使月温度的高低,深用浸池过高温粘结剂的耐火理填塞,
WSH/T 3115-2000
5.心.1敏层烧注料村些下后应进行适当的若护,养护根括说注料尘产!商的要求进行:当元双求引,衬兰罚凝后(即月手轻禁衬里表而不消手时)印应水养护,养扩叫间兰少应延魅24h,征min左右用水喷淋一改,可根据气快条性适当增减渍淋次敌、5.0.2严月森汽荐护,喷水求护期间不宣卫草袋等物逃益。5.0.3衬垦养护完毕应手经4Bh白然下焕层,办可载动和吊载。5
小提示:此标准内容仅展示完整标准里的部分截取内容,若需要完整标准请到上方自行免费下载完整标准文档。
标准图片预览:





- 热门标准
- 石油化工行业标准(SH)
- SH/T3543-2007 石油化工建设工程项目施工过程技术文件规定
- SH/T3036-2003 一般炼油装置用火焰加热炉
- SH/T0630-1996 石油产品溴价、溴指数测定法(电量法)
- SH3518-2013 石油化工阀门检验与管理规程
- SH3022-1999 工业设备和管道涂料防腐蚀技术规范
- SH/T3041-2002 石油化工管道柔性设计规范
- SH3089-1998 石油化工给水排水管道设计图例
- SH/T0764-2005 柴油机喷嘴结焦试验方法(XUD-9法)
- SH/T1627.1-1996 工业用乙腈
- SHSG039-1989 施工图设计交底会议规定
- SH3006-1999 石油化工控制室和自动分析器室设计规范
- SH/T0605-2008 润滑油及添加剂中钼含量的测定 原子吸收光谱法
- SH/T0099.14-2005 慢凝型阳离子乳化沥青鉴定方法
- SH/T0099.10-2005 乳化沥青粘附和抗水能力试验法
- SHJ7-1988 石油化工企业储运系统罐区设计规范
- 行业新闻
请牢记:“bzxz.net”即是“标准下载”四个汉字汉语拼音首字母与国际顶级域名“.net”的组合。 ©2025 标准下载网 www.bzxz.net 本站邮件:bzxznet@163.com
网站备案号:湘ICP备2025141790号-2
网站备案号:湘ICP备2025141790号-2