- 您的位置:
 - 标准下载网 >>
 - 标准分类 >>
 - 国家标准(GB) >>
 - GB/T 8243.5-2006 内燃机全流式机油滤清器试验方法 第5部分:冷起动模拟和液压脉冲耐久试验
 
【国家标准(GB)】 内燃机全流式机油滤清器试验方法 第5部分:冷起动模拟和液压脉冲耐久试验
本网站 发布时间:
				2024-10-21 17:50:44
				
				
			- GB/T8243.5-2006
 - 现行
 - 点击下载此标准
 
标准号:
GB/T 8243.5-2006
标准名称:
内燃机全流式机油滤清器试验方法 第5部分:冷起动模拟和液压脉冲耐久试验
标准类别:
国家标准(GB)
标准状态:
现行- 
          	
发布日期:
2006-02-07 - 
		 
实施日期:
2006-07-01 出版语种:
简体中文下载格式:
.rar.pdf下载大小:
3.20 MB
标准ICS号:
能源和热传导工程>>27.020内燃机中标分类号:
机械>>活塞式内燃机与其他动力设备>>J91内燃机与附属装置
点击下载
标准简介:
										 标准下载解压密码:www.bzxz.net
					 					 
						 
	        
	      本试验规范适用于旋装式滤清器和最大流量为100L /min、采用一次性滤芯的可拆式滤清器。本试验规范亦可适用于滤清器制造厂与买方商定可以使用的其他滤清器。 GB/T 8243.5-2006 内燃机全流式机油滤清器试验方法 第5部分:冷起动模拟和液压脉冲耐久试验 GB/T8243.5-2006
部分标准内容:
					
					ICS27.020
中华人民共和国国家标准免费标准bzxz.net
GB/T8243.5—2006/ISO4548-5:199026J65774
内燃机全流式机油滤清器试验方法第5部分:冷起动模拟和
液压脉冲耐久试验
Methods of test for full-flow lubricating oil filtersforinternalcombustionengines-Part 5:Cold start simulation and hydraulic pulse durability test(ISO4548-5:1990,IDT)
2006-02-07发布
数码防供
中华人民共和国国家质量监督检验检疫总局中国国家标准化管理委员会
2006-07-01实施
GB/T8243.5—2006/ISO4548-5:1990GB/T8243《内燃机全流式机油滤清器试验方法》目前包括以下几个部分:第1部分:压差-流量特性;
第2部分:滤芯旁通阀特性;
第3部分:耐高压差和耐高温特性;第4部分:原始滤清效率、寿命和累积效率(重量法);-第5部分:冷起动模拟和液压脉冲耐久试验;第6部分:静压耐破度试验;
第7部分:振动疲劳试验;
第9部分:进、出口止回阀试验;第10部分:机油含水时寿命和累积效率;第11部分:自净式滤清器;
第12部分:采用颗粒计数法测定滤清效率和容灰量。本部分是GB/T8243的第5部分。等同采用ISO4548-5:1990《内燃机全流式机油滤清器试验方法第5部分:冷起动模拟和液压脉冲耐久试验》(英文版)。本部分是在JB/T5099一1991《内燃机纸质滤芯机油滤清器总成试验方法》中液压脉冲疲劳试验的基础上制定的。本部分与JB/T5099一1991的主要区别是:增加了“引言”;
修改了“范围”;
-完善了“规范性引用文件”;
-增加了“定义和图形符号”;
修改了“受试工作特性”;
-规定了试验台组成;
-明确了试验液规格;
补充了“冷起动模拟试验”
详述了“液压脉冲耐久试验”规程。本部分的附录A是规范性附录。
本部分由中国机械工业联合会提出。本部分由全国内燃机标准化技术委员会归口。本部分起草单位:上海内燃机研究所、广西玉柴机器股份有限公司。本部分起草人:陈云清、翟俊鸣、邱瑞兴、谢正良、谢亚平、刘益军、邹强、宋国婵、陈林珊。GB/T8243.5-—2006/IS04548-5:1990引
本标准规定了测量内燃机全流式机油滤清器性能的标准试验规程。该标准由各个单独部分汇编而成,每一部分涉及某一工作特性。整套试验可为评定滤清器特性提供必要的信息,但如果用户和厂商双方同意,亦可分开单独进行试验。
1范围
GB/T8243.5—2006/IS04548-5:1990内燃机全流式机油滤清器试验方法第5部分:冷起动模拟和
液压脉冲耐久试验
GB/T8243的本部分规定了内燃机全流式机油滤清器对诸如发动机在冷起动时产生的压力波动和在工作过程中出现的周期性压力变化承受能力的试验方法。本试验规范适用于旋装式滤清器和最大流量为100L/min、采用一次性滤芯的可拆式滤清器。本试验规范亦可适用于滤清器制造厂与买方商定可以使用的其他滤清器。注:本试验规范不能代替模拟环境试验(例如在超低温下)。如需进行这些试验,应经供应商和客户共同商定。2规范性引用文件
下列文件中的条款通过GB/T8243的本部分的引用而成为本部分的条款。凡是注日期的引用文件,其随后所有的修改单(不包括勘误的内容)或修订版均不适用于本部分,然而,鼓励根据本部分达成协议的各方研究是否可使用这些文件的最新版本。凡是不注日期的引用文件,其最新版本适用于本部分。
GB/T8243.1一2003内燃机全流式机油滤清器试验方法第1部分:压差-流量特性(ISO4548-1:1997,IDT)
流体传动系统和元件图形符号和路图第1部分:图形符号
ISO1219
3定义和图形符号
3.1定义
GB/T8243的本部分采用GB/T8243.1所使用的定义。3.2图形符号
GB/T8243的本部分所使用的图形符号按照ISO1219[的规定。4受试工作特性
滤清器在使用中须承受发动机在冷起动工况时所产生的压力波动。本试验规范第7章规定的试验可检验滤芯和密封装置在规定的起动工况次数下承受高压波动的能力。滤清器还须承受发动机在正常工作过程中的周期性压力变化。本试验规范第8章规定的试验可检验滤芯和密封装置在规定的循环次数下承受这种压力变化的能力。5试验台
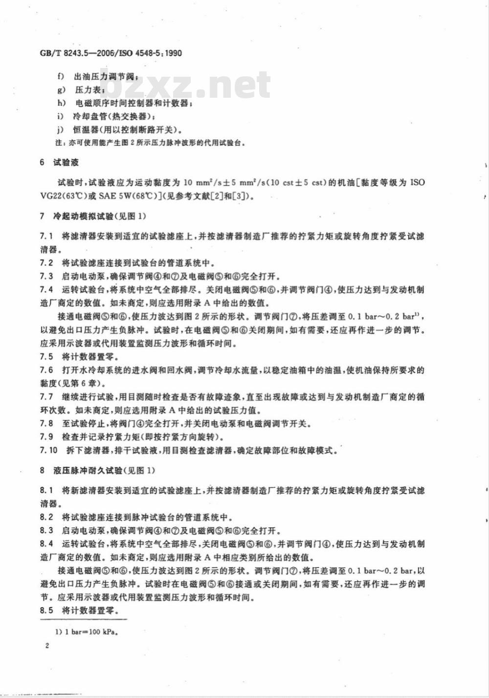
试验台应由下列零部件,以及必需的管道、接头和支撑所组成(见图1)。a)油箱;
b)电动泵;
受试滤清器;
进油压力调节阀;
电磁阀;
GB/T8243.5—2006/IS04548-5:1990f)
出油压力调节阀;
g)压力表;
电磁顺序时间控制器和计数器;冷却盘管(热交换器);
j)恒温器(用以控制断路开关)。注:亦可使用能产生图2所示压力脉冲波形的代用试验台。6试验液
试验时,试验液应为运动黏度为10mm/s土5mm/s(10cst士5cst)的机油[黏度等级为ISOVG22(63℃)或SAE5W(68℃)](见参考文献[2]和[3])。7冷起动模拟试验(见图1)
7.1将滤清器安装到适宜的试验滤座上,并按滤清器制造厂推荐的紧力矩或旋转角度拧紧受试滤清器。
7.2将试验滤座连接到试验台的管道系统中。7.3启动电动泵,确保调节阀④和①及电磁阀③和③完全打开。7.4运转试验台,将系统中空气全部排尽。关闭电磁阀③和③,并调节阀门④,使压力达到与发动机制造厂商定的数值。如未商定,则应选用附录A中给出的数值。接通电磁阀③和,使压力波达到图2所示的形状。调节阀门①,将压差调至0.1bar~0.2barl\,以避免出口压力产生负脉冲。试验时,在电磁阀③和关闭期间,如有需要,还应再作进一步的调节。应采用示波器或代用装置监测压力波形和循环时间。7.5将计数器置零。
7.6打开水冷却系统的进水阀和回水阀,调节冷却水流量,以稳定油箱中的油温,使机油保持所要求的黏度(见第6章)。
7.7继续进行试验,用目测随时检查是否有故障迹象,直至出现故障或达到与发动机制造厂商定的循环次数。如未商定,则应选用附录A中给出的试验压力值。7.8至试验停止,将阀门④完全打开,并关闭电动泵和电磁阀调节开关。7.9检查并记录拧紧力矩(即按拧紧方向旋转)。7.10拆下滤清器,排干试验液,用目测检查滤清器,确定故障部位和故障模式。8液压脉冲耐久试验(见图1)
8.1将新滤清器安装到适宜的试验滤座上,并按滤清器制造厂推荐的紧力矩或旋转角度紧受试滤清器。
8.2将试验滤座连接到脉冲试验台的管道系统中。8.3启动电动泵,确保调节阀④和①及电磁阀③和③完全打开。8.4运转试验台,将系统中空气全部排尽,关闭电磁阀③和?,并调节阀门④,使压力达到与发动机制造厂商定的数值。如未商定,则应选用附录A中相应类别所给出的数值。接通电磁阀③和,使压力波达到图2所示的形状。调节阀门,将压差调至0.1bar0.2bar,以避免出口压力产生负脉冲。试验时在电磁阀③和③接通或关闭期间,如有需要,还应再作进一步的调节。应采用示波器或代用装置监测压力波形和循环时间。8.5将计数器置零。
1)1bar=100kPa。
GB/T8243.5—2006/IS04548-5:19908.6打开水冷却系统的进水阀和回水阀,调节冷却水流量,以稳定油箱中的油温,使机油保持所要求的黏度(见第6章)。
8.7继续进行试验,用目测随时检查是否有故障迹象,直至出现故障或达到与发动机制造厂商定的循环次数。如未商定,则应选用附录A中相应类别的数值。8.8至试验停止,将阀门④完全打开,并关闭电动泵和电磁阀调节开关。8.9检查并记录拧紧扭矩(即按拧紧方向旋转)。8.10拆下滤清器,排干试验液,用目测检查滤清器,确定故障部位和故障模式。8
油箱;
电动泵;
受试滤清器;
进油压力调节阀;
电磁阀;
电磁阀;
出油压力调节阀;
压力表;
一电磁顺序时间控制器和计数器(用以控制阀门③和③);10-
一冷却盘管(热交换器);
恒温器(用以控制断路开关)。
图1冷起动模拟和液压脉冲耐久试验试验台建筑321-
标准香询下载网
www.iz321.ne
GB/T8243.5—2006/ISO4548-5:19909试验报告
试验报告至少应包括以下内容:a)
试验单位;
滤清器型式(制造厂、型号和批号);试验日期;
滤清器说明,新的还是旧的,如已用过,应标明大致使用时间;滤清器类别(见附录A);
额定流量,L/min;
试验压力,bar(见7.4和8.4);
故障模式及其部位;
试验开始和结束时的拧紧力矩,N·m(见7.1和7.9,8.1和8.9);出现故障时的循环次数或已完成的循环次数。(见7.7和8.7)。9/
图2冷起动模拟和液压脉冲耐久试验压力脉冲波形图时间/s
附录A
(规范性附录)
GB/T8243.5-2006/IS04548-5:1990未与发动机制造厂商定时的试验用参数见表A.1。
注:表A.1给出在冷起动模拟和液压脉冲耐久试验时,按所选滤清器类别采用的压力值和循环次数。表A.1
滤清器型式
旋装式
旋装式
一次性滤芯、可拆式
冷起动模拟试验
压力/bar
13±0:3
示准香询下教区
循环次数
液压脉冲耐久试验
压力/bar
循环次数
25 000
GB/T8243.5—2006/IS04548-5:1990参考文
[1]ISO1219:1976液压传动系统和元件图形符号[2]ISO3448:1975工业用液体润滑剂ISO黏度分类[3]SAEJ300C发动机机油黏度分类.GB/T8243.5-2006
建筑321—标准查询下载网
中华人民共和国
国家标准
内燃机全流式机油滤清器试验方法第5部分:冷起动模拟和
液压脉冲耐久试验
GB/T8243.5—2006/ISO4548-5:1990中国标准出版社出版发行
北京复兴门外三里河北街16号
邮政编码:100045
网址www.bzcbs.com
电话:6852394668517548
中国标准出版社秦皇岛印刷厂印刷各地新华书店经销
开本880×12301/16
2006年5月第一版
印张0.75字数13千字
2006年5月第一次印刷
书号:155066·1-27544定价10.00元由本社发行中心调换
如有印装差错
版权专有侵权必究
举报电话:(010)68533533
					
小提示:此标准内容仅展示完整标准里的部分截取内容,若需要完整标准请到上方自行免费下载完整标准文档。
	 
	        
	      中华人民共和国国家标准免费标准bzxz.net
GB/T8243.5—2006/ISO4548-5:199026J65774
内燃机全流式机油滤清器试验方法第5部分:冷起动模拟和
液压脉冲耐久试验
Methods of test for full-flow lubricating oil filtersforinternalcombustionengines-Part 5:Cold start simulation and hydraulic pulse durability test(ISO4548-5:1990,IDT)
2006-02-07发布
数码防供
中华人民共和国国家质量监督检验检疫总局中国国家标准化管理委员会
2006-07-01实施
GB/T8243.5—2006/ISO4548-5:1990GB/T8243《内燃机全流式机油滤清器试验方法》目前包括以下几个部分:第1部分:压差-流量特性;
第2部分:滤芯旁通阀特性;
第3部分:耐高压差和耐高温特性;第4部分:原始滤清效率、寿命和累积效率(重量法);-第5部分:冷起动模拟和液压脉冲耐久试验;第6部分:静压耐破度试验;
第7部分:振动疲劳试验;
第9部分:进、出口止回阀试验;第10部分:机油含水时寿命和累积效率;第11部分:自净式滤清器;
第12部分:采用颗粒计数法测定滤清效率和容灰量。本部分是GB/T8243的第5部分。等同采用ISO4548-5:1990《内燃机全流式机油滤清器试验方法第5部分:冷起动模拟和液压脉冲耐久试验》(英文版)。本部分是在JB/T5099一1991《内燃机纸质滤芯机油滤清器总成试验方法》中液压脉冲疲劳试验的基础上制定的。本部分与JB/T5099一1991的主要区别是:增加了“引言”;
修改了“范围”;
-完善了“规范性引用文件”;
-增加了“定义和图形符号”;
修改了“受试工作特性”;
-规定了试验台组成;
-明确了试验液规格;
补充了“冷起动模拟试验”
详述了“液压脉冲耐久试验”规程。本部分的附录A是规范性附录。
本部分由中国机械工业联合会提出。本部分由全国内燃机标准化技术委员会归口。本部分起草单位:上海内燃机研究所、广西玉柴机器股份有限公司。本部分起草人:陈云清、翟俊鸣、邱瑞兴、谢正良、谢亚平、刘益军、邹强、宋国婵、陈林珊。GB/T8243.5-—2006/IS04548-5:1990引
本标准规定了测量内燃机全流式机油滤清器性能的标准试验规程。该标准由各个单独部分汇编而成,每一部分涉及某一工作特性。整套试验可为评定滤清器特性提供必要的信息,但如果用户和厂商双方同意,亦可分开单独进行试验。
1范围
GB/T8243.5—2006/IS04548-5:1990内燃机全流式机油滤清器试验方法第5部分:冷起动模拟和
液压脉冲耐久试验
GB/T8243的本部分规定了内燃机全流式机油滤清器对诸如发动机在冷起动时产生的压力波动和在工作过程中出现的周期性压力变化承受能力的试验方法。本试验规范适用于旋装式滤清器和最大流量为100L/min、采用一次性滤芯的可拆式滤清器。本试验规范亦可适用于滤清器制造厂与买方商定可以使用的其他滤清器。注:本试验规范不能代替模拟环境试验(例如在超低温下)。如需进行这些试验,应经供应商和客户共同商定。2规范性引用文件
下列文件中的条款通过GB/T8243的本部分的引用而成为本部分的条款。凡是注日期的引用文件,其随后所有的修改单(不包括勘误的内容)或修订版均不适用于本部分,然而,鼓励根据本部分达成协议的各方研究是否可使用这些文件的最新版本。凡是不注日期的引用文件,其最新版本适用于本部分。
GB/T8243.1一2003内燃机全流式机油滤清器试验方法第1部分:压差-流量特性(ISO4548-1:1997,IDT)
流体传动系统和元件图形符号和路图第1部分:图形符号
ISO1219
3定义和图形符号
3.1定义
GB/T8243的本部分采用GB/T8243.1所使用的定义。3.2图形符号
GB/T8243的本部分所使用的图形符号按照ISO1219[的规定。4受试工作特性
滤清器在使用中须承受发动机在冷起动工况时所产生的压力波动。本试验规范第7章规定的试验可检验滤芯和密封装置在规定的起动工况次数下承受高压波动的能力。滤清器还须承受发动机在正常工作过程中的周期性压力变化。本试验规范第8章规定的试验可检验滤芯和密封装置在规定的循环次数下承受这种压力变化的能力。5试验台
试验台应由下列零部件,以及必需的管道、接头和支撑所组成(见图1)。a)油箱;
b)电动泵;
受试滤清器;
进油压力调节阀;
电磁阀;
GB/T8243.5—2006/IS04548-5:1990f)
出油压力调节阀;
g)压力表;
电磁顺序时间控制器和计数器;冷却盘管(热交换器);
j)恒温器(用以控制断路开关)。注:亦可使用能产生图2所示压力脉冲波形的代用试验台。6试验液
试验时,试验液应为运动黏度为10mm/s土5mm/s(10cst士5cst)的机油[黏度等级为ISOVG22(63℃)或SAE5W(68℃)](见参考文献[2]和[3])。7冷起动模拟试验(见图1)
7.1将滤清器安装到适宜的试验滤座上,并按滤清器制造厂推荐的紧力矩或旋转角度拧紧受试滤清器。
7.2将试验滤座连接到试验台的管道系统中。7.3启动电动泵,确保调节阀④和①及电磁阀③和③完全打开。7.4运转试验台,将系统中空气全部排尽。关闭电磁阀③和③,并调节阀门④,使压力达到与发动机制造厂商定的数值。如未商定,则应选用附录A中给出的数值。接通电磁阀③和,使压力波达到图2所示的形状。调节阀门①,将压差调至0.1bar~0.2barl\,以避免出口压力产生负脉冲。试验时,在电磁阀③和关闭期间,如有需要,还应再作进一步的调节。应采用示波器或代用装置监测压力波形和循环时间。7.5将计数器置零。
7.6打开水冷却系统的进水阀和回水阀,调节冷却水流量,以稳定油箱中的油温,使机油保持所要求的黏度(见第6章)。
7.7继续进行试验,用目测随时检查是否有故障迹象,直至出现故障或达到与发动机制造厂商定的循环次数。如未商定,则应选用附录A中给出的试验压力值。7.8至试验停止,将阀门④完全打开,并关闭电动泵和电磁阀调节开关。7.9检查并记录拧紧力矩(即按拧紧方向旋转)。7.10拆下滤清器,排干试验液,用目测检查滤清器,确定故障部位和故障模式。8液压脉冲耐久试验(见图1)
8.1将新滤清器安装到适宜的试验滤座上,并按滤清器制造厂推荐的紧力矩或旋转角度紧受试滤清器。
8.2将试验滤座连接到脉冲试验台的管道系统中。8.3启动电动泵,确保调节阀④和①及电磁阀③和③完全打开。8.4运转试验台,将系统中空气全部排尽,关闭电磁阀③和?,并调节阀门④,使压力达到与发动机制造厂商定的数值。如未商定,则应选用附录A中相应类别所给出的数值。接通电磁阀③和,使压力波达到图2所示的形状。调节阀门,将压差调至0.1bar0.2bar,以避免出口压力产生负脉冲。试验时在电磁阀③和③接通或关闭期间,如有需要,还应再作进一步的调节。应采用示波器或代用装置监测压力波形和循环时间。8.5将计数器置零。
1)1bar=100kPa。
GB/T8243.5—2006/IS04548-5:19908.6打开水冷却系统的进水阀和回水阀,调节冷却水流量,以稳定油箱中的油温,使机油保持所要求的黏度(见第6章)。
8.7继续进行试验,用目测随时检查是否有故障迹象,直至出现故障或达到与发动机制造厂商定的循环次数。如未商定,则应选用附录A中相应类别的数值。8.8至试验停止,将阀门④完全打开,并关闭电动泵和电磁阀调节开关。8.9检查并记录拧紧扭矩(即按拧紧方向旋转)。8.10拆下滤清器,排干试验液,用目测检查滤清器,确定故障部位和故障模式。8
油箱;
电动泵;
受试滤清器;
进油压力调节阀;
电磁阀;
电磁阀;
出油压力调节阀;
压力表;
一电磁顺序时间控制器和计数器(用以控制阀门③和③);10-
一冷却盘管(热交换器);
恒温器(用以控制断路开关)。
图1冷起动模拟和液压脉冲耐久试验试验台建筑321-
标准香询下载网
www.iz321.ne
GB/T8243.5—2006/ISO4548-5:19909试验报告
试验报告至少应包括以下内容:a)
试验单位;
滤清器型式(制造厂、型号和批号);试验日期;
滤清器说明,新的还是旧的,如已用过,应标明大致使用时间;滤清器类别(见附录A);
额定流量,L/min;
试验压力,bar(见7.4和8.4);
故障模式及其部位;
试验开始和结束时的拧紧力矩,N·m(见7.1和7.9,8.1和8.9);出现故障时的循环次数或已完成的循环次数。(见7.7和8.7)。9/
图2冷起动模拟和液压脉冲耐久试验压力脉冲波形图时间/s
附录A
(规范性附录)
GB/T8243.5-2006/IS04548-5:1990未与发动机制造厂商定时的试验用参数见表A.1。
注:表A.1给出在冷起动模拟和液压脉冲耐久试验时,按所选滤清器类别采用的压力值和循环次数。表A.1
滤清器型式
旋装式
旋装式
一次性滤芯、可拆式
冷起动模拟试验
压力/bar
13±0:3
示准香询下教区
循环次数
液压脉冲耐久试验
压力/bar
循环次数
25 000
GB/T8243.5—2006/IS04548-5:1990参考文
[1]ISO1219:1976液压传动系统和元件图形符号[2]ISO3448:1975工业用液体润滑剂ISO黏度分类[3]SAEJ300C发动机机油黏度分类.GB/T8243.5-2006
建筑321—标准查询下载网
中华人民共和国
国家标准
内燃机全流式机油滤清器试验方法第5部分:冷起动模拟和
液压脉冲耐久试验
GB/T8243.5—2006/ISO4548-5:1990中国标准出版社出版发行
北京复兴门外三里河北街16号
邮政编码:100045
网址www.bzcbs.com
电话:6852394668517548
中国标准出版社秦皇岛印刷厂印刷各地新华书店经销
开本880×12301/16
2006年5月第一版
印张0.75字数13千字
2006年5月第一次印刷
书号:155066·1-27544定价10.00元由本社发行中心调换
如有印装差错
版权专有侵权必究
举报电话:(010)68533533
小提示:此标准内容仅展示完整标准里的部分截取内容,若需要完整标准请到上方自行免费下载完整标准文档。
标准图片预览:





- 热门标准
 - 国家标准(GB)
 
- GB/T21666-2008 尿吸收辅助器具 评价的一般指南
 - GB/T38684-2020 金属材料 薄板和薄带 双轴应力-应变曲线胀形试验 光学测量方法
 - GB5585.3-1985 电工用铜、铝及其合金母线 第3部分:铝母线
 - GB/T19561-2004 寒地节能日光温室建造规程
 - GB/T7574-1987 信息处理交换用磁带标号和文卷结构
 - GB/T24715-2009 氧源转换器
 - GB/Z21193.2-2008 矿物燃烧蒸汽发电站 第2部分:汽包水位控制
 - GB/T18442.6-2011 固定式真空绝热深冷压力容器 第6部分:安全防护
 - GB∕T33370-2016 铜及铜合金软化温度的测定方法
 - GB/Z18039.7-2011 电磁兼容 环境公用供电系统中的电压暂降、短时中断及其测量统计结果
 - GB/T283-2007 滚动轴承圆柱滚子轴承外形尺寸
 - GB/T12500-1990 信息处理系统 开放系统互连 面向连接的运输协议规范
 - GB/T21242-2019 烟花爆竹 禁限用物质定性检测方法
 - GB/T39088-2020 船舶和海上技术 声响接收系统
 - GB/T39528-2020 建筑幕墙面板抗地震脱落检测方法
 
- 行业新闻
 
请牢记:“bzxz.net”即是“标准下载”四个汉字汉语拼音首字母与国际顶级域名“.net”的组合。 ©2025 标准下载网 www.bzxz.net 本站邮件:bzxznet@163.com
网站备案号:湘ICP备2025141790号-2
网站备案号:湘ICP备2025141790号-2