- 您的位置:
- 标准下载网 >>
- 标准分类 >>
- 化工行业标准(HG) >>
- HG 3-1287-1980 化学试剂 氯化亚铜
标准号:
HG 3-1287-1980
标准名称:
化学试剂 氯化亚铜
标准类别:
化工行业标准(HG)
标准状态:
已作废-
实施日期:
2004-05-01 出版语种:
简体中文下载格式:
.rar.pdf下载大小:
88.50 KB
替代情况:
改号为HG/T 3489-1980
部分标准内容:
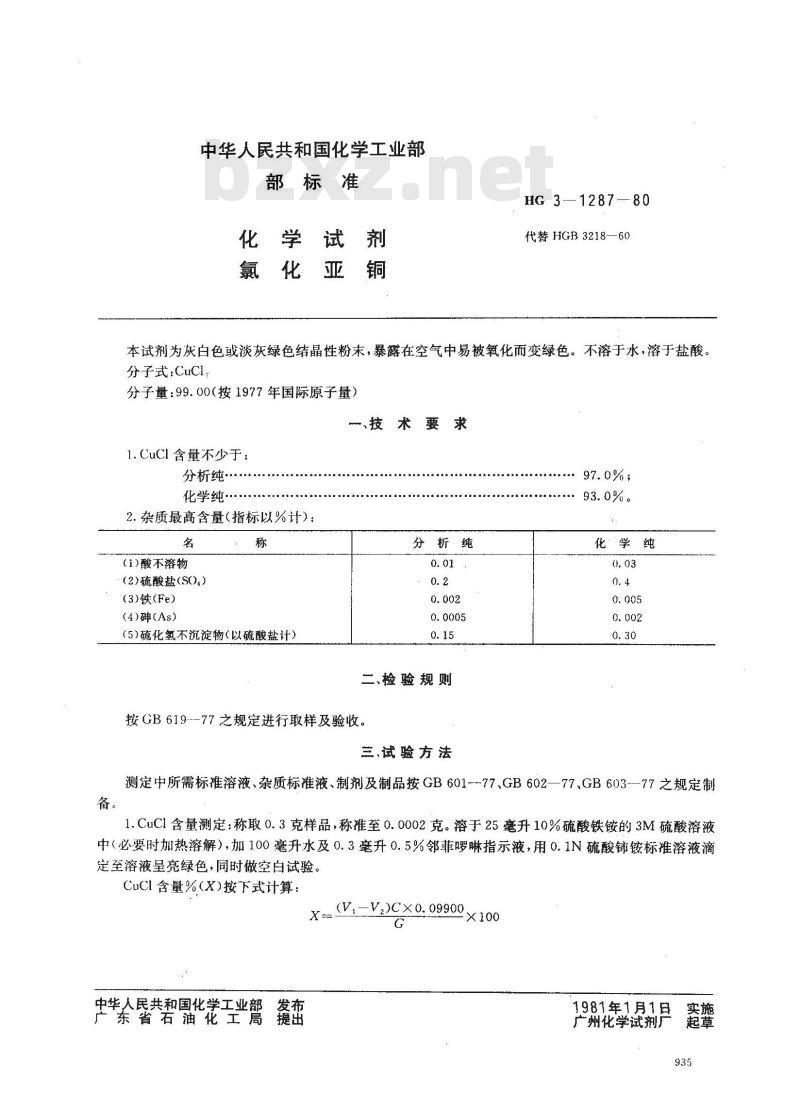
中华人民共和国化学工业部
部标准
化学试剂
氯化亚铜
HG 3-—1287-80
代替HGB3218--60
本试剂为灰白色或淡灰绿色结晶性粉末,暴露在空气中易被氧化而变绿色。不溶于水,溶于盐酸。分子式:CuCl,
分子量:99.00(按1977年国际原子量)、技术要求
1.CuCl含量不少于:
分析纯…
化学纯··
2.杂质最高含量(指标以%计):名
(1)酸不溶物
(2)硫酸盐(SO,)
(3)铁(Fe)
(4)砷(As)
(5)硫化氢不沉淀物(以硫酸盐计)分析纯免费标准bzxz.net
二、检验规则
按GB619---77之规定进行取样及验收。三试验方法
化学纯
测定中所需标准溶液、杂质标准液、制剂及制品按GB601-77、GB602—77、GB603---77之规定制1.CuC含量测定:称取0.3克样品,称推至0.0002克。溶于25毫升10%硫酸铁铵的3M硫酸溶液中(必要时加热溶解),加100毫升水及0.3毫升0.5%邻菲啰啉指示液,用0.1N硫酸铺铵标准溶液滴定至溶液呈亮绿色,同时做空白试验。CuCI 含量%(X)按下式计算:
中华人民共和国化学工业部
东省岩油花工局
X (V-V,)CX0. 09900
1981年1月1日
广州化学试剂广
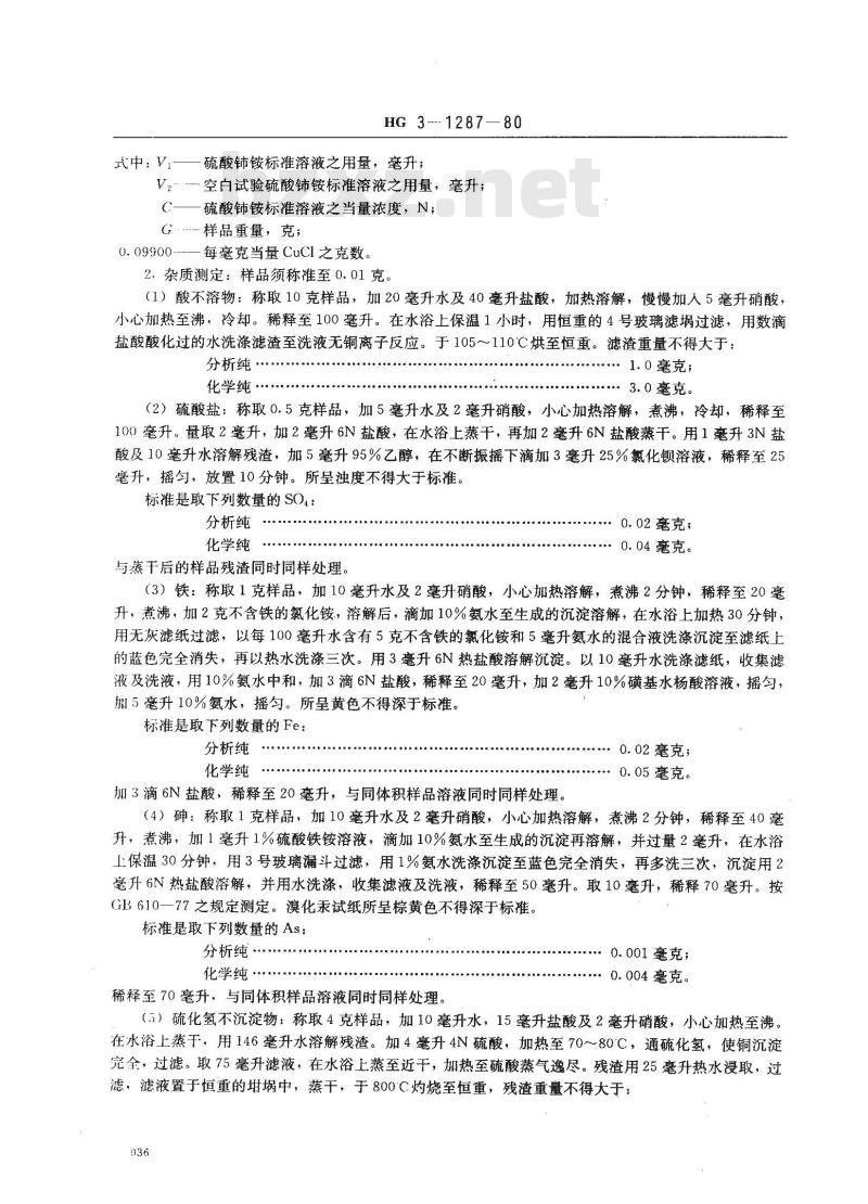
武中:V
HG 3 --- 1287—80
-硫酸铈铵标准溶液之用量,毫升;V空自试验硫酸铺铵标准溶液之用量,毫升;(——硫酸铵标准溶液之当量浓度,N;G样品重量,克;
每毫克当量CuCl之克数。
2、杂质测定:样品须称准至0.01克。(1)酸不溶物:称取10克样品,加20毫升水及40毫升盐酸,加热溶解,慢慢加人5毫升硝酸小心加热至沸,冷却。稀释至100毫升。在水浴上保温1小时,用恒重的4号玻璃滤埚过滤,用数滴盐酸酸化过的水洗涤滤渣至洗液无铜离子反应。于105~110℃烘至恒重。滤渣重量不得大于:分析纯
化学纯…
1.0毫克;
·3.0毫克。
(2)硫酸盐:称取0.5克样品,加5毫升水及2毫升硝酸,小心加热溶解,煮沸,冷却,稀释至100毫升。量取2毫升,加2毫升6N盐酸,在水浴上蒸干,再加2毫升6N盐酸蒸干。用1毫升3N盐酸及10毫升水溶解残渣,加5毫升95%乙醇,在不断振摇下滴加3毫升25%氯化钡溶液,稀释至25毫升,摇勾,放置10分钟。所呈浊度不得大于标准。标准是取下列数量的SO4:
分析纯
化学纯
与蒸干后的样品残渣同时同样处理。:0.02毫克;
0.04毫克。
(3)铁:称取1克样品,加10毫升水及2毫升硝酸,小心加热溶解,煮沸2分钟,稀释至20毫升,煮沸,加2克不含铁的氯化铵,溶解后,滴加10%氨水至生成的沉淀溶解,在水浴上加热30分钟,用无灰滤纸过滤,以每100毫升水含有5克不含铁的氯化铵和5毫升氨水的混合液洗涤沉淀至滤纸上的蓝色完全消失,再以热水洗涤三次。用3毫升6N热盐酸溶解沉淀。以10毫升水洗涤滤纸,收集滤液及洗液,用10%氨水中和,加3滴6N盐酸,稀释至20毫升,加2毫升10%磺基水杨酸溶液,摇匀,加5毫升10%氨水,摇勾。所呈黄色不得深于标准。标准是取下列数量的Fe:
分析纯
化学纯
加3滴6N盐酸,稀释至20毫升,与同体积样品溶液同时同样处理。:0.02毫克;
0.05毫克。
(4)砷:称取1克样品,加10毫升水及2毫升硝酸,小心加热溶解,煮沸2分钟,稀释至40毫升,煮沸,加1毫升1%硫酸铁铵溶液,滴加10%氨水至生成的沉淀再溶解,并过量2毫升,在水浴上保温30分钟,用3号玻璃漏斗过滤,用1%氨水洗涤沉淀至蓝色完全消失,再多洗三次,沉淀用2毫升6N热盐酸溶解,并用水洗涤,收集滤液及洗液,稀释至50毫升。取10毫升,稀释70毫升。按GB610一77之规定测定。溴化汞试纸所呈棕黄色不得深于标准。标准是取下列数量的As:
分析纯
化学纯
稀释至70毫升,与同体积样品溶液同时同样处理。:0.001毫克;
0.004毫克。
(5)硫化氢不沉淀物:称取4克样品,加10毫升水,15毫升盐酸及2毫升硝酸,小心加热至沸。在水浴上蒸于,用146毫升水溶解残渣。加4毫升4N硫酸,加热至70~~80℃,通硫化氢,使铜沉淀完全,过滤。取75毫升滤液,在水浴上蒸至近干,加热至硫酸蒸气逸尽。残渣用25毫升热水浸取,过滤,滤液置于恒重的埚中,蒸干,于800°C灼烧至恒重,残渣重量不得大于:936
分析纯
化学纯·
1.包装:按HG3--119-64之规定。内包装形式:Gz—3;
外包装形式:【—1;
包装单位:第4类。
1287—80
HG 3—
四、包装及标志
2.标志:按HG3一119—64之规定,并注明“密封保存”字样。3.0毫克;
6.0毫克。
小提示:此标准内容仅展示完整标准里的部分截取内容,若需要完整标准请到上方自行免费下载完整标准文档。
部标准
化学试剂
氯化亚铜
HG 3-—1287-80
代替HGB3218--60
本试剂为灰白色或淡灰绿色结晶性粉末,暴露在空气中易被氧化而变绿色。不溶于水,溶于盐酸。分子式:CuCl,
分子量:99.00(按1977年国际原子量)、技术要求
1.CuCl含量不少于:
分析纯…
化学纯··
2.杂质最高含量(指标以%计):名
(1)酸不溶物
(2)硫酸盐(SO,)
(3)铁(Fe)
(4)砷(As)
(5)硫化氢不沉淀物(以硫酸盐计)分析纯免费标准bzxz.net
二、检验规则
按GB619---77之规定进行取样及验收。三试验方法
化学纯
测定中所需标准溶液、杂质标准液、制剂及制品按GB601-77、GB602—77、GB603---77之规定制1.CuC含量测定:称取0.3克样品,称推至0.0002克。溶于25毫升10%硫酸铁铵的3M硫酸溶液中(必要时加热溶解),加100毫升水及0.3毫升0.5%邻菲啰啉指示液,用0.1N硫酸铺铵标准溶液滴定至溶液呈亮绿色,同时做空白试验。CuCI 含量%(X)按下式计算:
中华人民共和国化学工业部
东省岩油花工局
X (V-V,)CX0. 09900
1981年1月1日
广州化学试剂广
武中:V
HG 3 --- 1287—80
-硫酸铈铵标准溶液之用量,毫升;V空自试验硫酸铺铵标准溶液之用量,毫升;(——硫酸铵标准溶液之当量浓度,N;G样品重量,克;
每毫克当量CuCl之克数。
2、杂质测定:样品须称准至0.01克。(1)酸不溶物:称取10克样品,加20毫升水及40毫升盐酸,加热溶解,慢慢加人5毫升硝酸小心加热至沸,冷却。稀释至100毫升。在水浴上保温1小时,用恒重的4号玻璃滤埚过滤,用数滴盐酸酸化过的水洗涤滤渣至洗液无铜离子反应。于105~110℃烘至恒重。滤渣重量不得大于:分析纯
化学纯…
1.0毫克;
·3.0毫克。
(2)硫酸盐:称取0.5克样品,加5毫升水及2毫升硝酸,小心加热溶解,煮沸,冷却,稀释至100毫升。量取2毫升,加2毫升6N盐酸,在水浴上蒸干,再加2毫升6N盐酸蒸干。用1毫升3N盐酸及10毫升水溶解残渣,加5毫升95%乙醇,在不断振摇下滴加3毫升25%氯化钡溶液,稀释至25毫升,摇勾,放置10分钟。所呈浊度不得大于标准。标准是取下列数量的SO4:
分析纯
化学纯
与蒸干后的样品残渣同时同样处理。:0.02毫克;
0.04毫克。
(3)铁:称取1克样品,加10毫升水及2毫升硝酸,小心加热溶解,煮沸2分钟,稀释至20毫升,煮沸,加2克不含铁的氯化铵,溶解后,滴加10%氨水至生成的沉淀溶解,在水浴上加热30分钟,用无灰滤纸过滤,以每100毫升水含有5克不含铁的氯化铵和5毫升氨水的混合液洗涤沉淀至滤纸上的蓝色完全消失,再以热水洗涤三次。用3毫升6N热盐酸溶解沉淀。以10毫升水洗涤滤纸,收集滤液及洗液,用10%氨水中和,加3滴6N盐酸,稀释至20毫升,加2毫升10%磺基水杨酸溶液,摇匀,加5毫升10%氨水,摇勾。所呈黄色不得深于标准。标准是取下列数量的Fe:
分析纯
化学纯
加3滴6N盐酸,稀释至20毫升,与同体积样品溶液同时同样处理。:0.02毫克;
0.05毫克。
(4)砷:称取1克样品,加10毫升水及2毫升硝酸,小心加热溶解,煮沸2分钟,稀释至40毫升,煮沸,加1毫升1%硫酸铁铵溶液,滴加10%氨水至生成的沉淀再溶解,并过量2毫升,在水浴上保温30分钟,用3号玻璃漏斗过滤,用1%氨水洗涤沉淀至蓝色完全消失,再多洗三次,沉淀用2毫升6N热盐酸溶解,并用水洗涤,收集滤液及洗液,稀释至50毫升。取10毫升,稀释70毫升。按GB610一77之规定测定。溴化汞试纸所呈棕黄色不得深于标准。标准是取下列数量的As:
分析纯
化学纯
稀释至70毫升,与同体积样品溶液同时同样处理。:0.001毫克;
0.004毫克。
(5)硫化氢不沉淀物:称取4克样品,加10毫升水,15毫升盐酸及2毫升硝酸,小心加热至沸。在水浴上蒸于,用146毫升水溶解残渣。加4毫升4N硫酸,加热至70~~80℃,通硫化氢,使铜沉淀完全,过滤。取75毫升滤液,在水浴上蒸至近干,加热至硫酸蒸气逸尽。残渣用25毫升热水浸取,过滤,滤液置于恒重的埚中,蒸干,于800°C灼烧至恒重,残渣重量不得大于:936
分析纯
化学纯·
1.包装:按HG3--119-64之规定。内包装形式:Gz—3;
外包装形式:【—1;
包装单位:第4类。
1287—80
HG 3—
四、包装及标志
2.标志:按HG3一119—64之规定,并注明“密封保存”字样。3.0毫克;
6.0毫克。
小提示:此标准内容仅展示完整标准里的部分截取内容,若需要完整标准请到上方自行免费下载完整标准文档。
标准图片预览:



- 其它标准
- 热门标准
- 化工行业标准(HG)
- HG/T3534-2011 代替 HG/T 3534-2003 工业循环冷却水污垢和腐蚀产物中酸不溶物、磷、铁、铝、钙、镁、锌、铜含量测定方法
- HG/T2784-1996 工业用亚硫酸铵
- HG2208-1991 甲霜灵可湿性粉剂
- HG/T2058.1-1991 搪玻璃温度计套
- HG/T2411-1992 鞋底材料90°屈挠试验方法
- HG/T5699-2020 扩散渗析阳膜
- HG/T3750-2011 代替 HG/T 3750-2004 还原桃红 R(C. I. 还原红 1)
- HG/T3665-2000 内燃机燃油系统输送含氧燃油用纯胶管及橡胶软管
- HG/T20704.3-2000 机泵专业工程设计阶段的工作程序
- HG2975-1989 气体分析 标准混合气 混合物制备证书
- HG2207-1991 甲霜灵粉剂
- HG/T2192-1991 喷砂橡胶软管
- HG2418-1993 饲料添加剂 碘酸钙
- HG/T2546-1993 导热油-400(联苯-联苯醚混合物)
- HG/T2734-1995 中压反应釜用机械密封技术条件
- 行业新闻
请牢记:“bzxz.net”即是“标准下载”四个汉字汉语拼音首字母与国际顶级域名“.net”的组合。 ©2025 标准下载网 www.bzxz.net 本站邮件:bzxznet@163.com
网站备案号:湘ICP备2025141790号-2
网站备案号:湘ICP备2025141790号-2