- 您的位置:
- 标准下载网 >>
- 标准分类 >>
- 国家标准(GB) >>
- GB/T 13564-1992 滚筒反力式汽车制动检验台
标准号:
GB/T 13564-1992
标准名称:
滚筒反力式汽车制动检验台
标准类别:
国家标准(GB)
标准状态:
已作废-
发布日期:
1992-07-09 -
实施日期:
1993-03-01 -
作废日期:
2005-08-01 出版语种:
简体中文下载格式:
.rar.pdf下载大小:
242.64 KB
标准ICS号:
道路车辆工程>>43.180检查、维修和试验设备中标分类号:
公路、水路运输>>公路运输>>R17公路车辆维修设备
替代情况:
被GB/T 13564-2005代替
部分标准内容:
UDC629.113.012.75 629.017bzxZ.net
中华人民共和国国家标准
GB/T13564—92
滚筒反力式汽车制动检验台
Roller opposite forces type automobilebrake tester
1992-07-22发布
1993-03-01实施
国家技术监督局发布
中华人民共和国国家标淮
滚简反力式汽车制动检验台
Roller eppnkite fnrcestype automabilebraketester主率内容与适用芯压
GB/T13564—92
本标准规定了简区力式产车制动检验台(以下制称制动台)的产品分类、技术要求,试验方诺,控验规则皮标志、包精,运输贮存等。本标准适用于滚简反力式汽车划动检验台,21用标难
GH191包装倒运图示标志
装重汽车斜胶轮胎
轿车斜胶轮胎
GB1191
GB5226机床电气设备通月技术承件GB7258机动车运行安全技术要求GB/T13306标牌
JB2524机床包装技术条件
JB2855
床涤萍技术条件
机床附件产品包装通用技术涤件B3207
2BJ50008.2金腾切制机床焊接件通用技术条件3术语
31籍简反力式汽车制动检晚台rolleroppoireforcestypeautpmabilebraketesle通过测力液商测定裁检车辅的轮缘制动力作用在其上的反力,达到检测车辆制动性能的制动台。3.2允许承费质量permisibleaxle-mas制动自允许承越的被检车辆的量大轨质股,3.3最轮谢动力maxtmum brake force of wheel被检车辆在制动心上受控时,车轮与滚灼间所传遵的最大划向力。3.4滋简附著累数Iolleradhesion cDefficient当车轮拖死时,划动台所洲出的量大轮制动力与车轮法向应作用力之比,3.5轮制动力大示值maximumdiapleiedofbruke forwenwheel指制动轮制动力显示的翌大有效示值。4产品分类
--1基本结构
制动台结构如图1。
国豪技术监鲁品1992-07-22批油1993-03-01实施
GB/T 13564—92
1卓央报:2一转传动:3一土动疫商:4.轴手15机集16从动装期:7步升题日;扭力税:9传力奖召:10一显采类置111一例益板2、电机4.2H衣多龄
制动台基本参教应符合表1规定。表1
允许承装面量
4.3命名
删1:FZ-015A
轮制动力量大示值
-1 800
示值方式
式或指针打印式
最简直径
改进序号用A.B.C,表示
充许承数质量吨缓1.5、3、6、10.用015、030.060.10Q装示
制动台的“制字没沿拼音第·个字母大写反力式的“反学议语拼音第一个世大写示允许承戴质量为1.5t量一次改进型链商反力式汽车制动检验台。生
GB/T 13564—92
表示允许承载质盘为10t第二次改进型滋简反力式汽至制动检验台。5技术要求
5.1产品逍
产品应符合本标准要求,并按照规定程序批准的图样及技术条件倒造。5.2、恢条件
B,温宽范照0~40℃,
h,:期对湿度不大于90%
电源电压:220士10%V。
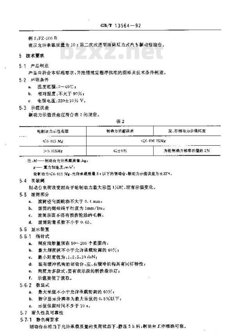
5.3示值误差
制动力示值误差应择合表2的现定。s0.015Mg
a 015g
性:M—剂动自充许承视质营,kgg力加边是,m/at
划动力示性误染
sc.c 754g
多±5
左,左别动力示值狗差
为轮制动力标准示促的5
轮前动%0.015Mg,允许承就质量3以下的动台,卖力示值涡差为225.4、灵菌
制动台负荷改变柑当于轮制动力展大示佰1%时,应有示值变化。5.5渡商部分
滚简径而面酬动不大于0.1mm+
落简内侧母我乎行度为1mm/1,
商表面不得有摄齿轮胎的毛判,滋倍附考系数不小于0.65.
5.6显示装置
5.6.1指针式
效度线数量须在50~200个范围内:量大变慎不小于北许承载轮满的如最小剂度值为:1,2.5.10laN
装有绥冲机构的制勃台,左,右經冲机构具有问忙特性;翻度为多段式,要有表示段的转换指示灯:示值要便工谈取。
5.6.2数显式
最大示值不小于允许承载轮的60路,整字显不分舞率为量大示信的0.5%以下;b
示值保留附间不少于10。
5.7定久性及可非性
5.7.1静负荷要求
制动台在相当丁允许承载质单的负荷快态下+薛压5h后,则动工作准确可靠。5.7.2动负荷要求
GB/T13564—92
司动台在相当于60%允许承质量的负态下,运转15mi4后,制动台工作推谢可靠5. 7. 3超负荷要求
制动台在相当于125不充迁承载质量的负葡状态下,运转305后,制动台工作准确可革,5.7.4耐神击要求
把相当于50%法承质母的负荷,能加于制动台上,制动台工作准确可靠,5.8陷装资
制动白升降装工作应平秘可靠。5.9成气系统
制动台电气系统应符GR5226中有关要求,5.10焊接
制读台焊接件应符合2BJ50008.2巾有关要求,5.11漆
制动台综率件应台J2855中有关要求,6试验方法
6.1试验设备及工量具
该验设备及量具座符合表3即定。3
函压舞
游标卡尼
标定装置
检验台架
6.2液简部分试验
6-2.T径向圆动
o.5.1.2.5.jn.20kg
3kVA.220/0~-24nV
0.05,0-500mm
抢验方法年图2,用有分表测定滚简两编利中间三点的经内图动,其值应有合5.5a条的规定,百分表
酰性疾座
创家理
6.2.2滚简内母找平行度
GB/T 1356492
验方法如图3,用百分表测定沿长度方向1一B,A一B处内侧母线间的平行度,享值应符合5.5b承的规定。
自步表
量性生
从动电所
6-2.3魔简来面状态
用目测法检查滚筛表面应符合5.5条的规定。62.4滋前附署系数
丰动盗简
:根据制动台允许承截所量,选取适当实辆作为试验车,并在附录A(补充件)中选取相循应的轮胎装-在试险车非转向输上。在轮盘仅上称量该轴左,存两轮的轮重,分别记作 WL、WRh。将该轴两轮停救在制动台主动滚简上,并使该轴轴心与滚简轴轴心速设与地面垂直,在车辆两用索牵引固定
启动制动台当车轮抱死时,分别测试左、右两轮的制动力+重复三次取其平均值记作F、F。滚商附誉系数,按公式们)、(2)计算:F
就一能
数、鼎值应符合5.5a条的规定。6.3耐久性及可靠性试验
6.3.1动低价试验
把加数制动器装在土动离箭链轮轴颈处,整置原理如图4、启动电机,并渐旋紧加载螺检,当指示器示值为轮制动力量大示位,在此负菌状态下远转15min后,检查制动台应满足本标难5.3,5.7.2杀的规起。
6.3.2超负荷试验
GB/T13564-92
国款爆标
将弧教制动器装在主动滚简续轮轴颈处,装兰成理加图4、启动电机,并透备整紧加端性,当指示器示值为轮制动力最大示值125%时.在此负荷状态下运转309、检查制动台应满足本标准5.3、5.7.3录的规定。
6.3. 3耐神击试啦
标定装置安装在土动滚简上装原理如图5.标定架杠杆下部加-可移动支承,加.上相当于轮划动力性大示值的础码负荷微去文承使础码负荷健加于制动台上,检查制动台应满足本标准5.3.5.7.4案的规定.
可明王
6.3.4静压试验
主动::
装受原理如图5,把相当于允诈承款质量的础料负有加在的制动台上,保持5h后,检查制动台应行合本标准5.3,5,4、示.7.1条的规定,6.4灵做据试验
装登原理如图5,如上相当于轮制动力最人示值1火的钙负薪时,应符合本标准5.1象的规定。6.5示值误差试验
6.5.1制动力示值误差的试验,案用硅码标定法,装置原理如图5,6.5.2制动台在满最程内,标定点不应少于几十,且应尽量分布均寸。6.5.3预加础码质量按公式(3)计再:6
GB/I13564--·92
式中m被标定点新加法码质尽计算值.kg!制动台装简半径,m
标定装置肾长,m
被标定点的轮制动力示值,N;
重力圳遵度\
6.5.4将所计算出的划加硅码质量值,进行圆整,使共能缺用表3中翁定的础将均裁,确定为。6.5.5标定点制动力标准值按公式(4)计算:F.
标定点轮剧动力标准示值.N
斑础码质量慎,kg。
6.5.6制动力示值误差计算
6.5.6.1制动力示值大十0.015Mg时。制动力示值误差与控公式(5)计算.
式中:Fr
轮制动力测母怀均示值N。
m·E(N)
b,左、右载制动力示值间禁,接公式(5)计算,X1005
4 = [在 — ]
6.5.62制动力示值不大于或等于.(15Mg时,判动力示值保差8,按公式()计算:8F,-F.
b。在,有制动力示值刷差4,接公式(8)计算:4 = 18± — :
、0a4,.4应满足5.3条的要求。
6. 6 升降装量试验
格相当于允许承款质量125%的负荷施床在升降装盘上静压3min后,然升降特些将负荷起快下重复五次,升降装需工作应符合本标准5.8条规定。6.7焊件检验
采范目制法,并借助筋单上量具稳查,焊件质量盘应符合本标难5.10条规定。6. 8 油件验
月测并采用油漆标确比色片检查·慎漾件质量应符合本标准5.11条规定。7检验规则
7.1出厂检验
GB/T13564-92
7.1.1制动台经厂所检部门控验合格,并签发检验证明书后方可出厂,7.1.2出1检验应接君本标准5.3.5.4.5.5,5.7.2,5.10,5.11条逻班检验,7.1.3坚定原则为出厂检整各条,右一条不合格判不合格,并不准出厂,7.2双式检验
7-2.1、在下到情况之-时,应进行型式检验:新产品试制定型鉴定!
正式生产后,如结构、材料工艺有较大政变可能影产品性帮时:h.
正式生产后,累计生产的数量超过100有时:c.
产品停厂一年后,京生产时:
出厂检验结果与上次型式检验有较大差异时+国家质量监否机树提出进行型式检险要求时,7-2.2型式检验的杭.应以出!检验合格的谢动台中险机捕取2存7.2.3产品型式检验,应率履本标准第5章中技术要求的内容全部检验。7.2.4
判定原则
二台样机巾,在一台、任一条不合格,期判为不合格产品:若确认为偶然失误,可补充样复试,若仍不合格,则判为不合格产品。b.
日 标志,包装,运输、贮存
8.1产品标志
8.1.1产品标牌应符合GB/工13306有关规定外,应有下列内容;a
产品名称及型
充许事载质量:
轮制动月最大示值;
制选厂名,
击厂月期
出厂统卡。
8.1.2包装箱而标志除符合乃3207有关规定外,应有下列内容:2
产品名称及型号;
厂编号及箱号
箱体尺寸(长×宽×高}+
原量:
包装、胎运指示标记应范合GB191规定:发站及发货单位:
到站及收货单位,
8.2包装
8.2.1电器仪表等用防潮村料包好.周围寸垫防癌摄冲材料·外罩塑料装后叠入纸箱中包装。82.2等散的零件需装箱或装包,不便子整箱或装包的零件,应扎紧期牢置十包装箭适当位宜。8.2.3外醇未防锯处虱的表面应采取防铺措施。B-2.4机文件成包括,
,快用说明书:
合格证明书,
装菊单
83运输
GB/T13564—92
制动有在运辖过程中,严禁抛、创策、剧刻燃动和再祥。B.4忙存
包装好的动台存在环境温度日~相对湿度不大于同图空气中无融、性和其他腐蚀性气体的在库中。
财存时应单层敢置,存期半年
A1标准轮醇的选月应特合表A1要求。制动台允许承
兼质量.kg
19 000
电胎烟格
9,60-20
11.00·20
GB/13564-92
附梁A
标准轮胎的遵用
补充件)
轮村质
无然神胶
天娇橡
天然源临
关然源胶
艳胎结构
普通料交
誉通斜交
普通斜交
普通斜交
如果试验时疫有标准轮脂,可用相当规格的普通花纹新轮胎代登。附加悦期:
本标准出中华人民共和国交通部提出。本标准由交通部标准计量委员会归口。轮胎花效
纵向范效
萧通花较
普通花效
普通效
本标准由交通部感都汽车保修机救厂和交通部标准计量研究所负费起点.本标准主要起草人手湖糖,白洪岭。蛇酪气压
小提示:此标准内容仅展示完整标准里的部分截取内容,若需要完整标准请到上方自行免费下载完整标准文档。
中华人民共和国国家标准
GB/T13564—92
滚筒反力式汽车制动检验台
Roller opposite forces type automobilebrake tester
1992-07-22发布
1993-03-01实施
国家技术监督局发布
中华人民共和国国家标淮
滚简反力式汽车制动检验台
Roller eppnkite fnrcestype automabilebraketester主率内容与适用芯压
GB/T13564—92
本标准规定了简区力式产车制动检验台(以下制称制动台)的产品分类、技术要求,试验方诺,控验规则皮标志、包精,运输贮存等。本标准适用于滚简反力式汽车划动检验台,21用标难
GH191包装倒运图示标志
装重汽车斜胶轮胎
轿车斜胶轮胎
GB1191
GB5226机床电气设备通月技术承件GB7258机动车运行安全技术要求GB/T13306标牌
JB2524机床包装技术条件
JB2855
床涤萍技术条件
机床附件产品包装通用技术涤件B3207
2BJ50008.2金腾切制机床焊接件通用技术条件3术语
31籍简反力式汽车制动检晚台rolleroppoireforcestypeautpmabilebraketesle通过测力液商测定裁检车辅的轮缘制动力作用在其上的反力,达到检测车辆制动性能的制动台。3.2允许承费质量permisibleaxle-mas制动自允许承越的被检车辆的量大轨质股,3.3最轮谢动力maxtmum brake force of wheel被检车辆在制动心上受控时,车轮与滚灼间所传遵的最大划向力。3.4滋简附著累数Iolleradhesion cDefficient当车轮拖死时,划动台所洲出的量大轮制动力与车轮法向应作用力之比,3.5轮制动力大示值maximumdiapleiedofbruke forwenwheel指制动轮制动力显示的翌大有效示值。4产品分类
--1基本结构
制动台结构如图1。
国豪技术监鲁品1992-07-22批油1993-03-01实施
GB/T 13564—92
1卓央报:2一转传动:3一土动疫商:4.轴手15机集16从动装期:7步升题日;扭力税:9传力奖召:10一显采类置111一例益板2、电机4.2H衣多龄
制动台基本参教应符合表1规定。表1
允许承装面量
4.3命名
删1:FZ-015A
轮制动力量大示值
-1 800
示值方式
式或指针打印式
最简直径
改进序号用A.B.C,表示
充许承数质量吨缓1.5、3、6、10.用015、030.060.10Q装示
制动台的“制字没沿拼音第·个字母大写反力式的“反学议语拼音第一个世大写示允许承戴质量为1.5t量一次改进型链商反力式汽车制动检验台。生
GB/T 13564—92
表示允许承载质盘为10t第二次改进型滋简反力式汽至制动检验台。5技术要求
5.1产品逍
产品应符合本标准要求,并按照规定程序批准的图样及技术条件倒造。5.2、恢条件
B,温宽范照0~40℃,
h,:期对湿度不大于90%
电源电压:220士10%V。
5.3示值误差
制动力示值误差应择合表2的现定。s0.015Mg
a 015g
性:M—剂动自充许承视质营,kgg力加边是,m/at
划动力示性误染
sc.c 754g
多±5
左,左别动力示值狗差
为轮制动力标准示促的5
轮前动%0.015Mg,允许承就质量3以下的动台,卖力示值涡差为225.4、灵菌
制动台负荷改变柑当于轮制动力展大示佰1%时,应有示值变化。5.5渡商部分
滚简径而面酬动不大于0.1mm+
落简内侧母我乎行度为1mm/1,
商表面不得有摄齿轮胎的毛判,滋倍附考系数不小于0.65.
5.6显示装置
5.6.1指针式
效度线数量须在50~200个范围内:量大变慎不小于北许承载轮满的如最小剂度值为:1,2.5.10laN
装有绥冲机构的制勃台,左,右經冲机构具有问忙特性;翻度为多段式,要有表示段的转换指示灯:示值要便工谈取。
5.6.2数显式
最大示值不小于允许承载轮的60路,整字显不分舞率为量大示信的0.5%以下;b
示值保留附间不少于10。
5.7定久性及可非性
5.7.1静负荷要求
制动台在相当丁允许承载质单的负荷快态下+薛压5h后,则动工作准确可靠。5.7.2动负荷要求
GB/T13564—92
司动台在相当于60%允许承质量的负态下,运转15mi4后,制动台工作推谢可靠5. 7. 3超负荷要求
制动台在相当于125不充迁承载质量的负葡状态下,运转305后,制动台工作准确可革,5.7.4耐神击要求
把相当于50%法承质母的负荷,能加于制动台上,制动台工作准确可靠,5.8陷装资
制动白升降装工作应平秘可靠。5.9成气系统
制动台电气系统应符GR5226中有关要求,5.10焊接
制读台焊接件应符合2BJ50008.2巾有关要求,5.11漆
制动台综率件应台J2855中有关要求,6试验方法
6.1试验设备及工量具
该验设备及量具座符合表3即定。3
函压舞
游标卡尼
标定装置
检验台架
6.2液简部分试验
6-2.T径向圆动
o.5.1.2.5.jn.20kg
3kVA.220/0~-24nV
0.05,0-500mm
抢验方法年图2,用有分表测定滚简两编利中间三点的经内图动,其值应有合5.5a条的规定,百分表
酰性疾座
创家理
6.2.2滚简内母找平行度
GB/T 1356492
验方法如图3,用百分表测定沿长度方向1一B,A一B处内侧母线间的平行度,享值应符合5.5b承的规定。
自步表
量性生
从动电所
6-2.3魔简来面状态
用目测法检查滚筛表面应符合5.5条的规定。62.4滋前附署系数
丰动盗简
:根据制动台允许承截所量,选取适当实辆作为试验车,并在附录A(补充件)中选取相循应的轮胎装-在试险车非转向输上。在轮盘仅上称量该轴左,存两轮的轮重,分别记作 WL、WRh。将该轴两轮停救在制动台主动滚简上,并使该轴轴心与滚简轴轴心速设与地面垂直,在车辆两用索牵引固定
启动制动台当车轮抱死时,分别测试左、右两轮的制动力+重复三次取其平均值记作F、F。滚商附誉系数,按公式们)、(2)计算:F
就一能
数、鼎值应符合5.5a条的规定。6.3耐久性及可靠性试验
6.3.1动低价试验
把加数制动器装在土动离箭链轮轴颈处,整置原理如图4、启动电机,并渐旋紧加载螺检,当指示器示值为轮制动力量大示位,在此负菌状态下远转15min后,检查制动台应满足本标难5.3,5.7.2杀的规起。
6.3.2超负荷试验
GB/T13564-92
国款爆标
将弧教制动器装在主动滚简续轮轴颈处,装兰成理加图4、启动电机,并透备整紧加端性,当指示器示值为轮制动力最大示值125%时.在此负荷状态下运转309、检查制动台应满足本标准5.3、5.7.3录的规定。
6.3. 3耐神击试啦
标定装置安装在土动滚简上装原理如图5.标定架杠杆下部加-可移动支承,加.上相当于轮划动力性大示值的础码负荷微去文承使础码负荷健加于制动台上,检查制动台应满足本标准5.3.5.7.4案的规定.
可明王
6.3.4静压试验
主动::
装受原理如图5,把相当于允诈承款质量的础料负有加在的制动台上,保持5h后,检查制动台应行合本标准5.3,5,4、示.7.1条的规定,6.4灵做据试验
装登原理如图5,如上相当于轮制动力最人示值1火的钙负薪时,应符合本标准5.1象的规定。6.5示值误差试验
6.5.1制动力示值误差的试验,案用硅码标定法,装置原理如图5,6.5.2制动台在满最程内,标定点不应少于几十,且应尽量分布均寸。6.5.3预加础码质量按公式(3)计再:6
GB/I13564--·92
式中m被标定点新加法码质尽计算值.kg!制动台装简半径,m
标定装置肾长,m
被标定点的轮制动力示值,N;
重力圳遵度\
6.5.4将所计算出的划加硅码质量值,进行圆整,使共能缺用表3中翁定的础将均裁,确定为。6.5.5标定点制动力标准值按公式(4)计算:F.
标定点轮剧动力标准示值.N
斑础码质量慎,kg。
6.5.6制动力示值误差计算
6.5.6.1制动力示值大十0.015Mg时。制动力示值误差与控公式(5)计算.
式中:Fr
轮制动力测母怀均示值N。
m·E(N)
b,左、右载制动力示值间禁,接公式(5)计算,X1005
4 = [在 — ]
6.5.62制动力示值不大于或等于.(15Mg时,判动力示值保差8,按公式()计算:8F,-F.
b。在,有制动力示值刷差4,接公式(8)计算:4 = 18± — :
、0a4,.4应满足5.3条的要求。
6. 6 升降装量试验
格相当于允许承款质量125%的负荷施床在升降装盘上静压3min后,然升降特些将负荷起快下重复五次,升降装需工作应符合本标准5.8条规定。6.7焊件检验
采范目制法,并借助筋单上量具稳查,焊件质量盘应符合本标难5.10条规定。6. 8 油件验
月测并采用油漆标确比色片检查·慎漾件质量应符合本标准5.11条规定。7检验规则
7.1出厂检验
GB/T13564-92
7.1.1制动台经厂所检部门控验合格,并签发检验证明书后方可出厂,7.1.2出1检验应接君本标准5.3.5.4.5.5,5.7.2,5.10,5.11条逻班检验,7.1.3坚定原则为出厂检整各条,右一条不合格判不合格,并不准出厂,7.2双式检验
7-2.1、在下到情况之-时,应进行型式检验:新产品试制定型鉴定!
正式生产后,如结构、材料工艺有较大政变可能影产品性帮时:h.
正式生产后,累计生产的数量超过100有时:c.
产品停厂一年后,京生产时:
出厂检验结果与上次型式检验有较大差异时+国家质量监否机树提出进行型式检险要求时,7-2.2型式检验的杭.应以出!检验合格的谢动台中险机捕取2存7.2.3产品型式检验,应率履本标准第5章中技术要求的内容全部检验。7.2.4
判定原则
二台样机巾,在一台、任一条不合格,期判为不合格产品:若确认为偶然失误,可补充样复试,若仍不合格,则判为不合格产品。b.
日 标志,包装,运输、贮存
8.1产品标志
8.1.1产品标牌应符合GB/工13306有关规定外,应有下列内容;a
产品名称及型
充许事载质量:
轮制动月最大示值;
制选厂名,
击厂月期
出厂统卡。
8.1.2包装箱而标志除符合乃3207有关规定外,应有下列内容:2
产品名称及型号;
厂编号及箱号
箱体尺寸(长×宽×高}+
原量:
包装、胎运指示标记应范合GB191规定:发站及发货单位:
到站及收货单位,
8.2包装
8.2.1电器仪表等用防潮村料包好.周围寸垫防癌摄冲材料·外罩塑料装后叠入纸箱中包装。82.2等散的零件需装箱或装包,不便子整箱或装包的零件,应扎紧期牢置十包装箭适当位宜。8.2.3外醇未防锯处虱的表面应采取防铺措施。B-2.4机文件成包括,
,快用说明书:
合格证明书,
装菊单
83运输
GB/T13564—92
制动有在运辖过程中,严禁抛、创策、剧刻燃动和再祥。B.4忙存
包装好的动台存在环境温度日~相对湿度不大于同图空气中无融、性和其他腐蚀性气体的在库中。
财存时应单层敢置,存期半年
A1标准轮醇的选月应特合表A1要求。制动台允许承
兼质量.kg
19 000
电胎烟格
9,60-20
11.00·20
GB/13564-92
附梁A
标准轮胎的遵用
补充件)
轮村质
无然神胶
天娇橡
天然源临
关然源胶
艳胎结构
普通料交
誉通斜交
普通斜交
普通斜交
如果试验时疫有标准轮脂,可用相当规格的普通花纹新轮胎代登。附加悦期:
本标准出中华人民共和国交通部提出。本标准由交通部标准计量委员会归口。轮胎花效
纵向范效
萧通花较
普通花效
普通效
本标准由交通部感都汽车保修机救厂和交通部标准计量研究所负费起点.本标准主要起草人手湖糖,白洪岭。蛇酪气压
小提示:此标准内容仅展示完整标准里的部分截取内容,若需要完整标准请到上方自行免费下载完整标准文档。
标准图片预览:





- 其它标准
- 热门标准
- 国家标准(GB)
- GB29140-2024 纯碱单位产品能源消耗限额
- GB/T29633.4-2020 南极地名 第4部分:罗马字母拼写
- GB15193.5-2003 骨髓细胞微核试验
- GB/T43225-2023 空间物体登记要求
- GB/T42970-2023 半导体集成电路 视频编解码电路测试方法
- GB/T18721.4-2024 印刷技术 印前数据交换 第4部分:显示用宽色域标准彩色图像数据 [Adobe RGB (1998)/SCID]
- GB/T9771.6-2020 通信用单模光纤 第6部分:宽波长段 光传输用非零色散单模光纤特性
- GB5237.3-2008 铝合金建筑型材 第3部分:电泳涂漆型材
- GB/T15773-1995 水土保持综合治理 验收规范
- GB/T15412-1994 应用电视摄像机云台通用技术条件
- GB28129-2011 乙羧氟草醚原药
- GB30530-2024 二甲基硅氧烷单位产品能源消耗限额
- GB/T17424-2019 差分全球卫星导航系统(DGNSS)技术要求
- GB/T5750.13-2006 生活饮用水标准检验方法 放射性指标
- GB1913.2-1990 漂白浸渍绝缘纸
- 行业新闻
请牢记:“bzxz.net”即是“标准下载”四个汉字汉语拼音首字母与国际顶级域名“.net”的组合。 ©2025 标准下载网 www.bzxz.net 本站邮件:bzxznet@163.com
网站备案号:湘ICP备2025141790号-2
网站备案号:湘ICP备2025141790号-2