- 您的位置:
- 标准下载网 >>
- 标准分类 >>
- 化工行业标准(HG) >>
- HG/T 2713-1995 浇铸型珠光有机玻璃板材
标准号:
HG/T 2713-1995
标准名称:
浇铸型珠光有机玻璃板材
标准类别:
化工行业标准(HG)
英文名称:
Casting pearlescent organic glass sheet标准状态:
现行-
实施日期:
2001-03-01 出版语种:
简体中文下载格式:
.rar.pdf下载大小:
183.54 KB
替代情况:
原标准号GB/T 7135-86
部分标准内容:
中华人民共和国化工行业标准
HG / T 2713 —95
浇铸型珠光有机玻璃板材
1995-05-05发布
中华人民共和国化学工业部
1996-01-01实施
中华人民共和国化工行业标准
浇铸型珠光有机玻璃板材
生题内容与适用范围
HG/ T 2713—95
代替 GB / T 7135 — 86
本标准规定了烧铸型珠光有机玻璃扳材的规格、技术要求,试验方法、检验规则以及标志、包装、运输和贮存要求,
本标准适用于甲基两烯酸甲酪单体中加入珠光颜料经过配色,在特定的模具内进行本体聚合而成的珠光有机玻璃板材。
2引用标准
GB/T1039塑料力学性能试验方法总则GB/T1040塑料拉佛试验方法
GB2918塑料试样状态调节和试验的标准环境GB/T9342塑料洛氏硬度试验方法3规格
3.1 厚度: 2.2~10.0 mm,
3.2面积:最大900mm×1300 mm
最小 400 mm×500 mm
3.3特殊规格由供需双方商定,
4技术要求
厚度公差
每张板材的厚度公差应符合表1要求,表1
一等品
4. 5 ~7. 0
中华人民共和国化学工业部1995-05-05批准±0. 5
合格品
.±o.8
1996-01-01实施
4.2外观
外观质盘指标应符合表2要求。
序·号
收缩痕
(包括像泻)
流星、点子、杂质
珠光粉沉淀
银丝裂纹
由模具所引起的
表面缺陷
HG / T 2713 — 95
一等品bzxz.net
合格品
必具有珍珠殿的光洋,不允许有明必须具有珍珠般的光泽,允许有珠光显的珠光粉相粒存在
以接近色板为准,不允许有明显色不勾现象
粉粗粒存在,但不得严重影确闪光允许有色不匀现象但不得相差概殊在每张片子中,明显云花的总面积不在每张片子中,明显云花的总面积不得超过片子总面积的五分之一
得超过片于总面积的五分之二
在每张片子中,收缩痕的总面积不得在每张片子中,收缩痕的总面积不得超过片子总面积的二十分之一
在500 mmx500 mm面积内,直径小于m 的气泡不得超过个,(若有
大于 5 mnm 的气泡存在时,所有气泡直径的总和不得超过20mm)
流星、点子允许轻微筛疏地存在,在500mm×500mm面积内,直径小于5 mm 的紊质不得超过 10 个
不允许明显存在
不允许明显存在
透视时不得程出背景物
不允许
不允许明显存在
超过片子总面积的十分之一
在500用m×500mm面积内,直径小于 5 mm 的气泡不得翅过 20 个,(若有大予5 mm的气泡存在时,所有气泡直径的总和不得超过 40 mm)
流星、点子允许在单面较密,明显存在,在500 mm×500mm面积内,直径小于5mm的禁质不得超过20个
允许明显存在,但不得严重影响光择充许明显存在。但不得严重影响光泽透视时不得明显看出背景物
不充许
不允许明显存在
注:①如板材两面间时存在缺陷,应以缺陷严量的一西为准,若有表2第(3)~(6)项缺陷同时存在于一张板上,其缺陷所占面积一等品不得超过五分之一,合格品不得超过五分之二@距原板材边20mm内缺陷不计
③板材面积大于或小于500tmm×500mm时,其缺陷指标可以按比例增加或减少④特殊技术要求由供需双方商定。4.3物理力学性能
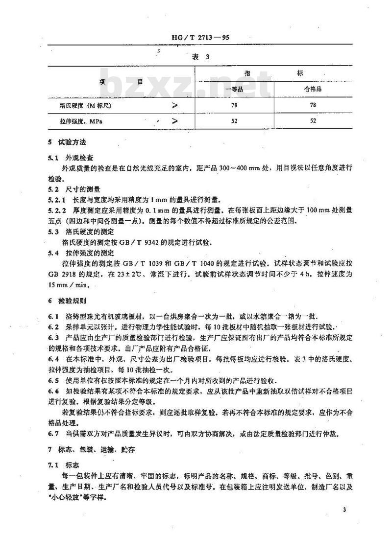
物理力学性能应符合表3要求,
格氏硬度 (M 标尺)
拉伸强度,MPa
5试验方法
5.1外观检查
HG/ T 2713 —95
一等品
合格品
外观质量的检查是在白然光线充足的室内,距产品300~400mm处,用目视法以任意角度进行检验
5.2尺寸的測量
5.2.1长度与宽度均采用精度为1mm的量具进行测量,5.2.2厚度测定应采用精度为0.1mm的量具进行测量,在每张板面上距边缘大于100mm处测量五点(四边和中间各测量一点)。测量的每个数值不得超过标准所规定的公差范。5.3洛氏硬度的测定
格氏硬度的测定按GB/T9342的规定进行试验,5.4拉伸强度的测定
拉伸强度的测定按·GB/T1039和GB/T1040的规定进行试验、试样状态调节和试验应按GB2918的规定,在23±2七、常湿下进行,试验前试样状态调节射间不少于4h,拉伸速度为15 mm / min.
6捡验规则
6.1浇铸型珠光有机玻璃板材,以一台烘房聚合一次为一批,或以水箱案合一箱为一批,6.2采样单元以张计。进行物理力学性能试验时,每10批板材中随机抽取一张板材进行试验.6.3产品应由生产厂的质量检验部门进行检验,生产厂应保证所有出厂的产品均符合本标准所规定的规格和各项技术要求,出广产品应附有产品合格证,6.4在本标准中,外观、尺寸公差为出广检验项目,每批每板均应进行检验,表3中的氏硬度、拉伸强度为抽检项目,每10批抽检一次,6.5使用单位有权按照本标准的规定在一个月内对所收到的产品进行验收,6.6如检验结果有某项不符合本标准的规定要求,应从该批产品中重新抽取双倍试样对不合格项目进行复验,根据复验结果分定等级,若复验结果仍不符合指标要求,则应逐批取样复验。若再不符合本标难的规定要求,应作为不合格品处理,
6.7当供需双方对产品质量发生异议时,可由双方协商解决,或由法定质量检验部门进行仲裁,标志、包装、运输、贮存
7.1标志
每一包装件上应有清晰、牢固的标志,标明产品的名称、规格、商标、等级、批号、色别、重量、生产日期、生产厂名和检验人员代号以及标准号在包装箱上应注明发送单位、制造厂名以及“小心轻放”等字样”
HG / T 2713 — 95
7.2包装
殊光有机玻璃板材,均应用纸、板箱或其他材料进行包装。包装箱内四周以衬垫物塞繁,并应附有装箱单,
7.3运输
珠光有机玻璃板材在运输时应保持清洁,不得与有机溶剂接触。搬运时应小心轻效,避免损坏包装、报伤产品。
·本产品为非危险品,
7. 4贮存
珠光有机玻璃板材应存放在通风干燥的室内,在贮存期间,不得与有机溶剂存放在一起。附加说明:
本标准由中华人民共和国化学卫业部技术监督司提出,本标准由全国塑料标准化技术委员会塑料树脂产品分会(SC4)归口。本标准由上海珊瑚化工厂负责起草,本标准主要起草人陆芳、何少,自本标准实施之日起,原国家标准GB/T7135一86《瓷铸型珠光有机玻璃板材》作废,华人民共和国
化工行业标准
瓷铸型珠光有机玻璃板材
HG/T 2713 +- 95
璃辑化工行业标准编辑出版组
(化工部标准化研究所)
邮政编码:100011
印刷花工部标准化研究所
版权专有不得翻印
开本,880×1230.1 /-16~印张34 字数8 0001995年10月第一版
1995年10月第一印刷
印数1— 500
工本费4. 50 元
S6EIZ /0
小提示:此标准内容仅展示完整标准里的部分截取内容,若需要完整标准请到上方自行免费下载完整标准文档。
HG / T 2713 —95
浇铸型珠光有机玻璃板材
1995-05-05发布
中华人民共和国化学工业部
1996-01-01实施
中华人民共和国化工行业标准
浇铸型珠光有机玻璃板材
生题内容与适用范围
HG/ T 2713—95
代替 GB / T 7135 — 86
本标准规定了烧铸型珠光有机玻璃扳材的规格、技术要求,试验方法、检验规则以及标志、包装、运输和贮存要求,
本标准适用于甲基两烯酸甲酪单体中加入珠光颜料经过配色,在特定的模具内进行本体聚合而成的珠光有机玻璃板材。
2引用标准
GB/T1039塑料力学性能试验方法总则GB/T1040塑料拉佛试验方法
GB2918塑料试样状态调节和试验的标准环境GB/T9342塑料洛氏硬度试验方法3规格
3.1 厚度: 2.2~10.0 mm,
3.2面积:最大900mm×1300 mm
最小 400 mm×500 mm
3.3特殊规格由供需双方商定,
4技术要求
厚度公差
每张板材的厚度公差应符合表1要求,表1
一等品
4. 5 ~7. 0
中华人民共和国化学工业部1995-05-05批准±0. 5
合格品
.±o.8
1996-01-01实施
4.2外观
外观质盘指标应符合表2要求。
序·号
收缩痕
(包括像泻)
流星、点子、杂质
珠光粉沉淀
银丝裂纹
由模具所引起的
表面缺陷
HG / T 2713 — 95
一等品bzxz.net
合格品
必具有珍珠殿的光洋,不允许有明必须具有珍珠般的光泽,允许有珠光显的珠光粉相粒存在
以接近色板为准,不允许有明显色不勾现象
粉粗粒存在,但不得严重影确闪光允许有色不匀现象但不得相差概殊在每张片子中,明显云花的总面积不在每张片子中,明显云花的总面积不得超过片子总面积的五分之一
得超过片于总面积的五分之二
在每张片子中,收缩痕的总面积不得在每张片子中,收缩痕的总面积不得超过片子总面积的二十分之一
在500 mmx500 mm面积内,直径小于m 的气泡不得超过个,(若有
大于 5 mnm 的气泡存在时,所有气泡直径的总和不得超过20mm)
流星、点子允许轻微筛疏地存在,在500mm×500mm面积内,直径小于5 mm 的紊质不得超过 10 个
不允许明显存在
不允许明显存在
透视时不得程出背景物
不允许
不允许明显存在
超过片子总面积的十分之一
在500用m×500mm面积内,直径小于 5 mm 的气泡不得翅过 20 个,(若有大予5 mm的气泡存在时,所有气泡直径的总和不得超过 40 mm)
流星、点子允许在单面较密,明显存在,在500 mm×500mm面积内,直径小于5mm的禁质不得超过20个
允许明显存在,但不得严重影响光择充许明显存在。但不得严重影响光泽透视时不得明显看出背景物
不充许
不允许明显存在
注:①如板材两面间时存在缺陷,应以缺陷严量的一西为准,若有表2第(3)~(6)项缺陷同时存在于一张板上,其缺陷所占面积一等品不得超过五分之一,合格品不得超过五分之二@距原板材边20mm内缺陷不计
③板材面积大于或小于500tmm×500mm时,其缺陷指标可以按比例增加或减少④特殊技术要求由供需双方商定。4.3物理力学性能
物理力学性能应符合表3要求,
格氏硬度 (M 标尺)
拉伸强度,MPa
5试验方法
5.1外观检查
HG/ T 2713 —95
一等品
合格品
外观质量的检查是在白然光线充足的室内,距产品300~400mm处,用目视法以任意角度进行检验
5.2尺寸的測量
5.2.1长度与宽度均采用精度为1mm的量具进行测量,5.2.2厚度测定应采用精度为0.1mm的量具进行测量,在每张板面上距边缘大于100mm处测量五点(四边和中间各测量一点)。测量的每个数值不得超过标准所规定的公差范。5.3洛氏硬度的测定
格氏硬度的测定按GB/T9342的规定进行试验,5.4拉伸强度的测定
拉伸强度的测定按·GB/T1039和GB/T1040的规定进行试验、试样状态调节和试验应按GB2918的规定,在23±2七、常湿下进行,试验前试样状态调节射间不少于4h,拉伸速度为15 mm / min.
6捡验规则
6.1浇铸型珠光有机玻璃板材,以一台烘房聚合一次为一批,或以水箱案合一箱为一批,6.2采样单元以张计。进行物理力学性能试验时,每10批板材中随机抽取一张板材进行试验.6.3产品应由生产厂的质量检验部门进行检验,生产厂应保证所有出厂的产品均符合本标准所规定的规格和各项技术要求,出广产品应附有产品合格证,6.4在本标准中,外观、尺寸公差为出广检验项目,每批每板均应进行检验,表3中的氏硬度、拉伸强度为抽检项目,每10批抽检一次,6.5使用单位有权按照本标准的规定在一个月内对所收到的产品进行验收,6.6如检验结果有某项不符合本标准的规定要求,应从该批产品中重新抽取双倍试样对不合格项目进行复验,根据复验结果分定等级,若复验结果仍不符合指标要求,则应逐批取样复验。若再不符合本标难的规定要求,应作为不合格品处理,
6.7当供需双方对产品质量发生异议时,可由双方协商解决,或由法定质量检验部门进行仲裁,标志、包装、运输、贮存
7.1标志
每一包装件上应有清晰、牢固的标志,标明产品的名称、规格、商标、等级、批号、色别、重量、生产日期、生产厂名和检验人员代号以及标准号在包装箱上应注明发送单位、制造厂名以及“小心轻放”等字样”
HG / T 2713 — 95
7.2包装
殊光有机玻璃板材,均应用纸、板箱或其他材料进行包装。包装箱内四周以衬垫物塞繁,并应附有装箱单,
7.3运输
珠光有机玻璃板材在运输时应保持清洁,不得与有机溶剂接触。搬运时应小心轻效,避免损坏包装、报伤产品。
·本产品为非危险品,
7. 4贮存
珠光有机玻璃板材应存放在通风干燥的室内,在贮存期间,不得与有机溶剂存放在一起。附加说明:
本标准由中华人民共和国化学卫业部技术监督司提出,本标准由全国塑料标准化技术委员会塑料树脂产品分会(SC4)归口。本标准由上海珊瑚化工厂负责起草,本标准主要起草人陆芳、何少,自本标准实施之日起,原国家标准GB/T7135一86《瓷铸型珠光有机玻璃板材》作废,华人民共和国
化工行业标准
瓷铸型珠光有机玻璃板材
HG/T 2713 +- 95
璃辑化工行业标准编辑出版组
(化工部标准化研究所)
邮政编码:100011
印刷花工部标准化研究所
版权专有不得翻印
开本,880×1230.1 /-16~印张34 字数8 0001995年10月第一版
1995年10月第一印刷
印数1— 500
工本费4. 50 元
S6EIZ /0
小提示:此标准内容仅展示完整标准里的部分截取内容,若需要完整标准请到上方自行免费下载完整标准文档。
标准图片预览:





- 其它标准
- 热门标准
- 化工行业标准(HG)
- HG/T3985-2007 聚四氟乙烯波纹管膨胀节
- HG/T20518-2008 化工粉体工程设计通用规范
- HG/T3459-2003 化学试剂 顺丁烯二酸酐
- HG∕T5056-2016 GB 7544在天然橡胶胶乳避孕套质量管理中的使用指南
- HG/T3219-2009 代替 HG/T 3219-1999 搪玻璃平面阀
- HG/T2017-2011 代替 HG/T 2017-2000 普通运动鞋
- HG/T2956.5-2001 硼镁矿石中氧化亚铁含量的测定重铬酸钾 容量法
- HG/T3276-2019 代替 HG/T 3276-2012 腐植酸铵肥料分析方法
- HG/T5036-2016 常温有机硫转化吸收催化剂催化性能试验方法
- HG/T4752-2014 整体浇铸乙烯基树脂混凝土电解槽
- HG/T3449-1999 化学试剂 甲基红
- HG/T2371-2003 代替 HG/T 2371-1992 搪玻璃开式搅拌容器
- HG/T5780-2020 涂料用高氯化聚乙烯树脂
- HG/T4221-2011 双组分室温硫化有机硅模具胶
- HG/T3459-2003 化学试剂 顺丁烯二酸酐
- 行业新闻
请牢记:“bzxz.net”即是“标准下载”四个汉字汉语拼音首字母与国际顶级域名“.net”的组合。 ©2025 标准下载网 www.bzxz.net 本站邮件:bzxznet@163.com
网站备案号:湘ICP备2025141790号-2
网站备案号:湘ICP备2025141790号-2