- 您的位置:
- 标准下载网 >>
- 标准分类 >>
- 电子行业标准(SJ) >>
- SJ/T 10233-1991 1200bit/s有线话带调制解调器技术要求
标准号:
SJ/T 10233-1991
标准名称:
1200bit/s有线话带调制解调器技术要求
标准类别:
电子行业标准(SJ)
标准状态:
现行-
发布日期:
1991-05-28 -
实施日期:
1991-12-01 出版语种:
简体中文下载格式:
.rar.pdf下载大小:
665.67 KB
中标分类号:
医药、卫生、劳动保护>>医药、卫生、劳动保护综合>>C01技术管理
替代情况:
SJ 1669-80采标情况:
(CCITT)V22 23-88 MOD
部分标准内容:
中华人民共和国电子行业标准
SJ/T 10231--10233 91
300bit/s1200bit/s.2400bit/s
有线话带调制解调器
技术要求
1991-05-28发布
1991-12-01 实施
中华人民共和国机械电子工业部发布中华人民共和国电子行业标准
200hit/s有线话带调制解调器
技术要求
SJ/T 10233:91
S1669-
市标准规定的烟种道封解测舞在技实性能上分刻等效采用国际自电活资询秀员分1主题内容与透用范围
标准规定1/s效新座空的市统培带调制解调器的术要求。去标准道两于单通交换电话网中及点对点二线专用中话型电路上用的1209bi1/频分制双附判解调益(月任一线专用电话型巴矫上叫婴条适当调节和适旧于通交换电网及点对点专电法型电路上的120比版本缺控式调制解调器,根据技术发展和实际使用情说逆议优选用“12ubit/题分制双工谢阅解调器”。本标准不排示此数据速率下其他形式的调制朗阐器的生产和使用。2引用标准
GR 3047.1
GB E047.E
CE 3454
GB3455
CB4793
GR6593
GE7623
GB T18
GB7619
G 3950
GIu 3R- 2
丽板、架和柜的基本只系列
电子设备台式机箱基本尺寸系列数努终端段备(TE)和数据申陷踏接设新(I>CE)之血的接口电路定艾表
非平衡双流换电龄的心气特性
中子量仪验发金要求
电子测量农器质量检验规则
在菩交换电话降上的自动座答设备或并行自动呼叫议备·包括人工和自动坐立呼叫时使回波垫制装置停止工作的规程数据传输月的失真新错率测量仪的特性在数据满信领激.通常同案成电略设备一起使用的不乎衡双流按口电路的电气拖生
在数据通信领域中,通满同案放电路设备一态使用的平断效流控口电路的电气特性
数接通估用通与9措件DTE/LXCE接口连接等和罐针分配谢制解便器用的环路测试设备
在电话型电路使用的调刷解调舒的比教前试TS)2110($J/Z9104)
1数据通佰一25捕针DTE/DCE接连接器及插计分配中华人房共和当机梯电子工业部991-05-28准 42
1951-12-C1实施
5J/r 10233—91
CCITT穿假V.14起止式学符间步数体伤范上的传输3主要技术性能
3.11200bit,s题分制双上调制解低器3 1.1主要特性
调特妞
在芦适交换电话网和点对点二线专用中路上双工操准:a.
采月湘率分制法分确俏道:
L每条停道都采用差分相移泻制,调别满本义GC改特(标称值步线路传输d.
含有一十戏码器,
常有到计装置;
可担供三种效据伯号速率结构送择。造拆4,
12nai/
同步,
s00bit/s
同步(选州》,
铭样B:
12006:同步,
soubit同步(选用》!
超止式。
1200bit/s
s00bit/3
屈选择A
起止式(选用)。
1200bit/g同步;
500bit/3同步(选臣)
1200hit/s起止式:
600hit/起正式(选用),
航送择3
具有处理1200hit/起止式和高达300bit/不等时数据能力的异步力式.异步方式的选择在快站信导的交换迁强中光成,3-1.2线路信号
3.1.2.1载使题率和保护单音额率低赖信道的截波领变少1200Hz。高频供追的教获题率为240H,只有在调制解调留使用高信道发送时才发送1S0C土20H%保护单音,可佳选用的券个保予单音为550+20Hz.3.1.2.2微据和保护单商线降号平在商题馆送内.10IIz保护单音电应比数据信号功率电平低6土1dB选用的550Hz保扩单音电购应比数据信功率电平低3=1dB。出于发送180:H保扩单音,故离题信退的题据信号功率电平比低规道的数据信号功率电平约低1B。3.1.2.3固定折惠均衡器bZxz.net
本调制解调留的发送端应具有阅定折衰均衔的范力。3.7.2.4照请和群时延持性
含固定的折惠均衡器特性在内,发送的线路信号频谱当于73%升余弦案降波形的平方根,并在图1所规定的范图内,同样.在850~1600H2(低势信道)利0~2390Hz(高频券43
SJ/10233—91
道>的随率范困内,发送器拍出的推时应在05
60:500
3. 1.3调制
3.1.3.1就据信号谅率
150us范用之内。
转波螺单
T25200
图1发送线踏微号幅度密限
选择A和避择3,当测制速率为600疫特对,发送至线路的整据信令速本应为1200bit/s60o/s
选托C在使用方式!,!、!、V中,数据信速率选择A和选择相同,在使用方式V时,发送至线路的致据信寸速率在谢制速率为(02.5十0.5特时成为12C5士1bit/.在性用二厂作方式V时,还有另一种数据信号避供用,即原制违率为611.5土1波待时,线路信号数据理率应为1223主2bit,g.
性,T作方式还择,3.5策。
3.1.3.2数据比持的编码
3. 7.3 2.11200bi1/s
发送的数据流按连续两比特分组(双比特组),每个双比特氢相对前一值号码元进行相位变化确仍(见表1),接收端对此双比持还码,并按正确的次序重新组合,双比特左边的数字是数据流中先出现的整学,
3. 1.3. 2.2Goobit/k
每个比持对曲一信导码元的相位进行相位变化编(见囊1),表1机位编码表
双比特
120(bit/
比特值
6bit/a
相位变化
办式1、1、N
指位变比式
1 270*
注:和位李化是范从一个前号马元中心到下一个前号马无中心的张变区内变示在线相择。4
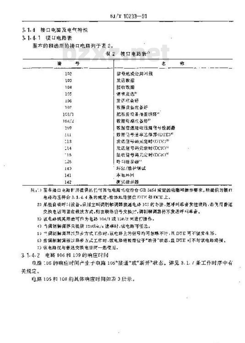
31.4接口电路及电气持性
31.4.1将电路表
SJ/T 1C233—91
基太的和选历的接口电路列于表2。表2楼口电路表
155门
信号地成公共州线
发逐数
按收数据
调来发步*
发送证条好
数据设备准备
把数拒投备至线陷“
效握轻期准备好”
效提信道收线陷定世格
效根速率率TE
发邀拍够元定时T
发送何号的元定时(X)
报收信号码定时(X\
呼斗指示
环国维含测试
本也坏川
减式措器
出::)基本接口书路新提供的位可其也电陷与应特台心卫3451现定的功陷动举作要求。所提供的根电品均生符令3-1.4.4条的现定·恰当终接应F[和IXE上,2)些自动呼设备果主叫调制护调器接随电选1G的小法,拖球叫单音发往然路,去电用递交换电话可固定投被方或,则在职络估号交快法,询制师调格格不安送呼以单音,3)设电峰规共用遮可作为电路10或1/2无进行择作当谢讨解谢器只提供1划0速单时,该电路可强达,5)调制料器以导业市式作时,该电的信日均可忽路不兴,月DE可接发实军()当调制样调器以异步与工作时,该电路将放增位于新于\状套,且DTE可不与试电路终,7)该电路仅与书运交换电阿一起使剂.3..4.2电路106和199的响应
巾路D6的响应时间产生于中踏105接通”或*断开”状志,详见3.1.了策工作时序中有关规定。
电路105利10的其体响虚时向问如去3所示。- 45
SJ/T 10233—91
装3电路1U6知109的应时间
状变转换
电108
“脐元*到“传适\
“接通\到\斯开”
地路109
\断开\到\接迟”
“摄通“到“断开”
3.1.与3电路111和数据突率送蜂控制同转法
t±2元s
1c5--20Sms
10~-24m
学芷氨波
210--275m
105--25ma
10~241
可用开关(或美似装鱼>或用电路1i或均者的结台来选择致据连率,若提供电路111.则电路111上的“接通状志应选择12Dbit/s的工作速率,断开\状态则应选择hocbit/s的工作速率。3.1.4.4接口电路的持线
接口电路应符合GB3455中规定的电气特坐利1SQ2110(SJ/29104>规家的逆接器及其插捕针分配方案。
3.1.4.5接口电路的故障状态
故险状态楼GB3455第7章中有关楼收器故障控测类型的有关观定。a逆所故障捡测类型1时,DTE去抵电路1D7的敬降状急作为“候开\状态,b.
使用故萨检测类型1时,[KE应把电略1G5和电格1R上的放随状态作为\所开\状上面本提到的其他所有电露,可以便用数障检谢类型0或1来处理。3.1.5DT/LKE接口的工作方式
3.1- 5. 1 选择 A
调制解调器可按下列工作方式构成,方式11200bit/同步,
方式160bit/a同步(选用)。
在使用这些工作方式时,调剧解调器应在电路113或114的控制下,逆过也路103换受DTE发来的同步数据,然后根据3.1.6条的记定,将这些数据进行扰码,再送至调制翻按3.1.3.2条的规定进行数挑编码。
除GB3154中规定的发送器定时安排之外,本调制辉调器让声月方乐接收器伯号码元定研中提收变送信导码元定时的能力3-1-5.2选拆B
调制解调器可按下列工作方式性成:万式11800bit/同步:
方武!
120Ghit/s起式8.9.1C双11比特/字符方式I600bit/a同步(选用)
方或1600hi/k起止式8.9.10或11比/字荐(选用>45-
同步方式已在选择A中沿出。
SJ/T10233—91
在起止方式中,调制解调器应以1209bit/s或500bit/s的原称适率接受由DTE送来的起式宁符数据流,要发送的起式数据应按照CCJTT建议V.14转换成适合十按选择A传送的因步数据范,
解调后的数据应接3. 1, 3. 2 条见定详码,然后接 3.1. 5系规定解扰再通过符合,CCJTT建议V.14的转换器复原成起止式字符教据。当按基中的账扩腰的信号蹭率范固期作时,电踏104为卫工E提供的内部字符信号速率底在表4规定的范两内。
数瑞速
60ia/s
1200hin/s
3.1.53选择心
内部信学关冲率性国
bao-6u6Lit/a
1200~12t2hil/s
调制解调器可接下列工作方式构成:1200l/同步:
为式[
1200hit/起止式8.9.10或11比特/字方式1
方式1600bit/:同步(选用)
方式WG00bit/s起止式R、9,10或11比/字符(选用).娱的
60~14/
122~1227/
具有处理120bit/a想止式和高达30ib/s不等时数能小的异步方式。方式Tn类似于选拆B
3. 1. 5. 3. 1 当本万式
使用选择时,谢制解调送应把选择乃中给出的方式I、1和I、包括进去,再加上式V在性方式V时,调制解阅器发逆器总量以高干输人数据率的一种速率发送数册,耐使按收器缆冲器不范作用。普通交换电话网联络估号的交换过癌许自动选择方式和方式;方式!,和应在安装时选定,在专历电路上没有售动谈择工作克式,关丁持实的及比持值的线路信号踪码见表1.
3. 1. 5. 3. 2发送器
在使用方式v时谢解调器应以0到300bit/惑120Ghit/e标称理率下口动接受来白DTE的起止式字符敢据案,以1205bir/s鸡1223bit/s的座率将物入整据变接同步数据,此时发送器织冲器应完成下列工作。,在任何一种数据跃变时启动其异步比特计数器:在此比特计效器到时后,总是肥电略103上收到的后个比特发送出去c,在比行计数器计数期间,根据线路率审以1205H=载1223H的频审对输人数据取样,
这杆小能保证逆率为C到30bit/的输人题据通读发送端紧冲器所产华的大失再在30cbit/9时为25%,150bil/s时为12.5%,且将渠证中断信号通过此毁冲器时不会有任何变化,
输入字符长底和结构应与选择R相同在采用:200hi1/%异步方式V时,两个相邻字符格47
SJ/T19233--91
式,出持和出等享格式,可以自动地望处是,好同选择,制解调器应成内部时钟电路1或从接收器信号码元定时中料剂钱路信号时钟,可在安装时选择,3.1.5. 3.3牛信号座率范用
在范用方式,[T上通过电路133退供的字内部信号递率应延12kit/x的线路速率;
02ctbit/s放 1170--1204bi1/s.1223bi:/9的线速率:
G~.95bit/8改1190~.12211/。
可根据用产意您在发遇器中进行线路停与连率选择,证在接化器中对这种速率选择进行自动控测
3. 1. 6 批码器和解扰器
2. 1. 6.1犹码器
说制解调器没送端应包含一个生皮老感式为1一-1十×-\的口同步扰码器。加到扰码器上的息款括序列应有效地除以此生疫终项式,特所役商的系数投降系排列。以构成整据序列,由扰碎器的输出媒恼日,谁数抢序列为:D-D, , X-G-X
式中,扰码器输出的效据予列:D—加或扰码器上的数报序列,
一表示榜二加,
表示二洗制柜流,
实现方括图如图3所求,
数端输入
州2粘码器
注:1)在该或他图中,按口电略起的专司(二通制1)和变号二达制0)分划与二司0相对应,2】凹括耐器布内,在扰强较心我吸裂有(4十连满】时,才把题出就玛的下一十[期3.1.6.2解扰器
调制解调留接收器中应提供一个否有生成影项式为1X-\X\1\的自同步解抗器接收需解低新产生的信良数据序列应来以生成害式1十-u士-1形成解光信息,按隧弃顺序提刻得到签复后的信息列的系数形成输出数据序列,内下式终出:D,+-)
48 --
SJ/11023391
式中,2。—输出数据序列。其余符号同式1其实现力框图如图3\
■核湿
数指输入
区工区
出解抗器
:)在此泛到·电终些的传号一进利1)和空号(二进制3分别与1和D相对点21包括险则电在内.在辉实器人端检测到64个逆情!时,时把部批器送出的下个0例相,此检这器压交换程终过型节来后牙开始下作,若有此电端,的3.1.乐11系中所述的始寸(未代的二选制1>整测以在外进行,3.1.7工作频行
3.1.7.1待近和工作方式选控
牢普通交换电话网上,上叫数据站的调制解调举应在低趣信道上发送而在高频信道上按收(呼叫方式),应等数据站的通制新调智应在低叔偿道上接收,而存高频信道上发送(应客方式>
若车普通交换电请网上要通迁荣作人员理立呼叫、那么用户之叫拼需要就信进分配间题必故双协设,在点对点的专用电赔上,将道分配问题按用户之间的农边协权决,在点对点专用良路上,方式:测的选强将视据管理部门之间或用户之前双边协这来进行。
3.1.7.2自动应答序列
G日7623自动应将片买:通效国际交换原质间时由应等方式的隔制解调器发关出去。间在点对点专用电路或良内当证交接电话网上,龄充许可不发送此序列。3.1.7.3送择A和选操T的作项序
3.1.7.31通交资活测时定裁能
在间际菩通空将网中,呼叫式谢到解调器和应等方式调制解调器之间的初龄同技办法如图新示,另种不带(62规的广动应答收备的谢制评谢器,其联络信号的交赖顺序国6
— 45 -
呼以式调制解调器
发递的载路信号
:效神
按全线部
您主器
发送的线脂陪号
50:上A5ms
接亚线路
RSD心±
S.I/T 10233-91
?6±30ms
+$5±10mz
二进划1
155+60斤.9的
同实检测未扰
码的一逆制!
拉检制
134位至二进1
未持的的二进:
75=70m18
说设电范出经通
注270±40mm
456±10mm
抗妈的二进!
和18CF1
765±15m
时间实创益
码的二并制1
,二进制非央自选择心
1:14并生二进制1
数提1H2
制数落
图送择A利联终危学的变换过程(带有V5自动应答)50
呼方式调制样许誉
发送的续路信号
接至路
管方式制州学
发通的然路情号
SJ/T 10233 91
等4651:
按奇的二进制1
在155±50mm时间
内控像未无码的
二进前1
在27-1±40mm
时间内抢谢
码的二避前1
104摘至二进制至
梵码的二进制1
和LBDEH
接至线路
*慢疫电路105已经拨适
在27吐0w.
内时同内收测
扰码的二层制1
成二进心
765·±:10m9
充码的一进部1
等待76.5±70m
兰:一进制0米心巡择
104第使互二逆制1
效诺和002
国5选择4册B腺踏危号的变换过程没25的自动等序列呼叫方式调制解调器
-丑呼叫方式调制解调器接至绝既它就应!以配节,以更在商题信道中按收信丹,按心B7623规定,使电路107处小~挖通“将而,比期湖期调需应保持家萨状态,直到检测出155三50%的未扰的二进制1和再等待456士10n后,在频俏道上发送抗码的二进制1。者在270十40m内·高塑信道上检删到扰码的二.进制1后,调制解调器表通电略11,然后再等51
SJ/T10233·91
微71二0切5,此时电路1所应报垢表3同定载波方式对电降15的状态进行时应,当路10e“断开\时.电路103被拍位至二进制1状悉。h.力
应答方式谢制解测举要至线龄并立即在符合G7521白动应害序列之后,该调制解调器就应加以阅节,以使低频信萌处于接收状态,然后,它应使电略107处于-接通“缺态并发送扰码的二进制1。270士40ms内,在抵估适上检测出码的二进制1或心后,调制解调器应在高频信道上发送扰码的二进制.且等持785二10ms后+使电路1处于“接通\状态此时电器106应根据表3的固定载波为式对电路115的状态进行$应,当电路[06“断开时,电站103应被箱位至二进制1状态在商个调制解调器均出人工按至裁路时,不咨是呼叫方式的还是险容方式的调制解调光被接至线路·这个顺序都适压,在联络信号的交换过利结束之后.1经收到的结路信的避时丢尖或重新出现不应产生另一联信丹的交换益程,电路19序按表9给出的询应时避行三作。3.1.7.3.2普通交换电话阅我点对点专用中跨一—载浪变至1TF一且接通出路15,调制解调%应发送一个与加到自路113上的二进制1相对应成步信号。在元听岁送比可步信号之后210~275m5吋间内起策证心听106.接收的谢期解谢应建文定时和解码器同啦.然后弃105--2C5m3时叫内接通电路109。每个作摘方向缸应单独加以控制。注,整逆交换电适网上的受控或披操作是选用的,需议不受控滤操伤用于带写波抑制器的赔。3.1.7.4选择C的T作顺序
造托的上作晒,予妞图e所示。
3.1.7.4.1普通交换电话网固定载波a.呼叫方式调制解谢器
如果谢制解调器按工作方式「、T构使,则联络信号的交换过程与选择B相同,如果调制解调器龄方式Y工作,以联诺信号的交换现序应自动的选押方式!或方式Y:这个序是:呼叫方式谢制解调券且接至载断,它就应加以调节,以惊生高频信道中接收后号,耐且根括GB7623规定接通电路107.调制解谢器皮持寂静直到检侧山155士50ak的末扰码的一进制1(方式!)再等待465士10m19后,度在低频信道上发送裁码的二进制0方式1),若在270士40::时闹内.商题信道上控测出也码的一逆制1方式>时.测制解谢器应接通中路129.进人方式V然后历等待755二.10m%,接君电路106按表3固定裁战为式的规定对电路195的式离进行响应.当电路106\断并\时,电路103应核搭位举二进制1态,b,应答方式诞制解谢器,方式!一互应容方式阅刷解阅器接至线路,并立即在符合GB7623应等序列之后,该调判解调器应加以调节,以使低趣信道处干接收状态,然后便电器1C7处于“境适”状态,发送末快码二进请1方式!)
去3士4斤时间内,在低频存道上检读到扰码的二进制0式■时,调制样谢器应进人方式!,在高瓶件道上发送批码的一进制1(式Y)且等荐755士10m%后,使电陷10处于“接通“裁态,
若在270土40m时间内,在低频危进上检测出扰的的二进制1(方式1)时,调制解调器应进人方式【,在高赖信道上发送扰码的二逆制1方式!>,且等待75二10m3后,使电路10- 52
小提示:此标准内容仅展示完整标准里的部分截取内容,若需要完整标准请到上方自行免费下载完整标准文档。
SJ/T 10231--10233 91
300bit/s1200bit/s.2400bit/s
有线话带调制解调器
技术要求
1991-05-28发布
1991-12-01 实施
中华人民共和国机械电子工业部发布中华人民共和国电子行业标准
200hit/s有线话带调制解调器
技术要求
SJ/T 10233:91
S1669-
市标准规定的烟种道封解测舞在技实性能上分刻等效采用国际自电活资询秀员分
标准规定1/s效新座空的市统培带调制解调器的术要求。去标准道两于单通交换电话网中及点对点二线专用中话型电路上用的1209bi1/频分制双附判解调益(月任一线专用电话型巴矫上叫婴条适当调节和适旧于通交换电网及点对点专电法型电路上的120比版本缺控式调制解调器,根据技术发展和实际使用情说逆议优选用“12ubit/题分制双工谢阅解调器”。本标准不排示此数据速率下其他形式的调制朗阐器的生产和使用。2引用标准
GR 3047.1
GB E047.E
CE 3454
GB3455
CB4793
GR6593
GE7623
GB T18
GB7619
G 3950
GIu 3R- 2
丽板、架和柜的基本只系列
电子设备台式机箱基本尺寸系列数努终端段备(TE)和数据申陷踏接设新(I>CE)之血的接口电路定艾表
非平衡双流换电龄的心气特性
中子量仪验发金要求
电子测量农器质量检验规则
在菩交换电话降上的自动座答设备或并行自动呼叫议备·包括人工和自动坐立呼叫时使回波垫制装置停止工作的规程数据传输月的失真新错率测量仪的特性在数据满信领激.通常同案成电略设备一起使用的不乎衡双流按口电路的电气拖生
在数据通信领域中,通满同案放电路设备一态使用的平断效流控口电路的电气特性
数接通估用通与9措件DTE/LXCE接口连接等和罐针分配谢制解便器用的环路测试设备
在电话型电路使用的调刷解调舒的比教前试TS)2110($J/Z9104)
1数据通佰一25捕针DTE/DCE接连接器及插计分配中华人房共和当机梯电子工业部991-05-28准 42
1951-12-C1实施
5J/r 10233—91
CCITT穿假V.14起止式学符间步数体伤范上的传输3主要技术性能
3.11200bit,s题分制双上调制解低器3 1.1主要特性
调特妞
在芦适交换电话网和点对点二线专用中路上双工操准:a.
采月湘率分制法分确俏道:
L每条停道都采用差分相移泻制,调别满本义GC改特(标称值步线路传输d.
含有一十戏码器,
常有到计装置;
可担供三种效据伯号速率结构送择。造拆4,
12nai/
同步,
s00bit/s
同步(选州》,
铭样B:
12006:同步,
soubit同步(选用》!
超止式。
1200bit/s
s00bit/3
屈选择A
起止式(选用)。
1200bit/g同步;
500bit/3同步(选臣)
1200hit/s起止式:
600hit/起正式(选用),
航送择3
具有处理1200hit/起止式和高达300bit/不等时数据能力的异步力式.异步方式的选择在快站信导的交换迁强中光成,3-1.2线路信号
3.1.2.1载使题率和保护单音额率低赖信道的截波领变少1200Hz。高频供追的教获题率为240H,只有在调制解调留使用高信道发送时才发送1S0C土20H%保护单音,可佳选用的券个保予单音为550+20Hz.3.1.2.2微据和保护单商线降号平在商题馆送内.10IIz保护单音电应比数据信号功率电平低6土1dB选用的550Hz保扩单音电购应比数据信功率电平低3=1dB。出于发送180:H保扩单音,故离题信退的题据信号功率电平比低规道的数据信号功率电平约低1B。3.1.2.3固定折惠均衡器bZxz.net
本调制解调留的发送端应具有阅定折衰均衔的范力。3.7.2.4照请和群时延持性
含固定的折惠均衡器特性在内,发送的线路信号频谱当于73%升余弦案降波形的平方根,并在图1所规定的范图内,同样.在850~1600H2(低势信道)利0~2390Hz(高频券43
SJ/10233—91
道>的随率范困内,发送器拍出的推时应在05
60:500
3. 1.3调制
3.1.3.1就据信号谅率
150us范用之内。
转波螺单
T25200
图1发送线踏微号幅度密限
选择A和避择3,当测制速率为600疫特对,发送至线路的整据信令速本应为1200bit/s60o/s
选托C在使用方式!,!、!、V中,数据信速率选择A和选择相同,在使用方式V时,发送至线路的致据信寸速率在谢制速率为(02.5十0.5特时成为12C5士1bit/.在性用二厂作方式V时,还有另一种数据信号避供用,即原制违率为611.5土1波待时,线路信号数据理率应为1223主2bit,g.
性,T作方式还择,3.5策。
3.1.3.2数据比持的编码
3. 7.3 2.11200bi1/s
发送的数据流按连续两比特分组(双比特组),每个双比特氢相对前一值号码元进行相位变化确仍(见表1),接收端对此双比持还码,并按正确的次序重新组合,双比特左边的数字是数据流中先出现的整学,
3. 1.3. 2.2Goobit/k
每个比持对曲一信导码元的相位进行相位变化编(见囊1),表1机位编码表
双比特
120(bit/
比特值
6bit/a
相位变化
办式1、1、N
指位变比式
1 270*
注:和位李化是范从一个前号马元中心到下一个前号马无中心的张变区内变示在线相择。4
31.4接口电路及电气持性
31.4.1将电路表
SJ/T 1C233—91
基太的和选历的接口电路列于表2。表2楼口电路表
155门
信号地成公共州线
发逐数
按收数据
调来发步*
发送证条好
数据设备准备
把数拒投备至线陷“
效握轻期准备好”
效提信道收线陷定世格
效根速率率TE
发邀拍够元定时T
发送何号的元定时(X)
报收信号码定时(X\
呼斗指示
环国维含测试
本也坏川
减式措器
出::)基本接口书路新提供的位可其也电陷与应特台心卫3451现定的功陷动举作要求。所提供的根电品均生符令3-1.4.4条的现定·恰当终接应F[和IXE上,2)些自动呼设备果主叫调制护调器接随电选1G的小法,拖球叫单音发往然路,去电用递交换电话可固定投被方或,则在职络估号交快法,询制师调格格不安送呼以单音,3)设电峰规共用遮可作为电路10或1/2无进行择作当谢讨解谢器只提供1划0速单时,该电路可强达,5)调制料器以导业市式作时,该电的信日均可忽路不兴,月DE可接发实军()当调制样调器以异步与工作时,该电路将放增位于新于\状套,且DTE可不与试电路终,7)该电路仅与书运交换电阿一起使剂.3..4.2电路106和199的响应
巾路D6的响应时间产生于中踏105接通”或*断开”状志,详见3.1.了策工作时序中有关规定。
电路105利10的其体响虚时向问如去3所示。- 45
SJ/T 10233—91
装3电路1U6知109的应时间
状变转换
电108
“脐元*到“传适\
“接通\到\斯开”
地路109
\断开\到\接迟”
“摄通“到“断开”
3.1.与3电路111和数据突率送蜂控制同转法
t±2元s
1c5--20Sms
10~-24m
学芷氨波
210--275m
105--25ma
10~241
可用开关(或美似装鱼>或用电路1i或均者的结台来选择致据连率,若提供电路111.则电路111上的“接通状志应选择12Dbit/s的工作速率,断开\状态则应选择hocbit/s的工作速率。3.1.4.4接口电路的持线
接口电路应符合GB3455中规定的电气特坐利1SQ2110(SJ/29104>规家的逆接器及其插捕针分配方案。
3.1.4.5接口电路的故障状态
故险状态楼GB3455第7章中有关楼收器故障控测类型的有关观定。a逆所故障捡测类型1时,DTE去抵电路1D7的敬降状急作为“候开\状态,b.
使用故萨检测类型1时,[KE应把电略1G5和电格1R上的放随状态作为\所开\状上面本提到的其他所有电露,可以便用数障检谢类型0或1来处理。3.1.5DT/LKE接口的工作方式
3.1- 5. 1 选择 A
调制解调器可按下列工作方式构成,方式11200bit/同步,
方式160bit/a同步(选用)。
在使用这些工作方式时,调剧解调器应在电路113或114的控制下,逆过也路103换受DTE发来的同步数据,然后根据3.1.6条的记定,将这些数据进行扰码,再送至调制翻按3.1.3.2条的规定进行数挑编码。
除GB3154中规定的发送器定时安排之外,本调制辉调器让声月方乐接收器伯号码元定研中提收变送信导码元定时的能力3-1-5.2选拆B
调制解调器可按下列工作方式性成:万式11800bit/同步:
方武!
120Ghit/s起式8.9.1C双11比特/字符方式I600bit/a同步(选用)
方或1600hi/k起止式8.9.10或11比/字荐(选用>45-
同步方式已在选择A中沿出。
SJ/T10233—91
在起止方式中,调制解调器应以1209bit/s或500bit/s的原称适率接受由DTE送来的起式宁符数据流,要发送的起式数据应按照CCJTT建议V.14转换成适合十按选择A传送的因步数据范,
解调后的数据应接3. 1, 3. 2 条见定详码,然后接 3.1. 5系规定解扰再通过符合,CCJTT建议V.14的转换器复原成起止式字符教据。当按基中的账扩腰的信号蹭率范固期作时,电踏104为卫工E提供的内部字符信号速率底在表4规定的范两内。
数瑞速
60ia/s
1200hin/s
3.1.53选择心
内部信学关冲率性国
bao-6u6Lit/a
1200~12t2hil/s
调制解调器可接下列工作方式构成:1200l/同步:
为式[
1200hit/起止式8.9.10或11比特/字方式1
方式1600bit/:同步(选用)
方式WG00bit/s起止式R、9,10或11比/字符(选用).娱的
60~14/
122~1227/
具有处理120bit/a想止式和高达30ib/s不等时数能小的异步方式。方式Tn类似于选拆B
3. 1. 5. 3. 1 当本万式
使用选择时,谢制解调送应把选择乃中给出的方式I、1和I、包括进去,再加上式V在性方式V时,调制解阅器发逆器总量以高干输人数据率的一种速率发送数册,耐使按收器缆冲器不范作用。普通交换电话网联络估号的交换过癌许自动选择方式和方式;方式!,和应在安装时选定,在专历电路上没有售动谈择工作克式,关丁持实的及比持值的线路信号踪码见表1.
3. 1. 5. 3. 2发送器
在使用方式v时谢解调器应以0到300bit/惑120Ghit/e标称理率下口动接受来白DTE的起止式字符敢据案,以1205bir/s鸡1223bit/s的座率将物入整据变接同步数据,此时发送器织冲器应完成下列工作。,在任何一种数据跃变时启动其异步比特计数器:在此比特计效器到时后,总是肥电略103上收到的后个比特发送出去c,在比行计数器计数期间,根据线路率审以1205H=载1223H的频审对输人数据取样,
这杆小能保证逆率为C到30bit/的输人题据通读发送端紧冲器所产华的大失再在30cbit/9时为25%,150bil/s时为12.5%,且将渠证中断信号通过此毁冲器时不会有任何变化,
输入字符长底和结构应与选择R相同在采用:200hi1/%异步方式V时,两个相邻字符格47
SJ/T19233--91
式,出持和出等享格式,可以自动地望处是,好同选择,制解调器应成内部时钟电路1或从接收器信号码元定时中料剂钱路信号时钟,可在安装时选择,3.1.5. 3.3牛信号座率范用
在范用方式,[T上通过电路133退供的字内部信号递率应延12kit/x的线路速率;
02ctbit/s放 1170--1204bi1/s.1223bi:/9的线速率:
G~.95bit/8改1190~.12211/。
可根据用产意您在发遇器中进行线路停与连率选择,证在接化器中对这种速率选择进行自动控测
3. 1. 6 批码器和解扰器
2. 1. 6.1犹码器
说制解调器没送端应包含一个生皮老感式为1一-1十×-\的口同步扰码器。加到扰码器上的息款括序列应有效地除以此生疫终项式,特所役商的系数投降系排列。以构成整据序列,由扰碎器的输出媒恼日,谁数抢序列为:D-D, , X-G-X
式中,扰码器输出的效据予列:D—加或扰码器上的数报序列,
一表示榜二加,
表示二洗制柜流,
实现方括图如图3所求,
数端输入
州2粘码器
注:1)在该或他图中,按口电略起的专司(二通制1)和变号二达制0)分划与二司0相对应,2】凹括耐器布内,在扰强较心我吸裂有(4十连满】时,才把题出就玛的下一十[期3.1.6.2解扰器
调制解调留接收器中应提供一个否有生成影项式为1X-\X\1\的自同步解抗器接收需解低新产生的信良数据序列应来以生成害式1十-u士-1形成解光信息,按隧弃顺序提刻得到签复后的信息列的系数形成输出数据序列,内下式终出:D,+-)
48 --
SJ/11023391
式中,2。—输出数据序列。其余符号同式1其实现力框图如图3\
■核湿
数指输入
区工区
出解抗器
:)在此泛到·电终些的传号一进利1)和空号(二进制3分别与1和D相对点21包括险则电在内.在辉实器人端检测到64个逆情!时,时把部批器送出的下个0例相,此检这器压交换程终过型节来后牙开始下作,若有此电端,的3.1.乐11系中所述的始寸(未代的二选制1>整测以在外进行,3.1.7工作频行
3.1.7.1待近和工作方式选控
牢普通交换电话网上,上叫数据站的调制解调举应在低趣信道上发送而在高频信道上按收(呼叫方式),应等数据站的通制新调智应在低叔偿道上接收,而存高频信道上发送(应客方式>
若车普通交换电请网上要通迁荣作人员理立呼叫、那么用户之叫拼需要就信进分配间题必故双协设,在点对点的专用电赔上,将道分配问题按用户之间的农边协权决,在点对点专用良路上,方式:测的选强将视据管理部门之间或用户之前双边协这来进行。
3.1.7.2自动应答序列
G日7623自动应将片买:通效国际交换原质间时由应等方式的隔制解调器发关出去。间在点对点专用电路或良内当证交接电话网上,龄充许可不发送此序列。3.1.7.3送择A和选操T的作项序
3.1.7.31通交资活测时定裁能
在间际菩通空将网中,呼叫式谢到解调器和应等方式调制解调器之间的初龄同技办法如图新示,另种不带(62规的广动应答收备的谢制评谢器,其联络信号的交赖顺序国6
— 45 -
呼以式调制解调器
发递的载路信号
:效神
按全线部
您主器
发送的线脂陪号
50:上A5ms
接亚线路
RSD心±
S.I/T 10233-91
?6±30ms
+$5±10mz
二进划1
155+60斤.9的
同实检测未扰
码的一逆制!
拉检制
134位至二进1
未持的的二进:
75=70m18
说设电范出经通
注270±40mm
456±10mm
抗妈的二进!
和18CF1
765±15m
时间实创益
码的二并制1
,二进制非央自选择心
1:14并生二进制1
数提1H2
制数落
图送择A利联终危学的变换过程(带有V5自动应答)50
呼方式调制样许誉
发送的续路信号
接至路
管方式制州学
发通的然路情号
SJ/T 10233 91
等4651:
按奇的二进制1
在155±50mm时间
内控像未无码的
二进前1
在27-1±40mm
时间内抢谢
码的二避前1
104摘至二进制至
梵码的二进制1
和LBDEH
接至线路
*慢疫电路105已经拨适
在27吐0w.
内时同内收测
扰码的二层制1
成二进心
765·±:10m9
充码的一进部1
等待76.5±70m
兰:一进制0米心巡择
104第使互二逆制1
效诺和002
国5选择4册B腺踏危号的变换过程没25的自动等序列呼叫方式调制解调器
-丑呼叫方式调制解调器接至绝既它就应!以配节,以更在商题信道中按收信丹,按心B7623规定,使电路107处小~挖通“将而,比期湖期调需应保持家萨状态,直到检测出155三50%的未扰的二进制1和再等待456士10n后,在频俏道上发送抗码的二进制1。者在270十40m内·高塑信道上检删到扰码的二.进制1后,调制解调器表通电略11,然后再等51
SJ/T10233·91
微71二0切5,此时电路1所应报垢表3同定载波方式对电降15的状态进行时应,当路10e“断开\时.电路103被拍位至二进制1状悉。h.力
应答方式谢制解测举要至线龄并立即在符合G7521白动应害序列之后,该调制解调器就应加以阅节,以使低频信萌处于接收状态,然后,它应使电略107处于-接通“缺态并发送扰码的二进制1。270士40ms内,在抵估适上检测出码的二进制1或心后,调制解调器应在高频信道上发送扰码的二进制.且等持785二10ms后+使电路1处于“接通\状态此时电器106应根据表3的固定载波为式对电路115的状态进行$应,当电路[06“断开时,电站103应被箱位至二进制1状态在商个调制解调器均出人工按至裁路时,不咨是呼叫方式的还是险容方式的调制解调光被接至线路·这个顺序都适压,在联络信号的交换过利结束之后.1经收到的结路信的避时丢尖或重新出现不应产生另一联信丹的交换益程,电路19序按表9给出的询应时避行三作。3.1.7.3.2普通交换电话阅我点对点专用中跨一—载浪变至1TF一且接通出路15,调制解调%应发送一个与加到自路113上的二进制1相对应成步信号。在元听岁送比可步信号之后210~275m5吋间内起策证心听106.接收的谢期解谢应建文定时和解码器同啦.然后弃105--2C5m3时叫内接通电路109。每个作摘方向缸应单独加以控制。注,整逆交换电适网上的受控或披操作是选用的,需议不受控滤操伤用于带写波抑制器的赔。3.1.7.4选择C的T作顺序
造托的上作晒,予妞图e所示。
3.1.7.4.1普通交换电话网固定载波a.呼叫方式调制解谢器
如果谢制解调器按工作方式「、T构使,则联络信号的交换过程与选择B相同,如果调制解调器龄方式Y工作,以联诺信号的交换现序应自动的选押方式!或方式Y:这个序是:呼叫方式谢制解调券且接至载断,它就应加以调节,以惊生高频信道中接收后号,耐且根括GB7623规定接通电路107.调制解谢器皮持寂静直到检侧山155士50ak的末扰码的一进制1(方式!)再等待465士10m19后,度在低频信道上发送裁码的二进制0方式1),若在270士40::时闹内.商题信道上控测出也码的一逆制1方式>时.测制解谢器应接通中路129.进人方式V然后历等待755二.10m%,接君电路106按表3固定裁战为式的规定对电路195的式离进行响应.当电路106\断并\时,电路103应核搭位举二进制1态,b,应答方式诞制解谢器,方式!一互应容方式阅刷解阅器接至线路,并立即在符合GB7623应等序列之后,该调判解调器应加以调节,以使低趣信道处干接收状态,然后便电器1C7处于“境适”状态,发送末快码二进请1方式!)
去3士4斤时间内,在低频存道上检读到扰码的二进制0式■时,调制样谢器应进人方式!,在高瓶件道上发送批码的一进制1(式Y)且等荐755士10m%后,使电陷10处于“接通“裁态,
若在270土40m时间内,在低频危进上检测出扰的的二进制1(方式1)时,调制解调器应进人方式【,在高赖信道上发送扰码的二逆制1方式!>,且等待75二10m3后,使电路10- 52
小提示:此标准内容仅展示完整标准里的部分截取内容,若需要完整标准请到上方自行免费下载完整标准文档。
标准图片预览:





- 热门标准
- 电子行业标准(SJ)
- SJ3166-1988 GZS12-4-3型彩色显像管插座
- SJ783-1974 3DG101型NPN硅外延平面高频小功率三极管
- SJ2857.2-1988 温差电致冷材料性能的测试方法 电导率的测试方法
- SJ2879-1988 彩色电视接收机用色纯静会聚磁体组合件总规范
- SJ/T9546-1993 无金属化孔单、双面印制板的质量分等标准
- SJ/T31063-1994 TCM-B三氯乙烯清洗机完好要求和检查评定方法
- SJ/T31168-1994 发射管电性能测试电源完好要求和检查评定方法
- SJ/T31384-1994 洗衣机定时器寿命试验台完好要求和检查评定方法
- SJ/T31441-1994 离心式制冷机组完好要求和检查评定方法
- SJ/T31449-1994 供油管道完好要求和检查评定方法
- SJ/T10401-1993 半导体集成音响电路马达稳速电路测试方法的基本原理
- SJ/T10455-1993 厚膜混合集成电路用铜导体浆料
- SJ/T11010-1996 电子器件详细规范 半导体电视集成电路CD1124ACP伴音中频放大电路
- SJ/T11088-1996 电子器件详细规范 半导体集成电路CD7680CP图象伴音中频放大电路
- SJ/T10669-1995 表面组装器件可焊性试验
- 行业新闻
请牢记:“bzxz.net”即是“标准下载”四个汉字汉语拼音首字母与国际顶级域名“.net”的组合。 ©2025 标准下载网 www.bzxz.net 本站邮件:bzxznet@163.com
网站备案号:湘ICP备2025141790号-2
网站备案号:湘ICP备2025141790号-2