- 您的位置:
- 标准下载网 >>
- 标准分类 >>
- 化工行业标准(HG) >>
- HG/T 2082-1991 直接深蓝L-3RB(直接耐晒蓝B2RL)
标准号:
HG/T 2082-1991
标准名称:
直接深蓝L-3RB(直接耐晒蓝B2RL)
标准类别:
化工行业标准(HG)
英文名称:
Direct Dark Blue L-3RB (Direct Fast Blue B2RL)标准状态:
已作废-
发布日期:
1991-07-17 -
实施日期:
1992-01-01 -
作废日期:
2007-03-01 出版语种:
简体中文下载格式:
.rar.pdf下载大小:
146.01 KB
替代情况:
被HG/T 2082-2006代替
部分标准内容:
中华人民共和国化工行业标准
直接深蓝L-3RB
(直接耐晒蓝B2RL)
主题内容与适用范围
HG2082—91
本标准规定了直接深蓝L-3RB的技术要求、试验方法、检验规则、标志、包装、运输和贮存。本标准适用于由氨基C酸重氮物与1-萘胺偶合所得产物经重氮化,再与1-萘胺-7-磺酸偶合所得产物再经重氮化与J酸偶合制得的直接深蓝L-3RB。该产品主要用于纤维素纤维的染色。结构式:
分子式:C4oH2aO1aN,S,Na4
相对分子质量:1029.89(按1987年国际相对原子质量)引用标准
GB2374
GB2375
GB2381
GB2383
GB2386
GB3920
GB3921
GB3922
GB6152
GB8427
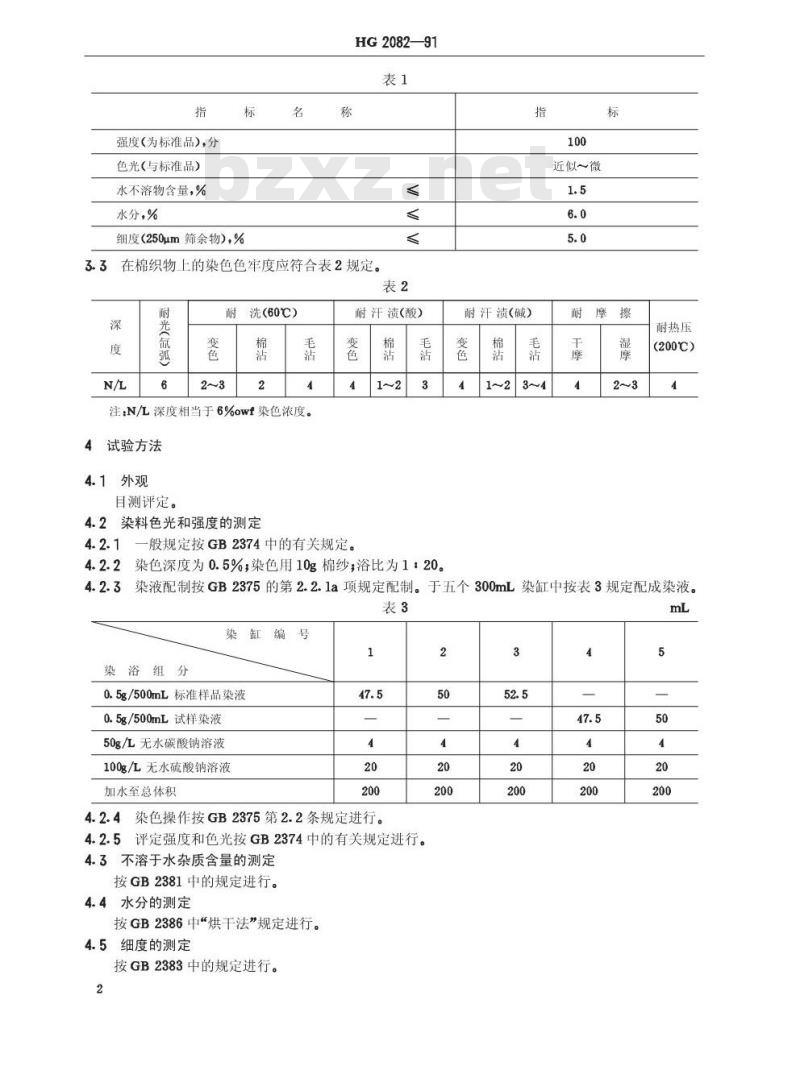
3技术要求
染料染色测定的一般条件规定
直接染料染色色光和强度的测定方法染料中不溶物含量的测定方法
染料筛分细度的测定方法
染料及染料中间体水分的测定方法纺织品耐摩擦色牢度试验方法
纺织品耐洗色牢度试验方法
纺织品耐汗渍色牢度试验方法
纺织品耐热压(熨烫)色牢度试验方法纺织品耐光色牢度试验方法氙弧3.1外观:蓝灰色均勾粉末。
3.2直接深蓝L-3RB的质量应符合表1规定中华人民共和国化学工业部1991-07-17批准o
1992-01-01实施bzxz.net
强度(为标准品),分
色光(与标准品)
水不溶物含量,%
水分,%
细度(250um筛余物),%
HG2082—91
在棉织物上的染色色牢度应符合表2规定。表2
耐光(氙弧)
洗(60℃)
注:N/L深度相当于6%owf染色浓度。4
试验方法
4.1外观
目测评定。
4.2染料色光和强度的测定
耐汗渍(酸)
4.2.1一般规定按GB2374中的有关规定。1~2
4.2.2染色深度为0.5%;染色用10g棉纱;浴比为1:20。指
耐汗渍(碱)
近似~微
耐热压
(200℃)
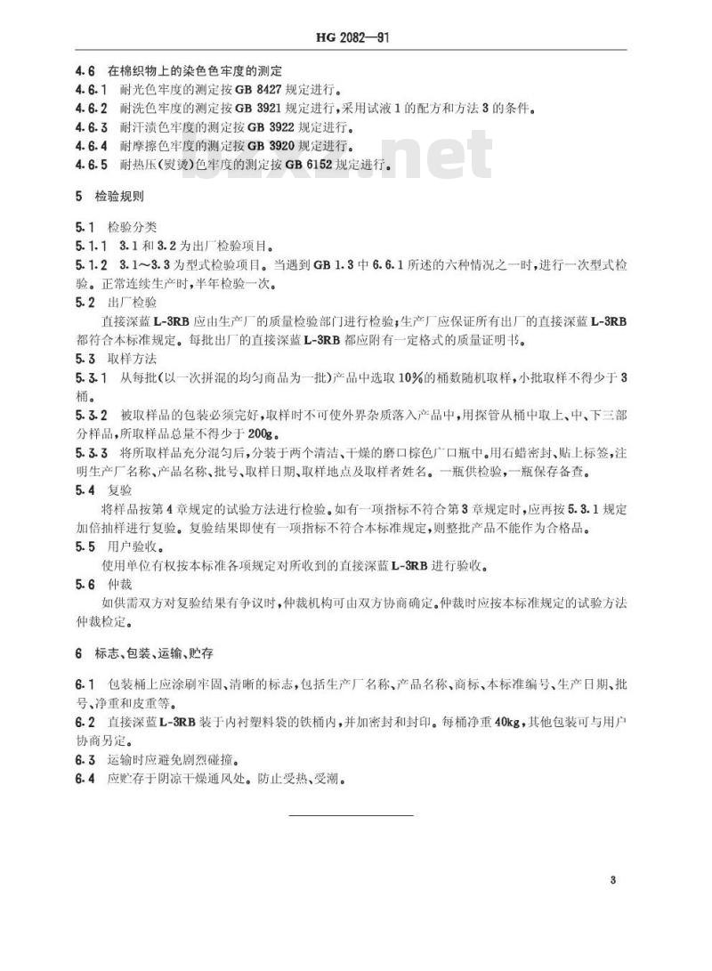
3染液配制按GB2375的第2.2.1a项规定配制。于五个300mL染缸中按表3规定配成染液。4.2.3
染缸编号
染浴组分
0.5g/500mL标准样品染液
0.5g/500mL试样染液
50g/L无水碳酸钠溶液
100g/L无水硫酸钠溶液
加水至总体积
4.2.4染色操作按GB2375第2.2条规定进行。4.2.5评定强度和色光按GB2374中的有关规定进行。4.3不溶于水杂质含量的测定
按GB2381中的规定进行。
水分的测定
按GB2386中“烘干法”规定进行。4.5
细度的测定
按GB2383中的规定进行。
4.6在棉织物上的染色色牢度的测定HG2082—91
4.6.1耐光色牢度的测定按GB8427规定进行。4.6.2耐洗色牢度的测定按GB3921规定进行,采用试液1的配方和方法3的条件。4.6.3耐汗渍色牢度的测定按GB3922规定进行。4.6.4耐摩擦色牢度的测定按GB3920规定进行。4.6.5耐热压(熨烫)色牢度的测定按GB6152规定进行。5检验规则
5.1检验分类
5.1.13.1和3.2为出厂检验项目。5.1.23.13.3为型式检验项目。当遇到GB1.3中6.6.1所述的六种情况之一时,进行一次型式检验。正常连续生产时,半年检验一次。5.2出厂检验
直接深蓝L-3RB应由生产厂的质量检验部门进行检验;生产厂应保证所有出厂的直接深蓝L-3RB都符合本标准规定。每批出厂的直接深蓝L-3RB都应附有一定格式的质量证明书。5.3取样方法
5.3.1从每批(以一次拼混的均匀商品为一批)产品中选取10%的桶数随机取样,小批取样不得少于3桶。
5.3.2被取样品的包装必须完好,取样时不可使外界杂质落入产品中,用探管从桶中取上、中、下三部分样品,所取样品总量不得少于200g。5.3.3将所取样品充分混匀后,分装于两个清洁、干燥的磨口棕色广口瓶中。用石蜡密封、贴上标签,注明生产厂名称、产品名称、批号、取样日期、取样地点及取样者姓名。一瓶供检验,一瓶保存备查。5.4复验
将样品按第4章规定的试验方法进行检验。如有一项指标不符合第3章规定时,应再按5.3.1规定加倍抽样进行复验。复验结果即使有一项指标不符合本标准规定,则整批产品不能作为合格品。5.5用户验收。
使用单位有权按本标准各项规定对所收到的直接深蓝L-3RB进行验收。5.6仲裁
如供需双方对复验结果有争议时,仲裁机构可由双方协商确定。仲裁时应按本标准规定的试验方法仲裁检定。
6标志、包装、运输、购存
6.1包装桶上应涂刷牢固、清晰的标志,包括生产厂名称、产品名称、商标、本标准编号、生产日期、批号、净重和皮重等。
6.2直接深蓝L-3RB装于内衬塑料袋的铁桶内,并加密封和封印。每桶净重40kg,其他包装可与用户协商另定。
6.3运输时应避免剧烈碰撞。
6.4应贮存于阴凉干燥通风处。防止受热、受潮。3
附加说明:
HG2082—91
本标准由中华人民共和国化学工业部科技司提出。本标准由化学工业部沈阳化工研究院技术归口。本标准由天津染化三厂负责起草。本标准主要起草人王纪楼、曹国平。
小提示:此标准内容仅展示完整标准里的部分截取内容,若需要完整标准请到上方自行免费下载完整标准文档。
直接深蓝L-3RB
(直接耐晒蓝B2RL)
主题内容与适用范围
HG2082—91
本标准规定了直接深蓝L-3RB的技术要求、试验方法、检验规则、标志、包装、运输和贮存。本标准适用于由氨基C酸重氮物与1-萘胺偶合所得产物经重氮化,再与1-萘胺-7-磺酸偶合所得产物再经重氮化与J酸偶合制得的直接深蓝L-3RB。该产品主要用于纤维素纤维的染色。结构式:
分子式:C4oH2aO1aN,S,Na4
相对分子质量:1029.89(按1987年国际相对原子质量)引用标准
GB2374
GB2375
GB2381
GB2383
GB2386
GB3920
GB3921
GB3922
GB6152
GB8427
3技术要求
染料染色测定的一般条件规定
直接染料染色色光和强度的测定方法染料中不溶物含量的测定方法
染料筛分细度的测定方法
染料及染料中间体水分的测定方法纺织品耐摩擦色牢度试验方法
纺织品耐洗色牢度试验方法
纺织品耐汗渍色牢度试验方法
纺织品耐热压(熨烫)色牢度试验方法纺织品耐光色牢度试验方法氙弧3.1外观:蓝灰色均勾粉末。
3.2直接深蓝L-3RB的质量应符合表1规定中华人民共和国化学工业部1991-07-17批准o
1992-01-01实施bzxz.net
强度(为标准品),分
色光(与标准品)
水不溶物含量,%
水分,%
细度(250um筛余物),%
HG2082—91
在棉织物上的染色色牢度应符合表2规定。表2
耐光(氙弧)
洗(60℃)
注:N/L深度相当于6%owf染色浓度。4
试验方法
4.1外观
目测评定。
4.2染料色光和强度的测定
耐汗渍(酸)
4.2.1一般规定按GB2374中的有关规定。1~2
4.2.2染色深度为0.5%;染色用10g棉纱;浴比为1:20。指
耐汗渍(碱)
近似~微
耐热压
(200℃)
3染液配制按GB2375的第2.2.1a项规定配制。于五个300mL染缸中按表3规定配成染液。4.2.3
染缸编号
染浴组分
0.5g/500mL标准样品染液
0.5g/500mL试样染液
50g/L无水碳酸钠溶液
100g/L无水硫酸钠溶液
加水至总体积
4.2.4染色操作按GB2375第2.2条规定进行。4.2.5评定强度和色光按GB2374中的有关规定进行。4.3不溶于水杂质含量的测定
按GB2381中的规定进行。
水分的测定
按GB2386中“烘干法”规定进行。4.5
细度的测定
按GB2383中的规定进行。
4.6在棉织物上的染色色牢度的测定HG2082—91
4.6.1耐光色牢度的测定按GB8427规定进行。4.6.2耐洗色牢度的测定按GB3921规定进行,采用试液1的配方和方法3的条件。4.6.3耐汗渍色牢度的测定按GB3922规定进行。4.6.4耐摩擦色牢度的测定按GB3920规定进行。4.6.5耐热压(熨烫)色牢度的测定按GB6152规定进行。5检验规则
5.1检验分类
5.1.13.1和3.2为出厂检验项目。5.1.23.13.3为型式检验项目。当遇到GB1.3中6.6.1所述的六种情况之一时,进行一次型式检验。正常连续生产时,半年检验一次。5.2出厂检验
直接深蓝L-3RB应由生产厂的质量检验部门进行检验;生产厂应保证所有出厂的直接深蓝L-3RB都符合本标准规定。每批出厂的直接深蓝L-3RB都应附有一定格式的质量证明书。5.3取样方法
5.3.1从每批(以一次拼混的均匀商品为一批)产品中选取10%的桶数随机取样,小批取样不得少于3桶。
5.3.2被取样品的包装必须完好,取样时不可使外界杂质落入产品中,用探管从桶中取上、中、下三部分样品,所取样品总量不得少于200g。5.3.3将所取样品充分混匀后,分装于两个清洁、干燥的磨口棕色广口瓶中。用石蜡密封、贴上标签,注明生产厂名称、产品名称、批号、取样日期、取样地点及取样者姓名。一瓶供检验,一瓶保存备查。5.4复验
将样品按第4章规定的试验方法进行检验。如有一项指标不符合第3章规定时,应再按5.3.1规定加倍抽样进行复验。复验结果即使有一项指标不符合本标准规定,则整批产品不能作为合格品。5.5用户验收。
使用单位有权按本标准各项规定对所收到的直接深蓝L-3RB进行验收。5.6仲裁
如供需双方对复验结果有争议时,仲裁机构可由双方协商确定。仲裁时应按本标准规定的试验方法仲裁检定。
6标志、包装、运输、购存
6.1包装桶上应涂刷牢固、清晰的标志,包括生产厂名称、产品名称、商标、本标准编号、生产日期、批号、净重和皮重等。
6.2直接深蓝L-3RB装于内衬塑料袋的铁桶内,并加密封和封印。每桶净重40kg,其他包装可与用户协商另定。
6.3运输时应避免剧烈碰撞。
6.4应贮存于阴凉干燥通风处。防止受热、受潮。3
附加说明:
HG2082—91
本标准由中华人民共和国化学工业部科技司提出。本标准由化学工业部沈阳化工研究院技术归口。本标准由天津染化三厂负责起草。本标准主要起草人王纪楼、曹国平。
小提示:此标准内容仅展示完整标准里的部分截取内容,若需要完整标准请到上方自行免费下载完整标准文档。
标准图片预览:




- 其它标准
- 热门标准
- 化工行业标准(HG)
- HG/T3534-2011 代替 HG/T 3534-2003 工业循环冷却水污垢和腐蚀产物中酸不溶物、磷、铁、铝、钙、镁、锌、铜含量测定方法
- HG/T2784-1996 工业用亚硫酸铵
- HG2208-1991 甲霜灵可湿性粉剂
- HG/T2058.1-1991 搪玻璃温度计套
- HG/T2411-1992 鞋底材料90°屈挠试验方法
- HG/T5699-2020 扩散渗析阳膜
- HG/T3750-2011 代替 HG/T 3750-2004 还原桃红 R(C. I. 还原红 1)
- HG/T3665-2000 内燃机燃油系统输送含氧燃油用纯胶管及橡胶软管
- HG/T20704.3-2000 机泵专业工程设计阶段的工作程序
- HG2975-1989 气体分析 标准混合气 混合物制备证书
- HG2207-1991 甲霜灵粉剂
- HG/T2192-1991 喷砂橡胶软管
- HG2418-1993 饲料添加剂 碘酸钙
- HG/T2546-1993 导热油-400(联苯-联苯醚混合物)
- HG/T2734-1995 中压反应釜用机械密封技术条件
- 行业新闻
请牢记:“bzxz.net”即是“标准下载”四个汉字汉语拼音首字母与国际顶级域名“.net”的组合。 ©2025 标准下载网 www.bzxz.net 本站邮件:bzxznet@163.com
网站备案号:湘ICP备2025141790号-2
网站备案号:湘ICP备2025141790号-2