- 您的位置:
- 标准下载网 >>
- 标准分类 >>
- 化工行业标准(HG) >>
- HG/T 2089-1991 硫酸生产用钒催化剂试验方法
标准号:
HG/T 2089-1991
标准名称:
硫酸生产用钒催化剂试验方法
标准类别:
化工行业标准(HG)
英文名称:
Test method for vanadium catalysts used in sulfuric acid production标准状态:
已作废-
发布日期:
1991-07-17 -
实施日期:
1992-01-01 -
作废日期:
2007-10-01 出版语种:
简体中文下载格式:
.rar.pdf下载大小:
829.67 KB
标准ICS号:
化工技术>>化工产品>>71.100.40表面活性剂及其他助剂中标分类号:
化工>>化学助剂、表面活性剂、催化剂、水处理剂>>G74催化剂基础标准与通用方法
替代情况:
被HG/T 2089-2007替代
部分标准内容:
中华人民共和国化工行业标准
硫酸生产用钒催化剂试验方法
1生题内窖与适调范围
HG 2089 — 91
本标准规定了硫酸生产用钒催化剂的活性、颗粒径向抗压碎蕴度、磨耗率。化学组分烧失重的试验方法和活性检验装量的校验方法。本标准适用于接触法硫酸生产过程中将二氧化碗氧化为三氧化硫的硫毁生产用钒催化剂。2引用标准
GB601化学试剂滴定分析(容最分析)用标推溶液的制备GB3635化肥催化剂、分子筛、吸附剂鞭粒抗压碎强度测定方法GB3636化服催化剂、分子筛、吸附剂磨耗率测定方法GB6003试验矫
ZBG75003化肥催化剂烧失重分析方法HG1--1431硫酸生产用钒催化剂化学成分分析方法3活性检验
3.1活性检验原理
二氧化硫与空气中的氧在钒健化剂的作用下生成三氧化蕊,通过测定反应前后气体中二氧化硫休积百分含量的变化(二氧化硫转化率)来鉴别催化剂的健化效能。其化学反应方程式如下:so,t
3.2活性检验流程
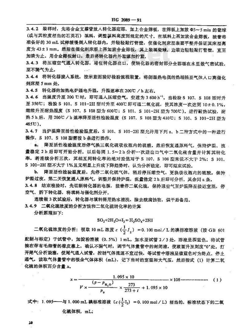
活性检验流程妞下页图所示。
压缩空气由总阀(2-1)进入空气过滤减压阀(3),减压后的气体经气动定值器(4)定值后去缓冲瓶(5)、浓硫酸洗气瓶(6),洗去空气中的水分后,经转子流量计(7~1)计量,摄后进人混合瓶(8)与二氧化硫气体混合。
二氧化硫气体由钢瓶(20)出来,经减压节流阅(2-2)、(2-4)减压调节后去缓冲瓶(19)、浓硫敢洗气瓶(18),再经转子流量计7-3)计量,最后进人混合瓶(8)与空气混合。混合后的气体经滋硫酸洗气瓶(9)二次洗气后分城二路:一路直接去分析系统,供分析混合气进气)中二载化硫的体积百分数,另一路经转子疏量计(7-2)计意后进人转化器。混合气体中二氧化硫和氧,在银催化摊的作用下生成三氧化统。液体流人三氧化硫收染瓶(11))内,气体去三氧化硫吸收瓶(12-1、12-2)面被全部吸收,由吸收瓶出来的尾气分为二路:一路去分析系统,分析冕气中残余二氢化蔬的体积百分数,另一路去水封瓶(13)之后放空,Www.bzxZ.net
3.3活性检验条件
转化器:本标准来用夹套式单替转化器,其管径为36×2丑m。测温热电偶套管位于转化器的中华人民共和国化学工业部1991-07-17批准8
1992-01-(01 实施
2-32-4
HG 2089 — 91
钮继化剂活性检验装置工艺流程示意图体
1—空压机:2-12-22-32-4—裁止阀:3—谢压器:4-定值器:5—冲瓶;6-浓硫载洗气瓶:7-17-27-3—转子流量计:8-混合瓶:9浓硫酸洗气瓶;3
10—电加热转化器:11-三氧化确收荣瓶;12-!12-2-三氮化殖吸收瓶;13-水封瓶;14-试督;15-—气体最简;16-水准瓶;17-或璃旋寒:18-液碱酸洗气瓶:19-缓冲瓶;20—二氧化硫瓶中心,其管径为@8x1.5mm:
催化剂装盘:30mL:
催化剂粒度:S101.s107、S108型条长为6~6.5mm。$10t-2H型粒度为3.35~4.00mm;空间速度:3600h~1;
进气二氧化蕴的体积百分数:10士0.1%,余为空气;系统医力:常压;
活性温度:S107、S108型410;
S 101,$ 101-2H型485℃;
耐热温和时间:S107、S108型600,5hS 101、S 101-2H型 700C,5h.
3.4活性检验过程
3.4.1按活性检验条件(3.3)对试样粒度进行处理,原粒度试样用250mL量筒(碎粒斑样品用100mL量简)紧堆100mL试样并称重,求得堆积密度,然后称取相当于30L试样应有的质量,9
HG 2089—91
3.4.2装样时,先将合金支排管放人转化器底部,加上合金筛板,在筛板上加放@3~5min的瓷球(或与其粒度相当的石英石)填料,调整料离度到规定的尺寸、在填科上再加故合金筛板,接着将谁备好的30工试样經慢倒入转化器内,并轻轻敲打管壁,使催化剂床层表面乎整并保证其床层商度为43士1mm,然后在催化剂床层上再加放合金筛板,其上装填瓷球,边装边轻敲打管壁,直至妞满为止,用合金筛板封口,最后将转化器内外套螺扣拧紧。3.4.3将压缩空气通人转化器,堵住转化器出口,使转化器的密封部分全部埋在水里做气密试验,至不漏气为止,
3.4.4将转化接人系统,按示意图接好验流握装置,将测温热电偶的热端播至气体人口商健化床层5处。
3.4.5转化器的热电炉通电升温,升温速率在200C/h左右.3.4.6当温度升至200七时,即可通人压缩空气,空速为3600h-1当检验S107、S108型升至350它:检验S101、S101~2H型时升至400℃即可通二氧化硫,使其浓度一次达到10士0.1%继续升率耐热温度(S107、S108型为600:S101、S101-2H型为700)进行耐热试验,耐热5五后,用200℃/h速率降至活性检验温度(S107、S108型为410℃;S101、S101-2H型为485℃).
3.4.7当炉温降至活性检验温度后,S101、S101-2H型允许用下列a、b二种方式中的-种进行操作,S107、S 108型带按b条进行操作。:降至活性检验温度厝停气换三氧化硫吸收瓶内的硫。然后恢复道原料气,保持炉温、流量稳定2h后即可开始分析以后每1.5~2五分析一次进出口气中二氧化蔬含量并计算其转化率,着连续分析三次,其相互间转化率的绝对差值对于S107、S108型来说不大于2%;S101、S101-2任型不大于1%且无明显上升或下降简势时,认为分析稳定,郎可结束试验。b。降至活性检验温度后,先停二氧化硫气体,稍后停压缩空气,更换吸收瓶内的硫酸,保持炉湿过夜。第二天恢复通人原料气,调整并保持炉温,流量稳定2工后即可分析,其余同a条。34.8结束检验时,先切断转化器的电源,接着停二氧化硫,保持通空气至炉温降至接近室温,停空气拆下转化器,将填料与催化剂分并,连续做3次试验后,转化器与填料需用热水清洗,除去酸腐蚀物,烘于后备用,3.4.9三氧化硫浓度的分析方法和二氧化硫转化率的计算分析原理如下:
SO,+2H,O+12 H2SO4+2HI
二氧化硫浓度的分析:吸取10mL浓度c(1,)=0.100m01/L的读标准溶液(按GB601配制与标定)于试管中,加淀粉溶液(0.5%)1mL,加水至试管2/3处,溶液呈深蓝色,将试管接在带有毛细管的橡皮塞上,确认不漏气时,调节气体量管中的封闭液,使液面升至刻度0”处。打开冠气分析塞,使气通入试管,控制气体流速不直过快,等试管中溶液是微蓝色时为终点停止通气,读取气体景管中的吸余气体体积(血L),记下当时的室溢和大气压,然后按式(1)计算二氧化硫的体积百分含量。
1. 095 × 10
(p-pe,o)
+1. 095×10
式中:1. 095-—与 1. 000 mL 碘标准溶液【e(I)=0. 100 mal / L) 相当的。标准状态下的二氧化体积,mL;
10———所取碘标难校体积,纽L;吸余气体体积,斑L;
分析时室。 ;
HG 2089 91
p分析时实际大气压,Pa:
Pao分析时塞温下的水蒸气分压。Pa;的——标准大气压,Pa.
分析进出口气体中二氧化碰体积百分含量后,按式(2)计算二氧化硫转化率C
武中:
a -(1- 0. 0156)
二氧化硫转化率,%;
× 100%
一转化器进口气体中二氧化体积首分数转化器出口气体中二笔化体积百分数4颗粒径向抗压碎度的测定
4. 1强度的测定方法
颗粒径向抗压碎强度的测方法,按GB3635的规定进行。强度测定采用智能题粒强度试验机,精度为1级,量程0~250 N
4.2强度测定的颗数和条长
检测催化剂颗粒径向抗压碎强度的试样为成品试样,其颗粒数为30颗。直接从实验室试样中障机取出,并使其长度在5~6.5\m之间,用千分卡逐一量其长度,4.3催化剂輪粒狗抗压碎强度的计算4.3.1第1颗粒径向抗压碎强度按式(3)计算:P,
式中:P一第i颗径向抗压碎强度、N / cmF第t额径向抗压碎力,N;
L—第i颗催化剂的长度,m。
4.3.2催化剂颗粒径向抗压碎强度的平均值按式(4)计算,P
式中:
-颗粒径向抗压碎强度平均值,N/cm;被测样品的总颗粒数:
第1颗径向抗压碎强度,N/ cm.
4.3.3低强度颗粒百分率的计算
低强度的百分率按式(5)计算:n4
×100%
式中:
低强度颗粒百分率,%;
HG2089—91
样品颗粒径向抗压碎强度低于规定疆度(N/cm)的题粒数;MA-
样品的总颗粒数,
5磨耗率的测定
5.1磨耗率的测定方法
魔耗率的测定方法按GB3636的规定进行,本标准选用磨耗样筒的规格为@50×300丑m,称取试样量为40±2g,蘑前和磨后都用符合GB6003中孔径为2m地的筛子过筛。5. 2磨耗率的计算
蜜耗率按式(6)计算:
式中:形-
一磨耗率,%;
称鹭瓶重,g;
× 100%
一称量瓶加磨前过筛后筛上试样盘,m称量瓶坏已磨过筛后筛上试样量,g.5. 3磨耗率平均值的计算
磨耗率平均值环乎均按载(7)计算:W
式中:·W平均—-磨耗率平均值。%;W1、W.分别为两次平行定的磨耗率,%.5.4允许误差
当磨耗率小于或等于1%时,平行测定相对偏差不大于平均值的20%;当磨耗率大于1%时,平行测定租对偏差不大于平均值的10%,6烧失戴的定方法
烧失重的测定方法参见ZBG75003中的规定.本方法采用催化剂原基在800它下烧1.5H后谢定烧失重,
烧失重按式(8)计算:
式中:x烧失重,%;
灼烧前试样与地埚质盘,么;
m灼烧后试样与塌质蓝,g
一样品质量,g.
7主要化学组分的分析
¥100%
个化剂的五氧化二钒,硫酸钾和二氧化硅等化学组分的含册分析按HG11431的规定进行,12
8循化剂活性检验装童的技术描标和校验HG 2089 - 91
为了确保催化剂活性检验结果的推确性和可维性、活性检验装置必须符合下列技术要求并定期校验
8.1温度控制仪表
转化器温度的控制,可使用精密数字程序给定器与精链温度自控仪配紊进行自动控温或单独使用精密温度自控仪表进行半自动控,8.2:温度测量仪表
转化器蕴度的显示和测量,可使用电子电位差计,其精度为0.5级测温热电偶,K型(铬一铆),Φ1~3m铠装热电偶,精度为0.5级8.3流量测量仪表
流置测邀仪表,可使用湿式气体流量计、玻璃转子流量计或玻璃锐孔压差流录计湿式气体流盘计:额定流量0.25~0.5m/h,测量精度为1%.玻璃转子流量计或玻璃锐乳压差流量计,每季度用湿式气体量计校验一次,8.4上述计量器具,籍按计量校验阎期的规定,送法定计盈单位校验,并定期自校,8.5转化器及其等区
转化器的等温区内温度差值≤1℃;转化器的等摄区长度≥50tm;
每半年校验一次,
&.6检验结果的乎行性
二只转化器检验同一样品,其相互间二氧化硫转化率的绝对差值:S101、S101-2H型≤1%;S107、S108型2%,每季度校验一次,:8.7检验结果的重瑰性
重复检验同一样品,其相互间二氧化硫转化率的绝对差值:S101、S101-2H型≤1%;S107、S108型≤3%,每季度校验—次,13
HG 2099 —91
附录A
转化器等温区的测定
【参考件】
A1为了检验催化剂的活性,必须将催化剂装在转化器的等温区内,对所制作的或新更换电炉丝的转化器,都必须进行等溢区的测定,A2将转化器内装满填料,封好管口,柠紧转化器内外套密封螺扣、并试漏将转化器接人活性检验装置流程,并接好游程。一切推备好后,开始通电升温,升温速率为300℃/h。3当炉温达到410℃时,向系统通人压缩空气,空速为3600h-1(30mL健化剂),待炉温稳定2h后并始谢定等温区。
A4记下热电偶插人转化器内的长度和相应的温度(即原点处的长度和温度)。先将热电偶热电偶套管内插人,每插人10mm,等1min左右,记录稳定后的温度。然后继续往里插,直到间隔温差在2以上为止。随后再将热电偶向外拉,同样每拉出10mm,记录一次相应的温度,直到间隔温差在2以上为止。然后再将热电偶向热电偶套管内插人,同样每插入10mm,记录一次温度,直到热电偶播到原点为测定一次
A5按A4的方法再重复测定一次,取两次测定的共同等温区,为该温度下的等温区,A6将炉温升至485C稳定2h后,按A4、A5的方法测定485C时的等温区,取410C和485℃共同的等温这为该转化器的等温区,7有时所测温度显亲不出等温区或等温区长斑不够,需将加热炉拆下,调整电炉丝的疏密位置然后重测等温区,直到获得符合要求的等温区,A8根据测定的等溢区长度和转化器所处位置,确定转化器底部装填填料的高度和催化剂的装填位置,计算出热电偶插人转化器的长度,脚录B
转子流量计流登的校正
(参考件)
气体流量的大小,直接影响到催化剂活性的高低。所以新建的装置或更换转子流盘计以及室温变化较大或所测活性出现反常现象时,均需对转子流孟计的流量进行校正。其校正方法可以用混式气体流退计或皂泡气体流量计计量法。本装撬转子流量计流叠的校芷所用气质为空气。B1格湿式气体流量计与转子流景计按图B1接好首先调节好凝式气体流量址的水平,再打开水位溢流孔的寒,向湿式气体流量计内加人蒸罐水,当水由溢流孔漫出时,停止加水,待溢流孔不激水时,关闭溢流孔旋塞,B2摄据催化剂的装量和活性检验空速,按式(B1)求得标准状况下的气体流量V。s.vxv
1000×60
式中:-空速,h-l;
Veat—催化剂的装量,mL;
V标准状况下的气体流意,L/min,14
晟料气
HG 2089 - 91
图B1混式气体流量计的流量校正系意图1原料气进气阔:2-气量调节施密:3一转子气体流量计:4一水银压力计:5一水银温度计:6一湿式气体流量计:7放空B3将标准状况下的流量册V.换算为当时状况下的气体流量V,按式(B2)计算:P, y。
武中:Po
标推状况下的大机压,Pa;
测定时的实际大气压,Pa;
标准状况下的疆度,273K;
一测定时的实际温度(T=T+室温):m测定时气体流量,L/min。
B4记下湿式气体流量计的起始读数,打开旋塞(1),使空气经转子流量计进入湿式气体流量计用换塞(2)调节气量,启动秒表计时,当1正迅内通过湿式气体流量计的气体量等于V时,标出转子流最计内浮子的上端面所指刻度记号。并重复测定,确浮子的上端面所指刻度位量,该位置即为对应所校正的气体流量,
为避免凝式气体流计上行和下行速度可能不同前引起的误差,校正时以通过一通的气体为好,脏加说明:
本标准由中华人民共和国化学工业部科技司提出本栋准由南京化学工业公司研究院技术归口。本标准由南京化学工业公司研究院负黄超草,郑州工学院参加起革,本标准主要趣革人朱峰、沈兴男、刘庆、郑波、王晓萍。15
小提示:此标准内容仅展示完整标准里的部分截取内容,若需要完整标准请到上方自行免费下载完整标准文档。
硫酸生产用钒催化剂试验方法
1生题内窖与适调范围
HG 2089 — 91
本标准规定了硫酸生产用钒催化剂的活性、颗粒径向抗压碎蕴度、磨耗率。化学组分烧失重的试验方法和活性检验装量的校验方法。本标准适用于接触法硫酸生产过程中将二氧化碗氧化为三氧化硫的硫毁生产用钒催化剂。2引用标准
GB601化学试剂滴定分析(容最分析)用标推溶液的制备GB3635化肥催化剂、分子筛、吸附剂鞭粒抗压碎强度测定方法GB3636化服催化剂、分子筛、吸附剂磨耗率测定方法GB6003试验矫
ZBG75003化肥催化剂烧失重分析方法HG1--1431硫酸生产用钒催化剂化学成分分析方法3活性检验
3.1活性检验原理
二氧化硫与空气中的氧在钒健化剂的作用下生成三氧化蕊,通过测定反应前后气体中二氧化硫休积百分含量的变化(二氧化硫转化率)来鉴别催化剂的健化效能。其化学反应方程式如下:so,t
3.2活性检验流程
活性检验流程妞下页图所示。
压缩空气由总阀(2-1)进入空气过滤减压阀(3),减压后的气体经气动定值器(4)定值后去缓冲瓶(5)、浓硫酸洗气瓶(6),洗去空气中的水分后,经转子流量计(7~1)计量,摄后进人混合瓶(8)与二氧化硫气体混合。
二氧化硫气体由钢瓶(20)出来,经减压节流阅(2-2)、(2-4)减压调节后去缓冲瓶(19)、浓硫敢洗气瓶(18),再经转子流量计7-3)计量,最后进人混合瓶(8)与空气混合。混合后的气体经滋硫酸洗气瓶(9)二次洗气后分城二路:一路直接去分析系统,供分析混合气进气)中二载化硫的体积百分数,另一路经转子疏量计(7-2)计意后进人转化器。混合气体中二氧化硫和氧,在银催化摊的作用下生成三氧化统。液体流人三氧化硫收染瓶(11))内,气体去三氧化硫吸收瓶(12-1、12-2)面被全部吸收,由吸收瓶出来的尾气分为二路:一路去分析系统,分析冕气中残余二氢化蔬的体积百分数,另一路去水封瓶(13)之后放空,Www.bzxZ.net
3.3活性检验条件
转化器:本标准来用夹套式单替转化器,其管径为36×2丑m。测温热电偶套管位于转化器的中华人民共和国化学工业部1991-07-17批准8
1992-01-(01 实施
2-32-4
HG 2089 — 91
钮继化剂活性检验装置工艺流程示意图体
1—空压机:2-12-22-32-4—裁止阀:3—谢压器:4-定值器:5—冲瓶;6-浓硫载洗气瓶:7-17-27-3—转子流量计:8-混合瓶:9浓硫酸洗气瓶;3
10—电加热转化器:11-三氧化确收荣瓶;12-!12-2-三氮化殖吸收瓶;13-水封瓶;14-试督;15-—气体最简;16-水准瓶;17-或璃旋寒:18-液碱酸洗气瓶:19-缓冲瓶;20—二氧化硫瓶中心,其管径为@8x1.5mm:
催化剂装盘:30mL:
催化剂粒度:S101.s107、S108型条长为6~6.5mm。$10t-2H型粒度为3.35~4.00mm;空间速度:3600h~1;
进气二氧化蕴的体积百分数:10士0.1%,余为空气;系统医力:常压;
活性温度:S107、S108型410;
S 101,$ 101-2H型485℃;
耐热温和时间:S107、S108型600,5hS 101、S 101-2H型 700C,5h.
3.4活性检验过程
3.4.1按活性检验条件(3.3)对试样粒度进行处理,原粒度试样用250mL量筒(碎粒斑样品用100mL量简)紧堆100mL试样并称重,求得堆积密度,然后称取相当于30L试样应有的质量,9
HG 2089—91
3.4.2装样时,先将合金支排管放人转化器底部,加上合金筛板,在筛板上加放@3~5min的瓷球(或与其粒度相当的石英石)填料,调整料离度到规定的尺寸、在填科上再加故合金筛板,接着将谁备好的30工试样經慢倒入转化器内,并轻轻敲打管壁,使催化剂床层表面乎整并保证其床层商度为43士1mm,然后在催化剂床层上再加放合金筛板,其上装填瓷球,边装边轻敲打管壁,直至妞满为止,用合金筛板封口,最后将转化器内外套螺扣拧紧。3.4.3将压缩空气通人转化器,堵住转化器出口,使转化器的密封部分全部埋在水里做气密试验,至不漏气为止,
3.4.4将转化接人系统,按示意图接好验流握装置,将测温热电偶的热端播至气体人口商健化床层5处。
3.4.5转化器的热电炉通电升温,升温速率在200C/h左右.3.4.6当温度升至200七时,即可通人压缩空气,空速为3600h-1当检验S107、S108型升至350它:检验S101、S101~2H型时升至400℃即可通二氧化硫,使其浓度一次达到10士0.1%继续升率耐热温度(S107、S108型为600:S101、S101-2H型为700)进行耐热试验,耐热5五后,用200℃/h速率降至活性检验温度(S107、S108型为410℃;S101、S101-2H型为485℃).
3.4.7当炉温降至活性检验温度后,S101、S101-2H型允许用下列a、b二种方式中的-种进行操作,S107、S 108型带按b条进行操作。:降至活性检验温度厝停气换三氧化硫吸收瓶内的硫。然后恢复道原料气,保持炉温、流量稳定2h后即可开始分析以后每1.5~2五分析一次进出口气中二氧化蔬含量并计算其转化率,着连续分析三次,其相互间转化率的绝对差值对于S107、S108型来说不大于2%;S101、S101-2任型不大于1%且无明显上升或下降简势时,认为分析稳定,郎可结束试验。b。降至活性检验温度后,先停二氧化硫气体,稍后停压缩空气,更换吸收瓶内的硫酸,保持炉湿过夜。第二天恢复通人原料气,调整并保持炉温,流量稳定2工后即可分析,其余同a条。34.8结束检验时,先切断转化器的电源,接着停二氧化硫,保持通空气至炉温降至接近室温,停空气拆下转化器,将填料与催化剂分并,连续做3次试验后,转化器与填料需用热水清洗,除去酸腐蚀物,烘于后备用,3.4.9三氧化硫浓度的分析方法和二氧化硫转化率的计算分析原理如下:
SO,+2H,O+12 H2SO4+2HI
二氧化硫浓度的分析:吸取10mL浓度c(1,)=0.100m01/L的读标准溶液(按GB601配制与标定)于试管中,加淀粉溶液(0.5%)1mL,加水至试管2/3处,溶液呈深蓝色,将试管接在带有毛细管的橡皮塞上,确认不漏气时,调节气体量管中的封闭液,使液面升至刻度0”处。打开冠气分析塞,使气通入试管,控制气体流速不直过快,等试管中溶液是微蓝色时为终点停止通气,读取气体景管中的吸余气体体积(血L),记下当时的室溢和大气压,然后按式(1)计算二氧化硫的体积百分含量。
1. 095 × 10
(p-pe,o)
+1. 095×10
式中:1. 095-—与 1. 000 mL 碘标准溶液【e(I)=0. 100 mal / L) 相当的。标准状态下的二氧化体积,mL;
10———所取碘标难校体积,纽L;吸余气体体积,斑L;
分析时室。 ;
HG 2089 91
p分析时实际大气压,Pa:
Pao分析时塞温下的水蒸气分压。Pa;的——标准大气压,Pa.
分析进出口气体中二氧化碰体积百分含量后,按式(2)计算二氧化硫转化率C
武中:
a -(1- 0. 0156)
二氧化硫转化率,%;
× 100%
一转化器进口气体中二氧化体积首分数转化器出口气体中二笔化体积百分数4颗粒径向抗压碎度的测定
4. 1强度的测定方法
颗粒径向抗压碎强度的测方法,按GB3635的规定进行。强度测定采用智能题粒强度试验机,精度为1级,量程0~250 N
4.2强度测定的颗数和条长
检测催化剂颗粒径向抗压碎强度的试样为成品试样,其颗粒数为30颗。直接从实验室试样中障机取出,并使其长度在5~6.5\m之间,用千分卡逐一量其长度,4.3催化剂輪粒狗抗压碎强度的计算4.3.1第1颗粒径向抗压碎强度按式(3)计算:P,
式中:P一第i颗径向抗压碎强度、N / cmF第t额径向抗压碎力,N;
L—第i颗催化剂的长度,m。
4.3.2催化剂颗粒径向抗压碎强度的平均值按式(4)计算,P
式中:
-颗粒径向抗压碎强度平均值,N/cm;被测样品的总颗粒数:
第1颗径向抗压碎强度,N/ cm.
4.3.3低强度颗粒百分率的计算
低强度的百分率按式(5)计算:n4
×100%
式中:
低强度颗粒百分率,%;
HG2089—91
样品颗粒径向抗压碎强度低于规定疆度(N/cm)的题粒数;MA-
样品的总颗粒数,
5磨耗率的测定
5.1磨耗率的测定方法
魔耗率的测定方法按GB3636的规定进行,本标准选用磨耗样筒的规格为@50×300丑m,称取试样量为40±2g,蘑前和磨后都用符合GB6003中孔径为2m地的筛子过筛。5. 2磨耗率的计算
蜜耗率按式(6)计算:
式中:形-
一磨耗率,%;
称鹭瓶重,g;
× 100%
一称量瓶加磨前过筛后筛上试样盘,m称量瓶坏已磨过筛后筛上试样量,g.5. 3磨耗率平均值的计算
磨耗率平均值环乎均按载(7)计算:W
式中:·W平均—-磨耗率平均值。%;W1、W.分别为两次平行定的磨耗率,%.5.4允许误差
当磨耗率小于或等于1%时,平行测定相对偏差不大于平均值的20%;当磨耗率大于1%时,平行测定租对偏差不大于平均值的10%,6烧失戴的定方法
烧失重的测定方法参见ZBG75003中的规定.本方法采用催化剂原基在800它下烧1.5H后谢定烧失重,
烧失重按式(8)计算:
式中:x烧失重,%;
灼烧前试样与地埚质盘,么;
m灼烧后试样与塌质蓝,g
一样品质量,g.
7主要化学组分的分析
¥100%
个化剂的五氧化二钒,硫酸钾和二氧化硅等化学组分的含册分析按HG11431的规定进行,12
8循化剂活性检验装童的技术描标和校验HG 2089 - 91
为了确保催化剂活性检验结果的推确性和可维性、活性检验装置必须符合下列技术要求并定期校验
8.1温度控制仪表
转化器温度的控制,可使用精密数字程序给定器与精链温度自控仪配紊进行自动控温或单独使用精密温度自控仪表进行半自动控,8.2:温度测量仪表
转化器蕴度的显示和测量,可使用电子电位差计,其精度为0.5级测温热电偶,K型(铬一铆),Φ1~3m铠装热电偶,精度为0.5级8.3流量测量仪表
流置测邀仪表,可使用湿式气体流量计、玻璃转子流量计或玻璃锐孔压差流录计湿式气体流盘计:额定流量0.25~0.5m/h,测量精度为1%.玻璃转子流量计或玻璃锐乳压差流量计,每季度用湿式气体量计校验一次,8.4上述计量器具,籍按计量校验阎期的规定,送法定计盈单位校验,并定期自校,8.5转化器及其等区
转化器的等温区内温度差值≤1℃;转化器的等摄区长度≥50tm;
每半年校验一次,
&.6检验结果的乎行性
二只转化器检验同一样品,其相互间二氧化硫转化率的绝对差值:S101、S101-2H型≤1%;S107、S108型2%,每季度校验一次,:8.7检验结果的重瑰性
重复检验同一样品,其相互间二氧化硫转化率的绝对差值:S101、S101-2H型≤1%;S107、S108型≤3%,每季度校验—次,13
HG 2099 —91
附录A
转化器等温区的测定
【参考件】
A1为了检验催化剂的活性,必须将催化剂装在转化器的等温区内,对所制作的或新更换电炉丝的转化器,都必须进行等溢区的测定,A2将转化器内装满填料,封好管口,柠紧转化器内外套密封螺扣、并试漏将转化器接人活性检验装置流程,并接好游程。一切推备好后,开始通电升温,升温速率为300℃/h。3当炉温达到410℃时,向系统通人压缩空气,空速为3600h-1(30mL健化剂),待炉温稳定2h后并始谢定等温区。
A4记下热电偶插人转化器内的长度和相应的温度(即原点处的长度和温度)。先将热电偶热电偶套管内插人,每插人10mm,等1min左右,记录稳定后的温度。然后继续往里插,直到间隔温差在2以上为止。随后再将热电偶向外拉,同样每拉出10mm,记录一次相应的温度,直到间隔温差在2以上为止。然后再将热电偶向热电偶套管内插人,同样每插入10mm,记录一次温度,直到热电偶播到原点为测定一次
A5按A4的方法再重复测定一次,取两次测定的共同等温区,为该温度下的等温区,A6将炉温升至485C稳定2h后,按A4、A5的方法测定485C时的等温区,取410C和485℃共同的等温这为该转化器的等温区,7有时所测温度显亲不出等温区或等温区长斑不够,需将加热炉拆下,调整电炉丝的疏密位置然后重测等温区,直到获得符合要求的等温区,A8根据测定的等溢区长度和转化器所处位置,确定转化器底部装填填料的高度和催化剂的装填位置,计算出热电偶插人转化器的长度,脚录B
转子流量计流登的校正
(参考件)
气体流量的大小,直接影响到催化剂活性的高低。所以新建的装置或更换转子流盘计以及室温变化较大或所测活性出现反常现象时,均需对转子流孟计的流量进行校正。其校正方法可以用混式气体流退计或皂泡气体流量计计量法。本装撬转子流量计流叠的校芷所用气质为空气。B1格湿式气体流量计与转子流景计按图B1接好首先调节好凝式气体流量址的水平,再打开水位溢流孔的寒,向湿式气体流量计内加人蒸罐水,当水由溢流孔漫出时,停止加水,待溢流孔不激水时,关闭溢流孔旋塞,B2摄据催化剂的装量和活性检验空速,按式(B1)求得标准状况下的气体流量V。s.vxv
1000×60
式中:-空速,h-l;
Veat—催化剂的装量,mL;
V标准状况下的气体流意,L/min,14
晟料气
HG 2089 - 91
图B1混式气体流量计的流量校正系意图1原料气进气阔:2-气量调节施密:3一转子气体流量计:4一水银压力计:5一水银温度计:6一湿式气体流量计:7放空B3将标准状况下的流量册V.换算为当时状况下的气体流量V,按式(B2)计算:P, y。
武中:Po
标推状况下的大机压,Pa;
测定时的实际大气压,Pa;
标准状况下的疆度,273K;
一测定时的实际温度(T=T+室温):m测定时气体流量,L/min。
B4记下湿式气体流量计的起始读数,打开旋塞(1),使空气经转子流量计进入湿式气体流量计用换塞(2)调节气量,启动秒表计时,当1正迅内通过湿式气体流量计的气体量等于V时,标出转子流最计内浮子的上端面所指刻度记号。并重复测定,确浮子的上端面所指刻度位量,该位置即为对应所校正的气体流量,
为避免凝式气体流计上行和下行速度可能不同前引起的误差,校正时以通过一通的气体为好,脏加说明:
本标准由中华人民共和国化学工业部科技司提出本栋准由南京化学工业公司研究院技术归口。本标准由南京化学工业公司研究院负黄超草,郑州工学院参加起革,本标准主要趣革人朱峰、沈兴男、刘庆、郑波、王晓萍。15
小提示:此标准内容仅展示完整标准里的部分截取内容,若需要完整标准请到上方自行免费下载完整标准文档。
标准图片预览:





- 其它标准
- 热门标准
- 化工行业标准(HG)
- HG/T3534-2011 代替 HG/T 3534-2003 工业循环冷却水污垢和腐蚀产物中酸不溶物、磷、铁、铝、钙、镁、锌、铜含量测定方法
- HG/T2784-1996 工业用亚硫酸铵
- HG2208-1991 甲霜灵可湿性粉剂
- HG/T2058.1-1991 搪玻璃温度计套
- HG/T2411-1992 鞋底材料90°屈挠试验方法
- HG/T2343-2012 硫化促进剂ETU
- HG/T4519-2013 碱式碳酸钴
- HG/T5699-2020 扩散渗析阳膜
- HG/T20704.3-2000 机泵专业工程设计阶段的工作程序
- HG2975-1989 气体分析 标准混合气 混合物制备证书
- HG2207-1991 甲霜灵粉剂
- HG/T2192-1991 喷砂橡胶软管
- HG2418-1993 饲料添加剂 碘酸钙
- HG/T2546-1993 导热油-400(联苯-联苯醚混合物)
- HG/T2734-1995 中压反应釜用机械密封技术条件
- 行业新闻
请牢记:“bzxz.net”即是“标准下载”四个汉字汉语拼音首字母与国际顶级域名“.net”的组合。 ©2025 标准下载网 www.bzxz.net 本站邮件:bzxznet@163.com
网站备案号:湘ICP备2025141790号-2
网站备案号:湘ICP备2025141790号-2