- 您的位置:
- 标准下载网 >>
- 标准分类 >>
- 国家标准(GB) >>
- GB 826-1989 发文稿纸格式
标准号:
GB 826-1989
标准名称:
发文稿纸格式
标准类别:
国家标准(GB)
英文名称:
Layout key for original document of administration标准状态:
已作废-
发布日期:
1989-02-22 -
实施日期:
1989-09-01 -
作废日期:
2017-12-15 出版语种:
简体中文下载格式:
.rar.pdf下载大小:
163.96 KB
替代情况:
废止公告:国家标准公告2017年第31号
首发日期:
1989-02-22复审日期:
2004-10-14起草人:
沈国超、胡杰、房庆起草单位:
全国文件格式及数据元标准化技术委员会归口单位:
全国电子业务标准化技术委员会提出单位:
全国文件格式及数据元标准化技术委员会发布部门:
国家技术监督局主管部门:
国家标准化管理委员会相关标签:
格式
点击下载
标准简介:
标准下载解压密码:www.bzxz.net
本标准规定了发文稿纸的标准格式。本标准适用于国家各机关、各社会团体和企事业单位的文件生成、传递和处理过程。 GB 826-1989 发文稿纸格式 GB826-1989
本标准规定了发文稿纸的标准格式。
本标准适用于国家各机关、各社会团体和企事业单位的文件生成、传递和处理过程。
部分标准内容:
中华人民共和国国家标准
发文稿纸格式
Layout key for original documentof administration
UDC 002.35
GB 826-89
本标准目的在于建立和健全我国国家机关文件格式的统一系统,简化和统一文件格式,以便于对文件有效、迅速、准确的生成和处理。主题内容与适用范围
本标准规定了发文稿纸的标准格式。本标准适用于国家各机关、各社会团体和企事业单位的文件生成、传递和处理过程。注:对少数民族地区的文件,文件格式的编排可参照本标准根据有关规定设计使用。2总体尺寸、页边和图文区
2.1稿纸幅面尺寸
发文稿纸用纸幅面尺寸当前国内一般采用16开型260mm×184mm(长×宽),有条件的机关和涉外部门,可推荐采用国际标准A4型297mm×210mm(长×宽)(见图1、图2)。2.2页边和图文区尺寸
发文稿纸上白边(天头)宽20±0.5mm发文稿纸下白边(地脚)宽7±0.5mm发文稿纸左白边(订口)宽20±0.5mm发文稿纸右白边(翻口)宽15±0.5mm国内通用16开型纸幅面图文区尺寸为233mm×149mm(长×宽)(见图1)。国际标准A4型纸幅面图文区尺寸为270mm×175mm(长×宽)(见图2)。3图文区的划分
为了确定并便于说明各项目区域的位置,对发文稿纸图文区作纵向与横向划分。3.1纵向划分
图文区纵向划分为行,每行的基本行距为2.5mm。16开型纸图文区长为233mm,可分为93行,A4型纸图文区长为270mm,可分为108行(见图1、图2)。3.2横向划分
图文区横向划分为列,每列距离为2.5mm。16开型纸图文区宽149mm,可分为60列?A4型纸图文区宽175mm,可分为70列(见图1、图2)。4图文区
图文区分为眉首区、说明区、标题区和正文区四部分。各栏目具体尺寸、位置见图3、图4。4.1眉首区
此区用于填写发文单位名称、文件密级和缓急时限。4.1.1单位名称:本区预先印上发文单位名称,后缀“发文稿纸”四字,单位名称要用全称或规范化简称。
国家技术监督局1989-02-22批准1989-09-01实施
GB82689
4.1.2密级和缓急时限:此栏用于填写文件的机密程度和文件要求处理的时间限度。机密程度可根据GB7156-87文献保密等级代码的规定用汉字填写,缓急可按规定用汉字填写。2说明区
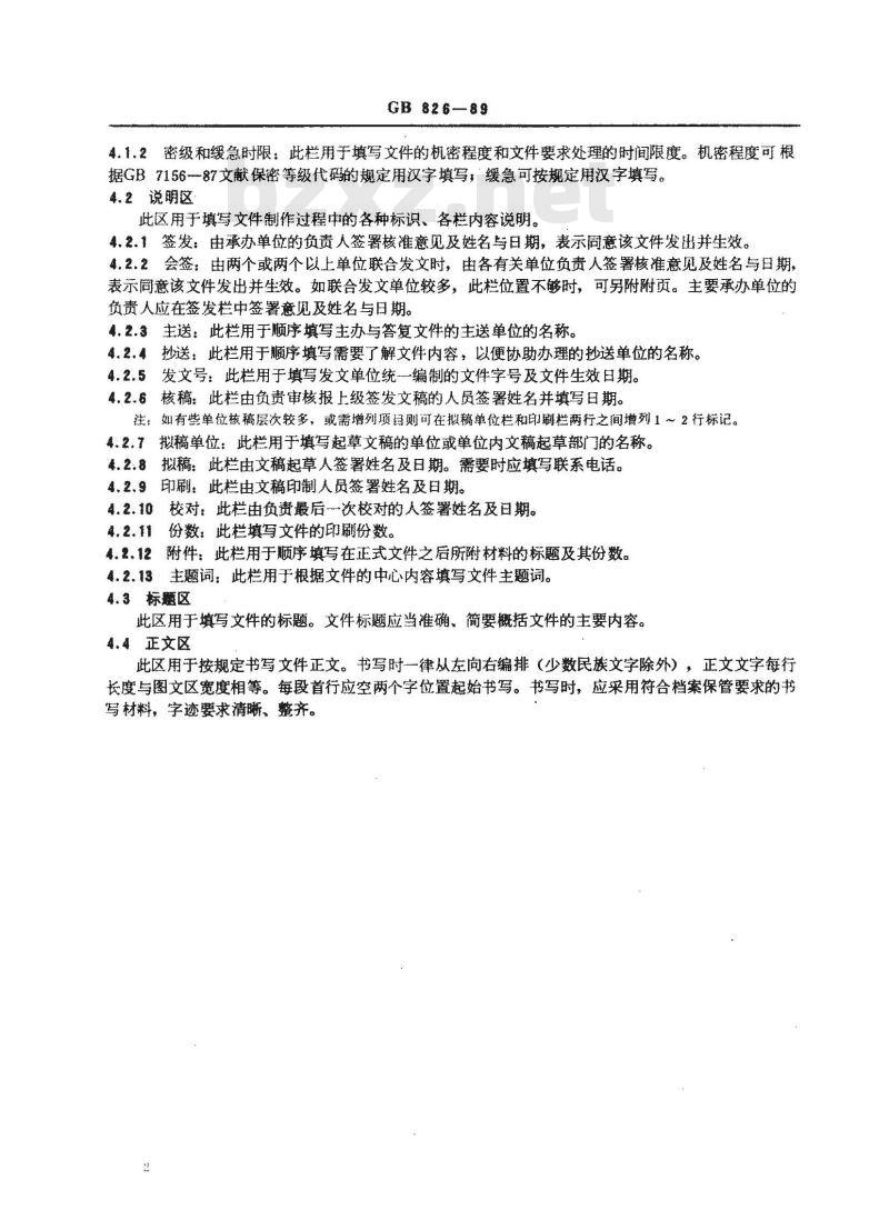
此区用于填写文件制作过程中的各种标识、各栏内容说明。4.2。1签发:由承办单位的负责人签署核准意见及姓名与日期,表示同意该文件发出并生效。4.2.2会签:由两个或两个以上单位联合发文时,由各有关单位负责人签署核准意见及姓名与日期,表示同意该文件发出并生效。如联合发文单位较多,此栏位置不够时,可另附附页。主要承办单位的负责人应在签发栏中签署意见及姓名与日期。4.2.3主送:此栏用于顺序填写主办与答复文件的主送单位的名称。4.2,4抄送:此栏用于顺序填写需要了解文件内容,以便协助办理的抄送单位的名称。4.2.5发文号:此栏用于填写发文单位统一编制的文件字号及文件生效日期。4.2.6核稿:此栏由负责审核报上级签发文稿的人员签署姓名并填写日期。注;如有紫单位核稿层次较多,或需增列项扫则可在拟稿单位栏和印刷栏两行之间增列1~2行标记。4.2.1
拟稿单位:此栏用于填写起草文稿的单位或单位内文稿起草部门的名称。表.2.8
拟稿:此栏由文稿起草人签署姓名及日期。需要时应填写联系电话。4、2.9印刷:此栏由文稿印制人员签署姓名及日期。4.2.10
校对:此栏由负责最后一次校对的人签馨姓名及日期。份数:此栏填写文件的印刷份数。每,2.
4.2.12附件:此栏用于顺序填写在正式文件之后所附材料的标题及其份数。4.2.13主题词:此栏用于根据文件的中心内容填写文件主题词。4.3标题区
此区用于填写文件的标题。文件标题应当准确、简要概括文件的主要内容。4.4正文区
此区用于按规定书写文件正文。书写时一律从左向右编排(少数民族文字除外),正文文字每行长度与图文区宽度相等。每段首行应空两个字位置起始书写。书写时,应采用符合档案保管要求的书写材料,字迹要求清晰、整齐。附加说明:
GB82689
本标准由全国文件格式及数据元标准化技术委员会提出。本标准由全国文件格式及数据元标准化技术委员会负责起草。本标准主要起草人沈国超、胡杰、房庆。3
左自边
(订口)
装订线
上海边
天头)
下自边
地斑)
图1国内使用16开型纸图文区示意图(比例1:1)有边免费标准bzxz.net
(翻口)
826-89
左自边
(订口)
上自边
(天头)
下百边
(地脚)
图2推荐采用国际标准A4型纸图文区示意图(比例1:1)56
右白边
(口)
拟单位
(正文)
号(日期
部门名称
1缓慧
图3当前国内使用16开型纸图文区示意图(比例1:1)52
拟稿单位
主题词
(正文)
号(日期
部门名称
图4国际标准A4型纸图文区示意图(比例1:1)密级
小提示:此标准内容仅展示完整标准里的部分截取内容,若需要完整标准请到上方自行免费下载完整标准文档。
发文稿纸格式
Layout key for original documentof administration
UDC 002.35
GB 826-89
本标准目的在于建立和健全我国国家机关文件格式的统一系统,简化和统一文件格式,以便于对文件有效、迅速、准确的生成和处理。主题内容与适用范围
本标准规定了发文稿纸的标准格式。本标准适用于国家各机关、各社会团体和企事业单位的文件生成、传递和处理过程。注:对少数民族地区的文件,文件格式的编排可参照本标准根据有关规定设计使用。2总体尺寸、页边和图文区
2.1稿纸幅面尺寸
发文稿纸用纸幅面尺寸当前国内一般采用16开型260mm×184mm(长×宽),有条件的机关和涉外部门,可推荐采用国际标准A4型297mm×210mm(长×宽)(见图1、图2)。2.2页边和图文区尺寸
发文稿纸上白边(天头)宽20±0.5mm发文稿纸下白边(地脚)宽7±0.5mm发文稿纸左白边(订口)宽20±0.5mm发文稿纸右白边(翻口)宽15±0.5mm国内通用16开型纸幅面图文区尺寸为233mm×149mm(长×宽)(见图1)。国际标准A4型纸幅面图文区尺寸为270mm×175mm(长×宽)(见图2)。3图文区的划分
为了确定并便于说明各项目区域的位置,对发文稿纸图文区作纵向与横向划分。3.1纵向划分
图文区纵向划分为行,每行的基本行距为2.5mm。16开型纸图文区长为233mm,可分为93行,A4型纸图文区长为270mm,可分为108行(见图1、图2)。3.2横向划分
图文区横向划分为列,每列距离为2.5mm。16开型纸图文区宽149mm,可分为60列?A4型纸图文区宽175mm,可分为70列(见图1、图2)。4图文区
图文区分为眉首区、说明区、标题区和正文区四部分。各栏目具体尺寸、位置见图3、图4。4.1眉首区
此区用于填写发文单位名称、文件密级和缓急时限。4.1.1单位名称:本区预先印上发文单位名称,后缀“发文稿纸”四字,单位名称要用全称或规范化简称。
国家技术监督局1989-02-22批准1989-09-01实施
GB82689
4.1.2密级和缓急时限:此栏用于填写文件的机密程度和文件要求处理的时间限度。机密程度可根据GB7156-87文献保密等级代码的规定用汉字填写,缓急可按规定用汉字填写。2说明区
此区用于填写文件制作过程中的各种标识、各栏内容说明。4.2。1签发:由承办单位的负责人签署核准意见及姓名与日期,表示同意该文件发出并生效。4.2.2会签:由两个或两个以上单位联合发文时,由各有关单位负责人签署核准意见及姓名与日期,表示同意该文件发出并生效。如联合发文单位较多,此栏位置不够时,可另附附页。主要承办单位的负责人应在签发栏中签署意见及姓名与日期。4.2.3主送:此栏用于顺序填写主办与答复文件的主送单位的名称。4.2,4抄送:此栏用于顺序填写需要了解文件内容,以便协助办理的抄送单位的名称。4.2.5发文号:此栏用于填写发文单位统一编制的文件字号及文件生效日期。4.2.6核稿:此栏由负责审核报上级签发文稿的人员签署姓名并填写日期。注;如有紫单位核稿层次较多,或需增列项扫则可在拟稿单位栏和印刷栏两行之间增列1~2行标记。4.2.1
拟稿单位:此栏用于填写起草文稿的单位或单位内文稿起草部门的名称。表.2.8
拟稿:此栏由文稿起草人签署姓名及日期。需要时应填写联系电话。4、2.9印刷:此栏由文稿印制人员签署姓名及日期。4.2.10
校对:此栏由负责最后一次校对的人签馨姓名及日期。份数:此栏填写文件的印刷份数。每,2.
4.2.12附件:此栏用于顺序填写在正式文件之后所附材料的标题及其份数。4.2.13主题词:此栏用于根据文件的中心内容填写文件主题词。4.3标题区
此区用于填写文件的标题。文件标题应当准确、简要概括文件的主要内容。4.4正文区
此区用于按规定书写文件正文。书写时一律从左向右编排(少数民族文字除外),正文文字每行长度与图文区宽度相等。每段首行应空两个字位置起始书写。书写时,应采用符合档案保管要求的书写材料,字迹要求清晰、整齐。附加说明:
GB82689
本标准由全国文件格式及数据元标准化技术委员会提出。本标准由全国文件格式及数据元标准化技术委员会负责起草。本标准主要起草人沈国超、胡杰、房庆。3
左自边
(订口)
装订线
上海边
天头)
下自边
地斑)
图1国内使用16开型纸图文区示意图(比例1:1)有边免费标准bzxz.net
(翻口)
826-89
左自边
(订口)
上自边
(天头)
下百边
(地脚)
图2推荐采用国际标准A4型纸图文区示意图(比例1:1)56
右白边
(口)
拟单位
(正文)
号(日期
部门名称
1缓慧
图3当前国内使用16开型纸图文区示意图(比例1:1)52
拟稿单位
主题词
(正文)
号(日期
部门名称
图4国际标准A4型纸图文区示意图(比例1:1)密级
小提示:此标准内容仅展示完整标准里的部分截取内容,若需要完整标准请到上方自行免费下载完整标准文档。
标准图片预览:





- 其它标准
- 热门标准
- 国家标准(GB)
- GB/T2828.1-2012 计数抽样检验程序 第1部分:按接收质量限(AQL)检索的逐批检验抽样计划
- GB50367-2013 混凝土结构加固设计规范
- GB/T18204.4-2000 公共场所毛巾、床上卧具微生物检验方法细菌总数测定
- GB5009.225-2023 食品安全国家标准 酒和食用酒精中乙醇浓度的测定
- GB/T3836.1-2021 爆炸性环境 第1部分:设备 通用要求
- GB/T9145-2003 普通螺纹 中等精度、优选系列的极限尺寸
- GB/T11839-1989 二氧化铀芯块中硼的测定 姜黄素萃取光度法
- GB/T11379-2008 金属覆盖层 工程用铬电镀层
- GB/T23892.3-2009 滑动轴承 稳态条件下流体动压可倾瓦块止推轴承 第3部分:可倾瓦块止推轴承计算的许用值
- GB/T18380.33-2022 电缆和光缆在火焰条件下的燃烧试验 第33部分:垂直安装的成束电线电缆火焰垂直蔓延试验 A类
- GB/T9239-1988 刚性转子平衡品质 许用不平衡的确定
- GB/T15917.3-1995 金属镝及氧化镝化学分析方法 对氯苯基荧光酮--溴化十六烷基三甲基胺分光光度法测定钽量
- GB/T6122.1-2002 圆角铣刀 第1部分:型式和尺寸
- GB/T7433-1987 对称电缆载波通信系统抗无线电广播和通信干扰的指标
- GB/T12053-1989 光学识别用字母数字字符集 第一部分:OCR-A字符集印刷图象的形状和尺寸
- 行业新闻
请牢记:“bzxz.net”即是“标准下载”四个汉字汉语拼音首字母与国际顶级域名“.net”的组合。 ©2025 标准下载网 www.bzxz.net 本站邮件:bzxznet@163.com
网站备案号:湘ICP备2025141790号-2
网站备案号:湘ICP备2025141790号-2