- 您的位置:
- 标准下载网 >>
- 标准分类 >>
- 化工行业标准(HG) >>
- HG 3310-1999 邻苯二胺
标准号:
HG 3310-1999
标准名称:
邻苯二胺
标准类别:
化工行业标准(HG)
英文名称:
o-phenylenediamine标准状态:
现行-
发布日期:
1999-06-16 -
实施日期:
2000-06-01 出版语种:
简体中文下载格式:
.rar.pdf下载大小:
277.11 KB
替代情况:
HG 3310-1987
相关标签:
苯二胺
部分标准内容:
HG 3310--1999
本标准是由化工行业标准HG3310—1987《邻苯二胺》修订而成。本标准与HG3310—1987主要技术差异为:取消了熔点指标及其测定方法。将原“优级品”、“一级品”改为“优等品、一等品”。增加了“引用标准”一章。
在试验方法章中,增加了鉴别试验。同时本标准中气相色谱法在色谱柱、内标、溶剂上都不同于原标准,并且一次进样即可同时测得主含量和杂质含量(区别于原标准分开测定的方法);用峰面积代替峰高进行计算。保留了薄层重氮法,但去除了洗涤过滤过程,并补充了方法提要,明确了极限数值处理采用修约值比较法。
增加了“前言”、“范围”“技术要求”改为“要求”“包装、标志、贮存和运输”改为“标志、标签、包装、贮运”。
本标准自实施之日起,代替HG3310一1987。本标准由中华人民共和国原化学工业部技术监督司提出。本标准由化学工业部沈阳化工研究院技术归口。本标推起草单位:化学工业部南京化工厂和上海农药厂。本标准主要起草人:钱迎春。
本标准1987年首次发布为专业标准,1997年调整为强制性化工行业标准,并重新进行了编号。359
中华人民共和国化行业标准
邻苯二胺
o-Phenylenediamine
邻琴二胺其他名称,结构式和基本物化参数如下,ISO通用名称:o-Phenylenediamine商品名称:邻苯二胺
化学名称:1.2-二氮基苯
结构式:
实验式:C.HgNz
相对分子质量:108.14(按1993年国际相对原子质量计)熔点:103~104℃
沸点:256~258℃
溶解度:易溶手乙醇、乙醚和三氯甲烷,微溶于水稳定性:在空气和光中颜色会变深,密封避光保存1范圈
HG 3310--1999
代警HG3310~1987
本标准规定了邻苯二胺的要求、试验方法、检验规则以及标志、标签、包装、贮运。本标准适用于由邻硝基氯化苯经氨化还原而制得的邻苯二胺以及遵过进一步精制而制得的邻苯二胺。
2引用标准
下列标准所创含的条文,通过在本标准中引用而构成为本标推的条文。本标准出版时,所示版本均为有效。所有标准都会被修订,使用本标准的各方应探讨使用下列标准摄新版本的可能性。GB190—1990危险货物包装标志
GB/T601-1988化学试剂滴定分析(容量分析)用标推溶液的制备GB/T603-1988化学试剂试验方法中所用制剂及制品的制备GB/T1250-1989极限数值的表示方法和判定方法GB/T4946-1985气相色谱法术语
GB/T6678--1986化工产品采样总则GB/T66791986固体化工产品采样通则3要求
3.1外观:优等品为白色至紫灰色固体,等品和合格品为浅棕色至棕褐色结晶。3.2邻苯二胺应符合表1要求。
国家石油和化学工业局1999-06-16批准360
2000-06-01实施
邻苯二胺含量
邻氯苯胺
邻硝基苯胺
试验方法
4.1鉴别试验
HG 3310—1999
表1邻苯二胺控制项目指标
优等品
一等品
合格品
a)气相色谱法:本鉴别试验可与邻苯二胺的测定同时进行。在相同的色谱操作条件下,试样溶液某一色谱峰的保留时间与标样溶液邻苯二胺色谱峰的保留时间,其相对差值应在1.5%以内。b)红外光谱法:试样与标样在4000~~400cm-1波数范围内的红外光谱图(见图1),应没有明显的差异。
图1邻苯二胺标样的红外光谱图
4.2检验结果的判定
检验结果按照GB/T1250规定的修约值比较法判定,结果的最终表示应和要求的指标值位数致。
4.3邻苯二胺含量及其杂质含量的测定4.3.1薄层-重氮法测定邻苯二胺含量4.3.1.1方法提要
用乙酸乙酯溶解邻苯二胺试样,然后在铺有GF 254硅胶的板上点样,用石油醚和乙酸乙酯混合液展开,刮取主斑点用盐酸溶解后,进行重氮化滴定。反应原理:
+2HCI+NaNO,
NaNO +HCI ----HNO2 +NaCl
+NaC1+2H,0
2HNO2+2KI+2HCl-2NO+2KCI+2HzO+124.3.1.2仪器、设备
紫外灯:波长254nm。
层析缸。
平板玻璃:180mm×150mm。
移液管:0.5mL,用点样法进行校正。酸式滴定管:10 mL。
4.3.1.3试剂和溶液
盐酸溶液:1十4。
HG 3310--1999bzxZ.net
亚硝酸钠标准滴定溶液:c(NaNO2)=0.02mol/L,按GB/T601—1988中的3.9和4.22配制。碘化钾淀粉试纸:按GB/T603—1988中的4.2.3制备。溴化钾溶液:200g/L。
石油醚:沸程90~120℃。
乙酸乙酯。
硅胶GF254:化学纯,薄层层析用。4.3.1.4展开剂的配制
展开温度为10~25℃时,石油醚和乙酸乙酯的体积比为1:4;展开温度大于25℃时,石油醚和乙酸乙酯的体积比为1:2。4.3.1.5硅胶板的制备
称取10g硅胶于研钵中,加入25mL水,仔细研磨至均勾糊状,立即倒在洁净的层析玻璃板上,轻轻振动玻璃板,使硅胶在板上分布均匀且无气泡,置板于水平位置上,在红外灯下或空气中固化后,放人130℃烘箱中活化40min,稍冷后取出,贮存于装有变色硅胶的干燥器中冷却备用。4.3.1.6试样溶液的配制
准确称取邻苯二胺试样1.1g(精确至0.0002g),放入25mL容量瓶中,用乙酸乙酯溶解并稀释至刻度,摇勾。
4.3.1.7操作步骤
a)薄层分离
取一块已活化的薄层板,用0.5mL移液管准确移取0.5mL试样溶液,在离薄层板底边2.5cm处成直线状点样(点样线两端距板两边各1.5cm)。试样点完后,用乙酸乙酯冲洗移液管尖端,洗液也均勾地点在点样线上。风干除去溶剂后,直立于盛有适量展开剂的层析缸中展开(薄层板浸入展开剂约1cm),当溶剂前沿上升到距离点样线约13cm时,把板取出,待溶剂挥发至干,将板置于紫外灯下照射2min,用针尖划出邻苯二胺紫红色谱带,用刮刀将邻苯二胺谱带刮人200mL烧杯中,用乙酸乙酯润湿的棉球擦净玻璃板上未刮人的硅胶,一并放人烧杯中,然后往烧杯中加人40mL盐酸溶液使其溶解。b)重氮滴定
向上述烧杯中加入10mL漠化钾溶液,置于冰浴中冷却至0~5℃,把滴定管的尖端插人溶液中,在不断搅拌下,将占总需要量的95%左右的亚硝酸钠标准溶液一次加入,然后把滴定管移出液面,用少量水淋洗滴定管尖端,继续滴定至溶液使碘化钾淀粉试纸呈微蓝色,并保持1min不褪色即为终点,同时,在相同条件下做一空白试验。
c)计算
以质量百分数表示的邻苯二胺含量(X,)按式(1)计算:X, = (Vi- Vo)c× 0. 108 1
式中:c——亚硝酸钠标准滴定溶液的实际浓度,mol/L;V.试样消耗亚硝酸钠标准滴定溶液的体积,mL;V。—空白试验消耗亚硝酸钠标准滴定溶液的体积,mLm
邻苯二胺试样的质量,g;
0.1081--与1.00mL亚硝酸钠标准滴定溶液[c(NaNO,)=0.0200mol/L]相当的以克表示的邻苯二胺质量。
4.3.1.8允许差
取其算术平均值作为测定结果。两次平行测定的结果之差应不大于1.0%。362
HG 3310—1999
4.3.2气相色谱法测定邻苯二胺含量及其杂质含量(仲裁法)4.3.2.1优等品中邻苯二胺含量及其杂质的测定4.3.2.1.1方法提要
试样用三氯甲烷溶解,使用7%OV-225/101白色担体为填充物的玻璃柱和氢焰离子化检测器,对试样中的邻苯二胺及其杂质含量进行气相色谱校正,面积归一定量。4.3.2.1.2试剂和溶液
三氯甲烷。
邻苯二胺标样:应在测定条件下检不出相应的杂质峰。邻氯苯胺标样:已知含量,大于等于99.0%。邻硝基苯胺标样:已知含量,大于等于99.0%。固定液:OV-225。
载体:101白色担体(149~177μm),用碱洗或涂碱预处理。4.3.2.1.3仪器、设备
气相色谱仪:具氢焰离子化检测器。色谱数据处理机。
色谱柱:2.0m×3.2mm(id)玻璃柱。柱填充物:0V-225涂溃在101白色担体(149~177um)上。固定液:(固定液+载体)一7:100(质量比)。4.3.2.1.4色谱柱的制备
a)固定液的涂渍
碱洗:配制50g/L氢氧化钾甲醇溶液50mL于200mL烧杯中,将10g载体缓缓倒人烧杯中,使载体完全漫润,浸泡约2h,然后用蒸馏水洗至中性,再用无水乙醇冲洗两次,置于100℃烘箱中烘干,备用。
涂碱:称取0.1g氢氧化钾于250mL烧杯中,加入适量(略大于加人载体体积)甲醇使其溶解,将10g载体缓缓倒人烧杯中,使载体完全浸润,浸泡15min后,在红外灯下加热,轻轻拍打转动烧杯使涂溃均匀,溶剂挥发干后,将烧杯于100℃的烘箱中干燥30min,备用。准确称取0.70gOV-225固定液于250mL烧杯中,加人适量(略大于加人载体体积)三氯甲烷使其完全溶解,倒人经碱洗的或涂碱的载体,轻轻振荡,使之混合均匀并使溶剂挥发近于。再将烧杯于110℃的烘箱中干燥1h,取出放在干燥器中冷却至室温。b)色谱柱的填充
将一小漏斗接到经洗涤干燥的色谱柱的出口,分次把制备好的填充物填人柱内,同时不断轻敲柱壁,直至填到离柱出口1.5cm处为止。将漏斗移至色谱柱的人口,在出口端塞一小团经硅烷化处理的玻璃棉,通过橡胶管接到真空泵上,开启真空泵,继续缓缓加人填充物,并不断轻敲柱壁,使其填充得均匀紧密。填充完毕,在人口端也塞一小团玻璃棉,并适当压紧,以保持柱填充物不被移动。c)色谱柱的老化
将色谱柱人口端与气化室相连,出口端暂不接检测器,以20 mL/min的流量通人载气(Nz),分阶段升温至200℃,并在此温度下,至少老化24h。4.3.2.1.5气相色谱操作条件
温度(℃):柱室180;气化室250;检测器室250。气体流量(mL/min):载气(N2)40;氢气50;空气500。进样量:1 μL。
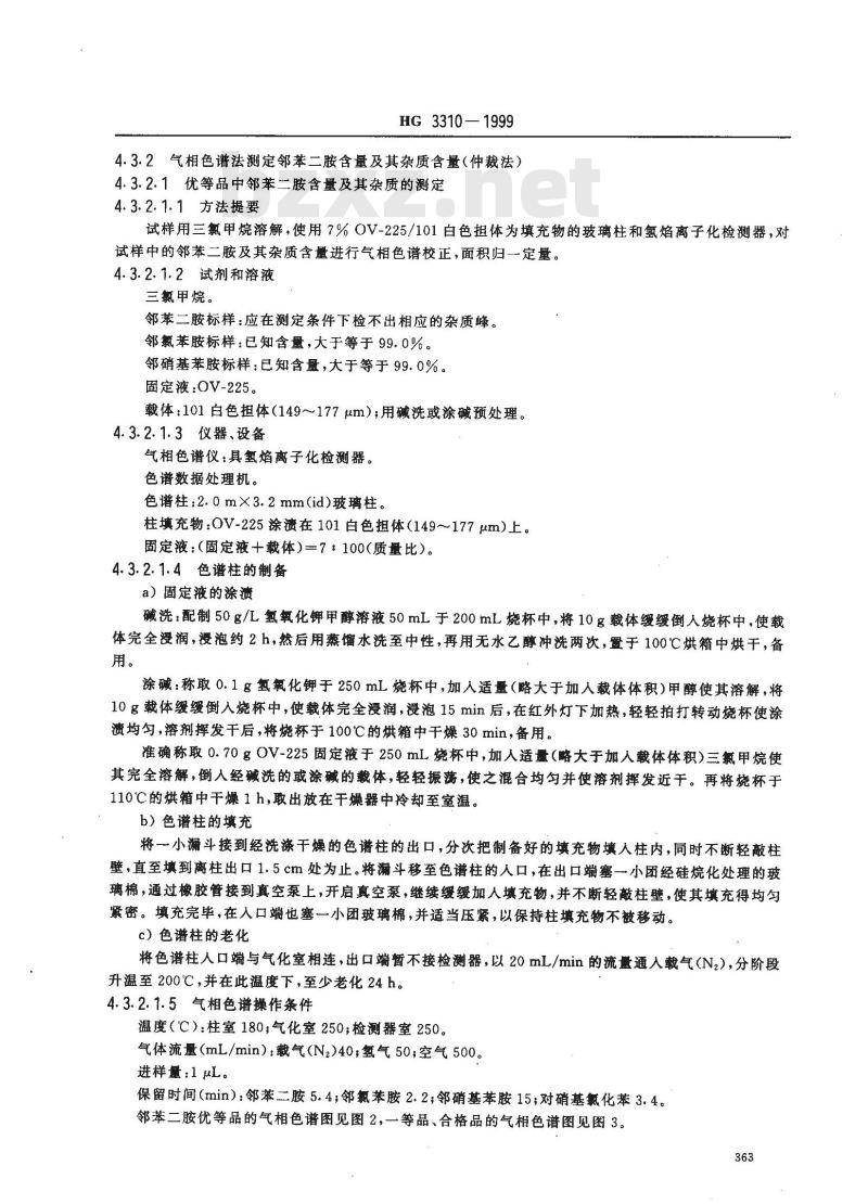
保留时间(min):邻苯二胺5.4;邻氯苯胺2.2;邻硝基苯胺15;对硝基氟化苯3.4。邻苯二胺优等品的气相色谱图见图2,一等品、合格品的气相色谱图见图3。363
HG 3310—1999
1溶剂;2一邻氯苯胺,3—一邻苯二胺图2邻苯二胺优等品的气相色谱图2
1一溶剂;2一邻氟苯胺;3对硝基氯化苯;4—邻苯二胺,5—邻硝基苯胺图3邻苯二胺一等品、合格品的气相色谱图3
上述操作参数是典型的,可根据不仪器特点,对给定操作参数作适当调整,以期获得最佳效果。每天开机,待操作条件稳定后,先进2~3针邻苯二胺饱和溶液,再进试样进行分析。4.3.2.1.6测定步骤
1)校正因子的测定
a)校准储备溶液的配制
按表2要求准确称取各种试剂(精确至0.0002g)于棕色容量瓶中,用三氯甲烷溶解并稀释至刻度。置于冰箱中保存,其使用期限为一个月。表2校准储备溶液的配制
试剂名称
质量g
稀释体积,mL
b)校准混合溶液的配制
邻氯苯胺
邻硝基苯胺
邻苯二胺
按表3要求用吸液管吸取校准储备溶液于5个10mL棕色容量瓶中,然后分别用三氧甲烷稀释至刻度。置于冰箱中保存,每周复校一次。表3
校准混合溶液的配制
标样号
储备液号
稀释后体积
标样号
c)校正因子的测定
HG 3310—1999
表3(完)
储备液号
稀释后体积
选择1个与试样含量相当的混合标样,在上述操作条件下,待仪器基线平稳后,吸取1μL混合标样进样。
各组分的校正因子(f)按式(2)计算:m
式中:fi—组分i的校正因子,g/mm2;m;—组分i 的质量,g;
A;组分i的峰面积,mm2。
2)试样溶液的配制
称取邻苯二胺试样0.20g(精确至0.0002g)于10mL棕色容量瓶中,用三氯甲烷溶解并稀释至刻度,充分摇勾。
3)测定
在上述操作条件下,待仪器基线稳定后,连续注人数针试样溶液,进样1μuL。用数据处理机或按式(3)计算各组分质量百分含量(X,):X.
式中:X,—一组分i的含量,%;
f.—组分i的校正因子,g/mm2;A, 组分i的峰面积,mm2。
4.3.2.1.7允许差
取其算术平均值作为测定结果。两次平行测定结果之差,应不大于0.5%。4.3.2.2一等品和合格品中邻苯二胺含量和杂质的测定4.3.2.2.1方法提要
与优等品的色谱条件相同,定量方法为内标法,内标物为对硝基氟化苯。4.3.2.2.2试剂和溶液
同4.3.2.1.2。
对硝基氯化苯:应不含有干扰分析的杂质。4.3.2.2.3仪器设备
同4.3.2.1.3。
4.3.2.2.4气相色谱操作条件
同4.3.2.1.5。
4.3.2.2.5测定步骤
1)校准储备溶液的配制
按表4要求准确称取各种试剂(精确至0.0002)于棕色容量瓶中,用三氯甲烷溶解并稀释至刻度,置于冰箱中保存,其使用期限为一个月。365
试剂名称
质量,g
稀释体积,mL
邻氯苯胺
2)校准混合溶液的配制
HG 3310 1999
表4校准储备溶液的配制
邻硝基苯胺
邻苯二胺
对硝基氯化苯
按表5要求用吸液管吸取校准储备溶液于5个10mL棕色容量瓶中,然后分别用三氯甲烷稀释至刻度,置于冰箱中保存,每周复校-一次。表5校准混合溶液的配制
标样号
3)试样的测定
a)内标溶液的配制
储备液号
稀释后体积
准确称取对硝基氟化苯2.0g(精确至0.0002g)于50mL棕色容量瓶中,用三氯甲烷溶解并稀释至刻度。
b)试样溶液的配制
准确称取邻苯二胺试样0.20g(精确至0.0002g)于10mL棕色容量瓶中,用移液管准确移人5 mL内标溶液,用三氯甲烷溶解并稀释至刻度。c)测定
选择1个与试样含量相当的混合标样,在上述操作条件下,待基线平稳后,连续注入数针标样溶液,计算各针相对响应值的重复性,待相邻两针的相对响应值变化小于1.5%,按照标样溶液、试样溶液、试样溶液、标样溶液的顺序进行测定。d)计算
将测得的两针试样溶液以及试样前后两针标样溶液的邻苯二胺中各组分与内标物峰面积之比,分别进行平均。
以质量百分数表示的邻苯二胺中各组分的含量(X,)按式(4)计算:remip
组分的质量百分含量,%;
式中X,
标样溶液中,组分与内标物峰面积比的平均值;试样溶液中,组分与内标物峰面积比的平均值;一标样中组分i的质量,名;
m—试样的质量,g;
P,—组分i标样的质量百分含量,%4.3.2.2.6允许差
(4)
HG3310—1999
各取其算术平均值作为测定结果。两次平行测定结果之差,邻苯二胺应不大于1.5%,邻氯苯胺应不大于0.1%,邻硝基苯胺应不大于0.05%。5检验规则
5.1以质量均匀的产品为一批。
5.2按GB/T6678和GB/T6679的规定,从每批产品100%的包装容器中采样。用不锈钢探管取出包装容器内的样品,采样总量不少于250g。5.3将样品混合均勾,装入两个清洁干燥的棕色磨口瓶中,瓶上贴上标签,注明:生产厂名称、产品名称、批号和取样日期,一瓶由检验部门检验,一瓶密封保存三个月备查。5.4检验结果如果有一项指标不符合本标准要求时,应重新自两倍量的包装容器中采样进行复验,复验结果即使只有一项指标不符合本标准要求,则整批产品为不合格。6标志、标签、包装、慰运
6.1标志
邻苯二胺的包装上要有牢固的标志。内容包括:生产厂名称、厂址、产品名称、商标、净含量、生产日期、批号、等级,并按照GB190的规定标明“有毒品”标志。6.2标签
标签上要标明商品名称、净含量、等级、批次、生产日期以及生产厂名称。6.3包装
邻苯二胺装于内衬聚乙烯袋的铁桶中,每桶净含量不超过140kg。也可根据用户要求,采用其他形式的包装。
6.4贮运
包装件应贮存在通风、干燥的库房中。容器应密闭,切勿曝晒,不可与易燃物混放在一起,并要远离火源、热源,避免与皮肤、眼接触和吸入体内。367
小提示:此标准内容仅展示完整标准里的部分截取内容,若需要完整标准请到上方自行免费下载完整标准文档。
本标准是由化工行业标准HG3310—1987《邻苯二胺》修订而成。本标准与HG3310—1987主要技术差异为:取消了熔点指标及其测定方法。将原“优级品”、“一级品”改为“优等品、一等品”。增加了“引用标准”一章。
在试验方法章中,增加了鉴别试验。同时本标准中气相色谱法在色谱柱、内标、溶剂上都不同于原标准,并且一次进样即可同时测得主含量和杂质含量(区别于原标准分开测定的方法);用峰面积代替峰高进行计算。保留了薄层重氮法,但去除了洗涤过滤过程,并补充了方法提要,明确了极限数值处理采用修约值比较法。
增加了“前言”、“范围”“技术要求”改为“要求”“包装、标志、贮存和运输”改为“标志、标签、包装、贮运”。
本标准自实施之日起,代替HG3310一1987。本标准由中华人民共和国原化学工业部技术监督司提出。本标准由化学工业部沈阳化工研究院技术归口。本标推起草单位:化学工业部南京化工厂和上海农药厂。本标准主要起草人:钱迎春。
本标准1987年首次发布为专业标准,1997年调整为强制性化工行业标准,并重新进行了编号。359
中华人民共和国化行业标准
邻苯二胺
o-Phenylenediamine
邻琴二胺其他名称,结构式和基本物化参数如下,ISO通用名称:o-Phenylenediamine商品名称:邻苯二胺
化学名称:1.2-二氮基苯
结构式:
实验式:C.HgNz
相对分子质量:108.14(按1993年国际相对原子质量计)熔点:103~104℃
沸点:256~258℃
溶解度:易溶手乙醇、乙醚和三氯甲烷,微溶于水稳定性:在空气和光中颜色会变深,密封避光保存1范圈
HG 3310--1999
代警HG3310~1987
本标准规定了邻苯二胺的要求、试验方法、检验规则以及标志、标签、包装、贮运。本标准适用于由邻硝基氯化苯经氨化还原而制得的邻苯二胺以及遵过进一步精制而制得的邻苯二胺。
2引用标准
下列标准所创含的条文,通过在本标准中引用而构成为本标推的条文。本标准出版时,所示版本均为有效。所有标准都会被修订,使用本标准的各方应探讨使用下列标准摄新版本的可能性。GB190—1990危险货物包装标志
GB/T601-1988化学试剂滴定分析(容量分析)用标推溶液的制备GB/T603-1988化学试剂试验方法中所用制剂及制品的制备GB/T1250-1989极限数值的表示方法和判定方法GB/T4946-1985气相色谱法术语
GB/T6678--1986化工产品采样总则GB/T66791986固体化工产品采样通则3要求
3.1外观:优等品为白色至紫灰色固体,等品和合格品为浅棕色至棕褐色结晶。3.2邻苯二胺应符合表1要求。
国家石油和化学工业局1999-06-16批准360
2000-06-01实施
邻苯二胺含量
邻氯苯胺
邻硝基苯胺
试验方法
4.1鉴别试验
HG 3310—1999
表1邻苯二胺控制项目指标
优等品
一等品
合格品
a)气相色谱法:本鉴别试验可与邻苯二胺的测定同时进行。在相同的色谱操作条件下,试样溶液某一色谱峰的保留时间与标样溶液邻苯二胺色谱峰的保留时间,其相对差值应在1.5%以内。b)红外光谱法:试样与标样在4000~~400cm-1波数范围内的红外光谱图(见图1),应没有明显的差异。
图1邻苯二胺标样的红外光谱图
4.2检验结果的判定
检验结果按照GB/T1250规定的修约值比较法判定,结果的最终表示应和要求的指标值位数致。
4.3邻苯二胺含量及其杂质含量的测定4.3.1薄层-重氮法测定邻苯二胺含量4.3.1.1方法提要
用乙酸乙酯溶解邻苯二胺试样,然后在铺有GF 254硅胶的板上点样,用石油醚和乙酸乙酯混合液展开,刮取主斑点用盐酸溶解后,进行重氮化滴定。反应原理:
+2HCI+NaNO,
NaNO +HCI ----HNO2 +NaCl
+NaC1+2H,0
2HNO2+2KI+2HCl-2NO+2KCI+2HzO+124.3.1.2仪器、设备
紫外灯:波长254nm。
层析缸。
平板玻璃:180mm×150mm。
移液管:0.5mL,用点样法进行校正。酸式滴定管:10 mL。
4.3.1.3试剂和溶液
盐酸溶液:1十4。
HG 3310--1999bzxZ.net
亚硝酸钠标准滴定溶液:c(NaNO2)=0.02mol/L,按GB/T601—1988中的3.9和4.22配制。碘化钾淀粉试纸:按GB/T603—1988中的4.2.3制备。溴化钾溶液:200g/L。
石油醚:沸程90~120℃。
乙酸乙酯。
硅胶GF254:化学纯,薄层层析用。4.3.1.4展开剂的配制
展开温度为10~25℃时,石油醚和乙酸乙酯的体积比为1:4;展开温度大于25℃时,石油醚和乙酸乙酯的体积比为1:2。4.3.1.5硅胶板的制备
称取10g硅胶于研钵中,加入25mL水,仔细研磨至均勾糊状,立即倒在洁净的层析玻璃板上,轻轻振动玻璃板,使硅胶在板上分布均匀且无气泡,置板于水平位置上,在红外灯下或空气中固化后,放人130℃烘箱中活化40min,稍冷后取出,贮存于装有变色硅胶的干燥器中冷却备用。4.3.1.6试样溶液的配制
准确称取邻苯二胺试样1.1g(精确至0.0002g),放入25mL容量瓶中,用乙酸乙酯溶解并稀释至刻度,摇勾。
4.3.1.7操作步骤
a)薄层分离
取一块已活化的薄层板,用0.5mL移液管准确移取0.5mL试样溶液,在离薄层板底边2.5cm处成直线状点样(点样线两端距板两边各1.5cm)。试样点完后,用乙酸乙酯冲洗移液管尖端,洗液也均勾地点在点样线上。风干除去溶剂后,直立于盛有适量展开剂的层析缸中展开(薄层板浸入展开剂约1cm),当溶剂前沿上升到距离点样线约13cm时,把板取出,待溶剂挥发至干,将板置于紫外灯下照射2min,用针尖划出邻苯二胺紫红色谱带,用刮刀将邻苯二胺谱带刮人200mL烧杯中,用乙酸乙酯润湿的棉球擦净玻璃板上未刮人的硅胶,一并放人烧杯中,然后往烧杯中加人40mL盐酸溶液使其溶解。b)重氮滴定
向上述烧杯中加入10mL漠化钾溶液,置于冰浴中冷却至0~5℃,把滴定管的尖端插人溶液中,在不断搅拌下,将占总需要量的95%左右的亚硝酸钠标准溶液一次加入,然后把滴定管移出液面,用少量水淋洗滴定管尖端,继续滴定至溶液使碘化钾淀粉试纸呈微蓝色,并保持1min不褪色即为终点,同时,在相同条件下做一空白试验。
c)计算
以质量百分数表示的邻苯二胺含量(X,)按式(1)计算:X, = (Vi- Vo)c× 0. 108 1
式中:c——亚硝酸钠标准滴定溶液的实际浓度,mol/L;V.试样消耗亚硝酸钠标准滴定溶液的体积,mL;V。—空白试验消耗亚硝酸钠标准滴定溶液的体积,mLm
邻苯二胺试样的质量,g;
0.1081--与1.00mL亚硝酸钠标准滴定溶液[c(NaNO,)=0.0200mol/L]相当的以克表示的邻苯二胺质量。
4.3.1.8允许差
取其算术平均值作为测定结果。两次平行测定的结果之差应不大于1.0%。362
HG 3310—1999
4.3.2气相色谱法测定邻苯二胺含量及其杂质含量(仲裁法)4.3.2.1优等品中邻苯二胺含量及其杂质的测定4.3.2.1.1方法提要
试样用三氯甲烷溶解,使用7%OV-225/101白色担体为填充物的玻璃柱和氢焰离子化检测器,对试样中的邻苯二胺及其杂质含量进行气相色谱校正,面积归一定量。4.3.2.1.2试剂和溶液
三氯甲烷。
邻苯二胺标样:应在测定条件下检不出相应的杂质峰。邻氯苯胺标样:已知含量,大于等于99.0%。邻硝基苯胺标样:已知含量,大于等于99.0%。固定液:OV-225。
载体:101白色担体(149~177μm),用碱洗或涂碱预处理。4.3.2.1.3仪器、设备
气相色谱仪:具氢焰离子化检测器。色谱数据处理机。
色谱柱:2.0m×3.2mm(id)玻璃柱。柱填充物:0V-225涂溃在101白色担体(149~177um)上。固定液:(固定液+载体)一7:100(质量比)。4.3.2.1.4色谱柱的制备
a)固定液的涂渍
碱洗:配制50g/L氢氧化钾甲醇溶液50mL于200mL烧杯中,将10g载体缓缓倒人烧杯中,使载体完全漫润,浸泡约2h,然后用蒸馏水洗至中性,再用无水乙醇冲洗两次,置于100℃烘箱中烘干,备用。
涂碱:称取0.1g氢氧化钾于250mL烧杯中,加入适量(略大于加人载体体积)甲醇使其溶解,将10g载体缓缓倒人烧杯中,使载体完全浸润,浸泡15min后,在红外灯下加热,轻轻拍打转动烧杯使涂溃均匀,溶剂挥发干后,将烧杯于100℃的烘箱中干燥30min,备用。准确称取0.70gOV-225固定液于250mL烧杯中,加人适量(略大于加人载体体积)三氯甲烷使其完全溶解,倒人经碱洗的或涂碱的载体,轻轻振荡,使之混合均匀并使溶剂挥发近于。再将烧杯于110℃的烘箱中干燥1h,取出放在干燥器中冷却至室温。b)色谱柱的填充
将一小漏斗接到经洗涤干燥的色谱柱的出口,分次把制备好的填充物填人柱内,同时不断轻敲柱壁,直至填到离柱出口1.5cm处为止。将漏斗移至色谱柱的人口,在出口端塞一小团经硅烷化处理的玻璃棉,通过橡胶管接到真空泵上,开启真空泵,继续缓缓加人填充物,并不断轻敲柱壁,使其填充得均匀紧密。填充完毕,在人口端也塞一小团玻璃棉,并适当压紧,以保持柱填充物不被移动。c)色谱柱的老化
将色谱柱人口端与气化室相连,出口端暂不接检测器,以20 mL/min的流量通人载气(Nz),分阶段升温至200℃,并在此温度下,至少老化24h。4.3.2.1.5气相色谱操作条件
温度(℃):柱室180;气化室250;检测器室250。气体流量(mL/min):载气(N2)40;氢气50;空气500。进样量:1 μL。
保留时间(min):邻苯二胺5.4;邻氯苯胺2.2;邻硝基苯胺15;对硝基氟化苯3.4。邻苯二胺优等品的气相色谱图见图2,一等品、合格品的气相色谱图见图3。363
HG 3310—1999
1溶剂;2一邻氯苯胺,3—一邻苯二胺图2邻苯二胺优等品的气相色谱图2
1一溶剂;2一邻氟苯胺;3对硝基氯化苯;4—邻苯二胺,5—邻硝基苯胺图3邻苯二胺一等品、合格品的气相色谱图3
上述操作参数是典型的,可根据不仪器特点,对给定操作参数作适当调整,以期获得最佳效果。每天开机,待操作条件稳定后,先进2~3针邻苯二胺饱和溶液,再进试样进行分析。4.3.2.1.6测定步骤
1)校正因子的测定
a)校准储备溶液的配制
按表2要求准确称取各种试剂(精确至0.0002g)于棕色容量瓶中,用三氯甲烷溶解并稀释至刻度。置于冰箱中保存,其使用期限为一个月。表2校准储备溶液的配制
试剂名称
质量g
稀释体积,mL
b)校准混合溶液的配制
邻氯苯胺
邻硝基苯胺
邻苯二胺
按表3要求用吸液管吸取校准储备溶液于5个10mL棕色容量瓶中,然后分别用三氧甲烷稀释至刻度。置于冰箱中保存,每周复校一次。表3
校准混合溶液的配制
标样号
储备液号
稀释后体积
标样号
c)校正因子的测定
HG 3310—1999
表3(完)
储备液号
稀释后体积
选择1个与试样含量相当的混合标样,在上述操作条件下,待仪器基线平稳后,吸取1μL混合标样进样。
各组分的校正因子(f)按式(2)计算:m
式中:fi—组分i的校正因子,g/mm2;m;—组分i 的质量,g;
A;组分i的峰面积,mm2。
2)试样溶液的配制
称取邻苯二胺试样0.20g(精确至0.0002g)于10mL棕色容量瓶中,用三氯甲烷溶解并稀释至刻度,充分摇勾。
3)测定
在上述操作条件下,待仪器基线稳定后,连续注人数针试样溶液,进样1μuL。用数据处理机或按式(3)计算各组分质量百分含量(X,):X.
式中:X,—一组分i的含量,%;
f.—组分i的校正因子,g/mm2;A, 组分i的峰面积,mm2。
4.3.2.1.7允许差
取其算术平均值作为测定结果。两次平行测定结果之差,应不大于0.5%。4.3.2.2一等品和合格品中邻苯二胺含量和杂质的测定4.3.2.2.1方法提要
与优等品的色谱条件相同,定量方法为内标法,内标物为对硝基氟化苯。4.3.2.2.2试剂和溶液
同4.3.2.1.2。
对硝基氯化苯:应不含有干扰分析的杂质。4.3.2.2.3仪器设备
同4.3.2.1.3。
4.3.2.2.4气相色谱操作条件
同4.3.2.1.5。
4.3.2.2.5测定步骤
1)校准储备溶液的配制
按表4要求准确称取各种试剂(精确至0.0002)于棕色容量瓶中,用三氯甲烷溶解并稀释至刻度,置于冰箱中保存,其使用期限为一个月。365
试剂名称
质量,g
稀释体积,mL
邻氯苯胺
2)校准混合溶液的配制
HG 3310 1999
表4校准储备溶液的配制
邻硝基苯胺
邻苯二胺
对硝基氯化苯
按表5要求用吸液管吸取校准储备溶液于5个10mL棕色容量瓶中,然后分别用三氯甲烷稀释至刻度,置于冰箱中保存,每周复校-一次。表5校准混合溶液的配制
标样号
3)试样的测定
a)内标溶液的配制
储备液号
稀释后体积
准确称取对硝基氟化苯2.0g(精确至0.0002g)于50mL棕色容量瓶中,用三氯甲烷溶解并稀释至刻度。
b)试样溶液的配制
准确称取邻苯二胺试样0.20g(精确至0.0002g)于10mL棕色容量瓶中,用移液管准确移人5 mL内标溶液,用三氯甲烷溶解并稀释至刻度。c)测定
选择1个与试样含量相当的混合标样,在上述操作条件下,待基线平稳后,连续注入数针标样溶液,计算各针相对响应值的重复性,待相邻两针的相对响应值变化小于1.5%,按照标样溶液、试样溶液、试样溶液、标样溶液的顺序进行测定。d)计算
将测得的两针试样溶液以及试样前后两针标样溶液的邻苯二胺中各组分与内标物峰面积之比,分别进行平均。
以质量百分数表示的邻苯二胺中各组分的含量(X,)按式(4)计算:remip
组分的质量百分含量,%;
式中X,
标样溶液中,组分与内标物峰面积比的平均值;试样溶液中,组分与内标物峰面积比的平均值;一标样中组分i的质量,名;
m—试样的质量,g;
P,—组分i标样的质量百分含量,%4.3.2.2.6允许差
(4)
HG3310—1999
各取其算术平均值作为测定结果。两次平行测定结果之差,邻苯二胺应不大于1.5%,邻氯苯胺应不大于0.1%,邻硝基苯胺应不大于0.05%。5检验规则
5.1以质量均匀的产品为一批。
5.2按GB/T6678和GB/T6679的规定,从每批产品100%的包装容器中采样。用不锈钢探管取出包装容器内的样品,采样总量不少于250g。5.3将样品混合均勾,装入两个清洁干燥的棕色磨口瓶中,瓶上贴上标签,注明:生产厂名称、产品名称、批号和取样日期,一瓶由检验部门检验,一瓶密封保存三个月备查。5.4检验结果如果有一项指标不符合本标准要求时,应重新自两倍量的包装容器中采样进行复验,复验结果即使只有一项指标不符合本标准要求,则整批产品为不合格。6标志、标签、包装、慰运
6.1标志
邻苯二胺的包装上要有牢固的标志。内容包括:生产厂名称、厂址、产品名称、商标、净含量、生产日期、批号、等级,并按照GB190的规定标明“有毒品”标志。6.2标签
标签上要标明商品名称、净含量、等级、批次、生产日期以及生产厂名称。6.3包装
邻苯二胺装于内衬聚乙烯袋的铁桶中,每桶净含量不超过140kg。也可根据用户要求,采用其他形式的包装。
6.4贮运
包装件应贮存在通风、干燥的库房中。容器应密闭,切勿曝晒,不可与易燃物混放在一起,并要远离火源、热源,避免与皮肤、眼接触和吸入体内。367
小提示:此标准内容仅展示完整标准里的部分截取内容,若需要完整标准请到上方自行免费下载完整标准文档。
标准图片预览:





- 其它标准
- 热门标准
- 化工行业标准(HG)
- HG/T20518-2008 化工粉体工程设计通用规范
- HG/T3219-2009 代替 HG/T 3219-1999 搪玻璃平面阀
- HG∕T5056-2016 GB 7544在天然橡胶胶乳避孕套质量管理中的使用指南
- HG/T2956.5-2001 硼镁矿石中氧化亚铁含量的测定重铬酸钾 容量法
- HG/T2017-2011 代替 HG/T 2017-2000 普通运动鞋
- HG/T3276-2019 代替 HG/T 3276-2012 腐植酸铵肥料分析方法
- HG/T5036-2016 常温有机硫转化吸收催化剂催化性能试验方法
- HG/T3449-1999 化学试剂 甲基红
- HG/T2371-2003 代替 HG/T 2371-1992 搪玻璃开式搅拌容器
- HG/T3459-2003 化学试剂 顺丁烯二酸酐
- HG/T4221-2011 双组分室温硫化有机硅模具胶
- HG/T4323-2012 循环冷却水中军团菌的检测与计数
- HG/T3431-2010 代替 HG/T 3431-2001 酸性红 R(C. I. 酸性红 18)
- HG/T22805.1-2016 代替 HG 22805.1-1993 化工矿山企业施工图设计内容和深度的规范一地质●采矿专业
- HG/T4019-2008 化学试剂 间甲酚紫
- 行业新闻
请牢记:“bzxz.net”即是“标准下载”四个汉字汉语拼音首字母与国际顶级域名“.net”的组合。 ©2025 标准下载网 www.bzxz.net 本站邮件:bzxznet@163.com
网站备案号:湘ICP备2025141790号-2
网站备案号:湘ICP备2025141790号-2