- 您的位置:
- 标准下载网 >>
- 标准分类 >>
- 国家标准(GB) >>
- GB 4981-1985 工业用阀门的压力试验
标准号:
GB 4981-1985
标准名称:
工业用阀门的压力试验
标准类别:
国家标准(GB)
标准状态:
已作废-
实施日期:
1986-01-01 出版语种:
简体中文下载格式:
.rar.pdf下载大小:
130.90 KB
替代情况:
被GB/T 13927-1992代替

部分标准内容:
中华人民共和国国家标准
工业用阀门的压力试验
Indust rial valves.pressure testing for valvesUDC 621.646
GB 4981-85
本标准规定了上业用的闸阀、截止阀、止回阀、旋塞阀、球阀、蝶阀、隔膜阀等的压力试验。1术语
1.1试验介质:进行压力试验用的气体或液体。1.2 试验压力:
a,壳体试验(强度试验)和倒密封(上密封)试验时,指壳体内部试验介质的让示压力b.密封试验时,指试验介质在被检测的密封副两侧造成的压力之差。在·-端通大气时,指密封副旁·侧体腔内试验介质的计示压力。1.3壳体试验:对阀体和阀盖等联结而成的整个阀门外壳进行的压力试验。目的是检验阀体和阀盖的致密性及包括中口联结处在内的整个壳体的耐压能力。1.4密封试验:检验启闭件和斓体密封副止漏性能的试验。1.5倒密封试验:检验阀杆与阀盖密封副止漏性能的试验。1.6保压时间:从达到试验压力至开始检测计量的时间。2试验条件和要求
2.1每台阀门出厂前均应在室温下进行整机试验。2.2完成壳体试验之前,不允许对阀门涂漆或使用其他防止渗漏的涂层,但允许进行无密封作用的化学防锈处理及给衬里阀衬里。如果用户抽查库存阀门,则不再除掉已有涂层。2.3密封试验之前,应除尽密封面上的油渍,但允许涂一薄层粘度不人于煤油的防护剂,靠油脂形成密封的阀门,允许涂敷规定选用的密封剂。2.4试验过程中,不得对阀门施加影响试验结果的外力。2.5在能保证准确检测渗漏的前提下,下列试验介质由制造厂任选。。水(可以加入防锈剂)、煤油或粘度不大于水的其他适宜液体,b,空气或其他适宜的气体*。
2.6试验压力
2.6.1克体试验
用液体做试验介质时,按GB1048一70《管子和管路附件的公称压力和试验压力》的规定。公称通径D,<50mm,公称压力P<50bar*的阀门用气体做试验介质时,试验压力为6bar公称压力P<6bar时,按GB1048一70的规定。2.6.2密封和倒密封试验
试验压力按表1的规定。
用气体作试验时,应采取安全防护措施。** 1bar = 1 × 105P a =1.02kgf/cm2.国家标准局1986-03-06发布
1986- 01-01实施
公称通径扭m
100 ~ 200
GB4981—85
公称压力 bar
2.6.3试验压力在保压和检测期间应维持不变。2.7用液体作试验时,应尽量排除阀门体腔内的气体。2.进行密封和個密封试验时,应以正常方式关闭。试验压力
液体介质时:1.1P%
气体介质时:6 bar,Pn6 bar时为1.1P%
液体介质,1.IP
带驱动装置的阀门应靠驱动装置关闭,同时带有手动机构的,也应以手动机构关闭,进行试验。3试验内容及评定指标
3.1壳体试验
3.1.1保压时间按表2的规定。
公称通径mm
保压时间s
65 ~ 200
≥186
3.1.2、在达到保压时间后,壳体(包括填料函和口联结处)不得发生漏或引起结构损伤。如果制造厂证明阀门在规定压力下填料处不漏,则壳体试验时填料的渗漏不做评定依据。8.2密封和倒密封试验
起截断作用的各类阀门均应进行密封试验,有倒密封要求的也应进行倒密封实验。3.2.1保压时间按表3的规定。
公称通径mm
密封试验
保压时间
倒密封试验
65~200
250~450
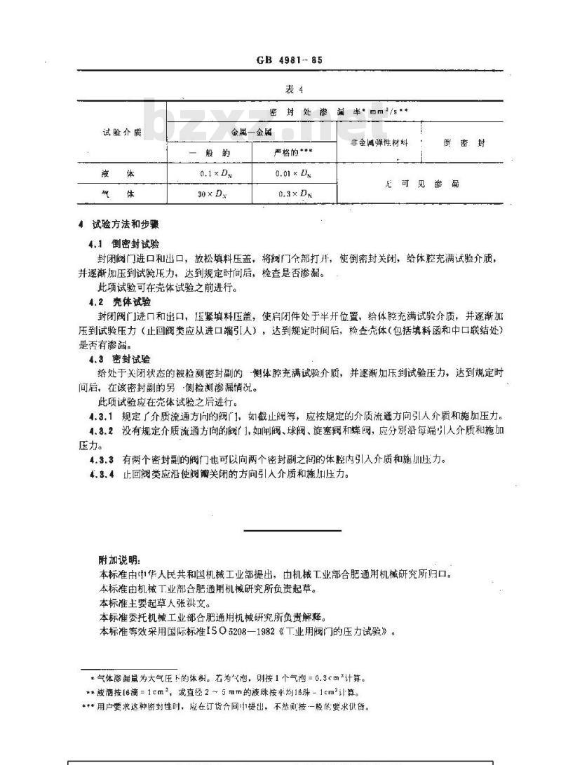
3.2.2除D~>1000mm的低压闸阀、D>300mm的地下用闸阀和旋启式止回阀可按有关标准的规定外,达到保压时问以后,每个密封副的允许最大谬漏率按表4的规定。试验介质
试验方法和步
4.1倒密封试验
GB 4981--85
率*mm*/s**
密封处
金属—金幽
30 ×D
严格的***bZxz.net
0.3 × Dn
非金属弹性材料
倒密封
无可见渗漏
封闭阀门进口和出口,放松填料压盖,将门个部打川,使倒密封关闭,给体腔充满试验介质,并逐渐加压到试验压力,达到规定时间后,检查是否渗漏。此项试验可在壳体试验之前进行。,2壳体试验
封闭阀门进口和出口,压紧填料压盖,使启闭件处于半开位置,给体腔充满试验介质,并逐渐加压到试验压力(止回阀类应从进口端引人),达到规定时间后,检查壳体(包括填料函和中口联结处)是否有渗漏。
4.3密封试验
给处于关闭状态的被检测密封副的侧体腔充满试验介质,并逐渐加压到试验压力,达到规定时间后,在该密封副的另侧检测渗漏情况。此项试验应在壳体试验之后进行。4.3.1规定了介质流通方问的阀门1,如截止阅等,应按规定的介质流通方向引人介质和施加压力。1.3.2没有规定介质流通方向的避门1,如闸阀、球阀、旋塞润和蝶阅,应分别沿每端叫人介质和施加压力。
4.3.3有两个密封副的阀门也可以向两个密封副之间的体腔内引人介质和施训压力。4.8.4止回阀类应沿使阀瓣关闭的方向引人介质和施川压力。附加说明:
本标准由t1华人民共和国机械工业部提出,由机械工业部合肥通用机械研究所归口。本标准由机械工业部合肥通用机械研究所负责起草。本标准主要起草人张祺文。
本标准委托机械工业部合肥通用机械研究所负责解释。本标准等效采用国际标准ISO5208一1982《T业用阀门的压力试验》。*气体漏量为大气压F的体积。若为试泡,则按1个气泡=0.3cm\计算。★液滴按[6滴=1cm,或直径 2~5mm的液珠按半均16珠 - 1cm计算。***用户要求这种密封性时,应在订货合同中提出,不然则按一般的要求供货。
小提示:此标准内容仅展示完整标准里的部分截取内容,若需要完整标准请到上方自行免费下载完整标准文档。
工业用阀门的压力试验
Indust rial valves.pressure testing for valvesUDC 621.646
GB 4981-85
本标准规定了上业用的闸阀、截止阀、止回阀、旋塞阀、球阀、蝶阀、隔膜阀等的压力试验。1术语
1.1试验介质:进行压力试验用的气体或液体。1.2 试验压力:
a,壳体试验(强度试验)和倒密封(上密封)试验时,指壳体内部试验介质的让示压力b.密封试验时,指试验介质在被检测的密封副两侧造成的压力之差。在·-端通大气时,指密封副旁·侧体腔内试验介质的计示压力。1.3壳体试验:对阀体和阀盖等联结而成的整个阀门外壳进行的压力试验。目的是检验阀体和阀盖的致密性及包括中口联结处在内的整个壳体的耐压能力。1.4密封试验:检验启闭件和斓体密封副止漏性能的试验。1.5倒密封试验:检验阀杆与阀盖密封副止漏性能的试验。1.6保压时间:从达到试验压力至开始检测计量的时间。2试验条件和要求
2.1每台阀门出厂前均应在室温下进行整机试验。2.2完成壳体试验之前,不允许对阀门涂漆或使用其他防止渗漏的涂层,但允许进行无密封作用的化学防锈处理及给衬里阀衬里。如果用户抽查库存阀门,则不再除掉已有涂层。2.3密封试验之前,应除尽密封面上的油渍,但允许涂一薄层粘度不人于煤油的防护剂,靠油脂形成密封的阀门,允许涂敷规定选用的密封剂。2.4试验过程中,不得对阀门施加影响试验结果的外力。2.5在能保证准确检测渗漏的前提下,下列试验介质由制造厂任选。。水(可以加入防锈剂)、煤油或粘度不大于水的其他适宜液体,b,空气或其他适宜的气体*。
2.6试验压力
2.6.1克体试验
用液体做试验介质时,按GB1048一70《管子和管路附件的公称压力和试验压力》的规定。公称通径D,<50mm,公称压力P<50bar*的阀门用气体做试验介质时,试验压力为6bar公称压力P<6bar时,按GB1048一70的规定。2.6.2密封和倒密封试验
试验压力按表1的规定。
用气体作试验时,应采取安全防护措施。** 1bar = 1 × 105P a =1.02kgf/cm2.国家标准局1986-03-06发布
1986- 01-01实施
公称通径扭m
100 ~ 200
GB4981—85
公称压力 bar
2.6.3试验压力在保压和检测期间应维持不变。2.7用液体作试验时,应尽量排除阀门体腔内的气体。2.进行密封和個密封试验时,应以正常方式关闭。试验压力
液体介质时:1.1P%
气体介质时:6 bar,Pn6 bar时为1.1P%
液体介质,1.IP
带驱动装置的阀门应靠驱动装置关闭,同时带有手动机构的,也应以手动机构关闭,进行试验。3试验内容及评定指标
3.1壳体试验
3.1.1保压时间按表2的规定。
公称通径mm
保压时间s
65 ~ 200
≥186
3.1.2、在达到保压时间后,壳体(包括填料函和口联结处)不得发生漏或引起结构损伤。如果制造厂证明阀门在规定压力下填料处不漏,则壳体试验时填料的渗漏不做评定依据。8.2密封和倒密封试验
起截断作用的各类阀门均应进行密封试验,有倒密封要求的也应进行倒密封实验。3.2.1保压时间按表3的规定。
公称通径mm
密封试验
保压时间
倒密封试验
65~200
250~450
3.2.2除D~>1000mm的低压闸阀、D>300mm的地下用闸阀和旋启式止回阀可按有关标准的规定外,达到保压时问以后,每个密封副的允许最大谬漏率按表4的规定。试验介质
试验方法和步
4.1倒密封试验
GB 4981--85
率*mm*/s**
密封处
金属—金幽
30 ×D
严格的***bZxz.net
0.3 × Dn
非金属弹性材料
倒密封
无可见渗漏
封闭阀门进口和出口,放松填料压盖,将门个部打川,使倒密封关闭,给体腔充满试验介质,并逐渐加压到试验压力,达到规定时间后,检查是否渗漏。此项试验可在壳体试验之前进行。,2壳体试验
封闭阀门进口和出口,压紧填料压盖,使启闭件处于半开位置,给体腔充满试验介质,并逐渐加压到试验压力(止回阀类应从进口端引人),达到规定时间后,检查壳体(包括填料函和中口联结处)是否有渗漏。
4.3密封试验
给处于关闭状态的被检测密封副的侧体腔充满试验介质,并逐渐加压到试验压力,达到规定时间后,在该密封副的另侧检测渗漏情况。此项试验应在壳体试验之后进行。4.3.1规定了介质流通方问的阀门1,如截止阅等,应按规定的介质流通方向引人介质和施加压力。1.3.2没有规定介质流通方向的避门1,如闸阀、球阀、旋塞润和蝶阅,应分别沿每端叫人介质和施加压力。
4.3.3有两个密封副的阀门也可以向两个密封副之间的体腔内引人介质和施训压力。4.8.4止回阀类应沿使阀瓣关闭的方向引人介质和施川压力。附加说明:
本标准由t1华人民共和国机械工业部提出,由机械工业部合肥通用机械研究所归口。本标准由机械工业部合肥通用机械研究所负责起草。本标准主要起草人张祺文。
本标准委托机械工业部合肥通用机械研究所负责解释。本标准等效采用国际标准ISO5208一1982《T业用阀门的压力试验》。*气体漏量为大气压F的体积。若为试泡,则按1个气泡=0.3cm\计算。★液滴按[6滴=1cm,或直径 2~5mm的液珠按半均16珠 - 1cm计算。***用户要求这种密封性时,应在订货合同中提出,不然则按一般的要求供货。
小提示:此标准内容仅展示完整标准里的部分截取内容,若需要完整标准请到上方自行免费下载完整标准文档。

标准图片预览:



- 其它标准
- 热门标准
- 国家标准(GB)
- GB/T7403.1-2008 牵引用铅酸蓄电池 第1部分:技术条件
- GB/T23882-2009 饲料中L-抗坏血酸-2-磷酸酯的测定 高效液相色谱法
- GB/T37649-2019 化妆品中硫柳汞和苯基汞的测定高效液相色谱-电感耦合等离子体质谱法
- GB/T37649-2019 化妆品中硫柳汞和苯基汞的测定高效液相色谱-电感耦合等离子体质谱法
- GB/T3286.1-2012 石灰石及白云石化学分析方法 第1部分:氧化钙和氧化镁含量的测定 络合滴定法和火焰原子吸收光谱法
- GB/Z42533-2023 液压传动 系统 系统清洁度与构成该系统的元件清洁度和油液污染度理论关联法
- GB/T43241-2023 法庭科学 一氧化二氮检验 气相色谱-质谱法
- GB22556-2008 豆芽卫生标准
- GB/T23344-2009 纺织品 4-氨基偶氮苯的测定
- GB/T15349-1994 化学试剂 溴甲酚绿
- GB/T869-1986 沉头铆钉
- GB/T9124.1-2019 钢制管法兰 第1部分:PN 系列
- GB/T43762-2024 航空航天 卡箍术语
- GB/T40442-2021 纸、纸板和纸浆纤维组成分析中质量因子的测定
- GB/T18235.1-2000 信息技术 高性能并行接口 第1部分:机械、电气及信号协议规范(HIPPI-PH)
- 行业新闻
请牢记:“bzxz.net”即是“标准下载”四个汉字汉语拼音首字母与国际顶级域名“.net”的组合。 ©2009 标准下载网 www.bzxz.net 本站邮件:bzxznet@163.com
网站备案号:湘ICP备2023016450号-1
网站备案号:湘ICP备2023016450号-1