- 您的位置:
- 标准下载网 >>
- 标准分类 >>
- 国家标准(GB) >>
- GB/T 12618.2-2006 开口型平圆头抽芯铆钉 30级
标准号:
GB/T 12618.2-2006
标准名称:
开口型平圆头抽芯铆钉 30级
标准类别:
国家标准(GB)
标准状态:
现行-
发布日期:
2006-07-05 -
实施日期:
2006-12-01 出版语种:
简体中文下载格式:
.rar.pdf下载大小:
1.94 MB
替代情况:
替代GB/T 12618-1990采标情况:
ISO 15979:2002
点击下载
标准简介:
标准下载解压密码:www.bzxz.net
GB/T 12618的本部分规定了钉体直径d=2.4~6.4mm、钉体材料为钢(St)、钉芯材料为钢(St)、性能等级为30级的开口型平圆头抽芯铆钉的机械性能和应用数据。 GB/T 12618.2-2006 开口型平圆头抽芯铆钉 30级 GB/T12618.2-2006
部分标准内容:
ICS 21.060.40
中华人民共和国国家标准
GB/T12618.2—2006
代替GB/T12618—1990
开口型平圆头抽芯铆钉
Open end blind rivets with break pull mandrel and protruding head-Property class30
(ISO 15979:2002,Opcn cnd blind rivets with break pull mandrclandprotrudingheadSt/St,MOD)
2006-07-05发布
中华人民共和国国家质量监督检验检疫总局数码防伪
中国国家标准化管理委员会國
2006-12-01实施
本部分是国家标准“抽芯铆钉”产品系列标准之一。该系列包括:GB/T12615.1-—2004
封闭型平圆头抽芯铆钉11级;
b)GB/T12615.2--2004
GB/T12615.3--2004
GB/T12615.4—2004
GB/T12616.1—2004
GB/T12617.1—2006
GB/T12617.2—2006
GB/T12617.3—2006
GB/T12617.4—2006
GB/T12617.5-—2006
GB/T12618.1—2006
GB/T12618.2—2006
封闭型平圆头抽芯铆钉
30级;
封闭型平圆头抽芯铆钉
封闭型平圆头抽芯铆钉
封闭型沉头抽芯铆钉
开口型沉头抽芯铆钉
开口型沉头抽芯铆钉
开口型沉头抽芯铆钉
开口型沉头抽芯铆钉
06级;
51级;
11级;
10、11级;
30级;
12级;
51级;
开口型沉头抽芯铆钉
20、21、22级;
开口型平圆头抽芯铆钉
10、11级;
30级;
开口型平圆头抽芯铆钉
开口型平圆头抽芯铆钉12级;
GB/T12618.3—2006
GB/T12618.4—2006
GB/T12618.5—2006www.bzxz.net
GB/T12618.6—2006
开口型平圆头抽芯铆钉
51级;
开口型平圆头抽芯铆钉
20、21、22级;
开口型平圆头抽芯铆钉
40、41级。
本部分是GB/T12618的第2部分。GB/T 12618.2—2006
本部分修改采用ISO15979:2002《开口型平圆头抽芯盲铆钉St/St》(英文版),主要修改如下:ISO15979未规定抽芯铆钉的机械性能等级与钉体和钉芯的材料牌号,本部分予以规定(见标准名称、第4、5章);
一ISO15979未规定包装技术要求,本部分予以规定(见第7章);-ISO15979未规定简化标记,本部分按GB/T1237的简化原则给出简化的标记示例(见8.2)。本部分代替GB/T12618一1990《开口型扁圆头抽芯铆钉》有关部分。本部分与GB/T12618一1990相比主要变化如下:增加d=2.4mm、4.8mm和6.4mm的钉体直径规格(见表1);全面调整了钉体长度规格的系列及范围(见表1);未引1用GB/T12619一1990《抽芯铆钉技术条件》,在本部分中给出铆钉孔直径、推荐的铆接范围(见表1和表2);
本部分仅规定了一种钢的钉体材料、一种钢的钉芯材料及相应的机械性能等级(30级),并有别于旧标准(见第4、5章);
增加附录A。
本部分的附录A是资料性附录。
本部分由中国机械工业联合会提出。本部分由全国紧固件标准化技术委员会(SAC/TC85)归口。本部分由机械科学研究院负责起草,上海安字实业有限公司参加起草。本部分由全国紧固件标准化技术委员会秘书处负责解释。本部分所代替标准的历次版本发布情况为:GB/T12618—1990。
1范围
开口型平圆头抽芯铆钉30级
GB/T12618.2—2006
GB/T12618的本部分规定了钉体直径d=2.4mm~6.4mm、钉体材料为钢(St)、钉芯材料为钢(St)、性能等级为30级的开口型平圆头抽芯铆钉的机械特性和应用数据。2规范性引用文件
下列文件中的条款通过GB/T12618的本部分的引用而成为本部分的条款。凡是注日期的引用文件,其随后所有的修改单(不包括勘误的内容)或修订版均不适用于本部分,然而,鼓励根据本部分达成协议的各方研究是否可使用这些文件的最新版本。凡是不注日期的引用文件,其最新版本适用于本部分。
GB/T90.1紧固件验收检查(GB/T90.1—2002,idtISO3269:2000)GB/T90.2紧固件标志与包装
GB/T699优质碳素结构钢
GB/T1237紧固件标记方法(GB/T1237—2000,eqvISO8991:1986)GB/T3098.18紧固件机械性能盲铆钉试验方法(GB/T3098.18—2004,ISO14589:2000,Blind rivets—Mechanical testing, IDT)GB/T3098.19紧固件机械性能抽芯铆钉GB/T3099.2紧固件术语盲铆钉(GB/T3099.2—2004,ISO14588:2000,BlindrivetsTerminology and definitions,IDT)GB/T3206优质碳素结构钢丝
GB/T5267.1紧固件电镀层(GB/T5267.1—2002,ISO4042:1999,IDT)GB/T9800电镀锌和电镀镉层的铬酸盐转化膜(GB/T9800-1988,eqvISO4520:1981)3尺寸
3.1总则
尺寸代号和标注符合GB/T3099.2的规定。3.2铆钉尺寸
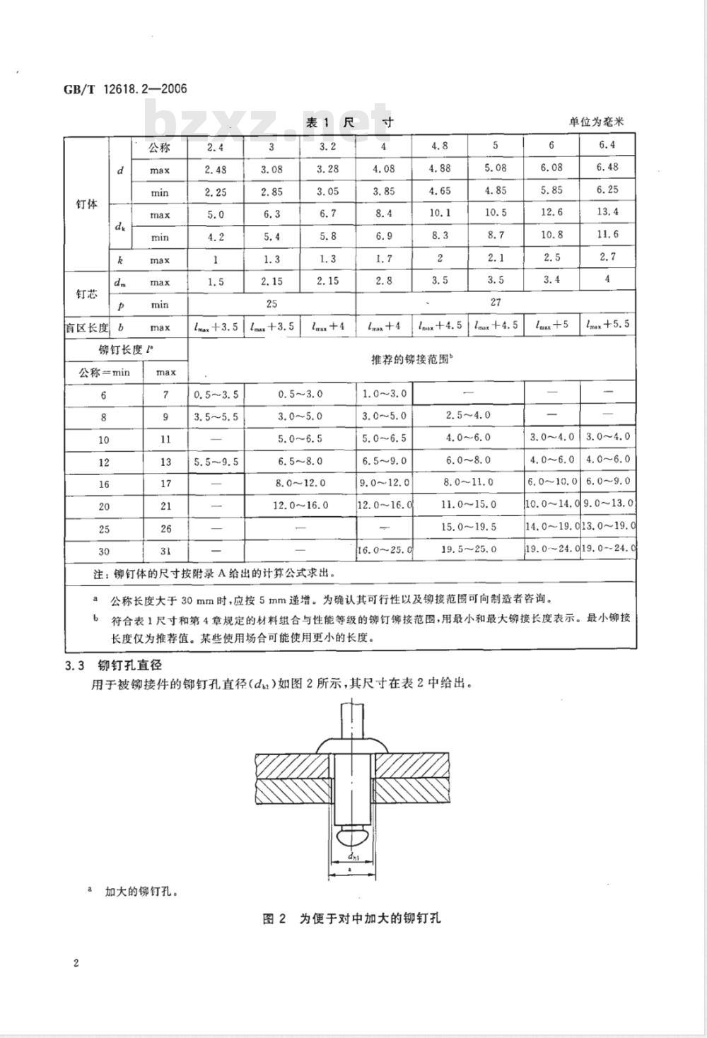
铆钉尺寸见图1和表1。
图1铆钉尺寸
GB/T12618.2—2006
盲区长度
铆钉长度
公称=min
表1尺
Imax+4
12.0~16.0
注:铆钉体的尺寸按附录A给出的计算公式求出。寸
lmax+4
推荐的铆接范围
12.0~16.0
16.0~25.0
8.0~11. 0
11.0~15.0
15.0~19.5
19.5~~25. 0
单位为毫米
Lmx +5
3.0~~4.0
10.0~14.09.0~13.0
14.0~19.013.0~19.c
19.0~24.019.0--24. 0
公称长度大于30mm时,应按5mm递增。为确认其可行性以及铆接范围可向制造者咨询。符合表1尺寸和第4章规定的材料组合与性能等级的铆钉铆接范围,用最小和最大铆接长度表示。最小铆接长度仅为推荐值。某些使用场合可能使用更小的长度。3.3铆钉孔直径
用于被铆接件的铆钉孔直径(d)如图2所示,其尺寸在表2中给出。a加大的铆钉孔。
图2为便于对中加大的铆钉孔
GB/T12618.2—2006
不符合表2给出的数值,可能造成安装的困难和(或)降低表4规定的剪切和拉力载荷。如有必要(便于对中),仅在铆钉插人一侧的被铆接件上制出大于表2规定的孔径,如图2所示。这也可能降低表4规定的剪切和拉力载荷。表2铆钉孔直径
公称直径
材料组合与表面处理
单位为毫米
铆钉应由钢(St)制造的钉体和钢(St)制造的钉芯组成,推荐采用表3的性能等级与材料组合,其性能应符合第5章的规定。
表3机械性能等级与材料组合”
性能等级
碳素钢
钉体材料
材料牌号
08F、10
标准编号
GB/T699
GB/T3206
碳素钢
按GB/T3098.19规定。ISO15979未规定机械性能等级与材料牌号。材料技术条件由制造者确定。
钉芯材料
材料牌号
10、15、
35、45
标准编号
GB/T699
GB/T3206
铆钉的钉体表面应进行电镀锌处理,其最小镀层厚度应为5μm(GB/T5267.1)。铬酸盐转化膜为c2C(GB/T9800)。表面处理的完整标记为Fe/Zn5c2C。镀层厚度应在铆钉头部进行测量。钉芯表面处理由制造者确定,可以涂油、磷化涂油或镀锌。5机械性能
5.1剪切载荷、拉力载荷与钉芯断裂载荷按GB/T3098.18的规定进行试验时,30级的最小剪切载荷、最小拉力载荷与最大钉芯断裂载荷应符合表4规定。
GB/T12618.2—2006
公称直径d/
按GB/T3098.19规定
表4剪切载荷、拉力载荷与钉芯断裂载荷”剪切载荷
2 9006
b按GB/T3098.19规定,数据待生产验证(含选用材料牌号)。钉芯拆卸力
拉力载荷
按GB/T3098.18的规定进行试验时,30级的拆卸钉芯的载荷应大于10N。5.3钉头保持能力
单位为牛顿
钉芯断裂载荷
按GB/T3098.18的规定进行试验,施加表5规定的钉头保持试验载荷时,30级的钉芯在铆钉中的残留部分不应被压出。
表5钉头保持试验载荷”
公称直径d/
按GB/T3098.19规定。
工作质量
铆钉表面应无毛刺和有害缺陷,并有完整的头、杆形状。铆接后,当放大5倍目测检查时,铆钉不应有开裂的痕迹。7验收检查、标志与包装
钉头保持试验载荷/
如无其他协议,应按GB/T90.1进行验收检查;按GB/T90.2进行标志与包装。8标记
8.1标记方法按GB/T1237规定。
8.2标记示例
GB/T12618.2—2006
公称直径d一4mm、公称长度l=12mm、钉体由钢(St)制造、钉芯由钢(St)制造、性能等级为30级的开口型平圆头抽芯铆钉的标记:抽芯铆钉GB/T12618.2
GB/T12618.2—2006
A.1总则
附录A
(资料性附录)
计算公式
本部分规定的抽芯铆钉符合下列计算公式和公差。A.2钉体直径
最大钉体直径按下式计算:
dmax=d公称十0.08mm
最小钉体直径按下式计算:
dmin=d公称—0.15mm
A.3头部直径
最大头部直径按下式计算:
圆整到小数点后1位。
A.4头部直径公差
头部直径公差为:
h16用于d公称≤3.2mm;
h17用于d公称>3.2mm。
A.5头部高度
最大头部高度按下式计算:
圆整到小数点后1位。
A.6铆钉孔直径
抽芯铆钉用铆钉孔直径按下式计算:dkmx=2. 1d公称
kmax=0.415d公称
dhlmax=d公称十0.2mm
dhl mind公称+0.1mm
GB/T12618.2-2006
中华人民共和国
国家标
开口型平圆头抽芯铆钉30级
GB/T12618.2—2006
中国标准出版社出版发行
北京复兴门外三里河北街16号
邮政编码:100045
网址www.bzcbs.com
电话:6852394668517548
中国标准出版社秦皇岛印刷厂印刷各地新华书店经销
开本880×12301/16
印张0.75字数13千字
2006年11月第一版
2006年11月第一次印刷
如有印装差错由本社发行中心调换版权专有侵权必究
举报电话:(010)68533533
小提示:此标准内容仅展示完整标准里的部分截取内容,若需要完整标准请到上方自行免费下载完整标准文档。
中华人民共和国国家标准
GB/T12618.2—2006
代替GB/T12618—1990
开口型平圆头抽芯铆钉
Open end blind rivets with break pull mandrel and protruding head-Property class30
(ISO 15979:2002,Opcn cnd blind rivets with break pull mandrclandprotrudingheadSt/St,MOD)
2006-07-05发布
中华人民共和国国家质量监督检验检疫总局数码防伪
中国国家标准化管理委员会國
2006-12-01实施
本部分是国家标准“抽芯铆钉”产品系列标准之一。该系列包括:GB/T12615.1-—2004
封闭型平圆头抽芯铆钉11级;
b)GB/T12615.2--2004
GB/T12615.3--2004
GB/T12615.4—2004
GB/T12616.1—2004
GB/T12617.1—2006
GB/T12617.2—2006
GB/T12617.3—2006
GB/T12617.4—2006
GB/T12617.5-—2006
GB/T12618.1—2006
GB/T12618.2—2006
封闭型平圆头抽芯铆钉
30级;
封闭型平圆头抽芯铆钉
封闭型平圆头抽芯铆钉
封闭型沉头抽芯铆钉
开口型沉头抽芯铆钉
开口型沉头抽芯铆钉
开口型沉头抽芯铆钉
开口型沉头抽芯铆钉
06级;
51级;
11级;
10、11级;
30级;
12级;
51级;
开口型沉头抽芯铆钉
20、21、22级;
开口型平圆头抽芯铆钉
10、11级;
30级;
开口型平圆头抽芯铆钉
开口型平圆头抽芯铆钉12级;
GB/T12618.3—2006
GB/T12618.4—2006
GB/T12618.5—2006www.bzxz.net
GB/T12618.6—2006
开口型平圆头抽芯铆钉
51级;
开口型平圆头抽芯铆钉
20、21、22级;
开口型平圆头抽芯铆钉
40、41级。
本部分是GB/T12618的第2部分。GB/T 12618.2—2006
本部分修改采用ISO15979:2002《开口型平圆头抽芯盲铆钉St/St》(英文版),主要修改如下:ISO15979未规定抽芯铆钉的机械性能等级与钉体和钉芯的材料牌号,本部分予以规定(见标准名称、第4、5章);
一ISO15979未规定包装技术要求,本部分予以规定(见第7章);-ISO15979未规定简化标记,本部分按GB/T1237的简化原则给出简化的标记示例(见8.2)。本部分代替GB/T12618一1990《开口型扁圆头抽芯铆钉》有关部分。本部分与GB/T12618一1990相比主要变化如下:增加d=2.4mm、4.8mm和6.4mm的钉体直径规格(见表1);全面调整了钉体长度规格的系列及范围(见表1);未引1用GB/T12619一1990《抽芯铆钉技术条件》,在本部分中给出铆钉孔直径、推荐的铆接范围(见表1和表2);
本部分仅规定了一种钢的钉体材料、一种钢的钉芯材料及相应的机械性能等级(30级),并有别于旧标准(见第4、5章);
增加附录A。
本部分的附录A是资料性附录。
本部分由中国机械工业联合会提出。本部分由全国紧固件标准化技术委员会(SAC/TC85)归口。本部分由机械科学研究院负责起草,上海安字实业有限公司参加起草。本部分由全国紧固件标准化技术委员会秘书处负责解释。本部分所代替标准的历次版本发布情况为:GB/T12618—1990。
1范围
开口型平圆头抽芯铆钉30级
GB/T12618.2—2006
GB/T12618的本部分规定了钉体直径d=2.4mm~6.4mm、钉体材料为钢(St)、钉芯材料为钢(St)、性能等级为30级的开口型平圆头抽芯铆钉的机械特性和应用数据。2规范性引用文件
下列文件中的条款通过GB/T12618的本部分的引用而成为本部分的条款。凡是注日期的引用文件,其随后所有的修改单(不包括勘误的内容)或修订版均不适用于本部分,然而,鼓励根据本部分达成协议的各方研究是否可使用这些文件的最新版本。凡是不注日期的引用文件,其最新版本适用于本部分。
GB/T90.1紧固件验收检查(GB/T90.1—2002,idtISO3269:2000)GB/T90.2紧固件标志与包装
GB/T699优质碳素结构钢
GB/T1237紧固件标记方法(GB/T1237—2000,eqvISO8991:1986)GB/T3098.18紧固件机械性能盲铆钉试验方法(GB/T3098.18—2004,ISO14589:2000,Blind rivets—Mechanical testing, IDT)GB/T3098.19紧固件机械性能抽芯铆钉GB/T3099.2紧固件术语盲铆钉(GB/T3099.2—2004,ISO14588:2000,BlindrivetsTerminology and definitions,IDT)GB/T3206优质碳素结构钢丝
GB/T5267.1紧固件电镀层(GB/T5267.1—2002,ISO4042:1999,IDT)GB/T9800电镀锌和电镀镉层的铬酸盐转化膜(GB/T9800-1988,eqvISO4520:1981)3尺寸
3.1总则
尺寸代号和标注符合GB/T3099.2的规定。3.2铆钉尺寸
铆钉尺寸见图1和表1。
图1铆钉尺寸
GB/T12618.2—2006
盲区长度
铆钉长度
公称=min
表1尺
Imax+4
12.0~16.0
注:铆钉体的尺寸按附录A给出的计算公式求出。寸
lmax+4
推荐的铆接范围
12.0~16.0
16.0~25.0
8.0~11. 0
11.0~15.0
15.0~19.5
19.5~~25. 0
单位为毫米
Lmx +5
3.0~~4.0
10.0~14.09.0~13.0
14.0~19.013.0~19.c
19.0~24.019.0--24. 0
公称长度大于30mm时,应按5mm递增。为确认其可行性以及铆接范围可向制造者咨询。符合表1尺寸和第4章规定的材料组合与性能等级的铆钉铆接范围,用最小和最大铆接长度表示。最小铆接长度仅为推荐值。某些使用场合可能使用更小的长度。3.3铆钉孔直径
用于被铆接件的铆钉孔直径(d)如图2所示,其尺寸在表2中给出。a加大的铆钉孔。
图2为便于对中加大的铆钉孔
GB/T12618.2—2006
不符合表2给出的数值,可能造成安装的困难和(或)降低表4规定的剪切和拉力载荷。如有必要(便于对中),仅在铆钉插人一侧的被铆接件上制出大于表2规定的孔径,如图2所示。这也可能降低表4规定的剪切和拉力载荷。表2铆钉孔直径
公称直径
材料组合与表面处理
单位为毫米
铆钉应由钢(St)制造的钉体和钢(St)制造的钉芯组成,推荐采用表3的性能等级与材料组合,其性能应符合第5章的规定。
表3机械性能等级与材料组合”
性能等级
碳素钢
钉体材料
材料牌号
08F、10
标准编号
GB/T699
GB/T3206
碳素钢
按GB/T3098.19规定。ISO15979未规定机械性能等级与材料牌号。材料技术条件由制造者确定。
钉芯材料
材料牌号
10、15、
35、45
标准编号
GB/T699
GB/T3206
铆钉的钉体表面应进行电镀锌处理,其最小镀层厚度应为5μm(GB/T5267.1)。铬酸盐转化膜为c2C(GB/T9800)。表面处理的完整标记为Fe/Zn5c2C。镀层厚度应在铆钉头部进行测量。钉芯表面处理由制造者确定,可以涂油、磷化涂油或镀锌。5机械性能
5.1剪切载荷、拉力载荷与钉芯断裂载荷按GB/T3098.18的规定进行试验时,30级的最小剪切载荷、最小拉力载荷与最大钉芯断裂载荷应符合表4规定。
GB/T12618.2—2006
公称直径d/
按GB/T3098.19规定
表4剪切载荷、拉力载荷与钉芯断裂载荷”剪切载荷
2 9006
b按GB/T3098.19规定,数据待生产验证(含选用材料牌号)。钉芯拆卸力
拉力载荷
按GB/T3098.18的规定进行试验时,30级的拆卸钉芯的载荷应大于10N。5.3钉头保持能力
单位为牛顿
钉芯断裂载荷
按GB/T3098.18的规定进行试验,施加表5规定的钉头保持试验载荷时,30级的钉芯在铆钉中的残留部分不应被压出。
表5钉头保持试验载荷”
公称直径d/
按GB/T3098.19规定。
工作质量
铆钉表面应无毛刺和有害缺陷,并有完整的头、杆形状。铆接后,当放大5倍目测检查时,铆钉不应有开裂的痕迹。7验收检查、标志与包装
钉头保持试验载荷/
如无其他协议,应按GB/T90.1进行验收检查;按GB/T90.2进行标志与包装。8标记
8.1标记方法按GB/T1237规定。
8.2标记示例
GB/T12618.2—2006
公称直径d一4mm、公称长度l=12mm、钉体由钢(St)制造、钉芯由钢(St)制造、性能等级为30级的开口型平圆头抽芯铆钉的标记:抽芯铆钉GB/T12618.2
GB/T12618.2—2006
A.1总则
附录A
(资料性附录)
计算公式
本部分规定的抽芯铆钉符合下列计算公式和公差。A.2钉体直径
最大钉体直径按下式计算:
dmax=d公称十0.08mm
最小钉体直径按下式计算:
dmin=d公称—0.15mm
A.3头部直径
最大头部直径按下式计算:
圆整到小数点后1位。
A.4头部直径公差
头部直径公差为:
h16用于d公称≤3.2mm;
h17用于d公称>3.2mm。
A.5头部高度
最大头部高度按下式计算:
圆整到小数点后1位。
A.6铆钉孔直径
抽芯铆钉用铆钉孔直径按下式计算:dkmx=2. 1d公称
kmax=0.415d公称
dhlmax=d公称十0.2mm
dhl mind公称+0.1mm
GB/T12618.2-2006
中华人民共和国
国家标
开口型平圆头抽芯铆钉30级
GB/T12618.2—2006
中国标准出版社出版发行
北京复兴门外三里河北街16号
邮政编码:100045
网址www.bzcbs.com
电话:6852394668517548
中国标准出版社秦皇岛印刷厂印刷各地新华书店经销
开本880×12301/16
印张0.75字数13千字
2006年11月第一版
2006年11月第一次印刷
如有印装差错由本社发行中心调换版权专有侵权必究
举报电话:(010)68533533
小提示:此标准内容仅展示完整标准里的部分截取内容,若需要完整标准请到上方自行免费下载完整标准文档。
标准图片预览:





- 热门标准
- 国家标准(GB)
- GB29140-2024 纯碱单位产品能源消耗限额
- GB/T29633.4-2020 南极地名 第4部分:罗马字母拼写
- GB15193.5-2003 骨髓细胞微核试验
- GB/T43225-2023 空间物体登记要求
- GB/T42970-2023 半导体集成电路 视频编解码电路测试方法
- GB/T18721.4-2024 印刷技术 印前数据交换 第4部分:显示用宽色域标准彩色图像数据 [Adobe RGB (1998)/SCID]
- GB5237.3-2008 铝合金建筑型材 第3部分:电泳涂漆型材
- GB/T15773-1995 水土保持综合治理 验收规范
- GB/T15412-1994 应用电视摄像机云台通用技术条件
- GB28129-2011 乙羧氟草醚原药
- GB30530-2024 二甲基硅氧烷单位产品能源消耗限额
- GB/T9771.6-2020 通信用单模光纤 第6部分:宽波长段 光传输用非零色散单模光纤特性
- GB/T17424-2019 差分全球卫星导航系统(DGNSS)技术要求
- GB/T5750.13-2006 生活饮用水标准检验方法 放射性指标
- GB1913.2-1990 漂白浸渍绝缘纸
- 行业新闻
请牢记:“bzxz.net”即是“标准下载”四个汉字汉语拼音首字母与国际顶级域名“.net”的组合。 ©2025 标准下载网 www.bzxz.net 本站邮件:bzxznet@163.com
网站备案号:湘ICP备2025141790号-2
网站备案号:湘ICP备2025141790号-2