- 您的位置:
- 标准下载网 >>
- 标准分类 >>
- 国家标准(GB) >>
- GB/T 19418-2003 钢的弧焊接头 缺陷质量分级指南
标准号:
GB/T 19418-2003
标准名称:
钢的弧焊接头 缺陷质量分级指南
标准类别:
国家标准(GB)
标准状态:
现行-
发布日期:
2003-01-01 -
实施日期:
2004-06-01 出版语种:
简体中文下载格式:
.rar.pdf下载大小:
179.52 KB
点击下载
标准简介:
标准下载解压密码:www.bzxz.net
本标准规定了钢弧焊接头缺陷的质量等级。这些等级与产品的制造制裁量有关而与其适用性无关。 GB/T 19418-2003 钢的弧焊接头 缺陷质量分级指南 GB/T19418-2003
部分标准内容:
本标准等同采用国际标准150581:1092钢的焊按头本标准的附录A为资料性附录。
本标准由中国机协工业联合会提出。本标难由全国舞接标准化按术员会归口,本标准起草单位,哈尔焊研究斯。本标准主要起单人,朴东光,
CQ/T19418-2003/ESO5817:1992
缺陷质量分级指南3。
1范围
GR/T19418—2003/I505817,1992缺陷质量分级指南
钢的弧焊接头
本标准现定了钢需焊接头缺陷的质盘等级,这些等级与产品的读质量有关而与其适用性(见3.1)无关,
本标准适用于:
接G/T518:热定的下述焊拨方法及其工艺类别:11无气休保护的金同电死焊:
2埋弧焊:
13气计保护光弧据:
14非悼化体保护心要焊:
手工、机械化及自动化焊接方法:…所有的接位置!
对接情链.角煤避及支营接头
厚度范围在3~63mm的钢村
本标准末考愿冶金方面的因意,如:品粒尺寸、便度2规范性引用文件
下列文件中的条款通过木标准的引用而成为本标准的承款,凡尽注甘斯的引用文作,其随后所有的像收单(不包括励误的内容)或汀版与不适用于本标准、然而,鼓励根期本标准达域协议的各方研究是否可快用这些文件的最新版本。凡是不注凡期的引用文件,其最新版本活用卡本标准。GB/T324焊绅符号表示法(e9vTSO2553)GB/T 3375焊接术语
GH/T518j金属炜接及许焊方法在图样上的表示代号(eqV1SU4063)GB/T6417企属熔化焊焊壁缺陷分类及说明(eq-ISO6520)3术语和定义
GB/T375确实的以及下列术语和定义遭用于本标准。3. 1
适用性rin-fur-parpese
末一产品、工艺或服务在规定条外下服役于预定日标的资力,3.2
焊滋厚度weldthickness
角焊绳厚度filletweldthickness(公移喷厚oninelthraal thickneg)在链截中,录大等快直角一负形底边上的高度,3.2.2
对接焊缝厚度huttweldlthlcknesss从够化底新至工件表而的最小距离,该值不大丁校弹工件的厚费。1
GB/T19418—2003/ES05817.19923.3
短快陷shoriLmperfectlou
在焊继的任何100mm长厦瘾酬内总长度不超过25mm焊整长度小干100mm时,总长度本超过炜壁长度25的一个或多个缺陷。3.4
长快陷lomg Imperfecthen
在保等的任何1mm长度芯固内总长度超过25mm,埋辖长度小于100mm时,总长度阅过焊随医度25坏的一个或多个联陷。
按影区域
proleeledzee
由焊继最大度与检焊髓长度相乘构成的区城。3. 6
断蟹面
surface crack urex
断裂后将做评估的横被面,
4符号
下列符号用干表1中,
一角焊脏的公称吸厚(角焊经厚准):---焊链余高的宽度:
一气孔的宜径:
快陷尺寸(高度或宽度);
一微陷长度:
对接焊壁公弥厚度(或在不完全焊遗的场合下规定的熔透深度!!壁呼或板厚,
2-角焊睡的焊胖尺寸(在直角等题三角形套面中一42)注,在我国有些行量习惯上使站K表示婵购尺寸、5焊继的评烹
快陷限值按表1规定。角焊睡的缺随限值可来用脚尺寸。每个煤接接头一整应针对不同缺陷类型(序号1至序号25)单独评定,出现在接头任一截面上不间类显的映陷需做特殊考患(见序号26),表 T缺陷限值
陕隔名称
演抗察续
鹿角气孔
GB/T E417
股且微裂效多坑裂控
(见序导21以外的所有表控
快陷必统满足下州录件及阻值:n
影区赋或响裂面内快陷总
和的要大尺寸:
单个气孔的最大尺寸:
一对按短链:
单样鞋免费标准下载网bzxz
单·个气在的最尺寸
快陷项量分限限值
不年许
缺酪称
局都窖
巢气孔
多能气究
业形气孔
周样夹象
童央染
健炎杂
未熔合
CB/T6417
准1(铵)
密集气孔的整个区城应会计并计算GE/T19418—2003/IS05817:1992缺陷所查分颈限随
下述两个这缺(厚,包营断有气孔的过创区成以焊牌宽残为真径的园中面积教大者的有分比,
多礼区应是马部性的·虚事虑牌患其他种免快陷的可能性。
英陷必邻离足下列案件和阻值,择影区地或断塑面内缺陷点和
的量大尺寸:
b)单个气孔的最大尺寸,
对接焊避,
一角焊:
属都真气的量人尺
长缺陷:
对焊髓:
·角焊·
任何条件下,形气孔、恶气孔
的最大尺小
角炽睡:
任何条件下,条形气孔、虫恶午化的大尺寸
长缺陷
一对按煌鞋:
一角焊鐘+
任何等件下,图体来杂的量大尺寸短快陷
一对换缝,
任何年件下,固体夹杂的最大寸165%
4 mora
充阵,起
只能是间斯
性的,四月
不得贵
衣面开
不充许
不充许
不充谐
不充许
不在许
GB/T19418—2003/1S5817:1992
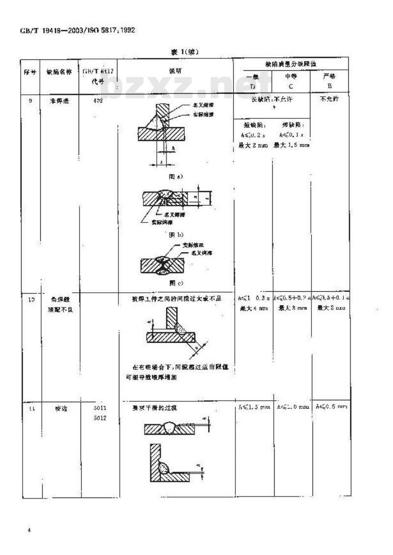
缺陷名称
角保障
装配不艮
[H/Ti11?
表1(纯)
名雄据
实原处燥
名最牌
实炸源
鼓好工件之间的回陷过大或不显在布些场合下,向腺露过道当理值可能导致领军增加
缺陷费量分级限位
长缺陷:不在许
短快陷,
翊缺陷:
最大2n最大1.5m
不无许
0.5+0,?h3,5+0.
最大nm
量人a mm
最大2
A=.0 uuh0.5 mm
快名练
焊整超高
座过大
妞费味
超过公称
尺寸位
角焊健喉厚
小于公称
尺小莅
GR/T 6417
裹1(读)
要求乎清的过
名文辉性
买际焊地
对于许安应育,费超过各称
寸不算晓陷
实际频题
老义题
CB/T19418—2003/[S05817:1992快陷折量分效翠依
h1—0.256≤1+0.1561-c.1
量大10mm
最大7mm
最大5Tm
tD.21:+0.J+.1
最大3
最大5mml
如果类际顺厚经更大的落深补密雨与公称值相当,如外形上喉厚小于规定值的角焊睡不盘看成是缺始
又异龄
卖际焊商
h1+6,2
最大mm
长献陷,不均
短献陷
短缺瑙
b50. 3- 0.二
最大2r
最大5mm
最人1ram
h1+D,15a
大3mm
不允证
:1+0.651+0.35
量大4 m
量大3mm
GB/T19418—2003/ESO5817:1992序号
快隔名称
尚部凸起
CET6417
末归满下要
炽脾不讨称
衰1(缤)
这些限低涉及到慢高正响位量,
除非另有规定,正确位量就是指中心线对齐一载。
为轻小的厚压
我求尚滑试
低设鼠定角烯略应对称
快陷确查分频限值
允许充许竭势性的高部凸起
图)板封拟焊链
最大5mm
量大4mm
图b>环皱
最大3tam
长营陷:不充许
滋缺陷
量大1 mm
52+0.2#2+0.15g
量大3mm
敢大2mm
是大0.5mm
快陷务称
根部收朔
接义术良
电双擦恼
在一餐面内
的求取缺陷
GH/TA417
住,使川说明划附录A.
囊1(续)
喜求图滑理
-h+h+h+hsh
h+hh,Eh
GB/T1918—2009/IO5817.1992
快陷质量分微限构
泡映陷
不允降
不充许
验款准因可曲受热处理影响,处否允许取决于母制肿,特别是母材料要龄的数离性
婚快陷高度的量大总输艺
心.25 或
最大10m最大10mm
0, 15 g
最大10m
GB/T19418—2003/IS0 5817;1992附景
(资料性阴录)
快用说明
本标准根据适用范国,规定了钢妞接头缺陷的三个质量等短,条件合适时标准适可能适用于其他熔焊方法或焊链厚度。
不同炼接结构的用迄虽然不同,但却经带按照相的要求制造。对不同车间制造的同类翌构件提出统要求可以确保工作在相同准别下进行。正因为如此,本标准可做为焊接结均生产质量保证体系的基础,
多蛋映陷在理轮上显示了单个缺陷再合的可能,在这种情况下,所有借差值的总和应孕不同缺陷规定循的限制,即单个缺陷的限值不得超标。本标准可结合某此应用资料使用,这此资料通过焊随的射线用片及(或)焊链截面时显微照片,品示各质量等级充许缺陷尺寸,国际焊接学会(1TW)发布的按1SO587评定焊接缺陷的事照射线底片3就追其中之一,可用蒙各类能陷的伴估微据,育争议时,也可用来做仲赖。
小提示:此标准内容仅展示完整标准里的部分截取内容,若需要完整标准请到上方自行免费下载完整标准文档。
本标准由中国机协工业联合会提出。本标难由全国舞接标准化按术员会归口,本标准起草单位,哈尔焊研究斯。本标准主要起单人,朴东光,
CQ/T19418-2003/ESO5817:1992
缺陷质量分级指南3。
1范围
GR/T19418—2003/I505817,1992缺陷质量分级指南
钢的弧焊接头
本标准现定了钢需焊接头缺陷的质盘等级,这些等级与产品的读质量有关而与其适用性(见3.1)无关,
本标准适用于:
接G/T518:热定的下述焊拨方法及其工艺类别:11无气休保护的金同电死焊:
2埋弧焊:
13气计保护光弧据:
14非悼化体保护心要焊:
手工、机械化及自动化焊接方法:…所有的接位置!
对接情链.角煤避及支营接头
厚度范围在3~63mm的钢村
本标准末考愿冶金方面的因意,如:品粒尺寸、便度2规范性引用文件
下列文件中的条款通过木标准的引用而成为本标准的承款,凡尽注甘斯的引用文作,其随后所有的像收单(不包括励误的内容)或汀版与不适用于本标准、然而,鼓励根期本标准达域协议的各方研究是否可快用这些文件的最新版本。凡是不注凡期的引用文件,其最新版本活用卡本标准。GB/T324焊绅符号表示法(e9vTSO2553)GB/T 3375焊接术语
GH/T518j金属炜接及许焊方法在图样上的表示代号(eqV1SU4063)GB/T6417企属熔化焊焊壁缺陷分类及说明(eq-ISO6520)3术语和定义
GB/T375确实的以及下列术语和定义遭用于本标准。3. 1
适用性rin-fur-parpese
末一产品、工艺或服务在规定条外下服役于预定日标的资力,3.2
焊滋厚度weldthickness
角焊绳厚度filletweldthickness(公移喷厚oninelthraal thickneg)在链截中,录大等快直角一负形底边上的高度,3.2.2
对接焊缝厚度huttweldlthlcknesss从够化底新至工件表而的最小距离,该值不大丁校弹工件的厚费。1
GB/T19418—2003/ES05817.19923.3
短快陷shoriLmperfectlou
在焊继的任何100mm长厦瘾酬内总长度不超过25mm焊整长度小干100mm时,总长度本超过炜壁长度25的一个或多个缺陷。3.4
长快陷lomg Imperfecthen
在保等的任何1mm长度芯固内总长度超过25mm,埋辖长度小于100mm时,总长度阅过焊随医度25坏的一个或多个联陷。
按影区域
proleeledzee
由焊继最大度与检焊髓长度相乘构成的区城。3. 6
断蟹面
surface crack urex
断裂后将做评估的横被面,
4符号
下列符号用干表1中,
一角焊脏的公称吸厚(角焊经厚准):---焊链余高的宽度:
一气孔的宜径:
快陷尺寸(高度或宽度);
一微陷长度:
对接焊壁公弥厚度(或在不完全焊遗的场合下规定的熔透深度!!壁呼或板厚,
2-角焊睡的焊胖尺寸(在直角等题三角形套面中一42)注,在我国有些行量习惯上使站K表示婵购尺寸、5焊继的评烹
快陷限值按表1规定。角焊睡的缺随限值可来用脚尺寸。每个煤接接头一整应针对不同缺陷类型(序号1至序号25)单独评定,出现在接头任一截面上不间类显的映陷需做特殊考患(见序号26),表 T缺陷限值
陕隔名称
演抗察续
鹿角气孔
GB/T E417
股且微裂效多坑裂控
(见序导21以外的所有表控
快陷必统满足下州录件及阻值:n
影区赋或响裂面内快陷总
和的要大尺寸:
单个气孔的最大尺寸:
一对按短链:
单样鞋免费标准下载网bzxz
单·个气在的最尺寸
快陷项量分限限值
不年许
缺酪称
局都窖
巢气孔
多能气究
业形气孔
周样夹象
童央染
健炎杂
未熔合
CB/T6417
准1(铵)
密集气孔的整个区城应会计并计算GE/T19418—2003/IS05817:1992缺陷所查分颈限随
下述两个这缺(厚,包营断有气孔的过创区成以焊牌宽残为真径的园中面积教大者的有分比,
多礼区应是马部性的·虚事虑牌患其他种免快陷的可能性。
英陷必邻离足下列案件和阻值,择影区地或断塑面内缺陷点和
的量大尺寸:
b)单个气孔的最大尺寸,
对接焊避,
一角焊:
属都真气的量人尺
长缺陷:
对焊髓:
·角焊·
任何条件下,形气孔、恶气孔
的最大尺小
角炽睡:
任何条件下,条形气孔、虫恶午化的大尺寸
长缺陷
一对按煌鞋:
一角焊鐘+
任何等件下,图体来杂的量大尺寸短快陷
一对换缝,
任何年件下,固体夹杂的最大寸165%
4 mora
充阵,起
只能是间斯
性的,四月
不得贵
衣面开
不充许
不充许
不充谐
不充许
不在许
GB/T19418—2003/1S5817:1992
缺陷名称
角保障
装配不艮
[H/Ti11?
表1(纯)
名雄据
实原处燥
名最牌
实炸源
鼓好工件之间的回陷过大或不显在布些场合下,向腺露过道当理值可能导致领军增加
缺陷费量分级限位
长缺陷:不在许
短快陷,
翊缺陷:
最大2n最大1.5m
不无许
0.5+0,?h3,5+0.
最大nm
量人a mm
最大2
A=.0 uuh0.5 mm
快名练
焊整超高
座过大
妞费味
超过公称
尺寸位
角焊健喉厚
小于公称
尺小莅
GR/T 6417
裹1(读)
要求乎清的过
名文辉性
买际焊地
对于许安应育,费超过各称
寸不算晓陷
实际频题
老义题
CB/T19418—2003/[S05817:1992快陷折量分效翠依
h1—0.256≤1+0.1561-c.1
量大10mm
最大7mm
最大5Tm
tD.21:+0.J+.1
最大3
最大5mml
如果类际顺厚经更大的落深补密雨与公称值相当,如外形上喉厚小于规定值的角焊睡不盘看成是缺始
又异龄
卖际焊商
h1+6,2
最大mm
长献陷,不均
短献陷
短缺瑙
b50. 3- 0.二
最大2r
最大5mm
最人1ram
h1+D,15a
大3mm
不允证
:1+0.651+0.35
量大4 m
量大3mm
GB/T19418—2003/ESO5817:1992序号
快隔名称
尚部凸起
CET6417
末归满下要
炽脾不讨称
衰1(缤)
这些限低涉及到慢高正响位量,
除非另有规定,正确位量就是指中心线对齐一载。
为轻小的厚压
我求尚滑试
低设鼠定角烯略应对称
快陷确查分频限值
允许充许竭势性的高部凸起
图)板封拟焊链
最大5mm
量大4mm
图b>环皱
最大3tam
长营陷:不充许
滋缺陷
量大1 mm
52+0.2#2+0.15g
量大3mm
敢大2mm
是大0.5mm
快陷务称
根部收朔
接义术良
电双擦恼
在一餐面内
的求取缺陷
GH/TA417
住,使川说明划附录A.
囊1(续)
喜求图滑理
-h+h+h+hsh
h+hh,Eh
GB/T1918—2009/IO5817.1992
快陷质量分微限构
泡映陷
不允降
不充许
验款准因可曲受热处理影响,处否允许取决于母制肿,特别是母材料要龄的数离性
婚快陷高度的量大总输艺
心.25 或
最大10m最大10mm
0, 15 g
最大10m
GB/T19418—2003/IS0 5817;1992附景
(资料性阴录)
快用说明
本标准根据适用范国,规定了钢妞接头缺陷的三个质量等短,条件合适时标准适可能适用于其他熔焊方法或焊链厚度。
不同炼接结构的用迄虽然不同,但却经带按照相的要求制造。对不同车间制造的同类翌构件提出统要求可以确保工作在相同准别下进行。正因为如此,本标准可做为焊接结均生产质量保证体系的基础,
多蛋映陷在理轮上显示了单个缺陷再合的可能,在这种情况下,所有借差值的总和应孕不同缺陷规定循的限制,即单个缺陷的限值不得超标。本标准可结合某此应用资料使用,这此资料通过焊随的射线用片及(或)焊链截面时显微照片,品示各质量等级充许缺陷尺寸,国际焊接学会(1TW)发布的按1SO587评定焊接缺陷的事照射线底片3就追其中之一,可用蒙各类能陷的伴估微据,育争议时,也可用来做仲赖。
小提示:此标准内容仅展示完整标准里的部分截取内容,若需要完整标准请到上方自行免费下载完整标准文档。
标准图片预览:





- 其它标准
- 热门标准
- 国家标准(GB)
- GB/T30917—2014 /ISo 29941:2010 天然胶乳橡胶避孕套中可迁移亚硝胺的测定
- GB/T12777-1999 金属波纹管膨胀节通用技术条件
- GB15193.5-2003 骨髓细胞微核试验
- GB/T29633.4-2020 南极地名 第4部分:罗马字母拼写
- GB/T43929-2024 空间用纤维光学器件测试指南
- GB/T43225-2023 空间物体登记要求
- GB15985-1995 丝虫病诊断标准及处理原则
- GB19159-2003 车用液化石油气
- GB/T7407-1997 中国及世界主要海运贸易港口代码
- GB1913.2-1990 漂白浸渍绝缘纸
- GB14287.4-2014 电气火灾监控系统 第4部分:故障电弧探测器
- GB5237.3-2008 铝合金建筑型材 第3部分:电泳涂漆型材
- GB/T39964-2021 造纸行业能源管理体系实施指南
- GB/T9771.6-2020 通信用单模光纤 第6部分:宽波长段 光传输用非零色散单模光纤特性
- GB29140-2024 纯碱单位产品能源消耗限额
- 行业新闻
请牢记:“bzxz.net”即是“标准下载”四个汉字汉语拼音首字母与国际顶级域名“.net”的组合。 ©2025 标准下载网 www.bzxz.net 本站邮件:bzxznet@163.com
网站备案号:湘ICP备2025141790号-2
网站备案号:湘ICP备2025141790号-2