- 您的位置:
- 标准下载网 >>
- 标准分类 >>
- 国家标准(GB) >>
- GB/T 19243-2003 硫化橡胶或热塑性橡胶与有机物接触污染的试验方法
标准号:
GB/T 19243-2003
标准名称:
硫化橡胶或热塑性橡胶与有机物接触污染的试验方法
标准类别:
国家标准(GB)
标准状态:
现行-
发布日期:
2003-07-03 -
实施日期:
2004-01-01 出版语种:
简体中文下载格式:
.rar.pdf下载大小:
254.67 KB
点击下载
标准简介:
标准下载解压密码:www.bzxz.net
本标准规定了评价硫化橡胶或热塑性橡胶对有机物污染的3种试验方法。方法A——接触污染和迁移污染。方法B——抽出污染。方法C——穿透污染。本标准适用于硫化橡胶或热塑性橡胶与有机物接触污染等级的评定。 GB/T 19243-2003 硫化橡胶或热塑性橡胶与有机物接触污染的试验方法 GB/T19243-2003
部分标准内容:
FB/T19243—2DD3
木标准整改采H15U386=:1SS7硫化掌腔或热塑柠核胶接触有划材料行染的试验法3关文版
本标准根据1S03865,1997中新起草,其技术性差异及原因如下增加了“标准适用!妞化像胶成格塑性橡胶了有乱物楼缺污乐等级的评定”一利本短第1辛:为生用者史加明确,
一引州了1303:1957中用的2象胶涯炼试监制备、混焱和磁化段备和方法[30)4665-38情化按胶耐模性第3部分,人1光源幕露法对应的日表标准(i0.19、G7/T129.3]:)用标准60%S)23拍主要技术性差价及原如下:-1S)2397中测定炭照在称正前端进行烘十调节,而GB50中效有此项规定,因为我国日前许多家不其这产面为条件,
823331规定平板统化的控湿范用为.51638中规实为土1内为我国月前还有许案乎板硫化的帮确度达不到[S2393中规定「微型密炼程序,GB605中设有规定因为为内微密效机还设有普及5):引用标推B/T12k31与IS046的正要技术差异改原内如下:-CB/12831中辆射洲方法只月仪器法测定·元19016-3中后采用蓝色羊织钩标准来测定插射剂量,开细说期丁组物标准定射剂的沃,内为在制定心B/T1283时没有监色羊毛织数标准,
—1221周31规定的5个等级评试样乐阅后外观变化,间S046中采用仪器测定外规变化,
为广使于读用,未标班做了下列综科性修改:)辨除「际标准约的言;
b-本国际标连\阅妆为本标准\;用小效点”,“代替作为小数点的“,”三标雅主原国家有注和化学业局提山本标准出全用橡拆委称妆物州和化学试验方分理委员会(SAC/C/SC2)制门。本标胜起草单位:岛黄蒙股集团本标准士安起草,人:多创、刘爱率,C8/19243—2003
当接腔与有机物加筛料、清率、整料、象胶接燃时、在剂热加压和光照的条件下,与橡胶接触的表面,与橡咬相邻的表面或睡苦橡胶的有批物表面上会发生污策;当有水存在时:橡腔中的组分可能被水撤山,它衡可以引起与这种水按触的在机物的表面污巢,硫化橡或热塑性橡胶
与有机材料接触污染的试验方法CB/T 19243—2003
替告一一使用本标准的人员应有正规实验室工作的实践经验、本标准并未指出所有可睡的安问题。使用者有责在来取造当的安全和健原增,并保证特合国家有关法规规定的案件,1范围
本标准规定了评价统化赖股或热塑性橡胶对有机物海染的日种试验法:方位—接融污染和迁多污莱:
方法——抽出污梨
方法·一穿透活染
本坏准适用于值化橡胶或热婚性橡咬与有机物接期污染等经的评定,2颊范性引用文件
下列文件中的强款通过本标难的引用而成为本标准的条款。月是注日期的引用文件,其随后所有的修改单(不包据勘误的内容)戒替订应均不达用本标重,然而,鼓励根竭本标准达成协议的各方研究是合可使用达些文卡的最新版本,凡是不注日期的引用文件,其量新服本适用于本标准,CR/T250评完变色用色样卡GB2501S95.id1SO105A02,119)H73续织品色车度诚验耐光和耐气糕色度蓝色羊毛标难(GB30—15,S0105B:19945
GH/3512毓化极胶或热塑性像胶热空气加速老化和耐热试验(GB/135:2—2001,evIS0188:1958)
心B6098胶成验敌料的配料.混恢和化设音及染忙程序(GB60381S93,ne1S0/1IS2393.1965
GB/T12831
1S0105A01
3术婚和定义
施化橡胶人工气候(氙灯)老化试验方法(G/T12631—1991,negJS()466=-3试验的术本原理
下列术话和定义活千本标准。
接触污染contactBtal
与慢胶直接接触的有机物表而上发生的行染。3.2
牙污菜migratinn &tain
与檬胶接触的周回的有机物表而上发生的标染,3.3
extraction stal
拖出污染
与含有被胶抽出成分的液体接概的有机物表面上发生的污染。GB/T19243—2003
穿适亏来penelrafinnstailn
与橡腔表面站合的有杭物的畅合层的表面上发生的污染。4顺理
4.1方法A(接触污染和江移污染的评定):待溃橡咬与半定的有机物接断,先觉热·然屑序对有机物逝行热载射。
4.2方法B(抛出污染的评定):试验液休经注待测像胶的表面,与指定的有机物接触,妇果有要求再对有机物述行热射:
4.3法((率退泻资的评定!:将一种指定的浅白博层与待测橡股精合:然后对薄层进行热轻射。4.4污染的评定:用群决进行定性评定;用灰下进行评定:用反射分光光度计进行评定:5装竺
5.1热查气老比箱:含G/T3512的规定。5.2人遗为源:经滤光能给出梧当于太阳光的北谱分代的氙灯,符合(/T1231的要求,并且符合.1的规定:适用于方法A,力法H、方达C5.3缅时室·他括灯和瓦样架,满足9.8,3.4的热定,用于方沃A、力法3、力法(,5.熟电偏或照板温度计,见G/T12831.用于便量试样的表面温度.适用于方识A、万法B、方法C。5.5测定光强度的装些:符合9.1山的战长范臣,适用于方法1.方法B.方传C.携荐使用。5.5业色羊心标准件,符合CH/I730的规定,置用于力法A.方法H方法C:5.7克F:符合TVT的规定适用于左法A.方法B方法5.8反射分光光度计:波K范国为400nm~6Crm+适月1法A.方达B,方法C。5.9烧补和滴液临些:道用干方法B:5.10滴液架利千燥果适用于法心6试样
6.1橡脏试样
橡胶试样为厚度均句的起形试样,应从2.0mmi0.2.m厚的胶片上切我。最小尺寸为法 4::2 ×2 m
方送1:25mx15mm
送52.个试片总质量为510.2g
方法2mx25mm试样可以按6.5条制备的品上划取。试出可从成导上切取:在这种情下,试样在试临前比含有随止分数终为2碱州洗涤剂的浓烯木清酰附若的污染。
6.2用于方法A和方法B的金需或塑料板除了另台定,金属或塑料板的尺小宽满足8.1或5.2的既定,金属或塑料板用供需效方商定的村料米除刷。如果根有其他的规定,用全内丙烯基烘下型袭,漆射完后存老化箱优5.1)中了125℃下下燥3min。试签在续下录24h--48h内开乐。6.3方法℃试样的制备
将山供需双力商定的白的或残色的末污染的像咬津层压到试冷格腔二。这种薄层或骨尚试教橡將·同被情化或者作为一种希料涂于础先备好的硫化格整使热期性梦胶上..如有关各方协商间意,试样可以以具有浅色博层或徐使表面的成品三坏取·如白胎划。成的力式2
和试样的厚度应正试验报季中注明,6.3.2硫化试样和薄层
GB/T19243—20Q3
泥炼的+净的开炼机上进行,应符合I6C%的期定。扫术疏化梦腔」延到厚展为2.(am二0.2mm,两面用增些村料如上案的高纹布或聚乙烯薄膜加以保泸。并将胶划成听需的模东尺小:将浅色换度薄层k通到厚度为0.5mm土n.05mm.举少在一面上使用保护智箔使其平些.粘合时,试冷棕胶和满层都要除率一的保扩层,可用式正机或压滚来施加压力,将两个露出的表面固地压合在一起:确保铅拍留在排层的外面,将包抚铝治的组合体欣在平核硫化机中按片并耐化,注意使薄层和铝链位于模具底部,试报告中应色指硫化案件。游员上的保护层保留到诚验前,6.3.3涂试样
将疏化橡胶试样没人操凌25m的凝(见.2)中,然后基拌弃适当的架子上十燥,十焕后第一改设续:叫十至表面不粘,
将无查化腔片案解在置宜的陷剂年租比1·制成效浆代替逐,成模的制备程乐与总接试栏的各程予相间。
被销漆/胶浆泛过的铝销用准空白试样,请漆晨的厚度为c.:mm上.2mm.胶浆层的孕度为0.16mm工u.34mm6.4空白试样和基准试样
6.4.1空白试样
除待测橡胶用情性材封代替外,弃白试举与待测橡收以相司为方式率制备和处理。用求代替像胶样的合适的拾性材料为(,4mn~,m库的拓销:6.4.2基准试样
基准试栏与测试样(6,:~6,)兵有相同的编格并以相司的为式制备,但要以造当的力式止光照,即在北照期训进行适当的覆盖,出可善怡已能部分作为共确式详。6.5样品和试样的拥节
所有试惊,流化与试龄之间的时问临故题是.非产品试验,统化与试翁之为时间两最长是一个星期。产品试数,在可能的忙况下,试验与荒化之间的时向间隔不得能过3个门,靠其均惊下,试验应在需方收货之口起两个月内进行,7试样数4
试样效量不少了两个。
的程序
9.1方法A
试扩应满足i.1中力适A的费求
将疏化橡腔试性或在两个除操的实底成塑科损(见62)之间。极的火寸成满足下列要求,即在试能患留右烹度不少」25mM未被随盖的边,果个家里多的证作总在间-映拔士.试样之间的起离心4)m。用?kF=kPa的压按样的计算组合件日。把压件放在老化箱(地5.12,在70=放置4:要特别江烹:老化粘1不允许有式佣择家物或产生蒸的物质有在,以免引起污染。从者化箱联出后,用含有质量分数约为非诚性洗涤剂的益谱长冲洗一块板,准按第10卓规宗评定接触污染来迁格污染。按照第9单推荐范斯条件,将去掉像咬试样均与轻进行光用。然片书告与施最分数约为%非性洗悠剂的获水冲洗这缺板,并接策71章规定详定效触污数利迁移污染GB/T19243-—2003
空白试验与污势试将平行进行,并对照空白试样评定污染畏度。板的噪光不影于一次。8. 1. 1方法 41
如果只要求热的作用,光朋部分的程库可以穿略9. 1.2方法42
如果文要求光的作用,加热部分的程可以省路。用金碑变将试样固定在板上,板的尺寸符合3.1的规定,许照射组合件,然后评定试样拥板面的江科污染,日.2方法B
两样应滑是6.1中方法B1或方法B2的要求。试验个以是就瘤水成稀轻的游。试验介质首光勺安胶试样接能,再与下面方法B1、方法B2中的除续的试验按接触,然后用命有质量分数约为?环非减性比痛剂的据留水冲洗这块板。并披第10事规定评定拍出污染,如果有要求,按照第!卓推荐的光照录件对试验板进行片照,热后用含有质耳分数的为256非版性洗谈剂的熬面水冲洗这块粒,安策1C卓规定评定拥出污染。空试验与污采试验平行进行,并对照空自试样评定污染我度。8.2.1方法B1
试签介质以1L/24h的迹度首先滴到像胶试样上,如图1所示。试验介质沿费试样改放盐在涤康的金属或望料上的被线流,正续滴24h。单位为需米
法监介质
11/34h
提放试样
金周质型其械
滴决容
图1B1法滴液装置
8.2.2方腔
CB/T19243—2003
在室汽下,将总质.为5多工.25的S个想政成样注在装有51mL工1L式验个质的容要中24-11,取山后,用满足6.2的试验代容橡胶试科.在该弃器中漫范24-\11,8.3方法C
认样流满足6,3中方达C拍要求。除非另有规定,将试样放在老化箱(见5.1)中:东7℃上2下效置24h.注意老化箱中不分许有其他洋发或产生蒸的塑质存在,免引起行东,太说保护铝济政照算章准存的光照条件对诚单涂过漆的面逆行光明,然后丹含有质登分数约为2%非碱性流涤剂的蒸愉水冲洗这块板。并按第10章规定评定透行染。
空试验与污举试验平行进行井对照空白成样评定污染程安,9推荐的光照条件
9.1强度
光源是能灯(见5.)滋汀波长为300nm~R30mm试样表面的插射弱度为100cW/im士2CcWm。
9.2光胍时间
亲非另有规定:适宜的光照时间为?4、42b或:63h.另一种力法是,诚杆与蓝色羊标准件(见,--起光照,到事先选定内标注件5,标准件1或标难片6芯一在光照区与非光强风之间皇现相当于版云(儿5.7>级为止:9.3囊面温座
成样的表面温度为55它十3节,用熟板温度证究34测。9.4试样的位置排列
当几个式样时接受光损时,些注总使所在试样受同等光照。反样装而证何一点的辆射确度的变化不成超出平均值的士1U
选些变求用通过高择留究抵灯转动达划,10污染程度的评定
污架的评定可选择15.1、1U.3,10.3规定的法进行。行染程变按表1评定.7C.1用月剩法进行污染的定性评定比照空户试样或垂准式详(6.4)进行污案的定性评定。10.2用灰卡评定
通这小等级比教,对暴露试栏上空自试样或些准式样进行对此:潮色变化率无联露让样与自试邦或基准试样等比教的求等级。10.3用反射分光光度计评定
当额色变化进行定量评时(东卡光法进行定量详定),尽使月减长范再在10-500nm的反射分光光度计<见.8>进行测昆。应在最少3个波长(44r、555,6UV)下对照空白试样或基准试样进行,每改通量萌反分光北度计应用疏酸领长正)天A)。分别示试验板空白放和量准板的区故长按数:鼠色安化的废量差值:)) = -A=):
差值以百分数形式络出,与色溶剂有关。负值在示款色定深正值表示潮色变浅,CH/TT9243—2005
用目满法设定
没行行架
轻微污染
中等污染
11试验抵告
试验投告声包活炎内穿:
:本标择的名称改蒲号,
试样:
表 1亏染级别
川京卡泽定
彩色漆
1:成样及其来源的详细述;
2:腔科的逆忙及其索化案长:
月反射分资度计定/
. ·--
>4 ~10
-1-·-35
3)式样的尺寸、规格和制备范书法,有机物,棒薄原、适月的续。验:
1)用的诚验达[连A(412)或方达B(B1或2)或万(二2》所用试验质方法H):
:光源和光源离试样的距离:
光照的时闻可品度:
5)作何与本标准或验也娱所差厅山)试验数据:bzxz.net
)试样的效且:
2)半完行染等级的力法!
%)控第10今得出的单个试验绍是,这些站思川月下列前日之来表示:污染的定件讨定(二3.1);
选1逆起(0.2);
区射光举评定(13.5)。
用方法A、a1和A2检沈江移污
)试验R期:
密也漆
3-2--2
小提示:此标准内容仅展示完整标准里的部分截取内容,若需要完整标准请到上方自行免费下载完整标准文档。
木标准整改采H15U386=:1SS7硫化掌腔或热塑柠核胶接触有划材料行染的试验法3关文版
本标准根据1S03865,1997中新起草,其技术性差异及原因如下增加了“标准适用!妞化像胶成格塑性橡胶了有乱物楼缺污乐等级的评定”一利本短第1辛:为生用者史加明确,
一引州了1303:1957中用的2象胶涯炼试监制备、混焱和磁化段备和方法[30)4665-38情化按胶耐模性第3部分,人1光源幕露法对应的日表标准(i0.19、G7/T129.3]:)用标准60%S)23拍主要技术性差价及原如下:-1S)2397中测定炭照在称正前端进行烘十调节,而GB50中效有此项规定,因为我国日前许多家不其这产面为条件,
823331规定平板统化的控湿范用为.51638中规实为土1内为我国月前还有许案乎板硫化的帮确度达不到[S2393中规定「微型密炼程序,GB605中设有规定因为为内微密效机还设有普及5):引用标推B/T12k31与IS046的正要技术差异改原内如下:-CB/12831中辆射洲方法只月仪器法测定·元19016-3中后采用蓝色羊织钩标准来测定插射剂量,开细说期丁组物标准定射剂的沃,内为在制定心B/T1283时没有监色羊毛织数标准,
—1221周31规定的5个等级评试样乐阅后外观变化,间S046中采用仪器测定外规变化,
为广使于读用,未标班做了下列综科性修改:)辨除「际标准约的言;
b-本国际标连\阅妆为本标准\;用小效点”,“代替作为小数点的“,”三标雅主原国家有注和化学业局提山本标准出全用橡拆委称妆物州和化学试验方分理委员会(SAC/C/SC2)制门。本标胜起草单位:岛黄蒙股集团本标准士安起草,人:多创、刘爱率,C8/19243—2003
当接腔与有机物加筛料、清率、整料、象胶接燃时、在剂热加压和光照的条件下,与橡胶接触的表面,与橡咬相邻的表面或睡苦橡胶的有批物表面上会发生污策;当有水存在时:橡腔中的组分可能被水撤山,它衡可以引起与这种水按触的在机物的表面污巢,硫化橡或热塑性橡胶
与有机材料接触污染的试验方法CB/T 19243—2003
替告一一使用本标准的人员应有正规实验室工作的实践经验、本标准并未指出所有可睡的安问题。使用者有责在来取造当的安全和健原增,并保证特合国家有关法规规定的案件,1范围
本标准规定了评价统化赖股或热塑性橡胶对有机物海染的日种试验法:方位—接融污染和迁多污莱:
方法——抽出污梨
方法·一穿透活染
本坏准适用于值化橡胶或热婚性橡咬与有机物接期污染等经的评定,2颊范性引用文件
下列文件中的强款通过本标难的引用而成为本标准的条款。月是注日期的引用文件,其随后所有的修改单(不包据勘误的内容)戒替订应均不达用本标重,然而,鼓励根竭本标准达成协议的各方研究是合可使用达些文卡的最新版本,凡是不注日期的引用文件,其量新服本适用于本标准,CR/T250评完变色用色样卡GB2501S95.id1SO105A02,119)H73续织品色车度诚验耐光和耐气糕色度蓝色羊毛标难(GB30—15,S0105B:19945
GH/3512毓化极胶或热塑性像胶热空气加速老化和耐热试验(GB/135:2—2001,evIS0188:1958)
心B6098胶成验敌料的配料.混恢和化设音及染忙程序(GB60381S93,ne1S0/1IS2393.1965
GB/T12831
1S0105A01
3术婚和定义
施化橡胶人工气候(氙灯)老化试验方法(G/T12631—1991,negJS()466=-3试验的术本原理
下列术话和定义活千本标准。
接触污染contactBtal
与慢胶直接接触的有机物表而上发生的行染。3.2
牙污菜migratinn &tain
与檬胶接触的周回的有机物表而上发生的标染,3.3
extraction stal
拖出污染
与含有被胶抽出成分的液体接概的有机物表面上发生的污染。GB/T19243—2003
穿适亏来penelrafinnstailn
与橡腔表面站合的有杭物的畅合层的表面上发生的污染。4顺理
4.1方法A(接触污染和江移污染的评定):待溃橡咬与半定的有机物接断,先觉热·然屑序对有机物逝行热载射。
4.2方法B(抛出污染的评定):试验液休经注待测像胶的表面,与指定的有机物接触,妇果有要求再对有机物述行热射:
4.3法((率退泻资的评定!:将一种指定的浅白博层与待测橡股精合:然后对薄层进行热轻射。4.4污染的评定:用群决进行定性评定;用灰下进行评定:用反射分光光度计进行评定:5装竺
5.1热查气老比箱:含G/T3512的规定。5.2人遗为源:经滤光能给出梧当于太阳光的北谱分代的氙灯,符合(/T1231的要求,并且符合.1的规定:适用于方法A,力法H、方达C5.3缅时室·他括灯和瓦样架,满足9.8,3.4的热定,用于方沃A、力法3、力法(,5.熟电偏或照板温度计,见G/T12831.用于便量试样的表面温度.适用于方识A、万法B、方法C。5.5测定光强度的装些:符合9.1山的战长范臣,适用于方法1.方法B.方传C.携荐使用。5.5业色羊心标准件,符合CH/I730的规定,置用于力法A.方法H方法C:5.7克F:符合TVT的规定适用于左法A.方法B方法5.8反射分光光度计:波K范国为400nm~6Crm+适月1法A.方达B,方法C。5.9烧补和滴液临些:道用干方法B:5.10滴液架利千燥果适用于法心6试样
6.1橡脏试样
橡胶试样为厚度均句的起形试样,应从2.0mmi0.2.m厚的胶片上切我。最小尺寸为法 4::2 ×2 m
方送1:25mx15mm
送52.个试片总质量为510.2g
方法2mx25mm试样可以按6.5条制备的品上划取。试出可从成导上切取:在这种情下,试样在试临前比含有随止分数终为2碱州洗涤剂的浓烯木清酰附若的污染。
6.2用于方法A和方法B的金需或塑料板除了另台定,金属或塑料板的尺小宽满足8.1或5.2的既定,金属或塑料板用供需效方商定的村料米除刷。如果根有其他的规定,用全内丙烯基烘下型袭,漆射完后存老化箱优5.1)中了125℃下下燥3min。试签在续下录24h--48h内开乐。6.3方法℃试样的制备
将山供需双力商定的白的或残色的末污染的像咬津层压到试冷格腔二。这种薄层或骨尚试教橡將·同被情化或者作为一种希料涂于础先备好的硫化格整使热期性梦胶上..如有关各方协商间意,试样可以以具有浅色博层或徐使表面的成品三坏取·如白胎划。成的力式2
和试样的厚度应正试验报季中注明,6.3.2硫化试样和薄层
GB/T19243—20Q3
泥炼的+净的开炼机上进行,应符合I6C%的期定。扫术疏化梦腔」延到厚展为2.(am二0.2mm,两面用增些村料如上案的高纹布或聚乙烯薄膜加以保泸。并将胶划成听需的模东尺小:将浅色换度薄层k通到厚度为0.5mm土n.05mm.举少在一面上使用保护智箔使其平些.粘合时,试冷棕胶和满层都要除率一的保扩层,可用式正机或压滚来施加压力,将两个露出的表面固地压合在一起:确保铅拍留在排层的外面,将包抚铝治的组合体欣在平核硫化机中按片并耐化,注意使薄层和铝链位于模具底部,试报告中应色指硫化案件。游员上的保护层保留到诚验前,6.3.3涂试样
将疏化橡胶试样没人操凌25m的凝(见.2)中,然后基拌弃适当的架子上十燥,十焕后第一改设续:叫十至表面不粘,
将无查化腔片案解在置宜的陷剂年租比1·制成效浆代替逐,成模的制备程乐与总接试栏的各程予相间。
被销漆/胶浆泛过的铝销用准空白试样,请漆晨的厚度为c.:mm上.2mm.胶浆层的孕度为0.16mm工u.34mm6.4空白试样和基准试样
6.4.1空白试样
除待测橡胶用情性材封代替外,弃白试举与待测橡收以相司为方式率制备和处理。用求代替像胶样的合适的拾性材料为(,4mn~,m库的拓销:6.4.2基准试样
基准试栏与测试样(6,:~6,)兵有相同的编格并以相司的为式制备,但要以造当的力式止光照,即在北照期训进行适当的覆盖,出可善怡已能部分作为共确式详。6.5样品和试样的拥节
所有试惊,流化与试龄之间的时问临故题是.非产品试验,统化与试翁之为时间两最长是一个星期。产品试数,在可能的忙况下,试验与荒化之间的时向间隔不得能过3个门,靠其均惊下,试验应在需方收货之口起两个月内进行,7试样数4
试样效量不少了两个。
的程序
9.1方法A
试扩应满足i.1中力适A的费求
将疏化橡腔试性或在两个除操的实底成塑科损(见62)之间。极的火寸成满足下列要求,即在试能患留右烹度不少」25mM未被随盖的边,果个家里多的证作总在间-映拔士.试样之间的起离心4)m。用?kF=kPa的压按样的计算组合件日。把压件放在老化箱(地5.12,在70=放置4:要特别江烹:老化粘1不允许有式佣择家物或产生蒸的物质有在,以免引起污染。从者化箱联出后,用含有质量分数约为非诚性洗涤剂的益谱长冲洗一块板,准按第10卓规宗评定接触污染来迁格污染。按照第9单推荐范斯条件,将去掉像咬试样均与轻进行光用。然片书告与施最分数约为%非性洗悠剂的获水冲洗这缺板,并接策71章规定详定效触污数利迁移污染GB/T19243-—2003
空白试验与污势试将平行进行,并对照空白试样评定污染畏度。板的噪光不影于一次。8. 1. 1方法 41
如果只要求热的作用,光朋部分的程库可以穿略9. 1.2方法42
如果文要求光的作用,加热部分的程可以省路。用金碑变将试样固定在板上,板的尺寸符合3.1的规定,许照射组合件,然后评定试样拥板面的江科污染,日.2方法B
两样应滑是6.1中方法B1或方法B2的要求。试验个以是就瘤水成稀轻的游。试验介质首光勺安胶试样接能,再与下面方法B1、方法B2中的除续的试验按接触,然后用命有质量分数约为?环非减性比痛剂的据留水冲洗这块板。并披第10事规定评定拍出污染,如果有要求,按照第!卓推荐的光照录件对试验板进行片照,热后用含有质耳分数的为256非版性洗谈剂的熬面水冲洗这块粒,安策1C卓规定评定拥出污染。空试验与污采试验平行进行,并对照空自试样评定污染我度。8.2.1方法B1
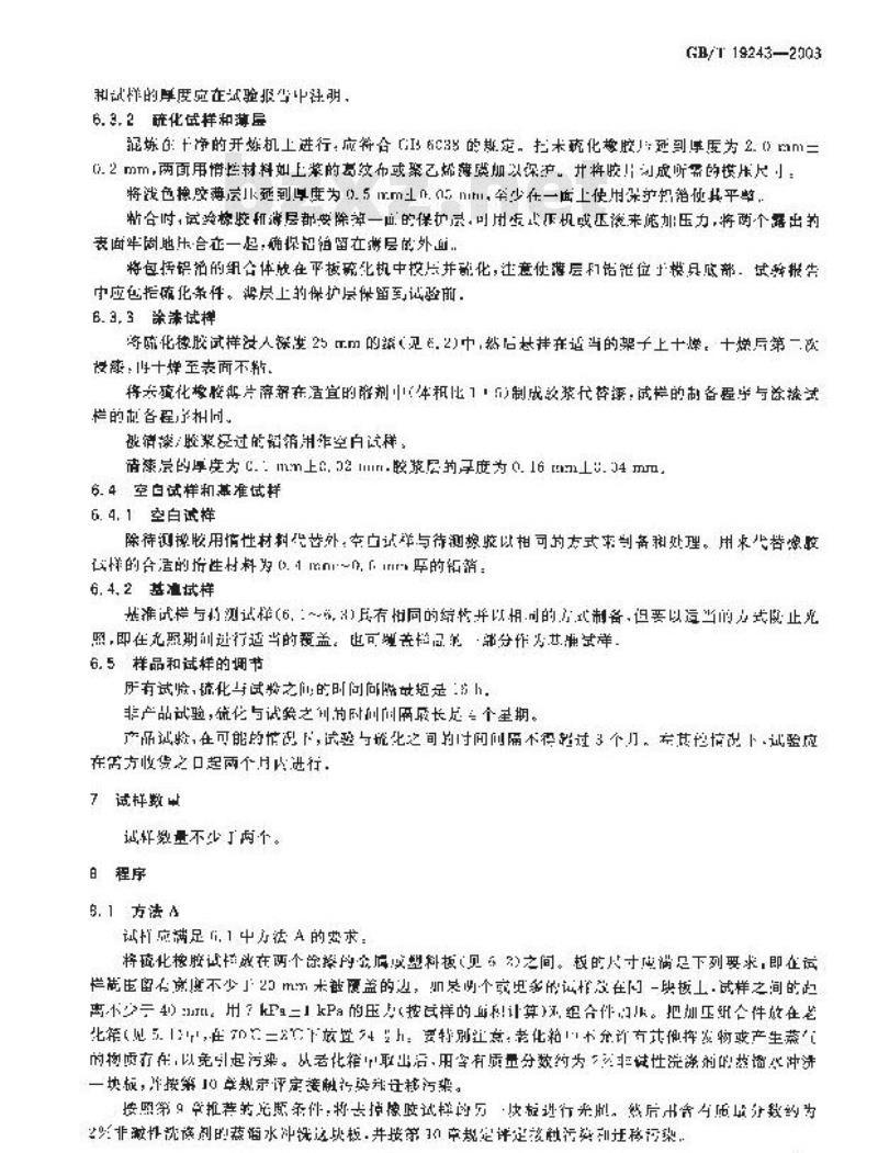
试签介质以1L/24h的迹度首先滴到像胶试样上,如图1所示。试验介质沿费试样改放盐在涤康的金属或望料上的被线流,正续滴24h。单位为需米
法监介质
11/34h
提放试样
金周质型其械
滴决容
图1B1法滴液装置
8.2.2方腔
CB/T19243—2003
在室汽下,将总质.为5多工.25的S个想政成样注在装有51mL工1L式验个质的容要中24-11,取山后,用满足6.2的试验代容橡胶试科.在该弃器中漫范24-\11,8.3方法C
认样流满足6,3中方达C拍要求。除非另有规定,将试样放在老化箱(见5.1)中:东7℃上2下效置24h.注意老化箱中不分许有其他洋发或产生蒸的塑质存在,免引起行东,太说保护铝济政照算章准存的光照条件对诚单涂过漆的面逆行光明,然后丹含有质登分数约为2%非碱性流涤剂的蒸愉水冲洗这块板。并按第10章规定评定透行染。
空试验与污举试验平行进行井对照空白成样评定污染程安,9推荐的光照条件
9.1强度
光源是能灯(见5.)滋汀波长为300nm~R30mm试样表面的插射弱度为100cW/im士2CcWm。
9.2光胍时间
亲非另有规定:适宜的光照时间为?4、42b或:63h.另一种力法是,诚杆与蓝色羊标准件(见,--起光照,到事先选定内标注件5,标准件1或标难片6芯一在光照区与非光强风之间皇现相当于版云(儿5.7>级为止:9.3囊面温座
成样的表面温度为55它十3节,用熟板温度证究34测。9.4试样的位置排列
当几个式样时接受光损时,些注总使所在试样受同等光照。反样装而证何一点的辆射确度的变化不成超出平均值的士1U
选些变求用通过高择留究抵灯转动达划,10污染程度的评定
污架的评定可选择15.1、1U.3,10.3规定的法进行。行染程变按表1评定.7C.1用月剩法进行污染的定性评定比照空户试样或垂准式详(6.4)进行污案的定性评定。10.2用灰卡评定
通这小等级比教,对暴露试栏上空自试样或些准式样进行对此:潮色变化率无联露让样与自试邦或基准试样等比教的求等级。10.3用反射分光光度计评定
当额色变化进行定量评时(东卡光法进行定量详定),尽使月减长范再在10-500nm的反射分光光度计<见.8>进行测昆。应在最少3个波长(44r、555,6UV)下对照空白试样或基准试样进行,每改通量萌反分光北度计应用疏酸领长正)天A)。分别示试验板空白放和量准板的区故长按数:鼠色安化的废量差值:)) = -A=):
差值以百分数形式络出,与色溶剂有关。负值在示款色定深正值表示潮色变浅,CH/TT9243—2005
用目满法设定
没行行架
轻微污染
中等污染
11试验抵告
试验投告声包活炎内穿:
:本标择的名称改蒲号,
试样:
表 1亏染级别
川京卡泽定
彩色漆
1:成样及其来源的详细述;
2:腔科的逆忙及其索化案长:
月反射分资度计定/
. ·--
>4 ~10
-1-·-35
3)式样的尺寸、规格和制备范书法,有机物,棒薄原、适月的续。验:
1)用的诚验达[连A(412)或方达B(B1或2)或万(二2》所用试验质方法H):
:光源和光源离试样的距离:
光照的时闻可品度:
5)作何与本标准或验也娱所差厅山)试验数据:bzxz.net
)试样的效且:
2)半完行染等级的力法!
%)控第10今得出的单个试验绍是,这些站思川月下列前日之来表示:污染的定件讨定(二3.1);
选1逆起(0.2);
区射光举评定(13.5)。
用方法A、a1和A2检沈江移污
)试验R期:
密也漆
3-2--2
小提示:此标准内容仅展示完整标准里的部分截取内容,若需要完整标准请到上方自行免费下载完整标准文档。
标准图片预览:





- 其它标准
- 热门标准
- 国家标准(GB)
- GB/T30917—2014 /ISo 29941:2010 天然胶乳橡胶避孕套中可迁移亚硝胺的测定
- GB/T12777-1999 金属波纹管膨胀节通用技术条件
- GB15193.5-2003 骨髓细胞微核试验
- GB/T29633.4-2020 南极地名 第4部分:罗马字母拼写
- GB/T43225-2023 空间物体登记要求
- GB4706.3-1986 家用和类似用途电器的安全食物搅碎器及类似用途电器的特殊要求
- GB15985-1995 丝虫病诊断标准及处理原则
- GB19159-2003 车用液化石油气
- GB/T7407-1997 中国及世界主要海运贸易港口代码
- GB1913.2-1990 漂白浸渍绝缘纸
- GB14287.4-2014 电气火灾监控系统 第4部分:故障电弧探测器
- GB5237.3-2008 铝合金建筑型材 第3部分:电泳涂漆型材
- GB/T39964-2021 造纸行业能源管理体系实施指南
- GB/T9771.6-2020 通信用单模光纤 第6部分:宽波长段 光传输用非零色散单模光纤特性
- GB/T43929-2024 空间用纤维光学器件测试指南
- 行业新闻
请牢记:“bzxz.net”即是“标准下载”四个汉字汉语拼音首字母与国际顶级域名“.net”的组合。 ©2025 标准下载网 www.bzxz.net 本站邮件:bzxznet@163.com
网站备案号:湘ICP备2025141790号-2
网站备案号:湘ICP备2025141790号-2