- 您的位置:
 - 标准下载网 >>
 - 标准分类 >>
 - 国家标准(GB) >>
 - GB 1889-2004 食品添加剂 磷酸氢钙
 
标准号:
GB 1889-2004
标准名称:
食品添加剂 磷酸氢钙
标准类别:
国家标准(GB)
标准状态:
现行- 
          	
发布日期:
2004-04-09 - 
		 
实施日期:
2004-12-01 出版语种:
简体中文下载格式:
.rar.pdf下载大小:
295.28 KB
标准ICS号:
食品技术>>香料和调料、食品添加剂>>67.220.20食品添加剂中标分类号:
食品>>食品添加剂与食用香料>>X42合成食品添加剂
替代情况:
GB 1889-1992采标情况:
MOD FCC IV:1996
点击下载
标准简介:
										 标准下载解压密码:www.bzxz.net
					 					 
						 
	        
	      本标准规定了食品添加剂磷酸氢钙的要求、试验方法、检验规则、标志、包装、运输和贮存。本标准适用于以食品磷酸和钙化合物反应生成的食品添加剂磷酸氢钙。该产品在食品加工中作为钙质的补充剂和疏松剂。 GB 1889-2004 食品添加剂 磷酸氢钙 GB1889-2004
部分标准内容:
					
					IC5 67.220. 2C
中华人民共和国国家标准
GR1889—2004
代189992
食品添加剂
磷酸氢钙bzxZ.net
Fuod additiveCalcium montohydrogen phuspluate2004-04-09发布
中华人民共和国国家质量监督检验检疫总局中国国家标淮化管理委员会
2004-12-01实施
本标准的全部技术内容为强制性前言
GR1889—2304
本标准修改采用美国食品化学达典第四版以(1净6微酸室钙3实文版1:本标根期美国食站化毕品法典第版[FC(196)磷酸氢钙英交版重新尽车。本标准与美国食品化学品法典第四限:F:(1SSG)磷酸氢钙(美文版)的主要技术差异如下,美回食品化学品法典第版[C1996>避牌乳钙?(英文收规定了三水碎酸氢钙(CTTFO·2IL))和术水怕参多(HHO),本标准根国情只规定水蜂酸至(CaHPO2H.)
美国食品化学品法出第四版:(1)磷酸氢钙英文版)中二之基二硫化氧些甲银比色法,木标准采用G/T815[S87食品游剂中冲的溯定法31逛法\;本标理增加盐酸不标物舍查的谢定本杯推代营K-12食品添满避龄氢势本标准与—923食品添划剂磁酸氧钙相比主要必化下:本标准以特含量代营G1R8%19927食品添加剂腺钙以钙策合量换算为解酸多钙含重(1992版4.2.本版4.4):
木标准增如含量的测定本版4.7);一本标范氧以的测定中用氛离子送挥电极法代(18891992良品游加列情感氢氧化动含量的频定十用热留比色法(1996嵌4.6,本收4,!)本标准中国化业会提,
市标准出化学工鼎无机益产品标准化技本口单收利中国疾病现欧控制中心共后白口。本标准起荒单位:文举化工研究设计院、连笔市宽邮精细化工有限公司昆明化工中试,一,江密学激比工股有限公司
本标视主要起草人,种性,侯钙惯,下房、年祺,由下均,章坐江:本杯准料物追的历次版本发布情比为:GB 18811-.380,GR1889—15S.
食品添加剂
磷酸氢钙
GB 18892GD4
本标准规定了食品添加剂谢酸室写的要衣、试验方运,慢鉴规列,标志,包装、运辅和存,本标非适月于以货品销的和销化合物反应生成的食品游加剂满酸驾写,成产品在食品工中作为势质的补充剂和疏举判。
分于式HI0,·2H
相对分子质早:2.U!按19)年历录柜列原子量)2规范性引用文件
下列文件中的条款晒立本示准的引用而成为本源准的策款。尺是注月期的用文作,其随所有的静收单(不包活期误的内穿)或修订版均不置十于本标准,蓝而,放厨根据二标准达发协议的各方守究录否可使用这文件的量新股本,人不注H期的引用文件其装新版本适月工本标证,包装储匠示)
GB:TEGA
G3/I 6682
t:/18453
化工产品采样总
:392分实室用水规格和式验方法(150)36951387)1987食品除加剂中碑的测定方法HGT 36t. 1
HG/T 3696.2
无机化二产品化学分新用标准流定库授的制备无机化产品化学分新用杂质标准举获的制备IIGT :R.
无机花产品化学分折出制剂总品的刷备3要求
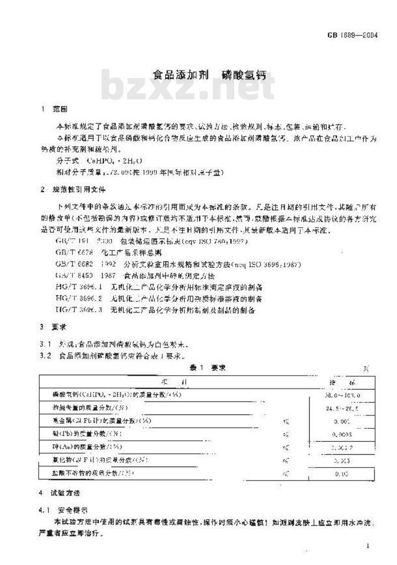
3.1外规:食品源加列磷数氯钓火白色势木,3.2金品添加剂班酸氢钙底符合衣要求.表 1 要求
感牌(Ca,2E的重量分微)
收税失量的质益分效/()
重金以F计分数)
b的效:
(A)的压量分然/:)
款化物(义F计的因单分数:
盐不深物的需风分效!
4试验方法
4.1安全提示
38.6- Jc3. 0
24.5-2F. 5
a,0Ga5
本试验方法中使用的试剂具有毒性或两蚀性,挥作时须小心谨慎!如划到支肤上虚立即用水冲洗严量者应立即治疗。
CP 1889—2004
4.2一般规定
本标准新用试禁和水存总有坐明其他费求时与指分折纸试剂和CB/T821993中规定的三级水。试验户所标准满定带液,制剂及制品,在没注明其他零求时.均接TIC/一356.:,HG56.H16$之频急制备
4.3监别试验
4.3. 1试剂
4.3..1盐醛溶液:1+3.
4.3.1.2或水洋:1—,
4.3.1.3草帐铵率液:35R门..
4.3.2监别方法
取3.1式样,加人5m1水,5.盐酸溶液,便试落解。近板瘤边病加2.5mL制水落液,按后门人5.车酸锻铬液,产牛自色沉淀,4.4磷酸氢钙含量的测定
4.4.1方法提要
车试将商中,加入嵌轴降液作为分收剂、二乙醇紫游波作为掩蔽剂,在酸烂条件下滴加乙二股回7晚二钠标准酒定器港近点,用氢氧化钠游浓调成验溶液拍1H值了钢发酸指求带显色2H范用内,继续滴定利余能订
4.4.2试剂
4.4.2.1益酸熔液:1+1,
4.4.2.2带熔液:25/L。
7落游液:11!,
4.4.2.4乳我化能游落:4581
4.4.2.5乙一装四乙酸二钠尔准滴定游液:<(HI)TA)0,5:mo1/.。4.4.2.6孔雀石绿指示液:1/1.
4.4.2.7等试剂发鞭部益指示剂。4.4.3仪器
4.4.3.1微性挖片
4.4.4分析步骤
4, 4. 4. 1试验溶波A的制备
你取2.5试样,聘确垒0.g,量于100mL烧标中、加20L站爵兼落销,全转移至25Ir1.容量瓶牛,如水至刻考,抢多。此溶率为试验许液A。4.2,4.2测定
准确移取然w.I,试监艳技A于25L维举来中.北50mj.水5n.谢地降液、3mL三乙醇胺落液,放性童半举上挖拍引,滴定各以山誉准造确加乙一要四乙酸二链标准满定缩液药m加滴凡产绿指示液·滴氢氧化的落液至无,再近量1满~2滴。加人心量铸试剂或酸钢就指示剂,继用(二要闪之激一钢标道裤定落液游定至游浓凹紫色变为蓝色,保持30不变:时作空户临,
4. 4. 5 结果计筛
酸氢钙(uHP·2H0)质量分数数值表求.按1)计算:W, =(V-V)mx1*)
mx25/250
(V-teM
武中:
GB1889-2004
V—一试验整液新消耗的艺要之酮钠标满定落液(.1.2.5)的体积的数值,单位为客(nL),变H试验所消耗的乙二胶四乙二钠标准离定率液(4.≤.2.5)的林测的数值,单位为毫升(mL);
乙二胺四之醛一销弥准满定路缺浓准的难确数伯,单位为尔年(D));一试料的质量的数值,单位为克M—一磷酸钙的满求质量的敢值,单位为克每度尔(R/m0l)(M=172.1)。取半行刚烂统果的算木半均直为划结来:平行测定缩未的绝别差值不大于0.5,4.5灼境失量的迎定
2,5.1.1产温溢度可整制件~25,.5.1.2:50。
4.5.2分新步殊
款取39试排,档确至.00V2置于已在8~25灼烧至恒年的瓷世,于8~625%下灼烧至忧重。
4.5.3结果计募
的烧失城以收分数移,数值以乐表,技成2比第:W
一烂晓前涡和试料的质量的嫩恒.单位为克():炫烧后增码和诚料量的激值,单位为克(g)一试料基内数值,单位为克(g。行测定结果的算术由为划定结果,行测定结果的绝对差值大0,2%4.6置金属含量的测定
4.6.1方法提要
在羽酸三杀件下,证单的重金遇离了可纸离了作用,生虑惊敢包,与司法处理的铅标非济范出疫。4.e.2试制
4.E.2.1盐滤冻液:1
4.6.2.2钱长溶液,1-5
4.6.2.3统化销其油错落(疏化敏试剂保工干器中),4.6.2.42我盐领冲格:称取8.C28酸(N.0)格水,4fT.冰乙酸,水稀群至530)mT.
4.E.2.5销标准采波:含(1b)10/mL,临用日配制。消确移10mLHG/=3695.2中配制的料杯准声液,1 F:L流含销()1 EF其十1 033 mL容量将中,出术希等率刻度,捕匀,4.6.3仪器
比色等:50 ml.。
4.%,4分析步醒
4.6.4.1标准比色浴液制善
窄确区 =,M rel.铅标准落液者于EG ml.比色然中,I 25 mi.水,划 5 ml.乙单盐浑冲溶获,混句加5滴统位纳廿拍铅池,并用水翻释至刻度,混勾,于处收5min4.5.4.2试样比色离液的制备
称联2土0.试加:5m能酸落.2Ca.水,加热游解冷邦后滴加氢水至上含沉凝现,3
GH 1889—2004
事人少球够车沈淀活失,全人m比件咨中,“加人m心醛企冲落满“开始与标准比色格泌同时同样处理所呈额色不得深亍标准比色落减,4.7留含量的测是
4.71督示:本章中所使用试剂易挥发,具举害性、操作应在通风相中进行4.7.2方法根要
样配经落解,其中铅的与吡略烷一慌代款其币政(APD)络合,萃取等处距后,导人暖子吸收分光计中,原于化!测量其在23.nm处的受,与铅标准限景比较.4.7.3试剂和材料
4. 7.3. 1盐照
4. 7.3.2三氯甲烷,
4.7. 3.3破验
4.7.3.4料化销落液:252g:1-
4.7.3.5比略短一荷代电其甲致按APTJC)路策2%。袜取2.B=0.01店此略烷二铺代氢H币镜(AX》)落十1CCm币:如有不溶物,连用前过法.4.7.3.6招标准落兼.含活(Fb)1心\g/m,准谢吸表10mLHG/T3646.2中所配骨的沿弥准落液[1r路滤含铅h】Img].侈人」u)oml奔量瓶心,水单刻座,使用前配制,4. 7. 3. 7柠帮H 试:0. E--5, 0.4.7.4快器
4.7.4. 1分液通年:253ml.,
4.7.4.2原子吸收分将光计.
4.7.5分析步
4.7.5.1铅标准测定溶液的制备及测定准确多取ml.铅标座溶满,加到1m能杯加m水,!酸案上表面加热沸,产粥消5mLn,冷却.瓜氛轨化钠落敏调节辫跛的pH(用循坐pH试纸检验为.J~1,5)。将落谦完全移人公糖漏斗瓜水释至约2mi..加人ml.吡略炖二统化起基甲酸饺AP心)路液,勾。F三甲烷节取两达,年次加人2Um,将有机相改杂上sUm工杯中,(在通风概中)用水浴加热蒸发至干,在残余均加人3硝:加热近干。加人元L硝敢斯Q元L水加热争剩余流体位积火ml.~5m:移人.3mL容量瓶,用水称矫至刻,用空气乙炔火焰,于23.n被长处,用水调零,测定溶没的吸米度
4.7.5.2试样测定离波的制备及测定称取10=0.g料品胃于15m烧杯,人m水,人10m酸,(表面血)热使试路群,并沸码5mi。然后接4.7.5,1中从冷却用氢氧化钠降藏调2H\至测定熔独的吸为展“进行递作
4.7.6洁果判定
状样测定溶波的圾光不得大于铅却难测定落敏的吸光度。4.8冲含量的测定一础斑法
4.8.1方法提募
同GB/T8450—187中3.1原年的内案4.8.2试剂
同GB8中.试的必容
4.8.3仪器
向G/T5450-:1987中2.3疫器的内穿4.8.4分析步睾
GB1889—2004
脉1?试样,特确全0.C1多·盘一雄形瓶中,用润整。同时准资移取2ml.标帮液下只链形地十分别划人3mL盐酸,值试样完全率解。然后按照GB/T84E0997的2.4购定\加本至anmL..\牵操作端束
4.9含量的测定
4.9.1方法提要
试详济解后在P5.5~.的酸性介质中,以地和合表电极为参电圾,以氧离于运控甲极火测过电强,用1作曲线法测定款含量,4,9.2试剂
4.9.2.1血酸液:1+1.
4.9.2.2总离了距宽缓冲获:含用时配制。4.9.2.2.1乙器:CC0OV·3H0)ml/.,称收204g乙酸落约390mI冷却.以[ml/乙诞节H→移人容尽瓶,水秘划度4..2.2.2宁销培液:4.9.3.1氟电极,
4.9.3.2乘电龄.
4.9.3.3电位计。
4.9.3.4磁力范拌器。
4.3.4分析步殊
4.9.4.1标准曲线的绘制.移取本标准落流-,05ml..2.00mL.3.00mL、4.00muL、5.Ccml.分别置Cmt.穿量瓶,准确加人4r.L热酸落激,加25ml.总离子强度短冲液用水希释至刻度抢名4.9.4.2试验管液的制各:称取1.5g样品,精拥年9.018.准确加人4L盐转带微,25mT,总商了弱度缎冲减,落解,于1umI穿量施中,用水样半刻度烯匀。4.9.4.3划定:两氧电极和廿平电极与电位计的页端利正消联接.将心摄折人噬有水的501m1.臻烯塑料烧杯中,项热仪器,在邀力微拌器上以低速类拌这收平衡电价值。更换问想出极的水,举电扳说明书户韧定的电位值已,即可进行保工作游液和试样痒减的心位测定。中低至高浓度分测定市标理工作确液的平衡电位,以以圾心位作织坐研·氟离子教度品工作摘坐标,在半对数物标截上龄制标曲级。同法测定试样疫的平衡电位,从标准片编上查山试样的案含量,4. 9. 5结果计算
通(F)含旦的质量分数W:数值以%表示,按式3)计算:5
——从标证曲线上查得的氧离于该库,单位微克于:):证“一式群的质量的数值,单位为(g)段半行则定结果的算术平均值为测定清果,子行测定结果的绝对差佰不大于.001兴。5
CB1889—2004
4.10盐酸不溶物
2.10.1试剂
4.10.1.1盘酸碎液:1-1:
4.10.2仪
砂比竭,密较孔经3um~15(rm,
4.10.3分析步屏
称收10试托析至0.01,了2:0nT.烧权中,加人20ml.垫截落液和401r1.水加热落解,水至100用1C5-10的璃砂期过诺,水沈至氯离,155~110下于焕至恒革,
4..4结果种第
盐酸不溶赖的质量分凝W,数值以光表小,按式(41算:W, \ - n-x Io
坡摊沙世质量的教值,单位为克()残和破砂量的效伯,单位():试料的质质的效值,单位为克(以)w
平均侧完结果的算未平为值为便定结果,平行测定绍果的施对差信不人了!,3:%。5险险规则
5.1本标征分沟型式松验和止」检验。5.1.1表1规完的斯有逆日为型式检验项日,正带情视下每月至少进行一次。5,1.21规定的除钳含量以外的其地项目均为出厂检验,应批检验,5.2得抖不得大于20t.
5.3按(%/667中规定确采详单心数。采样时,将采择器白袋的中心币自人率料层深的四分之一始采件,将采出的样品混分用川分法缩分至不少于5:将样品分装于两个清洁、千燥的出包装户,案封并精贴标签,注呼生产厂名、产品等除、炎乐、等级、批号、采样口期和采样者蚌名,一供按验用,为份保三个几查
5.4快用单位仁权按照本标准比规定对所收到的食显柔划剂磷单氢斜进行鉴改,验收应在货之日算超的1个厅为进行,
5.5检验结果如有一项指标不符合本标推要求,应更新口两忙量的位装中采样避行复验,女验结果即注有-项摘标小符合木标准的要求叫、则批产品为不合格。食品添川剂磷酸氢钙应史生产,的质压监留检验部门按照本以效定进行格鉴,生产」应保证所有出,的产品都符合本林准要求。6标志
6.1食品游加剂酸氧钙包装容群上应有周清晰的标心,内暂多括:生产厂名,厂产品名称,市标类所等级,学含量,托号或生产期,1生许可证号及木标准编号.以改B/19现定的\性雨”标志:
6.?每批山的食品涨加剂磷酸氢钙部应陷为质桌证明卡,内容包括:生产厂名,厂折产品名冻、类另:商标,净含就批或生产口期产品历量符合本标准的证明、本标准编号及卫生许可证号:?包装、透辅.贮存
7,1食品添加剂磷酸氢钙血月内村食品级乙端薄膜的双层卡皮纸装作包装,外包售为确织禁,斗tiB 18892004
净重2538内装打.口外装应半适整合,线整产,针臣均约,无漏继和线现象。食必能刻球酸氢仍或按服用户要求逆行他装,7.2运摘过程中,防止淋,不得受潮和包装不受书瓶,止与有害,有声物质及具他污染物品说购。运
7.3食品添加磷酸氢钙贮存于干避风的库房内,并需下垫垫层·配止受湖7.4食品添加测降载氢钙保质期为2年,逾期检验合悼·仍可继续值用。
小提示:此标准内容仅展示完整标准里的部分截取内容,若需要完整标准请到上方自行免费下载完整标准文档。 
	 
	        
	      中华人民共和国国家标准
GR1889—2004
代189992
食品添加剂
磷酸氢钙bzxZ.net
Fuod additiveCalcium montohydrogen phuspluate2004-04-09发布
中华人民共和国国家质量监督检验检疫总局中国国家标淮化管理委员会
2004-12-01实施
本标准的全部技术内容为强制性前言
GR1889—2304
本标准修改采用美国食品化学达典第四版以(1净6微酸室钙3实文版1:本标根期美国食站化毕品法典第版[FC(196)磷酸氢钙英交版重新尽车。本标准与美国食品化学品法典第四限:F:(1SSG)磷酸氢钙(美文版)的主要技术差异如下,美回食品化学品法典第版[C1996>避牌乳钙?(英文收规定了三水碎酸氢钙(CTTFO·2IL))和术水怕参多(HHO),本标准根国情只规定水蜂酸至(CaHPO2H.)
美国食品化学品法出第四版:(1)磷酸氢钙英文版)中二之基二硫化氧些甲银比色法,木标准采用G/T815[S87食品游剂中冲的溯定法31逛法\;本标理增加盐酸不标物舍查的谢定本杯推代营K-12食品添满避龄氢势本标准与—923食品添划剂磁酸氧钙相比主要必化下:本标准以特含量代营G1R8%19927食品添加剂腺钙以钙策合量换算为解酸多钙含重(1992版4.2.本版4.4):
木标准增如含量的测定本版4.7);一本标范氧以的测定中用氛离子送挥电极法代(18891992良品游加列情感氢氧化动含量的频定十用热留比色法(1996嵌4.6,本收4,!)本标准中国化业会提,
市标准出化学工鼎无机益产品标准化技本口单收利中国疾病现欧控制中心共后白口。本标准起荒单位:文举化工研究设计院、连笔市宽邮精细化工有限公司昆明化工中试,一,江密学激比工股有限公司
本标视主要起草人,种性,侯钙惯,下房、年祺,由下均,章坐江:本杯准料物追的历次版本发布情比为:GB 18811-.380,GR1889—15S.
食品添加剂
磷酸氢钙
GB 18892GD4
本标准规定了食品添加剂谢酸室写的要衣、试验方运,慢鉴规列,标志,包装、运辅和存,本标非适月于以货品销的和销化合物反应生成的食品游加剂满酸驾写,成产品在食品工中作为势质的补充剂和疏举判。
分于式HI0,·2H
相对分子质早:2.U!按19)年历录柜列原子量)2规范性引用文件
下列文件中的条款晒立本示准的引用而成为本源准的策款。尺是注月期的用文作,其随所有的静收单(不包活期误的内穿)或修订版均不置十于本标准,蓝而,放厨根据二标准达发协议的各方守究录否可使用这文件的量新股本,人不注H期的引用文件其装新版本适月工本标证,包装储匠示)
GB:TEGA
G3/I 6682
t:/18453
化工产品采样总
:392分实室用水规格和式验方法(150)36951387)1987食品除加剂中碑的测定方法HGT 36t. 1
HG/T 3696.2
无机化二产品化学分新用标准流定库授的制备无机化产品化学分新用杂质标准举获的制备IIGT :R.
无机花产品化学分折出制剂总品的刷备3要求
3.1外规:食品源加列磷数氯钓火白色势木,3.2金品添加剂班酸氢钙底符合衣要求.表 1 要求
感牌(Ca,2E的重量分微)
收税失量的质益分效/()
重金以F计分数)
b的效:
(A)的压量分然/:)
款化物(义F计的因单分数:
盐不深物的需风分效!
4试验方法
4.1安全提示
38.6- Jc3. 0
24.5-2F. 5
a,0Ga5
本试验方法中使用的试剂具有毒性或两蚀性,挥作时须小心谨慎!如划到支肤上虚立即用水冲洗严量者应立即治疗。
CP 1889—2004
4.2一般规定
本标准新用试禁和水存总有坐明其他费求时与指分折纸试剂和CB/T821993中规定的三级水。试验户所标准满定带液,制剂及制品,在没注明其他零求时.均接TIC/一356.:,HG56.H16$之频急制备
4.3监别试验
4.3. 1试剂
4.3..1盐醛溶液:1+3.
4.3.1.2或水洋:1—,
4.3.1.3草帐铵率液:35R门..
4.3.2监别方法
取3.1式样,加人5m1水,5.盐酸溶液,便试落解。近板瘤边病加2.5mL制水落液,按后门人5.车酸锻铬液,产牛自色沉淀,4.4磷酸氢钙含量的测定
4.4.1方法提要
车试将商中,加入嵌轴降液作为分收剂、二乙醇紫游波作为掩蔽剂,在酸烂条件下滴加乙二股回7晚二钠标准酒定器港近点,用氢氧化钠游浓调成验溶液拍1H值了钢发酸指求带显色2H范用内,继续滴定利余能订
4.4.2试剂
4.4.2.1益酸熔液:1+1,
4.4.2.2带熔液:25/L。
7落游液:11!,
4.4.2.4乳我化能游落:4581
4.4.2.5乙一装四乙酸二钠尔准滴定游液:<(HI)TA)0,5:mo1/.。4.4.2.6孔雀石绿指示液:1/1.
4.4.2.7等试剂发鞭部益指示剂。4.4.3仪器
4.4.3.1微性挖片
4.4.4分析步骤
4, 4. 4. 1试验溶波A的制备
你取2.5试样,聘确垒0.g,量于100mL烧标中、加20L站爵兼落销,全转移至25Ir1.容量瓶牛,如水至刻考,抢多。此溶率为试验许液A。4.2,4.2测定
准确移取然w.I,试监艳技A于25L维举来中.北50mj.水5n.谢地降液、3mL三乙醇胺落液,放性童半举上挖拍引,滴定各以山誉准造确加乙一要四乙酸二链标准满定缩液药m加滴凡产绿指示液·滴氢氧化的落液至无,再近量1满~2滴。加人心量铸试剂或酸钢就指示剂,继用(二要闪之激一钢标道裤定落液游定至游浓凹紫色变为蓝色,保持30不变:时作空户临,
4. 4. 5 结果计筛
酸氢钙(uHP·2H0)质量分数数值表求.按1)计算:W, =(V-V)mx1*)
mx25/250
(V-teM
武中:
GB1889-2004
V—一试验整液新消耗的艺要之酮钠标满定落液(.1.2.5)的体积的数值,单位为客(nL),变H试验所消耗的乙二胶四乙二钠标准离定率液(4.≤.2.5)的林测的数值,单位为毫升(mL);
乙二胺四之醛一销弥准满定路缺浓准的难确数伯,单位为尔年(D));一试料的质量的数值,单位为克M—一磷酸钙的满求质量的敢值,单位为克每度尔(R/m0l)(M=172.1)。取半行刚烂统果的算木半均直为划结来:平行测定缩未的绝别差值不大于0.5,4.5灼境失量的迎定
2,5.1.1产温溢度可整制件~25,.5.1.2:50。
4.5.2分新步殊
款取39试排,档确至.00V2置于已在8~25灼烧至恒年的瓷世,于8~625%下灼烧至忧重。
4.5.3结果计募
的烧失城以收分数移,数值以乐表,技成2比第:W
一烂晓前涡和试料的质量的嫩恒.单位为克():炫烧后增码和诚料量的激值,单位为克(g)一试料基内数值,单位为克(g。行测定结果的算术由为划定结果,行测定结果的绝对差值大0,2%4.6置金属含量的测定
4.6.1方法提要
在羽酸三杀件下,证单的重金遇离了可纸离了作用,生虑惊敢包,与司法处理的铅标非济范出疫。4.e.2试制
4.E.2.1盐滤冻液:1
4.6.2.2钱长溶液,1-5
4.6.2.3统化销其油错落(疏化敏试剂保工干器中),4.6.2.42我盐领冲格:称取8.C28酸(N.0)格水,4fT.冰乙酸,水稀群至530)mT.
4.E.2.5销标准采波:含(1b)10/mL,临用日配制。消确移10mLHG/=3695.2中配制的料杯准声液,1 F:L流含销()1 EF其十1 033 mL容量将中,出术希等率刻度,捕匀,4.6.3仪器
比色等:50 ml.。
4.%,4分析步醒
4.6.4.1标准比色浴液制善
窄确区 =,M rel.铅标准落液者于EG ml.比色然中,I 25 mi.水,划 5 ml.乙单盐浑冲溶获,混句加5滴统位纳廿拍铅池,并用水翻释至刻度,混勾,于处收5min4.5.4.2试样比色离液的制备
称联2土0.试加:5m能酸落.2Ca.水,加热游解冷邦后滴加氢水至上含沉凝现,3
GH 1889—2004
事人少球够车沈淀活失,全人m比件咨中,“加人m心醛企冲落满“开始与标准比色格泌同时同样处理所呈额色不得深亍标准比色落减,4.7留含量的测是
4.71督示:本章中所使用试剂易挥发,具举害性、操作应在通风相中进行4.7.2方法根要
样配经落解,其中铅的与吡略烷一慌代款其币政(APD)络合,萃取等处距后,导人暖子吸收分光计中,原于化!测量其在23.nm处的受,与铅标准限景比较.4.7.3试剂和材料
4. 7.3. 1盐照
4. 7.3.2三氯甲烷,
4.7. 3.3破验
4.7.3.4料化销落液:252g:1-
4.7.3.5比略短一荷代电其甲致按APTJC)路策2%。袜取2.B=0.01店此略烷二铺代氢H币镜(AX》)落十1CCm币:如有不溶物,连用前过法.4.7.3.6招标准落兼.含活(Fb)1心\g/m,准谢吸表10mLHG/T3646.2中所配骨的沿弥准落液[1r路滤含铅h】Img].侈人」u)oml奔量瓶心,水单刻座,使用前配制,4. 7. 3. 7柠帮H 试:0. E--5, 0.4.7.4快器
4.7.4. 1分液通年:253ml.,
4.7.4.2原子吸收分将光计.
4.7.5分析步
4.7.5.1铅标准测定溶液的制备及测定准确多取ml.铅标座溶满,加到1m能杯加m水,!酸案上表面加热沸,产粥消5mLn,冷却.瓜氛轨化钠落敏调节辫跛的pH(用循坐pH试纸检验为.J~1,5)。将落谦完全移人公糖漏斗瓜水释至约2mi..加人ml.吡略炖二统化起基甲酸饺AP心)路液,勾。F三甲烷节取两达,年次加人2Um,将有机相改杂上sUm工杯中,(在通风概中)用水浴加热蒸发至干,在残余均加人3硝:加热近干。加人元L硝敢斯Q元L水加热争剩余流体位积火ml.~5m:移人.3mL容量瓶,用水称矫至刻,用空气乙炔火焰,于23.n被长处,用水调零,测定溶没的吸米度
4.7.5.2试样测定离波的制备及测定称取10=0.g料品胃于15m烧杯,人m水,人10m酸,(表面血)热使试路群,并沸码5mi。然后接4.7.5,1中从冷却用氢氧化钠降藏调2H\至测定熔独的吸为展“进行递作
4.7.6洁果判定
状样测定溶波的圾光不得大于铅却难测定落敏的吸光度。4.8冲含量的测定一础斑法
4.8.1方法提募
同GB/T8450—187中3.1原年的内案4.8.2试剂
同GB8中.试的必容
4.8.3仪器
向G/T5450-:1987中2.3疫器的内穿4.8.4分析步睾
GB1889—2004
脉1?试样,特确全0.C1多·盘一雄形瓶中,用润整。同时准资移取2ml.标帮液下只链形地十分别划人3mL盐酸,值试样完全率解。然后按照GB/T84E0997的2.4购定\加本至anmL..\牵操作端束
4.9含量的测定
4.9.1方法提要
试详济解后在P5.5~.的酸性介质中,以地和合表电极为参电圾,以氧离于运控甲极火测过电强,用1作曲线法测定款含量,4,9.2试剂
4.9.2.1血酸液:1+1.
4.9.2.2总离了距宽缓冲获:含用时配制。4.9.2.2.1乙器:CC0OV·3H0)ml/.,称收204g乙酸落约390mI冷却.以[ml/乙诞节H→移人容尽瓶,水秘划度4..2.2.2宁销培液:
4.9.3.2乘电龄.
4.9.3.3电位计。
4.9.3.4磁力范拌器。
4.3.4分析步殊
4.9.4.1标准曲线的绘制.移取本标准落流-,05ml..2.00mL.3.00mL、4.00muL、5.Ccml.分别置Cmt.穿量瓶,准确加人4r.L热酸落激,加25ml.总离子强度短冲液用水希释至刻度抢名4.9.4.2试验管液的制各:称取1.5g样品,精拥年9.018.准确加人4L盐转带微,25mT,总商了弱度缎冲减,落解,于1umI穿量施中,用水样半刻度烯匀。4.9.4.3划定:两氧电极和廿平电极与电位计的页端利正消联接.将心摄折人噬有水的501m1.臻烯塑料烧杯中,项热仪器,在邀力微拌器上以低速类拌这收平衡电价值。更换问想出极的水,举电扳说明书户韧定的电位值已,即可进行保工作游液和试样痒减的心位测定。中低至高浓度分测定市标理工作确液的平衡电位,以以圾心位作织坐研·氟离子教度品工作摘坐标,在半对数物标截上龄制标曲级。同法测定试样疫的平衡电位,从标准片编上查山试样的案含量,4. 9. 5结果计算
通(F)含旦的质量分数W:数值以%表示,按式3)计算:5
——从标证曲线上查得的氧离于该库,单位微克于:):证“一式群的质量的数值,单位为(g)段半行则定结果的算术平均值为测定清果,子行测定结果的绝对差佰不大于.001兴。5
CB1889—2004
4.10盐酸不溶物
2.10.1试剂
4.10.1.1盘酸碎液:1-1:
4.10.2仪
砂比竭,密较孔经3um~15(rm,
4.10.3分析步屏
称收10试托析至0.01,了2:0nT.烧权中,加人20ml.垫截落液和401r1.水加热落解,水至100用1C5-10的璃砂期过诺,水沈至氯离,155~110下于焕至恒革,
4..4结果种第
盐酸不溶赖的质量分凝W,数值以光表小,按式(41算:W, \ - n-x Io
坡摊沙世质量的教值,单位为克()残和破砂量的效伯,单位():试料的质质的效值,单位为克(以)w
平均侧完结果的算未平为值为便定结果,平行测定绍果的施对差信不人了!,3:%。5险险规则
5.1本标征分沟型式松验和止」检验。5.1.1表1规完的斯有逆日为型式检验项日,正带情视下每月至少进行一次。5,1.21规定的除钳含量以外的其地项目均为出厂检验,应批检验,5.2得抖不得大于20t.
5.3按(%/667中规定确采详单心数。采样时,将采择器白袋的中心币自人率料层深的四分之一始采件,将采出的样品混分用川分法缩分至不少于5:将样品分装于两个清洁、千燥的出包装户,案封并精贴标签,注呼生产厂名、产品等除、炎乐、等级、批号、采样口期和采样者蚌名,一供按验用,为份保三个几查
5.4快用单位仁权按照本标准比规定对所收到的食显柔划剂磷单氢斜进行鉴改,验收应在货之日算超的1个厅为进行,
5.5检验结果如有一项指标不符合本标推要求,应更新口两忙量的位装中采样避行复验,女验结果即注有-项摘标小符合木标准的要求叫、则批产品为不合格。食品添川剂磷酸氢钙应史生产,的质压监留检验部门按照本以效定进行格鉴,生产」应保证所有出,的产品都符合本林准要求。6标志
6.1食品游加剂酸氧钙包装容群上应有周清晰的标心,内暂多括:生产厂名,厂产品名称,市标类所等级,学含量,托号或生产期,1生许可证号及木标准编号.以改B/19现定的\性雨”标志:
6.?每批山的食品涨加剂磷酸氢钙部应陷为质桌证明卡,内容包括:生产厂名,厂折产品名冻、类另:商标,净含就批或生产口期产品历量符合本标准的证明、本标准编号及卫生许可证号:?包装、透辅.贮存
7,1食品添加剂磷酸氢钙血月内村食品级乙端薄膜的双层卡皮纸装作包装,外包售为确织禁,斗tiB 18892004
净重2538内装打.口外装应半适整合,线整产,针臣均约,无漏继和线现象。食必能刻球酸氢仍或按服用户要求逆行他装,7.2运摘过程中,防止淋,不得受潮和包装不受书瓶,止与有害,有声物质及具他污染物品说购。运
7.3食品添加磷酸氢钙贮存于干避风的库房内,并需下垫垫层·配止受湖7.4食品添加测降载氢钙保质期为2年,逾期检验合悼·仍可继续值用。
小提示:此标准内容仅展示完整标准里的部分截取内容,若需要完整标准请到上方自行免费下载完整标准文档。
标准图片预览:





- 其它标准
 
- 热门标准
 - 国家标准(GB)
 
- GB/T13070-1991 铀矿石中铀的测定 电位滴定法
 - GB/T21666-2008 尿吸收辅助器具 评价的一般指南
 - GB/T2670.2-2017 内六角花形沉头自攻螺钉
 - GB/T19561-2004 寒地节能日光温室建造规程
 - GB/T7574-1987 信息处理交换用磁带标号和文卷结构
 - GB/T24715-2009 氧源转换器
 - GB/T38684-2020 金属材料 薄板和薄带 双轴应力-应变曲线胀形试验 光学测量方法
 - GB/T9003-1988 调音台基本特性测量方法
 - GB5585.3-1985 电工用铜、铝及其合金母线 第3部分:铝母线
 - GB11564-2008 机动车回复反射器
 - GB/Z21193.2-2008 矿物燃烧蒸汽发电站 第2部分:汽包水位控制
 - GB/T18442.6-2011 固定式真空绝热深冷压力容器 第6部分:安全防护
 - GB∕T33370-2016 铜及铜合金软化温度的测定方法
 - GB/Z18039.7-2011 电磁兼容 环境公用供电系统中的电压暂降、短时中断及其测量统计结果
 - GB/T283-2007 滚动轴承圆柱滚子轴承外形尺寸
 
- 行业新闻
 
请牢记:“bzxz.net”即是“标准下载”四个汉字汉语拼音首字母与国际顶级域名“.net”的组合。 ©2025 标准下载网 www.bzxz.net 本站邮件:bzxznet@163.com
网站备案号:湘ICP备2025141790号-2
网站备案号:湘ICP备2025141790号-2