- 您的位置:
- 标准下载网 >>
- 标准分类 >>
- 国家标准(GB) >>
- GB/T 13477.14-2002 建筑密封材料试验方法 第14部分: 浸水及拉伸?压缩循环后粘结性的测定
【国家标准(GB)】 建筑密封材料试验方法 第14部分: 浸水及拉伸?压缩循环后粘结性的测定
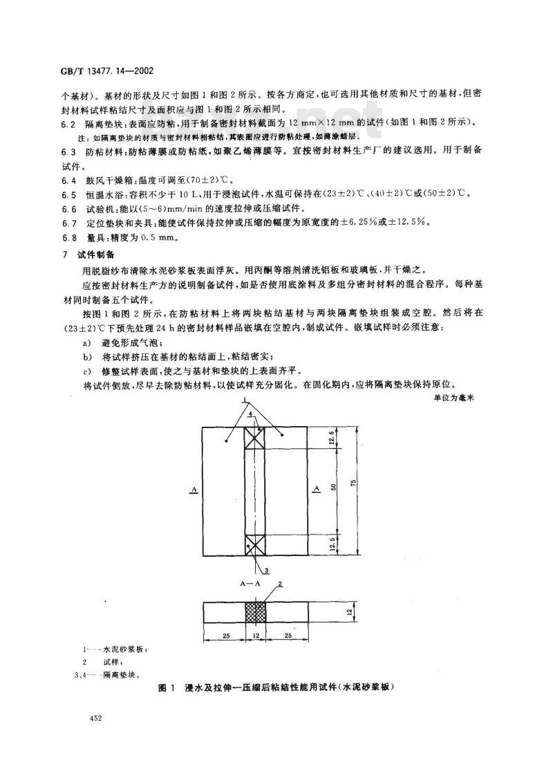
本网站 发布时间:
2024-07-28 16:56:36
- GB/T13477.14-2002
- 现行
- 点击下载此标准
标准号:
GB/T 13477.14-2002
标准名称:
建筑密封材料试验方法 第14部分: 浸水及拉伸?压缩循环后粘结性的测定
标准类别:
国家标准(GB)
标准状态:
现行-
发布日期:
2002-12-17 -
实施日期:
2003-06-01 出版语种:
简体中文下载格式:
.rar.pdf下载大小:
249.92 KB
点击下载
标准简介:
标准下载解压密码:www.bzxz.net
GB/T 13477的本部分规定了建筑密材料在使用条件下耐受不同等级浸水能力的测试方法。本部分适用地评价密封材料在规定时间内经持续浸水后对位移能力的影响。 GB/T 13477.14-2002 建筑密封材料试验方法 第14部分: 浸水及拉伸?压缩循环后粘结性的测定 GB/T13477.14-2002
标准图片预览:





- 热门标准
- 国家标准(GB)
- GB29140-2024 纯碱单位产品能源消耗限额
- GB/T29633.4-2020 南极地名 第4部分:罗马字母拼写
- GB15193.5-2003 骨髓细胞微核试验
- GB/T15773-1995 水土保持综合治理 验收规范
- GB/T15412-1994 应用电视摄像机云台通用技术条件
- GB28129-2011 乙羧氟草醚原药
- GB/T42970-2023 半导体集成电路 视频编解码电路测试方法
- GB/T18721.4-2024 印刷技术 印前数据交换 第4部分:显示用宽色域标准彩色图像数据 [Adobe RGB (1998)/SCID]
- GB/T9771.6-2020 通信用单模光纤 第6部分:宽波长段 光传输用非零色散单模光纤特性
- GB5237.3-2008 铝合金建筑型材 第3部分:电泳涂漆型材
- GB/T10599-1998 多绳摩擦式提升机
- GB3302-1982 日用陶瓷器验收、包装、标志、运输、储存规则
- GB/T30007-2022 船舶和海上技术 通过分析测速试航数据以确定速度和功率性能的评估导则
- GB30530-2024 二甲基硅氧烷单位产品能源消耗限额
- GB/T39249-2020 橡胶和塑料软管及非增强软管织物增强型 低温压扁试验
- 行业新闻
请牢记:“bzxz.net”即是“标准下载”四个汉字汉语拼音首字母与国际顶级域名“.net”的组合。 ©2025 标准下载网 www.bzxz.net 本站邮件:bzxznet@163.com
网站备案号:湘ICP备2025141790号-2
网站备案号:湘ICP备2025141790号-2