- 您的位置:
- 标准下载网 >>
- 标准分类 >>
- 国家标准(GB) >>
- GB/T 6986-1986 石油浊点测定法
标准号:
GB/T 6986-1986
标准名称:
石油浊点测定法
标准类别:
国家标准(GB)
标准状态:
现行-
发布日期:
1986-01-01 -
实施日期:
1987-10-01 出版语种:
简体中文下载格式:
.rar.pdf下载大小:
94.81 KB

点击下载
标准简介:
标准下载解压密码:www.bzxz.net
本方法适用于测定在40毫米层厚时透明、且浊点低于49℃的石油浊点。浊点是在规定试验条件下,清澈、洁净的液体石油产品,由于出现蜡结晶而呈雾状或浑浊时的温度,以℃表示。 GB/T 6986-1986 石油浊点测定法 GB/T6986-1986

部分标准内容:
中华人民共和国国家标准
石油浊点测定法
Potroleum oils -- Determination of cloud point本方法适用了测定在40毫米层厚时透明、且独点低于49℃的有油油点UDC 665.5:543
CB/T 6986: -86
(1991年确认)
浊点是在规定试验条件下,清澈、洁净的液体石油产品,由于出现蜡结晶而载雾状或浑浊时的温度,以℃裴示。
本方法是等效采用润际标准ISO3015-1974《石油浊点测定法》制订的。1方法概要
以规定速度冷却试样,并定期观测,当在试管底部开始看到浑浊时的温度,记求为浊点。2仪器(见图)
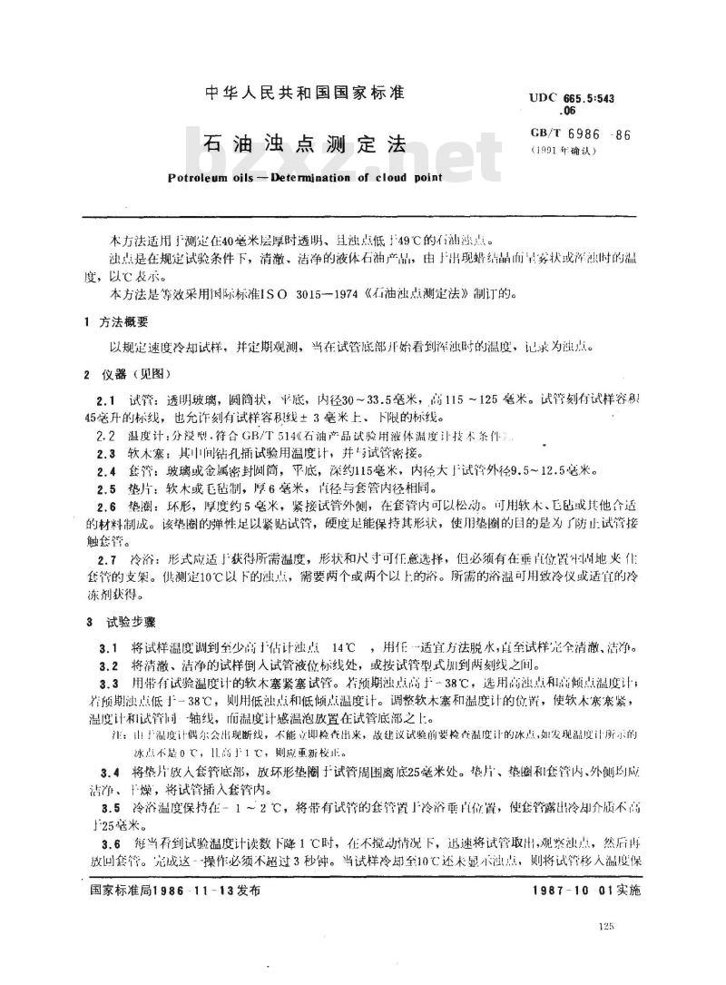
2.1试管:透明玻璃,圆筒状,底,内径30~33.5毫米,,高115~125毫米。试管刻有试样容积45毫升的标线,也允许刻有试样容积线±3毫米上、下限的标线。2.2温度计:分漫型,符合GB/T514《石油产品试验用液体温度计技术条件),2.3软木塞:其间钻孔插试验用温度计,并与试管密接。2.4套管:坡璃或金属密封阅筒,平底,深约115毫米,内径大十试伴外径9.5~12.5毫米。2.5垫片:软木或毛毡制,厚6毫米,直径与套管内径相同。2.6垫圈:环形,厚度约5毫米,紧接试管外侧,在套管内可以松动。间用软木、毡或其他合适的材料制成。该垫圈的弹性足以紧贴试管,硬度足能保持其形状,使用垫圈的声的是为了防止试管接触套臂。
2.7冷浴:形式应适于获得所需温度,形状和尺寸可任意选择,但必须有在垂直位置件固地夹作套管的支架。供测定10℃以下的浊点,需要两个或两个以上的浴。所需的浴温可用致冷仪或适宜的冷冻剂获得。
3试验步骤
3.1将试样温度调到至少高于估计浊点14℃,用任适宜方法脱水,直至试样完全清澈,洁净。3.2将清澈、洁净的试样倒人试管液位标线处,或按试管型式加到两刻线之间。3.3用带有试验温度计的软木塞紧塞试管。预期浊点高于-38℃,选用高浊点和高倾点温度计:格预期浊点低于-38℃,则用低浊点和低倾点温度计。调整软木塞和温度计的位置,使软未塞赛紧,温度计和试管间:轴线,而温度计感温泡放置在试管底部之上。注:由于温度计偶尔会出现断线,不能立即检香出来,故建议试验前要检代温度计的冰点,如发现温度计所示的冰点不是0,.高于1℃,则应重新校正。3.4将垫片放人套管底部,放环形垫圈于试管周围离底25毫米处。垫片、垫圈和套管内、外侧均应沾净、燥,将试管插人套管内。3.5冷浴温度保持在一1~2℃,将带有试管的套管置」冷浴垂直位置,使套管露出冷即介质不高125毫米。
3.6每当看到试验温度计读数下降1℃时,在不搅动情况下,迅速将试管取,观察浊点,然后再放回套弹。完成这-操作必须不超过3秒钟。当试样冷却至10℃还未显水注点,则将试欲移入温度保国家标准局1986~11-13发布wwW.bzxz.Net
1987-1001实施
GB/T6986--86
持在一18~一15℃的第二个浴的套管中。若试样被冷却至-7℃还未显小浊点,则将试管移入温度保持在-35~-32℃的第三个浴的套管小。为了测定很低的浊点,需加几个浴,每个浴温要比前-个浴温保持低17℃,每次要待试样温度比新浴温度高28℃时,才转移试管。决不要将冷试管点接放人冷却介质中。3.7当开始看到试管底部试样显示明显的浑浊或雾状时,记录试验温度计读数作为浊点。注:蜡变浑浊等状总是最先出现在温度最低的试管底部。而通常山于油中含有痕最水,轻微的劣状会遍及整个试样,H随着温度下降,慢慢会变成更明显。一般来说,此种水劣不下扰蜡汕点的测定,行有1扰,多数按3.1所述,用不起飞滤纸过滤即可。指遇柴油出现的雾状甚浓,则应取100塞升新鲜试样和5克无水硫酸钠,摇动至少5分钟,并使用不起毛的十燥滤纸过滤,只要时间足够,用此方法将可脱除或足以碱少水雾,使易于看出蜡深浊。除预期浊点高135℃以外,应总是在高估计浊点少14℃的温度下进行脱水和过滤,H不超过49℃。
4精密度
4.1用下列规定判断试验结果的可靠性(95%置信水平)。4.2重复性
同操作者重复测定两个结果之差,馏分油不应大于2℃,其他油不应大于6℃。4.3再现性
两个实验室提出的两个结果之差,馏分油不应大于4℃,其他油不应大于6℃。5报告
取3.7所记录的两个重复测定结果的算术平均值(按数字修约规则取整数)作为浊点。@
温度计
软木寨
浊点试验仪器
套管内径大于试管
外径9.5~12.5
内±3033.5
GB/T6986-86
附加说明:
本标准由中国石油化工总公司提出,由有油化科学研院技术。本标准由茂名石油.工业公司负责起草。本标准主要起草人向光如、岑运骐。127
小提示:此标准内容仅展示完整标准里的部分截取内容,若需要完整标准请到上方自行免费下载完整标准文档。
石油浊点测定法
Potroleum oils -- Determination of cloud point本方法适用了测定在40毫米层厚时透明、且独点低于49℃的有油油点UDC 665.5:543
CB/T 6986: -86
(1991年确认)
浊点是在规定试验条件下,清澈、洁净的液体石油产品,由于出现蜡结晶而载雾状或浑浊时的温度,以℃裴示。
本方法是等效采用润际标准ISO3015-1974《石油浊点测定法》制订的。1方法概要
以规定速度冷却试样,并定期观测,当在试管底部开始看到浑浊时的温度,记求为浊点。2仪器(见图)
2.1试管:透明玻璃,圆筒状,底,内径30~33.5毫米,,高115~125毫米。试管刻有试样容积45毫升的标线,也允许刻有试样容积线±3毫米上、下限的标线。2.2温度计:分漫型,符合GB/T514《石油产品试验用液体温度计技术条件),2.3软木塞:其间钻孔插试验用温度计,并与试管密接。2.4套管:坡璃或金属密封阅筒,平底,深约115毫米,内径大十试伴外径9.5~12.5毫米。2.5垫片:软木或毛毡制,厚6毫米,直径与套管内径相同。2.6垫圈:环形,厚度约5毫米,紧接试管外侧,在套管内可以松动。间用软木、毡或其他合适的材料制成。该垫圈的弹性足以紧贴试管,硬度足能保持其形状,使用垫圈的声的是为了防止试管接触套臂。
2.7冷浴:形式应适于获得所需温度,形状和尺寸可任意选择,但必须有在垂直位置件固地夹作套管的支架。供测定10℃以下的浊点,需要两个或两个以上的浴。所需的浴温可用致冷仪或适宜的冷冻剂获得。
3试验步骤
3.1将试样温度调到至少高于估计浊点14℃,用任适宜方法脱水,直至试样完全清澈,洁净。3.2将清澈、洁净的试样倒人试管液位标线处,或按试管型式加到两刻线之间。3.3用带有试验温度计的软木塞紧塞试管。预期浊点高于-38℃,选用高浊点和高倾点温度计:格预期浊点低于-38℃,则用低浊点和低倾点温度计。调整软木塞和温度计的位置,使软未塞赛紧,温度计和试管间:轴线,而温度计感温泡放置在试管底部之上。注:由于温度计偶尔会出现断线,不能立即检香出来,故建议试验前要检代温度计的冰点,如发现温度计所示的冰点不是0,.高于1℃,则应重新校正。3.4将垫片放人套管底部,放环形垫圈于试管周围离底25毫米处。垫片、垫圈和套管内、外侧均应沾净、燥,将试管插人套管内。3.5冷浴温度保持在一1~2℃,将带有试管的套管置」冷浴垂直位置,使套管露出冷即介质不高125毫米。
3.6每当看到试验温度计读数下降1℃时,在不搅动情况下,迅速将试管取,观察浊点,然后再放回套弹。完成这-操作必须不超过3秒钟。当试样冷却至10℃还未显水注点,则将试欲移入温度保国家标准局1986~11-13发布wwW.bzxz.Net
1987-1001实施
GB/T6986--86
持在一18~一15℃的第二个浴的套管中。若试样被冷却至-7℃还未显小浊点,则将试管移入温度保持在-35~-32℃的第三个浴的套管小。为了测定很低的浊点,需加几个浴,每个浴温要比前-个浴温保持低17℃,每次要待试样温度比新浴温度高28℃时,才转移试管。决不要将冷试管点接放人冷却介质中。3.7当开始看到试管底部试样显示明显的浑浊或雾状时,记录试验温度计读数作为浊点。注:蜡变浑浊等状总是最先出现在温度最低的试管底部。而通常山于油中含有痕最水,轻微的劣状会遍及整个试样,H随着温度下降,慢慢会变成更明显。一般来说,此种水劣不下扰蜡汕点的测定,行有1扰,多数按3.1所述,用不起飞滤纸过滤即可。指遇柴油出现的雾状甚浓,则应取100塞升新鲜试样和5克无水硫酸钠,摇动至少5分钟,并使用不起毛的十燥滤纸过滤,只要时间足够,用此方法将可脱除或足以碱少水雾,使易于看出蜡深浊。除预期浊点高135℃以外,应总是在高估计浊点少14℃的温度下进行脱水和过滤,H不超过49℃。
4精密度
4.1用下列规定判断试验结果的可靠性(95%置信水平)。4.2重复性
同操作者重复测定两个结果之差,馏分油不应大于2℃,其他油不应大于6℃。4.3再现性
两个实验室提出的两个结果之差,馏分油不应大于4℃,其他油不应大于6℃。5报告
取3.7所记录的两个重复测定结果的算术平均值(按数字修约规则取整数)作为浊点。@
温度计
软木寨
浊点试验仪器
套管内径大于试管
外径9.5~12.5
内±3033.5
GB/T6986-86
附加说明:
本标准由中国石油化工总公司提出,由有油化科学研院技术。本标准由茂名石油.工业公司负责起草。本标准主要起草人向光如、岑运骐。127
小提示:此标准内容仅展示完整标准里的部分截取内容,若需要完整标准请到上方自行免费下载完整标准文档。

标准图片预览:



- 其它标准
- 热门标准
- 国家标准(GB)
- GB/T2828.1-2012 计数抽样检验程序 第1部分:按接收质量限(AQL)检索的逐批检验抽样计划
- GB/T43762-2024 航空航天 卡箍术语
- GB/T29491-2013 日用白云陶器
- GB/T37649-2019 化妆品中硫柳汞和苯基汞的测定高效液相色谱-电感耦合等离子体质谱法
- GB/T37649-2019 化妆品中硫柳汞和苯基汞的测定高效液相色谱-电感耦合等离子体质谱法
- GB/T23344-2009 纺织品 4-氨基偶氮苯的测定
- GB/T40442-2021 纸、纸板和纸浆纤维组成分析中质量因子的测定
- GB16853-1997 结核病监测标准
- GB/T18235.1-2000 信息技术 高性能并行接口 第1部分:机械、电气及信号协议规范(HIPPI-PH)
- GB/T22089-2008 电水壶性能要求及试验方法
- GB/T27888.3-2011 船舶与海上技术 船舶与海上结构物的排水系统 第3部分:真空系统的卫生水排放及排放管道
- GB/T38557.1-2020 系统与软件工程 接口和数据交换 第1部分:企业资源计划系统与制造执行系统的接口规范
- GB/T228.1-2021 金属材料 拉伸试验 第1部分:室温试验方法
- GB/T13182-2007 碘化钠(铊)闪烁体和碘化钠(铊)闪烁探测器
- GB/T13663.5-2018 给水用聚乙烯(PE)管道系统 第5部分:系统适用性
- 行业新闻
请牢记:“bzxz.net”即是“标准下载”四个汉字汉语拼音首字母与国际顶级域名“.net”的组合。 ©2009 标准下载网 www.bzxz.net 本站邮件:bzxznet@163.com
网站备案号:湘ICP备2023016450号-1
网站备案号:湘ICP备2023016450号-1