- 您的位置:
- 标准下载网 >>
- 标准分类 >>
- 轻工行业标准(QB) >>
- QB/T 1975-1994 护发素
标准号:
QB/T 1975-1994
标准名称:
护发素
标准类别:
轻工行业标准(QB)
标准状态:
已作废-
实施日期:
1995-03-01 -
作废日期:
2005-06-01 出版语种:
简体中文下载格式:
.rar.pdf下载大小:
133.01 KB
标准ICS号:
化工技术>>化工产品>>71.100.70美容品、化妆品中标分类号:
轻工、文化与生活用品>>日用化工品>>Y42化妆品
部分标准内容:
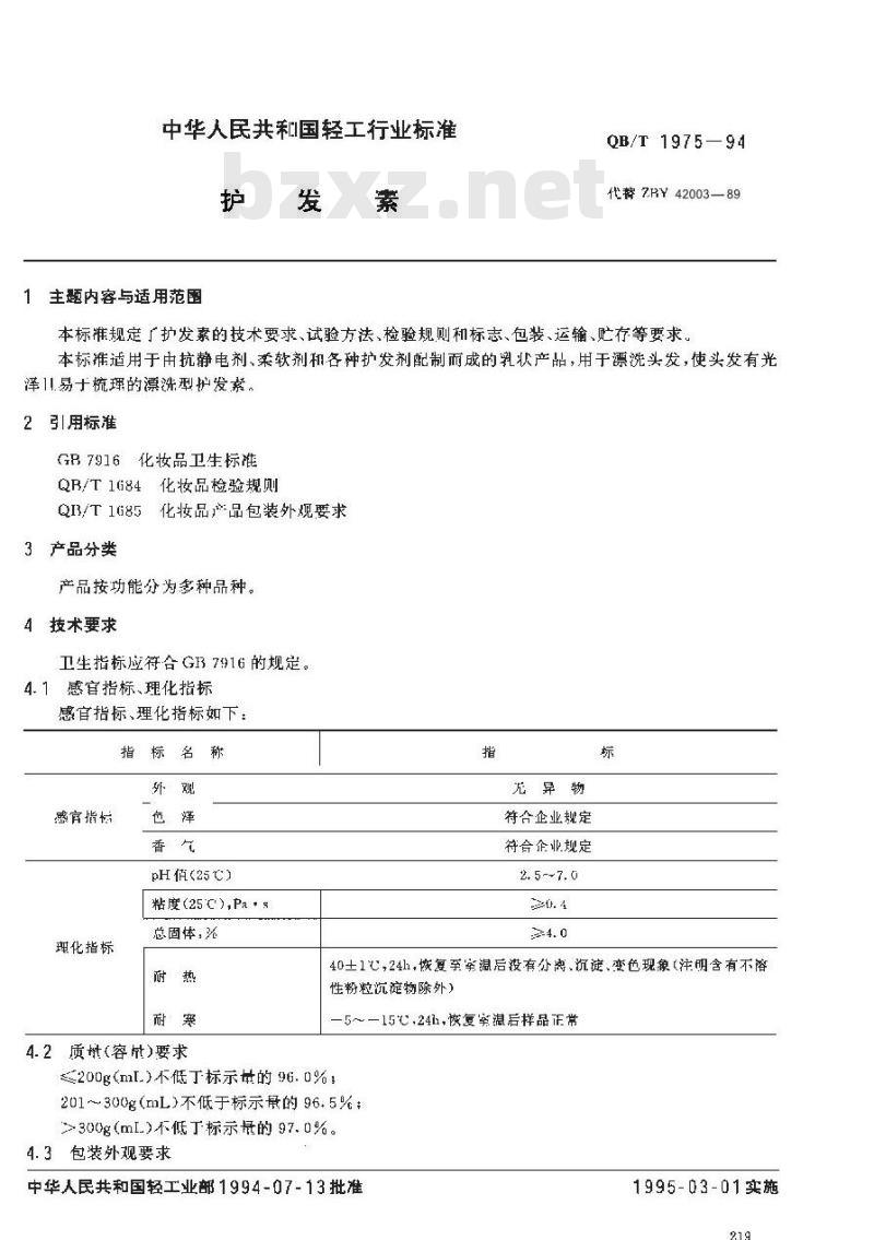
中华人民共和国轻工行业标准
护发素
主题内容与适用范围
QB/T 1975—94
代警7.RY42003-89
本标准规定厂扩发素的技术要求、试验方法、检验规则和标志、包装、运输、贮存等要求本标推适用于由抗静电剂,柔软剂和各种护发剂配制而成的乳状产品,用于漂洗头发,使头发有光泽1I.易于梳理的漂洗型护发素。2引用标准
GR 7916化妆品卫生标准
QB/T1684化妆品检验规则
Q3/T1685化妆品产品包装外观要求3产品分类
产品按功能分为多种品种。
技术要求
卫生指标应符合GB7916的规定。4.1感宫指标、理化指标
感官指标、理化指标如下
指标名称
感宦指坛
理化指标
pH值(25 C)
粘度(25C),Pa
总固体,洛
4.2质(容)要求
无异物
符合企业规定
符合企业现定
2. 5 --7. 0
40土1℃,241,恢复至案温后没有分离,沉淀,变色现象(注明含有不溶性粉粒沉淀物除外)
5~—1524h,恢复案温后样品正常≤200g(ml.)不低于标示量的 96. 0%;201~300g(mL)不低于标示最的96.5%:300g(mL)不低于标示量的 97.0%。4.3包装外观要求Www.bzxZ.net
中华人民共和国轻工业部1994-07-13批准1995-03-01实施
按QB/T1685执行
5试验方法
5.1外观
QB/T 1975—94
取样品在非阳光自射条作下进行目测。5.2色泽
取样品在非阳光直射条件下进行目测。5.3香气
用辨香纸分别蘸取样品,用嗅觉进行辨别。5.4 pH值
5.4.1仪器
a.温度计:精度 0.2℃s
h.酸度计:精度=0.02pH;
c,烧杯:50ml;
d.架盘天平:分度值0.1g。
5.4.2试剂
pH 为 6, 5~~~7. 5 的蒸馏水,经煮沸 10min 冷却至室温,当天使用,5.4.3试验步骤
在烧杯中称取1份样品,加入1份煮沸后冷却的蒸馏水,搅拌均勾,在25二1℃时,用已校正过的酸度计测定。结果保留一位小数。5.5粘度
5.5.1仪器
a、温度计:精度0.2r;
b.NDJ-1型旋转粘度计;
c.高型烧杯:250mml.。
5.5.2试验步骤
取适量试群倒入250mL烧杯4t,使试样恒温在25土1C,用NDI-1型旋转粘度计测定。测定时要按粘度计使用说明正确选用转子型号和转速。转了的刻度没入试样中,且转子壁四周无气泡,在旋转1min时读取。当数值在 0.4Pa。附近时,用 2*转子,30r/mil。结果保留-一位小数。5.6总固体
5.6.1仪器
a.温度计:精度0.2℃;
b.分析天平,分度值0.0002g
c.恒温烘箱:灵敏度士1C,
d.扁形称量瓶:100mL;
e.干燥器。
5. 6.2 试验步骤
在烘干恒重的扁形称量瓶中称取2g试样(准确至士0.0002g)于105十1℃恒温烘箱内烘干3h,取出放入下F燥器内冷却至室温称其质鼠(准确至士0.0002g)。5.6.3结果表示
总固体的含量按式(1)计算:
总固体(%)=\一m>
(1)
式中+ .
空扁形称量瓶的质量,名
QB/T1975—94
烘干前试样和肩形称量瓶的质量3—烘干后残余物和篇形称基瓶的质量,B。结果保留一位小数。
5.7耐热
5.7.1仪器
a,温度计:精度士0.2,
b电热恒温培养箱:灵敏度士1℃;c.试管:20mm×120mm。
5.7.2试验步骤
将试样分别倒入2支20mmm×120mmm的试管内,使液面高度约80mm1,塞土下净的软木寒,把一支待检的试管置于预先调节至规定温度士1的恒温培养箱内,经24h后取出,恢复室温后与另一支试管的试样进行目测比较。
5.8耐寒
5.8.1仅器
a.温度计:精度士0.5℃:
b.冰箱:灵敏度士2℃:
c.试管:$20mm×120mm
5.8.2试验步骤
将试样分别倒人2支20mm×120mm的试管内.使液面高度约80mm,塞上十净的软木寒,把*支待检的试管置于预先调节至规定温度土2C的冰箱内·经24h后取出,恢复室温后与另一支试管的试样进行月测比较。
5.9质量(容量)
5.9.1仪器
天平:分度值0.1g。
5.9.2试验步骤
取试样10瓶,分别用天平称并记录,然后把瓶内护发素倒出,用清水清洗干净,待瓶子燥后,称量并记录。
5. 9.3结果表示
产品内质量(容)按式(2)计算:
E(M-m)
式中:x
10瓶试样的平均质量·g!
瓶和内穿物的总质量,名1
空瓶的质基·名。
结果保留一位小数。毫升数以相对密度(25)折算,如发生异议时采用每50瓶平均值为准。6检验规则
按QB/T1684执行。
7标志、包装、运输、贮存
7.1标志
按QB/T1685执行。
7.2包装
QB/T1975—94
产品用比楞纸箱或茶版纸箱包装,内有夹挡。大包装用死楞纸箱,内箱应装实无空隙,并放入产品合格证。
7.3运输
必须轻放轻卸,按箱子箭头标志堆放,避免剧烈震动、撞击和日晒雨淋。7.4贮存
应贮存在温度不高于35℃的通风干燥仓库内,不得靠近火炉和暖气。贮存时必须距地面20cm,距内墙50cm,中问应留通风道,并按箱子箭头堆放。掌握先进先出原则。在规定运输和贮存条件下,而Ⅱ产品在包装完和未经启封的情况下,保质期按QB/T1685中有关规定执行。
附加说明;
术标推由轻工业部质盘标准司提出。本标推由全国化妆品标化中心归口。本标准由上海家化联合公可,北京丽源公司日用化学厂负贵起草,本标雅主要起章人王寒洲、解祥志、昊丽燕、马秀珍。
小提示:此标准内容仅展示完整标准里的部分截取内容,若需要完整标准请到上方自行免费下载完整标准文档。
护发素
主题内容与适用范围
QB/T 1975—94
代警7.RY42003-89
本标准规定厂扩发素的技术要求、试验方法、检验规则和标志、包装、运输、贮存等要求本标推适用于由抗静电剂,柔软剂和各种护发剂配制而成的乳状产品,用于漂洗头发,使头发有光泽1I.易于梳理的漂洗型护发素。2引用标准
GR 7916化妆品卫生标准
QB/T1684化妆品检验规则
Q3/T1685化妆品产品包装外观要求3产品分类
产品按功能分为多种品种。
技术要求
卫生指标应符合GB7916的规定。4.1感宫指标、理化指标
感官指标、理化指标如下
指标名称
感宦指坛
理化指标
pH值(25 C)
粘度(25C),Pa
总固体,洛
4.2质(容)要求
无异物
符合企业规定
符合企业现定
2. 5 --7. 0
40土1℃,241,恢复至案温后没有分离,沉淀,变色现象(注明含有不溶性粉粒沉淀物除外)
5~—1524h,恢复案温后样品正常≤200g(ml.)不低于标示量的 96. 0%;201~300g(mL)不低于标示最的96.5%:300g(mL)不低于标示量的 97.0%。4.3包装外观要求Www.bzxZ.net
中华人民共和国轻工业部1994-07-13批准1995-03-01实施
按QB/T1685执行
5试验方法
5.1外观
QB/T 1975—94
取样品在非阳光自射条作下进行目测。5.2色泽
取样品在非阳光直射条件下进行目测。5.3香气
用辨香纸分别蘸取样品,用嗅觉进行辨别。5.4 pH值
5.4.1仪器
a.温度计:精度 0.2℃s
h.酸度计:精度=0.02pH;
c,烧杯:50ml;
d.架盘天平:分度值0.1g。
5.4.2试剂
pH 为 6, 5~~~7. 5 的蒸馏水,经煮沸 10min 冷却至室温,当天使用,5.4.3试验步骤
在烧杯中称取1份样品,加入1份煮沸后冷却的蒸馏水,搅拌均勾,在25二1℃时,用已校正过的酸度计测定。结果保留一位小数。5.5粘度
5.5.1仪器
a、温度计:精度0.2r;
b.NDJ-1型旋转粘度计;
c.高型烧杯:250mml.。
5.5.2试验步骤
取适量试群倒入250mL烧杯4t,使试样恒温在25土1C,用NDI-1型旋转粘度计测定。测定时要按粘度计使用说明正确选用转子型号和转速。转了的刻度没入试样中,且转子壁四周无气泡,在旋转1min时读取。当数值在 0.4Pa。附近时,用 2*转子,30r/mil。结果保留-一位小数。5.6总固体
5.6.1仪器
a.温度计:精度0.2℃;
b.分析天平,分度值0.0002g
c.恒温烘箱:灵敏度士1C,
d.扁形称量瓶:100mL;
e.干燥器。
5. 6.2 试验步骤
在烘干恒重的扁形称量瓶中称取2g试样(准确至士0.0002g)于105十1℃恒温烘箱内烘干3h,取出放入下F燥器内冷却至室温称其质鼠(准确至士0.0002g)。5.6.3结果表示
总固体的含量按式(1)计算:
总固体(%)=\一m>
(1)
式中+ .
空扁形称量瓶的质量,名
QB/T1975—94
烘干前试样和肩形称量瓶的质量3—烘干后残余物和篇形称基瓶的质量,B。结果保留一位小数。
5.7耐热
5.7.1仪器
a,温度计:精度士0.2,
b电热恒温培养箱:灵敏度士1℃;c.试管:20mm×120mm。
5.7.2试验步骤
将试样分别倒入2支20mmm×120mmm的试管内,使液面高度约80mm1,塞土下净的软木寒,把一支待检的试管置于预先调节至规定温度士1的恒温培养箱内,经24h后取出,恢复室温后与另一支试管的试样进行目测比较。
5.8耐寒
5.8.1仅器
a.温度计:精度士0.5℃:
b.冰箱:灵敏度士2℃:
c.试管:$20mm×120mm
5.8.2试验步骤
将试样分别倒人2支20mm×120mm的试管内.使液面高度约80mm,塞上十净的软木寒,把*支待检的试管置于预先调节至规定温度土2C的冰箱内·经24h后取出,恢复室温后与另一支试管的试样进行月测比较。
5.9质量(容量)
5.9.1仪器
天平:分度值0.1g。
5.9.2试验步骤
取试样10瓶,分别用天平称并记录,然后把瓶内护发素倒出,用清水清洗干净,待瓶子燥后,称量并记录。
5. 9.3结果表示
产品内质量(容)按式(2)计算:
E(M-m)
式中:x
10瓶试样的平均质量·g!
瓶和内穿物的总质量,名1
空瓶的质基·名。
结果保留一位小数。毫升数以相对密度(25)折算,如发生异议时采用每50瓶平均值为准。6检验规则
按QB/T1684执行。
7标志、包装、运输、贮存
7.1标志
按QB/T1685执行。
7.2包装
QB/T1975—94
产品用比楞纸箱或茶版纸箱包装,内有夹挡。大包装用死楞纸箱,内箱应装实无空隙,并放入产品合格证。
7.3运输
必须轻放轻卸,按箱子箭头标志堆放,避免剧烈震动、撞击和日晒雨淋。7.4贮存
应贮存在温度不高于35℃的通风干燥仓库内,不得靠近火炉和暖气。贮存时必须距地面20cm,距内墙50cm,中问应留通风道,并按箱子箭头堆放。掌握先进先出原则。在规定运输和贮存条件下,而Ⅱ产品在包装完和未经启封的情况下,保质期按QB/T1685中有关规定执行。
附加说明;
术标推由轻工业部质盘标准司提出。本标推由全国化妆品标化中心归口。本标准由上海家化联合公可,北京丽源公司日用化学厂负贵起草,本标雅主要起章人王寒洲、解祥志、昊丽燕、马秀珍。
小提示:此标准内容仅展示完整标准里的部分截取内容,若需要完整标准请到上方自行免费下载完整标准文档。
标准图片预览:




- 其它标准
- 上一篇: QB/T 1974-1994 洗发液
- 下一篇: QB 2076-1995 水果、蔬菜脆片
- 热门标准
- 轻工行业标准(QB)
- QB/T5247-2018 箱包配件塑料插扣耐 用性能试验方法
- QB/T2856-2007 毛革服装
- QB2584-2003 蒸汽淋浴房
- QB/T2711-2005 皮革 物理和机械试验 撕裂力的测定:双边撕裂
- QB/T1664-1998 纸板戳穿强度测定仪
- QB/T2161-1995 儿童推车整车通用技术条件
- QB/T2425-1998 封箱用再湿性牛皮纸胶粘带
- QB/T3520-1999 500kV油纸套管绝缘纸
- QB/T2569.6-2002 钢锉 木锉
- QB/T1433.10-2005 饼干 装饰饼干
- QB/T1439-2005 帐册
- QB/T1584-2005 日用皮手套
- QB/T2333-1997 防晒化妆品中紫外线吸收剂定量测定高效液相色谱法
- QB/T1756-1993 造纸机械湍流式中浓度浆泵
- QB/T1782-1993 苯乙醇
- 行业新闻
请牢记:“bzxz.net”即是“标准下载”四个汉字汉语拼音首字母与国际顶级域名“.net”的组合。 ©2025 标准下载网 www.bzxz.net 本站邮件:bzxznet@163.com
网站备案号:湘ICP备2025141790号-2
网站备案号:湘ICP备2025141790号-2