- 您的位置:
- 标准下载网 >>
- 标准分类 >>
- 轻工行业标准(QB) >>
- QB 2075-1995 速溶豆粉(豆奶粉)
标准号:
QB 2075-1995
标准名称:
速溶豆粉(豆奶粉)
标准类别:
轻工行业标准(QB)
标准状态:
现行-
发布日期:
1995-03-27 -
实施日期:
1996-01-01 出版语种:
简体中文下载格式:
.rar.pdf下载大小:
310.36 KB
中标分类号:
食品>>食品加工与制品>>X11粮食加工与制品
起草人:
戴家馄、骆炼、陈洪德、吕军、贾际平、王凤兰起草单位:
中国食品发酵工业研究所、黑龙江省龙江大豆食品总公司、江苏维维集团提出单位:
中国轻工总会食品造纸部发布部门:
中国轻工总会相关标签:
速溶
点击下载
标准简介:
标准下载解压密码:www.bzxz.net
本标准规定了速溶豆粉(豆奶粉)的产品分类、技术要求、试验方法、检验规则和标经加工、包装、运输、贮存要求。本标准适用于以大豆为主要原料,经加工制成的粉状或微粒状食品。 QB 2075-1995 速溶豆粉(豆奶粉) QB2075-1995
部分标准内容:
QB2075-95
中华人民共和国行业标准
速溶豆粉
(豆奶粉)
1主题内容与透用范围
QB/T2075—95
本标准规定了速溶豆粉(豆奶粉)的产品分类、技术要求、试验方法、检验规则和标志、包装、运输、贮存要求。本标准适用于以大豆为主要原料,经加工制成的粉状或微粒状食品。2引用标准
白砂糖
GB2760
食品添加剂使用卫生标准
食品中脂肪的测定方法
GB5009.11
GB5009.12
GB5009.13
食品中蔗糖的测定方法
食品中总砷的测定方法
食品中铅的测定方法
食品中铜的测定方法
乳粉检验方法
GB5413
GB7718
GB8612
食品标签通用标准
豆制食品业用大豆
2大豆食品中尿素酶活性测定方法GB8622
GB/T12394食品中不溶性膳食纤维的测定方法GB/T12456食品中总酸的测定方法GB/T14769食品中水分的测定方法GB/T14770食品中灰分的测定方法GB/T14771食品中蛋白质的测定方法3产品分类
根据不同的加工方法将产品分成两类3.1I型速溶豆粉
大豆经去皮,磨浆,去渣,加入白砂糖,添加或不添加鲜乳(或乳粉)及其它辅料,浓缩,喷雾干燥而制成的产品。3.2Ⅱ型速溶豆粉
大豆经去皮,磨浆,加入白砂糖,添加或不添加鲜乳(或乳粉)及其它辅料,喷雾干燥而制成的产品。
中国轻工总会1995-03-27批准
1996-01-01实施
QB2075-95
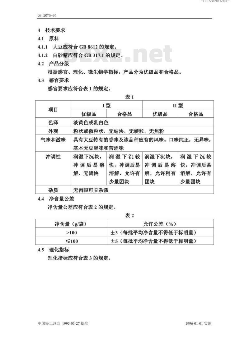
4技术要求
4.1原料
4.1.1大豆应符合GB8612的规定。4.1.2白砂糖应符合GB317.1的规定。4.2产品分级
根据感官、理化、微生物学指标,产品分为优级品和合格品。感官要求
感官要求应符合表1的规定。
气味和滋味
冲调性
优级品
淡黄色或乳白色
合格品
优级品
粉状或微粒状,无结块,无硬粒,无焦粉II型
YIKAONKAca-
合格品
具有大豆特有的香味及该品种应有的风味。口味纯正,无异味,基本无豆腥味和苦涩味
润湿下沉块,
冲调后易溶
解,无团块
润湿下沉较
快,冲调后易
溶解,允许有
少量团块
无肉眼可见杂质
4.4净含量公差
净含量公差应符合表2的规定。
净含量(g/袋)
≤100
4.5理化指标
理化指标应符合表3的规定。
中国轻工总会1995-03-27批准
润湿下沉块,
冲调后易溶
解,允许稍有
允许公差(%)
润湿下沉较
快,冲调后易
溶解,允许有
少量团块
土3(每批平均净含量不得低于标明量)土5(每批平均净含量不得低于标明量)1996-01-01实施
QB2075-95
水分,%
蛋白质,%
脂肪,%
总糖(以蔗糖计),%
溶解度(重量法),%
沉淀指数
不溶性膳食纤维,%
酸度(以乳酸计),g/kg
灰分,%
尿毒酶活性
铅(以Pb计),mg/kg
砷(以As计),mg/kg
铜(以Cu计),mg/kg
食品添加剂
微生物学指标
优级品
微生物学指标应符合表4的规定。项目
细菌总数,个/g
大肠菌群(近似数),个/100g
致病菌(系指肠道致病菌和致病性球菌)5试验方法
5.1感官检验
5.1.1色泽、外观、杂质
合格品
优级品
应符合GB2760的规定
不得检出
将被测样品倒在白塘瓷盘上,用肉眼直接观察。5.1.2气味和滋味
嗅其气味,品尝其滋味。
5.1.3冲调性
合格品
取被测样品34g于400mL烧杯中,用70℃水250mL冲调,用玻棒搅拦2min后观察其溶解情况。
5.2净含量检验
中国轻工总会1995-03-27批准
1996-01-01实施
QB2075-95
HTTKAONTKAca-
每批取5个单元包装的样品,用感量为1g的天平称其净重,取平均值。5.3理化检验
5.3.1水分
按GB/T14769第2章规定的方法测定。5.3.2蛋白质
按GB/T14771规定的方法测定。蛋白质的换算系数为6.25。5.3.3脂肪
按GB5009.6第二法规定的方法测定。5.3.4总糖
按GB5009.8规定的方法测定。总糖是蔗糖与还原糖的总和。5.3.5溶解度
按GB5413附录A第二章规定的方法测定。5.3.6酸度
按GB/T12456规定的方法测定。
5.3.7灰分
按CB/T14770规定的方法测定。
5.3.8砷、铅、铜
分别按GB5009.11、:GB5009.12、GB5009.13规定的方法测定。5.3.9不溶性膳食纤维
按GB/T12394规定的方法测定。
5.3.10沉淀指数
按本标准附录A规定的方法测定。5.3.11尿素酶
按GB8622规定的方法测定。
5.4微生物检验
按GB5413规定的方法检验。
6检验规则
同班次、同品种、同规格的产品为一批。6.2取样量
按每批产品净重量的1.5%抽取样品,批产量小于1t的按1t计算。6.3出厂检验
6.3.1出厂检验项目包括感官、净含量、水分、溶解度、酸度、微生物学指标。优级品还应包括蛋白质、脂肪、总糖等项目。中国轻工总会1995-03-27批准
1996-01-01实施
QB2075-95
6.3.2每批产品须经生产厂检验部门按本标准规定的方法检验,并出具产品合格证后方可出厂。
6.4型式检验
6.4.1型式检验项目包括本标准中规定的全部项目。6.4.2每季度都须对产品进行一次型式检验。6.4.3发生下列情况之一时亦应进行型式检验。a.更改原料;
b.更改工艺;
c.长期停产后恢复生产时;
d.出厂检验与上次型式检验有较大差异时:e.国家质量监督机构提出进行型式检验的要求时。6.5判定规则
6.5.1检验结果全部符合本标准优级品规定的产品为优级品;全部符合本标准合格品规定的产品为合格品。
6.5.2若检验结果中出现不符合本标准规定的指标,允许复验一次,复验应在同一批产品中加倍抽样,判定以复验结果为准。但微生物学指标和尿素酶活性不得复验。
7标志、包装、运输、贮存
7.1标志
销售包装的标志应符合GB7718的规定,同时,还应标注反映产品类型的内容。大包装上应标有包装箱尺寸、毛重、净重、产品名称、生产厂名、厂址、袋(瓶)数及防晒、防潮等标志。7.2包装
包装容器可分别采用复合塑料袋、铝箔袋、真空镀铝袋、塑料瓶、玻璃瓶、金属罐及具有防水措施的纸盒等。各种包装材料应符合食品卫生要求。7.3运输
运输工具应清洁、卫生、干燥,并具有防晒、防雨设施。7.4贮存
7.4.1产品应贮存于通风、相对湿度不超过75%、具有防鼠设施的仓库中。产品离地面10cm以上,离墙壁20cm以外,不得与有毒、有异味、易挥发或潮湿的物品混放。
7.4.2在上述规定的运输、存条件下,各种包装材料产品的最短保质期分别为:复合塑料袋、纸盒6个月;塑料瓶、玻璃瓶9个月;金属罐、铝箔袋、真空镀铝袋12个月。
中国轻工总会1995-03-27批准
1996-01-01实施
QB2075-95
仪器、设备
附录A
速溶豆粉沉淀指数的测定方法
(补充件)下载标准就来标准下载网
电子恒速搅拌器。
A1.2药物天平。
A1.3移液管20mL。
A1.4量筒250mL。
A1.5烧杯500mL。
A2步骤
TTKAONKAa
准确称量20.0g速溶豆粉,另在500mL烧杯中加入60℃蒸馏水180mL,将烧杯置于电子恒速搅拌器下,在慢速搅拌下(150r/min),徐徐加入已称量的速溶豆粉,再以快速搅拌(500r/min)15min,然后准确吸取试液20.0mL于20mL刻度试管中,静置30min,读取沉淀的毫升数,同时进行两个平行试验。A3
测定结果的表述
Y=X/ 20....
式中:X一一两次测定沉淀毫升数的平均值,mL;Y——沉淀指数。
附加说明:
本标准由中国轻工总会食品造纸部提出。本标准由全国食品发酵标准化中心归口。(A)
本标准由中国食品发酵工业研究所、黑龙江省龙江大豆食品总公司、江苏维维集团负责起草。
本标准主要起草人;戴家混、骆炼、陈洪德、吕军、贾际平、王凤兰。中国轻工总会1995-03-27批准
1996-01-01实施
QB2076-95
中华人民共和国行业标准
水果、蔬菜脆片
1主题内容与适用范围
QB2076—95
本标准规定了各类水果、蔬菜脆片的技术要求、试验方法、检验规则及标志、包装、运输、贮存要求。
本标准适用于以水果、蔬菜为主要原料,经真空油炸脱水等工艺生产的各类水果、蔬菜脆片。
2引用标准
GB4789.2食品卫生微生物学检验菌落总数测定GB4789.3食品卫生微生物学检验大肠菌群测定食品卫生微生物学检验志贺氏菌检验GB4789.5
食品卫生微生物学检验葡萄球菌检验GB4789.10
GB5009.11
GB5009.12
GB5009.37
食品中总砷的测定方法
食品中铅的测定方法
食用植物油卫生标准的分析方法GB5009.56糕点卫生标准的分析方法2食用煎炸油卫生标准
GB7102
食品标签通用标准
GB7718
GB/T14769食品中水分的测定方法麦芽糖饸(饸糖)
ZBX31005
3技术要求
3.1原料
3.1.1各类水果、蔬菜的品种、成熟度、新鲜度应符合加工要求,大小基本均匀一致,无虫蛀,无畸形,无污染,无腐烂。3.1.2棕榈油应符合GB7102的规定。3.1.3麦芽糖(饸糖)应符合ZBX31005的规定。3.2感官要求
感官要求应符合表1的规定。
中国轻工总会1995-03-27批准
1996-01-01实施
QB2076-95
滋味和口感
3.3理化要求
各种水果、蔬菜脆片应具有与其原料相应的色泽具有该品种特有的滋味,脂香,清香纯正,口感酥脆TYKAOKAca-
块状、片状、条状或该品种应有的整形状,各种形态应基本完好,同一品种的产品厚薄基本均匀,且基本无碎屑。无肉眼可见外来杂质
理化要求应符合表2的规定。
净含量允许
差,%
水分%
≤100g/袋
>100g/袋
酸价(以脂肪计)meq/kg
过氧化值(以脂肪计)
铅mg/kg
砷mg/kg
土5.0(每批平均净重含量不得低于标明量)土3.0(每批平均净重含量不得低于标明量)5.0
注:过氧化值百分数乘以78.8即得meq/kg。微生物学指标
微生物学指标应符合表3的规定。表3
细菌总数个/g
大肠菌数个/100g
致病菌(志贺氏菌、葡萄球菌)指标
不得检出
注:细菌总数只适用于未喷、撒调味品(糖、盐、味精除外)的产品。4试验方法
4.1感官
将被测样品倒在洁净的白瓷盘中,用肉眼直接观察色泽、形态和杂质,嗅其气味,品尝滋味。
4.2净含量
用感量0.1g的天平称量,净含量不大于100g/袋,称10袋,取平均值;净含量大于100g/袋,称5袋,取平均值。中国轻工总会1995-03-27批准
1996-01-01实施
QB2076-95
4.3水分
按GB/T14769规定的方法测定。
4.4酸价
按GB5009.56中2.2条规定的方法提取脂肪,按GB5009.37中2.1条规定的方法测定。
4.5过氧化值
按GB5009.56中2.2条规定的方法提取脂肪,按GB5009.37中2.2条规定的方法测定。
按GB5009.12规定的方法测定。
按GB5009.11规定的方法测定。
4.8细菌总数
按GB4789.2规定的方法检验。
4.9大肠菌群
按GB4789.3规定的方法检验。
4.10致病菌
按GB4789.5和GB4789.10规定的方法检验。5检验规则
5.1检验分类
5.1.1出厂检验
出厂检验的项目包括:感官要求、净含量允许差、水分、过氧比值、细菌总数、大肠菌群和致病菌。产品出厂前必须逐批检验,工厂检验部门出具产品合格证后产品方可出厂。
5.1.2型式检验
型式检验的项目包括标准中规定的全部项目。常年生产的产品每三个月进行一次型式检验。此外,当产品质量不稳定,或改变原辅料,或改变工艺条件以及国家质量监督机构进行产品质量监督时也应进行型式检验。5.2抽样
同品种、同规格、每6天的产品为一批。5.2.2抽样量
从批中随机抽取0.02%样品,每批抽样量不少于1.0kg。5.3判定规则
中国轻工总会1995-03-27批准
1996-01-01实施
QB2076-95
5.3.1检验结果全部符合本标准规定的产品为合格品。YKAONKAca
5.3.2若检验结果中出现不符合本标准规定的指标,允许复验一次,复验应在同一批产品中加倍抽样,判定以复验结果为准。但微生物学指标不得复验6标志、包装、运输、贮存
6.1销售包装的标签应符合GB7718的规定。6.2外包装应标明毛重、净重、数量、产品名称、厂名、厂址、防潮、防晒、向上等标志。
6.3包装材料应符合食品卫生要求。6.4运输工具应清洁卫生且具有防晒、防雨等设施。运输中不得与有毒、有害物品混运,搬运时应轻拿、轻放。6.5产品应贮存于清洁卫生、通风干燥、无污染,具有防潮、防尘、防鼠、防蝇等设施的仓库内,库内温度不高于25℃。6.6符合上述贮存条件时,产品的保质期不得低于6个月。附加说明:
本标准由中国轻工总会食品造纸部提出。本标准由全国食品发酵标准化中心归口。本标准由四川实味食品有限公司、四川星火食品研究院、中国食品发酵工业研究所负责起草。
本标准主要起草人:蒋于英、张勇、潘文风、蒋德金、陈岩。中国轻工总会1995-03-27批准
1996-01-01实施
QB/T2132-95
中华人民共和国行业标准
植物蛋白饮料
豆乳和豆乳饮料
1主题内容与适用范围
QB/T2132—95
本标准规定了豆乳及豆乳饮料的产品分类、技术要求、试验方法、检验规则和标志、包装、运输、贮存要求。本标准适用于以大豆为主要原料,经磨碎、提浆等加工工序后,再经高压杀菌或无菌包装制成的无豆腥味的豆乳和豆乳饮料。2引用标准
GB2760食品添加剂使用卫生标准GB/T4789.2食品卫生微生物学检验菌落总数测定GB/T4789.3食品卫生微生物学检验大肠菌群测定GB/T4789.5食品卫生微生物学检验志贺氏菌检验GB/T4789.10食品卫生微生物学检验葡萄球菌检验GB/T5009.6食品中脂肪的测定方法GB/T5009.11
GB /T 5009.12
GB/T5009.13
食品中总砷的测定方法
食品中铅的测定方法
食品中铜的测定方法
GB/T5009.28
3食品中糖精钠的测定方法
GB /T 5009.29
食品中山梨酸、苯甲酸的测定方法GB7718食品标签通用标准
GB/T8622大豆制品中尿素酶活性测定方法GB/T10790软饮料的检验规则、标志、包装、运输、贮存GB/T10791软饮料原辅材料的要求GB/T12456食品中总酸的测定方法GB/T13112食品中环已基氨基磺酸钠的测定方法GB/T14771食品中蛋白质的测定方法GB14880食品营养强化剂使用卫生标准3术语
3.1风味料
果汁、蔬菜汁、咖啡、可可、蛋及蛋制品、乳及乳制品、谷粉类等。中国轻工总会1998-08-08批准
1996-04-01实施
QB/T2132-95
营养强化剂
HKAONTKAca
以增强和补充食品营养为目的而使用的添加剂,有维生素、氨基酸和无机盐等。
3.3纯豆乳
用水提取大豆中蛋白质和其他成分,除去豆渣的乳状饮料,其大豆固形物在8.0%以上。
也可添加营养强化剂。
3.4调制豆乳
在纯豆乳中,添加糖、精炼植物油(或不加)等,经调制而成的乳状饮料,其大豆固形物在5.0%以上。也可添加风味料及营养强化剂。3.5豆乳饮料
3.5.1非果汁型豆乳饮料
在纯豆乳中,添加精、风味料(除果汁外),经调制而成的乳状饮料,其大豆固形物:一级品在3.5%以上;二级品在2.0%以上。也可添加营养强化剂。3.5.2果汁型豆乳饮料
在纯豆乳中,添加糖、风味料等,经调制而成的乳状饮料,其大豆固形物在2.0%以上;原果汁含量在2.5%以上,也可添加营养强化剂。4产品分类
按规格分为纯豆乳、调制豆乳、豆乳饮料(包括非果汁型豆乳饮料和果汁型豆乳饮料)。
5技术要求
5.1原辅材料要求
原辅材料应符合GB/T10791的规定。5.2感官要求
感官要求应符合表1的规定。
中国轻工总会1998-08-08批准
1996-04-01实施
小提示:此标准内容仅展示完整标准里的部分截取内容,若需要完整标准请到上方自行免费下载完整标准文档。
中华人民共和国行业标准
速溶豆粉
(豆奶粉)
1主题内容与透用范围
QB/T2075—95
本标准规定了速溶豆粉(豆奶粉)的产品分类、技术要求、试验方法、检验规则和标志、包装、运输、贮存要求。本标准适用于以大豆为主要原料,经加工制成的粉状或微粒状食品。2引用标准
白砂糖
GB2760
食品添加剂使用卫生标准
食品中脂肪的测定方法
GB5009.11
GB5009.12
GB5009.13
食品中蔗糖的测定方法
食品中总砷的测定方法
食品中铅的测定方法
食品中铜的测定方法
乳粉检验方法
GB5413
GB7718
GB8612
食品标签通用标准
豆制食品业用大豆
2大豆食品中尿素酶活性测定方法GB8622
GB/T12394食品中不溶性膳食纤维的测定方法GB/T12456食品中总酸的测定方法GB/T14769食品中水分的测定方法GB/T14770食品中灰分的测定方法GB/T14771食品中蛋白质的测定方法3产品分类
根据不同的加工方法将产品分成两类3.1I型速溶豆粉
大豆经去皮,磨浆,去渣,加入白砂糖,添加或不添加鲜乳(或乳粉)及其它辅料,浓缩,喷雾干燥而制成的产品。3.2Ⅱ型速溶豆粉
大豆经去皮,磨浆,加入白砂糖,添加或不添加鲜乳(或乳粉)及其它辅料,喷雾干燥而制成的产品。
中国轻工总会1995-03-27批准
1996-01-01实施
QB2075-95
4技术要求
4.1原料
4.1.1大豆应符合GB8612的规定。4.1.2白砂糖应符合GB317.1的规定。4.2产品分级
根据感官、理化、微生物学指标,产品分为优级品和合格品。感官要求
感官要求应符合表1的规定。
气味和滋味
冲调性
优级品
淡黄色或乳白色
合格品
优级品
粉状或微粒状,无结块,无硬粒,无焦粉II型
YIKAONKAca-
合格品
具有大豆特有的香味及该品种应有的风味。口味纯正,无异味,基本无豆腥味和苦涩味
润湿下沉块,
冲调后易溶
解,无团块
润湿下沉较
快,冲调后易
溶解,允许有
少量团块
无肉眼可见杂质
4.4净含量公差
净含量公差应符合表2的规定。
净含量(g/袋)
≤100
4.5理化指标
理化指标应符合表3的规定。
中国轻工总会1995-03-27批准
润湿下沉块,
冲调后易溶
解,允许稍有
允许公差(%)
润湿下沉较
快,冲调后易
溶解,允许有
少量团块
土3(每批平均净含量不得低于标明量)土5(每批平均净含量不得低于标明量)1996-01-01实施
QB2075-95
水分,%
蛋白质,%
脂肪,%
总糖(以蔗糖计),%
溶解度(重量法),%
沉淀指数
不溶性膳食纤维,%
酸度(以乳酸计),g/kg
灰分,%
尿毒酶活性
铅(以Pb计),mg/kg
砷(以As计),mg/kg
铜(以Cu计),mg/kg
食品添加剂
微生物学指标
优级品
微生物学指标应符合表4的规定。项目
细菌总数,个/g
大肠菌群(近似数),个/100g
致病菌(系指肠道致病菌和致病性球菌)5试验方法
5.1感官检验
5.1.1色泽、外观、杂质
合格品
优级品
应符合GB2760的规定
不得检出
将被测样品倒在白塘瓷盘上,用肉眼直接观察。5.1.2气味和滋味
嗅其气味,品尝其滋味。
5.1.3冲调性
合格品
取被测样品34g于400mL烧杯中,用70℃水250mL冲调,用玻棒搅拦2min后观察其溶解情况。
5.2净含量检验
中国轻工总会1995-03-27批准
1996-01-01实施
QB2075-95
HTTKAONTKAca-
每批取5个单元包装的样品,用感量为1g的天平称其净重,取平均值。5.3理化检验
5.3.1水分
按GB/T14769第2章规定的方法测定。5.3.2蛋白质
按GB/T14771规定的方法测定。蛋白质的换算系数为6.25。5.3.3脂肪
按GB5009.6第二法规定的方法测定。5.3.4总糖
按GB5009.8规定的方法测定。总糖是蔗糖与还原糖的总和。5.3.5溶解度
按GB5413附录A第二章规定的方法测定。5.3.6酸度
按GB/T12456规定的方法测定。
5.3.7灰分
按CB/T14770规定的方法测定。
5.3.8砷、铅、铜
分别按GB5009.11、:GB5009.12、GB5009.13规定的方法测定。5.3.9不溶性膳食纤维
按GB/T12394规定的方法测定。
5.3.10沉淀指数
按本标准附录A规定的方法测定。5.3.11尿素酶
按GB8622规定的方法测定。
5.4微生物检验
按GB5413规定的方法检验。
6检验规则
同班次、同品种、同规格的产品为一批。6.2取样量
按每批产品净重量的1.5%抽取样品,批产量小于1t的按1t计算。6.3出厂检验
6.3.1出厂检验项目包括感官、净含量、水分、溶解度、酸度、微生物学指标。优级品还应包括蛋白质、脂肪、总糖等项目。中国轻工总会1995-03-27批准
1996-01-01实施
QB2075-95
6.3.2每批产品须经生产厂检验部门按本标准规定的方法检验,并出具产品合格证后方可出厂。
6.4型式检验
6.4.1型式检验项目包括本标准中规定的全部项目。6.4.2每季度都须对产品进行一次型式检验。6.4.3发生下列情况之一时亦应进行型式检验。a.更改原料;
b.更改工艺;
c.长期停产后恢复生产时;
d.出厂检验与上次型式检验有较大差异时:e.国家质量监督机构提出进行型式检验的要求时。6.5判定规则
6.5.1检验结果全部符合本标准优级品规定的产品为优级品;全部符合本标准合格品规定的产品为合格品。
6.5.2若检验结果中出现不符合本标准规定的指标,允许复验一次,复验应在同一批产品中加倍抽样,判定以复验结果为准。但微生物学指标和尿素酶活性不得复验。
7标志、包装、运输、贮存
7.1标志
销售包装的标志应符合GB7718的规定,同时,还应标注反映产品类型的内容。大包装上应标有包装箱尺寸、毛重、净重、产品名称、生产厂名、厂址、袋(瓶)数及防晒、防潮等标志。7.2包装
包装容器可分别采用复合塑料袋、铝箔袋、真空镀铝袋、塑料瓶、玻璃瓶、金属罐及具有防水措施的纸盒等。各种包装材料应符合食品卫生要求。7.3运输
运输工具应清洁、卫生、干燥,并具有防晒、防雨设施。7.4贮存
7.4.1产品应贮存于通风、相对湿度不超过75%、具有防鼠设施的仓库中。产品离地面10cm以上,离墙壁20cm以外,不得与有毒、有异味、易挥发或潮湿的物品混放。
7.4.2在上述规定的运输、存条件下,各种包装材料产品的最短保质期分别为:复合塑料袋、纸盒6个月;塑料瓶、玻璃瓶9个月;金属罐、铝箔袋、真空镀铝袋12个月。
中国轻工总会1995-03-27批准
1996-01-01实施
QB2075-95
仪器、设备
附录A
速溶豆粉沉淀指数的测定方法
(补充件)下载标准就来标准下载网
电子恒速搅拌器。
A1.2药物天平。
A1.3移液管20mL。
A1.4量筒250mL。
A1.5烧杯500mL。
A2步骤
TTKAONKAa
准确称量20.0g速溶豆粉,另在500mL烧杯中加入60℃蒸馏水180mL,将烧杯置于电子恒速搅拌器下,在慢速搅拌下(150r/min),徐徐加入已称量的速溶豆粉,再以快速搅拌(500r/min)15min,然后准确吸取试液20.0mL于20mL刻度试管中,静置30min,读取沉淀的毫升数,同时进行两个平行试验。A3
测定结果的表述
Y=X/ 20....
式中:X一一两次测定沉淀毫升数的平均值,mL;Y——沉淀指数。
附加说明:
本标准由中国轻工总会食品造纸部提出。本标准由全国食品发酵标准化中心归口。(A)
本标准由中国食品发酵工业研究所、黑龙江省龙江大豆食品总公司、江苏维维集团负责起草。
本标准主要起草人;戴家混、骆炼、陈洪德、吕军、贾际平、王凤兰。中国轻工总会1995-03-27批准
1996-01-01实施
QB2076-95
中华人民共和国行业标准
水果、蔬菜脆片
1主题内容与适用范围
QB2076—95
本标准规定了各类水果、蔬菜脆片的技术要求、试验方法、检验规则及标志、包装、运输、贮存要求。
本标准适用于以水果、蔬菜为主要原料,经真空油炸脱水等工艺生产的各类水果、蔬菜脆片。
2引用标准
GB4789.2食品卫生微生物学检验菌落总数测定GB4789.3食品卫生微生物学检验大肠菌群测定食品卫生微生物学检验志贺氏菌检验GB4789.5
食品卫生微生物学检验葡萄球菌检验GB4789.10
GB5009.11
GB5009.12
GB5009.37
食品中总砷的测定方法
食品中铅的测定方法
食用植物油卫生标准的分析方法GB5009.56糕点卫生标准的分析方法2食用煎炸油卫生标准
GB7102
食品标签通用标准
GB7718
GB/T14769食品中水分的测定方法麦芽糖饸(饸糖)
ZBX31005
3技术要求
3.1原料
3.1.1各类水果、蔬菜的品种、成熟度、新鲜度应符合加工要求,大小基本均匀一致,无虫蛀,无畸形,无污染,无腐烂。3.1.2棕榈油应符合GB7102的规定。3.1.3麦芽糖(饸糖)应符合ZBX31005的规定。3.2感官要求
感官要求应符合表1的规定。
中国轻工总会1995-03-27批准
1996-01-01实施
QB2076-95
滋味和口感
3.3理化要求
各种水果、蔬菜脆片应具有与其原料相应的色泽具有该品种特有的滋味,脂香,清香纯正,口感酥脆TYKAOKAca-
块状、片状、条状或该品种应有的整形状,各种形态应基本完好,同一品种的产品厚薄基本均匀,且基本无碎屑。无肉眼可见外来杂质
理化要求应符合表2的规定。
净含量允许
差,%
水分%
≤100g/袋
>100g/袋
酸价(以脂肪计)meq/kg
过氧化值(以脂肪计)
铅mg/kg
砷mg/kg
土5.0(每批平均净重含量不得低于标明量)土3.0(每批平均净重含量不得低于标明量)5.0
注:过氧化值百分数乘以78.8即得meq/kg。微生物学指标
微生物学指标应符合表3的规定。表3
细菌总数个/g
大肠菌数个/100g
致病菌(志贺氏菌、葡萄球菌)指标
不得检出
注:细菌总数只适用于未喷、撒调味品(糖、盐、味精除外)的产品。4试验方法
4.1感官
将被测样品倒在洁净的白瓷盘中,用肉眼直接观察色泽、形态和杂质,嗅其气味,品尝滋味。
4.2净含量
用感量0.1g的天平称量,净含量不大于100g/袋,称10袋,取平均值;净含量大于100g/袋,称5袋,取平均值。中国轻工总会1995-03-27批准
1996-01-01实施
QB2076-95
4.3水分
按GB/T14769规定的方法测定。
4.4酸价
按GB5009.56中2.2条规定的方法提取脂肪,按GB5009.37中2.1条规定的方法测定。
4.5过氧化值
按GB5009.56中2.2条规定的方法提取脂肪,按GB5009.37中2.2条规定的方法测定。
按GB5009.12规定的方法测定。
按GB5009.11规定的方法测定。
4.8细菌总数
按GB4789.2规定的方法检验。
4.9大肠菌群
按GB4789.3规定的方法检验。
4.10致病菌
按GB4789.5和GB4789.10规定的方法检验。5检验规则
5.1检验分类
5.1.1出厂检验
出厂检验的项目包括:感官要求、净含量允许差、水分、过氧比值、细菌总数、大肠菌群和致病菌。产品出厂前必须逐批检验,工厂检验部门出具产品合格证后产品方可出厂。
5.1.2型式检验
型式检验的项目包括标准中规定的全部项目。常年生产的产品每三个月进行一次型式检验。此外,当产品质量不稳定,或改变原辅料,或改变工艺条件以及国家质量监督机构进行产品质量监督时也应进行型式检验。5.2抽样
同品种、同规格、每6天的产品为一批。5.2.2抽样量
从批中随机抽取0.02%样品,每批抽样量不少于1.0kg。5.3判定规则
中国轻工总会1995-03-27批准
1996-01-01实施
QB2076-95
5.3.1检验结果全部符合本标准规定的产品为合格品。YKAONKAca
5.3.2若检验结果中出现不符合本标准规定的指标,允许复验一次,复验应在同一批产品中加倍抽样,判定以复验结果为准。但微生物学指标不得复验6标志、包装、运输、贮存
6.1销售包装的标签应符合GB7718的规定。6.2外包装应标明毛重、净重、数量、产品名称、厂名、厂址、防潮、防晒、向上等标志。
6.3包装材料应符合食品卫生要求。6.4运输工具应清洁卫生且具有防晒、防雨等设施。运输中不得与有毒、有害物品混运,搬运时应轻拿、轻放。6.5产品应贮存于清洁卫生、通风干燥、无污染,具有防潮、防尘、防鼠、防蝇等设施的仓库内,库内温度不高于25℃。6.6符合上述贮存条件时,产品的保质期不得低于6个月。附加说明:
本标准由中国轻工总会食品造纸部提出。本标准由全国食品发酵标准化中心归口。本标准由四川实味食品有限公司、四川星火食品研究院、中国食品发酵工业研究所负责起草。
本标准主要起草人:蒋于英、张勇、潘文风、蒋德金、陈岩。中国轻工总会1995-03-27批准
1996-01-01实施
QB/T2132-95
中华人民共和国行业标准
植物蛋白饮料
豆乳和豆乳饮料
1主题内容与适用范围
QB/T2132—95
本标准规定了豆乳及豆乳饮料的产品分类、技术要求、试验方法、检验规则和标志、包装、运输、贮存要求。本标准适用于以大豆为主要原料,经磨碎、提浆等加工工序后,再经高压杀菌或无菌包装制成的无豆腥味的豆乳和豆乳饮料。2引用标准
GB2760食品添加剂使用卫生标准GB/T4789.2食品卫生微生物学检验菌落总数测定GB/T4789.3食品卫生微生物学检验大肠菌群测定GB/T4789.5食品卫生微生物学检验志贺氏菌检验GB/T4789.10食品卫生微生物学检验葡萄球菌检验GB/T5009.6食品中脂肪的测定方法GB/T5009.11
GB /T 5009.12
GB/T5009.13
食品中总砷的测定方法
食品中铅的测定方法
食品中铜的测定方法
GB/T5009.28
3食品中糖精钠的测定方法
GB /T 5009.29
食品中山梨酸、苯甲酸的测定方法GB7718食品标签通用标准
GB/T8622大豆制品中尿素酶活性测定方法GB/T10790软饮料的检验规则、标志、包装、运输、贮存GB/T10791软饮料原辅材料的要求GB/T12456食品中总酸的测定方法GB/T13112食品中环已基氨基磺酸钠的测定方法GB/T14771食品中蛋白质的测定方法GB14880食品营养强化剂使用卫生标准3术语
3.1风味料
果汁、蔬菜汁、咖啡、可可、蛋及蛋制品、乳及乳制品、谷粉类等。中国轻工总会1998-08-08批准
1996-04-01实施
QB/T2132-95
营养强化剂
HKAONTKAca
以增强和补充食品营养为目的而使用的添加剂,有维生素、氨基酸和无机盐等。
3.3纯豆乳
用水提取大豆中蛋白质和其他成分,除去豆渣的乳状饮料,其大豆固形物在8.0%以上。
也可添加营养强化剂。
3.4调制豆乳
在纯豆乳中,添加糖、精炼植物油(或不加)等,经调制而成的乳状饮料,其大豆固形物在5.0%以上。也可添加风味料及营养强化剂。3.5豆乳饮料
3.5.1非果汁型豆乳饮料
在纯豆乳中,添加精、风味料(除果汁外),经调制而成的乳状饮料,其大豆固形物:一级品在3.5%以上;二级品在2.0%以上。也可添加营养强化剂。3.5.2果汁型豆乳饮料
在纯豆乳中,添加糖、风味料等,经调制而成的乳状饮料,其大豆固形物在2.0%以上;原果汁含量在2.5%以上,也可添加营养强化剂。4产品分类
按规格分为纯豆乳、调制豆乳、豆乳饮料(包括非果汁型豆乳饮料和果汁型豆乳饮料)。
5技术要求
5.1原辅材料要求
原辅材料应符合GB/T10791的规定。5.2感官要求
感官要求应符合表1的规定。
中国轻工总会1998-08-08批准
1996-04-01实施
小提示:此标准内容仅展示完整标准里的部分截取内容,若需要完整标准请到上方自行免费下载完整标准文档。
标准图片预览:





- 其它标准
- 热门标准
- 轻工行业标准(QB)
- QB/T5247-2018 箱包配件塑料插扣耐 用性能试验方法
- QB/T2518—2001 地毯用毛纱
- QB/T2856-2007 毛革服装
- QB/T2425-1998 封箱用再湿性牛皮纸胶粘带
- QB/T1335.1-2012 油画颜料
- QB/T3520-1999 500kV油纸套管绝缘纸
- QB/T2161-1995 儿童推车整车通用技术条件
- QB/T2711-2005 皮革 物理和机械试验 撕裂力的测定:双边撕裂
- QB/T1584-2005 日用皮手套
- QB/T1873-2004 鞋面用皮革
- QB/T2192—1996 卷缠绝缘纸
- QB/T1286-1991 羊剪绒毛皮
- QB/T1788-2014 洋茉莉醛(胡椒醛)
- QB/T4292-2012 多用组合文具
- QB/T3812.5-1999 皮革 抗张强度和伸长率的测定
- 行业新闻
请牢记:“bzxz.net”即是“标准下载”四个汉字汉语拼音首字母与国际顶级域名“.net”的组合。 ©2025 标准下载网 www.bzxz.net 本站邮件:bzxznet@163.com
网站备案号:湘ICP备2025141790号-2
网站备案号:湘ICP备2025141790号-2