- 您的位置:
- 标准下载网 >>
- 标准分类 >>
- 国家标准(GB) >>
- GB/T 17636-1998 土工布及其有关产品 抗磨损性能的测定 砂布/滑块法
标准号:
GB/T 17636-1998
标准名称:
土工布及其有关产品 抗磨损性能的测定 砂布/滑块法
标准类别:
国家标准(GB)
标准状态:
现行-
发布日期:
1998-12-24 -
实施日期:
1999-03-01 出版语种:
简体中文下载格式:
.rar.pdf下载大小:
127.81 KB
点击下载
标准简介:
标准下载解压密码:www.bzxz.net
本标准规定了采用砂布/滑块法测定土工布抗磨损性能,以试样磨损后的强力损失表示。本标准适用于机织土工布、非织造土工布及其有关产品,不适用于土工膜和土工格柵。 GB/T 17636-1998 土工布及其有关产品 抗磨损性能的测定 砂布/滑块法 GB/T17636-1998
部分标准内容:
GB/T17636—1998
土工布及土工布有关产品是指用于岩土工程和土木工程的、可渗透的聚合物材料,包括机织土工布、针织土工布、非织造土工布、土工格栅、土工网和土工复合物等产品。土工布在工程中主要具有防护、隔离、过滤、加强和排水等功能。由于土工布具有强度高,柔性大,耐腐蚀性好,造价低,运输和施工方便,适应性强,质量易于保证等经济和技术上的优势,在护坡、堤坝、航道整治、挡土墙、软基处理、公路和铁路路基、机场跑道、各种蓄水池等诸多工程中得到了广泛的应用,涉及包括水利、电力、交通、建筑等多个领域。
土工布在实际施工和使用过程中,经常会承受磨损,本标准通过比较土工布经滑块/砂布磨损后的强力损失来模拟和评价土工布抗磨损性能。本标准等效采用ISO13427:1998《土工布及其有关产品磨损破坏模拟试验(滑块试验)》。本标准由国家纺织工业局提出。本标准由全国纺织品标准化技术委员会产业用纺织品分会归口。本标准由中国纺织总会标准化研究所起草。本标准主要起草人:童金柱。
GB/T176361998
ISO前言
ISO(国际标准化组织)为国家标准组织的国际联盟(ISO成员)。国际标准通常由ISO技术委员会负责制定。对技术委员会已建项目感兴趣的成员有权参与该委员会的工作。官方与非官方的国际组织,作为ISO的联络员也可参与工作。ISO在电工技术标准化领域与国际电工委员会(IEC)保持密切合作关系。
技术委员会起草的国际标准草案由成员传递投票,75%以上赞成才能作为国际标准发布。国际标准ISO13427根据ISO与CEN的技术合作协议(维也纳协议)由欧洲标准委员会(CEN)与ISO纺织品技术委员会土工布分委员会(TC38/SC21)联合制定。附录ZZ为本标准文本中没有指明的与欧洲标准等效的国际标准的标准目录。185
-GB/T17636—1998
CEN前言
ENISO13427:1998由欧洲标准委员会土工布及其有关产品分技术委员会(CEN/TC189)起草,CEN/TC189秘书处与ISO/TC38秘书处-同设在IBN。欧盟国家最迟应于1999年2月,以直接采用或修改后采用的方式给予本欧洲标准本国国家标准的地位,并撤销与本标准相抵触的本国国家标准。根据CEN/CENELEC内部规则,下述国家的国家标准组织必须执行本欧洲标准:奥地利、比利时、捷克共和国、丹麦、芬兰、法国、德国、希腊、冰岛、爱尔兰、意大利、卢森堡、荷兰、挪威、葡萄牙、西班牙、瑞典、瑞士和英国。
中华人民共和国国家标
土工布及其有关产品,抗磨损性能的测定砂布/滑块法
Geotextiles and geotextile-related products-Determinatfonof abrasion resistance-Sand paper/sliding block method1范围
GB/T 17636—1998
eqvIS13427:1998
本标准规定了采用砂布/滑块法测定土工布抗磨损性能,以试样磨损后的强力损失表示。本标准适用于机织土工布、非织造土工布及其有关产品,不适用于土工膜和土工格栅。2引用标准
下列标准所包含的条文,通过在本标准中引用而构成为本标准的条文。本标准出版时,所示版本均为有效。所有标准都会被修订,使用本标准的各方应探讨使用下列标准最新版本的可能性。GB/T3923.1一1997纺织品织物拉伸性能第1部分:断裂强力和断裂伸长的测定条样法
GB6529—1986纺织品的调湿和试验用标准大气GB/T13760-1992土工布取样和试样准备GB14798-1993土工布鉴别标志
3定义
本标准采用下列定义。
磨损abrasion
材料受其他表面摩擦而产生的损耗。4原理
装在固定平台上的试样,用具有规定表面性能的磨料摩擦。在控制压力和摩擦动作的条件下,磨料沿水平轴作直线运动。抗磨损性用摩擦前后试样拉伸强力的损失百分率表示。注1:也可测定其他性能的变化。5仪器
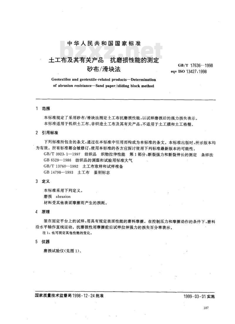
磨损试验仪(见图1)。
国家质量技术监督局1998-12-24批准1999-03-01实施
GB/T 17636—1998
1—下平板上的棕刚玉干磨砂布;2—土工布试样,3一上平板和磁码;4—下平板;5-垂直导杆;6—12.5mm偏心图1磨损试验仪示意图
5.1平衡压块和滑块组件
组件由平行光滑的上下两块平板组成,尺寸均为50mm×200mm。下平板作线性往复运动,运动频率为每分钟往复90次。行程为(25土1)mm。上平板水平方向上由垂直导杆约束,仅能在垂直方向上自由运动,试验中水平方向保持静止。上平板和码共同对试样施加垂直荷重。上下平板的两端均装配有夹具,用以握持试样和磨料。夹具表面粗糙,以避免试验中试样或磨料的滑移。
5.2计数器
用于计数往复运动的周期数(1周期=1次往复)。5.3码
用于调准对试样施加的垂直荷重。5.4磨料
使用P100 棕刚玉干磨砂布。
6试样
按GB/T13760的规定取样。
从实验室样品中每个被试方向剪切5块大样,尺寸为50mm×600mm士1.mm。每块大样的两端编号后,沿横向剪为两个长300mm的试样,一个用作为摩擦试样,另个用作为强力比较参照试样。对机织土工布,大样尺寸为60mm×600mm士1mm。如果已知被试材料两面的性能不同(例如物理特性不同或受制造工序影响造成的不同),则应使用10块试样,每面各试验5块;试验报告中分别报告每面的试验结果。7调湿
在GB6529规定的标准大气中调湿试样。8试验步骤
8.1在GB6529规定的标准大气中试验已调湿过的试样。8.2将已调湿过的试样放在静止的上平板上,在平板的两端用夹具将试样夹紧。将磨料放在可往复运188
GB/T 17636-1998wwW.bzxz.Net
动的下平板上,用夹具在平板的两端夹紧。注2:试验土工布时,可以使用搭扣非穿透型粘合剂将试样固定在静止平板上。8.3将上平板放在下平板之上。使试样和磨料对齐。8.4对上平板施加包括上平板重量在内共(6士0.01)kg的荷重。8.5开启磨损试验仪,以每分钟90周期的频率进行工作。8.6操作仪器,以规定的频率磨750周期,或者直到试样磨穿。注 3:如果试样在规定的周期之前磨穿,需报告试样磨穿和试样磨穿时的周期数。8.7如果试样或磨料在夹子内产生滑移,舍弃试样,进行调整之后试验另一块试样。8.8每次试验后更换磨料。
8.9按GB/T3923.1的规定分别对参照样和磨损样进行拉伸试验。9
结果的计算和表示
计算每组试样的强力损失百分率,精确到1%:强力损失率(%)=
式中:FA-—参照样断裂强力,N,磨损样的断裂强力,N。
FA— FB
计算5组试样的平均强力损失百分率及其变异系数。10试验报告
试验报告应包括下述内容:
a)本标准的编号;
b)样品的标识(按GB14798的规定);c)被试方向和正反面,
d)平均强力损失率,%,
e)强力损失变异系数,%
1)偏离本标准的任何细节,例如周期数、负荷等;g)试验中的异常情况,例如磨穿等。X.100
小提示:此标准内容仅展示完整标准里的部分截取内容,若需要完整标准请到上方自行免费下载完整标准文档。
土工布及土工布有关产品是指用于岩土工程和土木工程的、可渗透的聚合物材料,包括机织土工布、针织土工布、非织造土工布、土工格栅、土工网和土工复合物等产品。土工布在工程中主要具有防护、隔离、过滤、加强和排水等功能。由于土工布具有强度高,柔性大,耐腐蚀性好,造价低,运输和施工方便,适应性强,质量易于保证等经济和技术上的优势,在护坡、堤坝、航道整治、挡土墙、软基处理、公路和铁路路基、机场跑道、各种蓄水池等诸多工程中得到了广泛的应用,涉及包括水利、电力、交通、建筑等多个领域。
土工布在实际施工和使用过程中,经常会承受磨损,本标准通过比较土工布经滑块/砂布磨损后的强力损失来模拟和评价土工布抗磨损性能。本标准等效采用ISO13427:1998《土工布及其有关产品磨损破坏模拟试验(滑块试验)》。本标准由国家纺织工业局提出。本标准由全国纺织品标准化技术委员会产业用纺织品分会归口。本标准由中国纺织总会标准化研究所起草。本标准主要起草人:童金柱。
GB/T176361998
ISO前言
ISO(国际标准化组织)为国家标准组织的国际联盟(ISO成员)。国际标准通常由ISO技术委员会负责制定。对技术委员会已建项目感兴趣的成员有权参与该委员会的工作。官方与非官方的国际组织,作为ISO的联络员也可参与工作。ISO在电工技术标准化领域与国际电工委员会(IEC)保持密切合作关系。
技术委员会起草的国际标准草案由成员传递投票,75%以上赞成才能作为国际标准发布。国际标准ISO13427根据ISO与CEN的技术合作协议(维也纳协议)由欧洲标准委员会(CEN)与ISO纺织品技术委员会土工布分委员会(TC38/SC21)联合制定。附录ZZ为本标准文本中没有指明的与欧洲标准等效的国际标准的标准目录。185
-GB/T17636—1998
CEN前言
ENISO13427:1998由欧洲标准委员会土工布及其有关产品分技术委员会(CEN/TC189)起草,CEN/TC189秘书处与ISO/TC38秘书处-同设在IBN。欧盟国家最迟应于1999年2月,以直接采用或修改后采用的方式给予本欧洲标准本国国家标准的地位,并撤销与本标准相抵触的本国国家标准。根据CEN/CENELEC内部规则,下述国家的国家标准组织必须执行本欧洲标准:奥地利、比利时、捷克共和国、丹麦、芬兰、法国、德国、希腊、冰岛、爱尔兰、意大利、卢森堡、荷兰、挪威、葡萄牙、西班牙、瑞典、瑞士和英国。
中华人民共和国国家标
土工布及其有关产品,抗磨损性能的测定砂布/滑块法
Geotextiles and geotextile-related products-Determinatfonof abrasion resistance-Sand paper/sliding block method1范围
GB/T 17636—1998
eqvIS13427:1998
本标准规定了采用砂布/滑块法测定土工布抗磨损性能,以试样磨损后的强力损失表示。本标准适用于机织土工布、非织造土工布及其有关产品,不适用于土工膜和土工格栅。2引用标准
下列标准所包含的条文,通过在本标准中引用而构成为本标准的条文。本标准出版时,所示版本均为有效。所有标准都会被修订,使用本标准的各方应探讨使用下列标准最新版本的可能性。GB/T3923.1一1997纺织品织物拉伸性能第1部分:断裂强力和断裂伸长的测定条样法
GB6529—1986纺织品的调湿和试验用标准大气GB/T13760-1992土工布取样和试样准备GB14798-1993土工布鉴别标志
3定义
本标准采用下列定义。
磨损abrasion
材料受其他表面摩擦而产生的损耗。4原理
装在固定平台上的试样,用具有规定表面性能的磨料摩擦。在控制压力和摩擦动作的条件下,磨料沿水平轴作直线运动。抗磨损性用摩擦前后试样拉伸强力的损失百分率表示。注1:也可测定其他性能的变化。5仪器
磨损试验仪(见图1)。
国家质量技术监督局1998-12-24批准1999-03-01实施
GB/T 17636—1998
1—下平板上的棕刚玉干磨砂布;2—土工布试样,3一上平板和磁码;4—下平板;5-垂直导杆;6—12.5mm偏心图1磨损试验仪示意图
5.1平衡压块和滑块组件
组件由平行光滑的上下两块平板组成,尺寸均为50mm×200mm。下平板作线性往复运动,运动频率为每分钟往复90次。行程为(25土1)mm。上平板水平方向上由垂直导杆约束,仅能在垂直方向上自由运动,试验中水平方向保持静止。上平板和码共同对试样施加垂直荷重。上下平板的两端均装配有夹具,用以握持试样和磨料。夹具表面粗糙,以避免试验中试样或磨料的滑移。
5.2计数器
用于计数往复运动的周期数(1周期=1次往复)。5.3码
用于调准对试样施加的垂直荷重。5.4磨料
使用P100 棕刚玉干磨砂布。
6试样
按GB/T13760的规定取样。
从实验室样品中每个被试方向剪切5块大样,尺寸为50mm×600mm士1.mm。每块大样的两端编号后,沿横向剪为两个长300mm的试样,一个用作为摩擦试样,另个用作为强力比较参照试样。对机织土工布,大样尺寸为60mm×600mm士1mm。如果已知被试材料两面的性能不同(例如物理特性不同或受制造工序影响造成的不同),则应使用10块试样,每面各试验5块;试验报告中分别报告每面的试验结果。7调湿
在GB6529规定的标准大气中调湿试样。8试验步骤
8.1在GB6529规定的标准大气中试验已调湿过的试样。8.2将已调湿过的试样放在静止的上平板上,在平板的两端用夹具将试样夹紧。将磨料放在可往复运188
GB/T 17636-1998wwW.bzxz.Net
动的下平板上,用夹具在平板的两端夹紧。注2:试验土工布时,可以使用搭扣非穿透型粘合剂将试样固定在静止平板上。8.3将上平板放在下平板之上。使试样和磨料对齐。8.4对上平板施加包括上平板重量在内共(6士0.01)kg的荷重。8.5开启磨损试验仪,以每分钟90周期的频率进行工作。8.6操作仪器,以规定的频率磨750周期,或者直到试样磨穿。注 3:如果试样在规定的周期之前磨穿,需报告试样磨穿和试样磨穿时的周期数。8.7如果试样或磨料在夹子内产生滑移,舍弃试样,进行调整之后试验另一块试样。8.8每次试验后更换磨料。
8.9按GB/T3923.1的规定分别对参照样和磨损样进行拉伸试验。9
结果的计算和表示
计算每组试样的强力损失百分率,精确到1%:强力损失率(%)=
式中:FA-—参照样断裂强力,N,磨损样的断裂强力,N。
FA— FB
计算5组试样的平均强力损失百分率及其变异系数。10试验报告
试验报告应包括下述内容:
a)本标准的编号;
b)样品的标识(按GB14798的规定);c)被试方向和正反面,
d)平均强力损失率,%,
e)强力损失变异系数,%
1)偏离本标准的任何细节,例如周期数、负荷等;g)试验中的异常情况,例如磨穿等。X.100
小提示:此标准内容仅展示完整标准里的部分截取内容,若需要完整标准请到上方自行免费下载完整标准文档。
标准图片预览:





- 热门标准
- 国家标准(GB)
- GB/T2828.1-2012 计数抽样检验程序 第1部分:按接收质量限(AQL)检索的逐批检验抽样计划
- GB/T3836.1-2021 爆炸性环境 第1部分:设备 通用要求
- GB/T18204.4-2000 公共场所毛巾、床上卧具微生物检验方法细菌总数测定
- GB/T23892.3-2009 滑动轴承 稳态条件下流体动压可倾瓦块止推轴承 第3部分:可倾瓦块止推轴承计算的许用值
- GB/T11839-1989 二氧化铀芯块中硼的测定 姜黄素萃取光度法
- GB/T6122.1-2002 圆角铣刀 第1部分:型式和尺寸
- GB/T7433-1987 对称电缆载波通信系统抗无线电广播和通信干扰的指标
- GB/T21238-2007 玻璃纤维增强塑料夹砂管
- GB/T9124.1-2019 钢制管法兰 第1部分:PN 系列
- GB50303-2015 建筑电气工程施工质量验收规范
- GB17945-2024 消防应急照明和疏散指示系统
- GB/T24974—2010 收费用手动栏杆
- GB/T9239-1988 刚性转子平衡品质 许用不平衡的确定
- GB/T15917.3-1995 金属镝及氧化镝化学分析方法 对氯苯基荧光酮--溴化十六烷基三甲基胺分光光度法测定钽量
- GB/T13985-1992 照相机操作力和强度
- 行业新闻
请牢记:“bzxz.net”即是“标准下载”四个汉字汉语拼音首字母与国际顶级域名“.net”的组合。 ©2025 标准下载网 www.bzxz.net 本站邮件:bzxznet@163.com
网站备案号:湘ICP备2025141790号-2
网站备案号:湘ICP备2025141790号-2