- 您的位置:
- 标准下载网 >>
- 标准分类 >>
- 化工行业标准(HG) >>
- HG 2039-1991 平带鼓式硫化机
标准号:
HG 2039-1991
标准名称:
平带鼓式硫化机
标准类别:
化工行业标准(HG)
标准状态:
现行-
发布日期:
1991-07-06 -
实施日期:
1992-01-01 出版语种:
简体中文下载格式:
.rar.pdf下载大小:
117.88 KB
标准ICS号:
化工技术>>71.120化工设备中标分类号:
化工>>化工机械与设备>>G95橡胶、塑料用机械
部分标准内容:
中华人民共和国化工行业标准
HG203991
平带鼓式硫化机
1991-07-06发布
中华人民共和国化学工业部
1992-01-01实施
中华人民共和国化工行业标准
平带鼓式硫化机
主题内容与适用范围
HG2039—91
本标准规定了平带鼓式硫化机(以下简称硫化机)的规格与基本参数、技术要求、安全要求,试验方法、检验规则等,
本标准适用于连续硫化各种橡胶板、花纹胶板、胶带或胶布等薄形制品用的平带鼓式硫化机。2引用标准
GB1031
GB1184
GB1802
GB6388
包装储运图示标志
表面粗糙度参数及其数值
形状和位置公差未注公差的规定公差与配合尺寸大于500至3150mm常加孔、轴公差带运输包装收发货标志
GB/T12783
橡胶塑料机械产品型号编制方法HG5—1541
HG 5-1543
橡胶机械外观通用技术条件
橡胶机械包装通用技术条件
HG/T2108
橡胶机械噪声声压级的测定
ZBG95010橡胶塑料机械涂漆通用技术条件JB8产品标牌
型号规格与基本参数
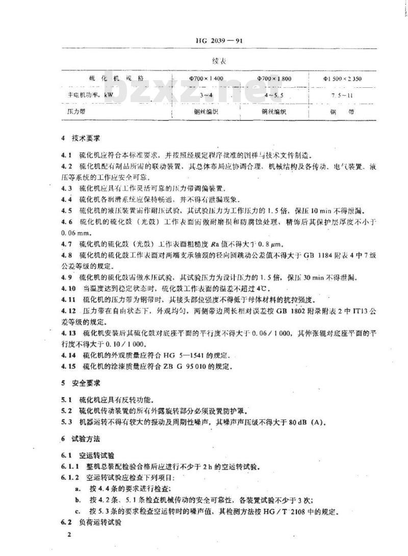
硫化机的型号及表示方法应符合GB/T12783的规定,基本参数应符合下表的规定,
硫化氰规格
硫化鼓直径,mm
硫化鼓鼓面宽度,mm
制品最大宽度,
硫化时间可调范图,min
最大硫化压力,MPa
鼓内最大蒸汽压力,MPa
硫化鼓包角展开长度,mm
0700×1400
中华人民共和国化学工业部1991-07-06批准@700×1800
Φ1500×2350
1992-01-01实施
硫化机规格
主屯机功率,kW
压力带
4技术要求免费标准bzxz.net
HIG2039-91
?700×1400
钢丝缩织
@700×1800
钢丝缩织
4.1硫化机应符合本标准要求,并按照经规定程序批准的图样与技术文件制造,@1500×2350
4.2硫化机配有制品所需的联动装置,其总体布局应协调合理,机械结构及各传动、电气装置、液压等系统的工作应安全可靠,
4.3硫化机应具有工作灵活可靠的压力带调偏装置4.4硫化机各润滑系统应保持畅,并不得有泄漏现象4.5硫化机的液压装置需作耐试验,其试验压力为工作压力的1.5倍,保压10min不得泄漏。4.6硫化机的硫化鼓(光鼓)工作表面需做耐磨损和防腐蚀处理,精饰后其保护层厚度不小于0.06mm.
4.7硫化机的硫化鼓(光鼓)工作表面粗1糙度Ra值不得大70.8μm。4.8硫化机的硫化鼓工作表面对两端支承轴颈的径向圆跳动公差值不得大于GB1184附表4中7级公差等级的规定。
4.9硫化机的硫化鼓需做水压试验,其试验压力为设计压力的1.5倍,保压30min不得泄漏。4.10当温度达到稳定状态时,硫化鼓工作表面的溢差不超过4℃。4.11硫化机的压力带为钢带时、其接头部位强度不得低于母体材料的抗拉强度。4.12压力带在自由状态下,外观均勾,两侧带边周长相对误差按GB1802附录附表2中IT13公差等级的规定、
4.13硫化机安装后其硫化鼓对底座平面的平行度不得大于0.06/1000,其伸张辊对底座平面的-平行度不得大于0.10/1000
4.14硫化机的外观质量应符合HG5—1541的规定。4.15硫化机的涂漆质量应符合ZBG95010的规定,5安全要求
5.1硫化机应具有反转功能。
5.2硫化机传动装置的所有外露旋转部分必须设置防护罩,机器运转不得有较大的振动及周期性噪声,其噪声声压级不得大于80dB(A)。5.3
6试验方法
6.1空运转试验
6.1.1整机总装配检验合格后应进行不少于2h的空运转试验6.1.2空运转试验应检查下列项目:按4.4条的要求进行检查:
按4.2条、5.1条检查机械传动的安全可靠性,各装置试验不少于3次;b.
按5.3条的要求检查空运转时的噪声值,其检测方法按HG/T2108中的规定。6.2负荷运转试验
HG2039-91
6.2.1空运转试验后方可进行不少于2h的连续负荷运转试验。负荷运转试验中应检查下列项口:6.2.2
按3.2条的规定检查硫化机基本参数;按4.3条要求检查压力带调偏装置不少于2次;按4.10条要求检查硫化鼓工作表面温差;按4.2条检查各机械、电气及液压系统的安全可靠性;按5.3条检查硫化机的噪声值,其检测方法周6.1.2c条的规定7检验规则
7.1出厂检验
7.1.1每台产品出厂前必须进行出厂检验。7.1.2出厂检验应按6.1条中规定的项目进行检查并应符合规定,7.1.3每台产品须经制造单位质量检验部门检验合格后方能出厂,并附有产品质量合格证和主要实测数据。
7.2型式检验
凡有下列情况之一时,需进行型式试验:7..1
新产品或老产品转厂生产的试制定型鉴定;a.
正式生产后,如结构、材料、工艺有较大改变,可能彬响产品性能时批量生产时,每3年应最少抽试1台;产品停产3年以上后,恢复生产时;出厂检验结果与上次型式检验有较大差异时:国家质量监督机构提出进行型式检验的要求时。7.2.2型式检验的项日按本标准中的各项要求进行检查,7.2.3当抽试检验不合格时,应再抽试2台,若再不合格时,则应对该批产:品逐台进行检验。8标志、包装、运输、存
8.1每台产品应在明显适当的位置上固定产品的标牌,其标牌型式、尺寸及技术要求应符合JB8的规定,
8.2产品标牌上的基本内容应包括:制造厂名;
b。产品名称及型号;
c.产品的主要技术参数;
d。制造日期、产品编号.
8.3产品的包装质量应符合HG5—1543的规定,8.4产品的包装运输标志应符合GB191和GB6388的规定,8.5产品安装前应贮存在干燥通风处,避免受潮;露天存放时,应有防雨措施,9其他
在用户避守运输、慰存、安装和使用等有关要求,并在产品到站后6个月内开箱验收的条件下,制造厂应承担18个月的保用期。附加说明:
本标准由中国化工装备总公司提出。HG2039—91
本标准由全国橡胶塑料机械标准化技术委员会橡胶机械分技术委员会归口。本标准由上海橡胶机械一厂负责起草。本标准主要起草人莫家祥。
中华人民共和国
化工行业标准
平带鼓式硫化机
HG2039—91
编辑化工行业标准编辑部
(化工部标准化研究所)
邮政编码:100013
印刷化工部标准化研究所
版权专有不得翻印
印张字数7000
开本880×12301/16
1992年9月第一次印刷
1992年8月第一版
印数1—500
16-6605
小提示:此标准内容仅展示完整标准里的部分截取内容,若需要完整标准请到上方自行免费下载完整标准文档。
HG203991
平带鼓式硫化机
1991-07-06发布
中华人民共和国化学工业部
1992-01-01实施
中华人民共和国化工行业标准
平带鼓式硫化机
主题内容与适用范围
HG2039—91
本标准规定了平带鼓式硫化机(以下简称硫化机)的规格与基本参数、技术要求、安全要求,试验方法、检验规则等,
本标准适用于连续硫化各种橡胶板、花纹胶板、胶带或胶布等薄形制品用的平带鼓式硫化机。2引用标准
GB1031
GB1184
GB1802
GB6388
包装储运图示标志
表面粗糙度参数及其数值
形状和位置公差未注公差的规定公差与配合尺寸大于500至3150mm常加孔、轴公差带运输包装收发货标志
GB/T12783
橡胶塑料机械产品型号编制方法HG5—1541
HG 5-1543
橡胶机械外观通用技术条件
橡胶机械包装通用技术条件
HG/T2108
橡胶机械噪声声压级的测定
ZBG95010橡胶塑料机械涂漆通用技术条件JB8产品标牌
型号规格与基本参数
硫化机的型号及表示方法应符合GB/T12783的规定,基本参数应符合下表的规定,
硫化氰规格
硫化鼓直径,mm
硫化鼓鼓面宽度,mm
制品最大宽度,
硫化时间可调范图,min
最大硫化压力,MPa
鼓内最大蒸汽压力,MPa
硫化鼓包角展开长度,mm
0700×1400
中华人民共和国化学工业部1991-07-06批准@700×1800
Φ1500×2350
1992-01-01实施
硫化机规格
主屯机功率,kW
压力带
4技术要求免费标准bzxz.net
HIG2039-91
?700×1400
钢丝缩织
@700×1800
钢丝缩织
4.1硫化机应符合本标准要求,并按照经规定程序批准的图样与技术文件制造,@1500×2350
4.2硫化机配有制品所需的联动装置,其总体布局应协调合理,机械结构及各传动、电气装置、液压等系统的工作应安全可靠,
4.3硫化机应具有工作灵活可靠的压力带调偏装置4.4硫化机各润滑系统应保持畅,并不得有泄漏现象4.5硫化机的液压装置需作耐试验,其试验压力为工作压力的1.5倍,保压10min不得泄漏。4.6硫化机的硫化鼓(光鼓)工作表面需做耐磨损和防腐蚀处理,精饰后其保护层厚度不小于0.06mm.
4.7硫化机的硫化鼓(光鼓)工作表面粗1糙度Ra值不得大70.8μm。4.8硫化机的硫化鼓工作表面对两端支承轴颈的径向圆跳动公差值不得大于GB1184附表4中7级公差等级的规定。
4.9硫化机的硫化鼓需做水压试验,其试验压力为设计压力的1.5倍,保压30min不得泄漏。4.10当温度达到稳定状态时,硫化鼓工作表面的溢差不超过4℃。4.11硫化机的压力带为钢带时、其接头部位强度不得低于母体材料的抗拉强度。4.12压力带在自由状态下,外观均勾,两侧带边周长相对误差按GB1802附录附表2中IT13公差等级的规定、
4.13硫化机安装后其硫化鼓对底座平面的平行度不得大于0.06/1000,其伸张辊对底座平面的-平行度不得大于0.10/1000
4.14硫化机的外观质量应符合HG5—1541的规定。4.15硫化机的涂漆质量应符合ZBG95010的规定,5安全要求
5.1硫化机应具有反转功能。
5.2硫化机传动装置的所有外露旋转部分必须设置防护罩,机器运转不得有较大的振动及周期性噪声,其噪声声压级不得大于80dB(A)。5.3
6试验方法
6.1空运转试验
6.1.1整机总装配检验合格后应进行不少于2h的空运转试验6.1.2空运转试验应检查下列项目:按4.4条的要求进行检查:
按4.2条、5.1条检查机械传动的安全可靠性,各装置试验不少于3次;b.
按5.3条的要求检查空运转时的噪声值,其检测方法按HG/T2108中的规定。6.2负荷运转试验
HG2039-91
6.2.1空运转试验后方可进行不少于2h的连续负荷运转试验。负荷运转试验中应检查下列项口:6.2.2
按3.2条的规定检查硫化机基本参数;按4.3条要求检查压力带调偏装置不少于2次;按4.10条要求检查硫化鼓工作表面温差;按4.2条检查各机械、电气及液压系统的安全可靠性;按5.3条检查硫化机的噪声值,其检测方法周6.1.2c条的规定7检验规则
7.1出厂检验
7.1.1每台产品出厂前必须进行出厂检验。7.1.2出厂检验应按6.1条中规定的项目进行检查并应符合规定,7.1.3每台产品须经制造单位质量检验部门检验合格后方能出厂,并附有产品质量合格证和主要实测数据。
7.2型式检验
凡有下列情况之一时,需进行型式试验:7..1
新产品或老产品转厂生产的试制定型鉴定;a.
正式生产后,如结构、材料、工艺有较大改变,可能彬响产品性能时批量生产时,每3年应最少抽试1台;产品停产3年以上后,恢复生产时;出厂检验结果与上次型式检验有较大差异时:国家质量监督机构提出进行型式检验的要求时。7.2.2型式检验的项日按本标准中的各项要求进行检查,7.2.3当抽试检验不合格时,应再抽试2台,若再不合格时,则应对该批产:品逐台进行检验。8标志、包装、运输、存
8.1每台产品应在明显适当的位置上固定产品的标牌,其标牌型式、尺寸及技术要求应符合JB8的规定,
8.2产品标牌上的基本内容应包括:制造厂名;
b。产品名称及型号;
c.产品的主要技术参数;
d。制造日期、产品编号.
8.3产品的包装质量应符合HG5—1543的规定,8.4产品的包装运输标志应符合GB191和GB6388的规定,8.5产品安装前应贮存在干燥通风处,避免受潮;露天存放时,应有防雨措施,9其他
在用户避守运输、慰存、安装和使用等有关要求,并在产品到站后6个月内开箱验收的条件下,制造厂应承担18个月的保用期。附加说明:
本标准由中国化工装备总公司提出。HG2039—91
本标准由全国橡胶塑料机械标准化技术委员会橡胶机械分技术委员会归口。本标准由上海橡胶机械一厂负责起草。本标准主要起草人莫家祥。
中华人民共和国
化工行业标准
平带鼓式硫化机
HG2039—91
编辑化工行业标准编辑部
(化工部标准化研究所)
邮政编码:100013
印刷化工部标准化研究所
版权专有不得翻印
印张字数7000
开本880×12301/16
1992年9月第一次印刷
1992年8月第一版
印数1—500
16-6605
小提示:此标准内容仅展示完整标准里的部分截取内容,若需要完整标准请到上方自行免费下载完整标准文档。
标准图片预览:





- 其它标准
- 热门标准
- 化工行业标准(HG)
- HG/T3985-2007 聚四氟乙烯波纹管膨胀节
- HG/T20518-2008 化工粉体工程设计通用规范
- HG/T3219-2009 代替 HG/T 3219-1999 搪玻璃平面阀
- HG/T3459-2003 化学试剂 顺丁烯二酸酐
- HG∕T5056-2016 GB 7544在天然橡胶胶乳避孕套质量管理中的使用指南
- HG/T2017-2011 代替 HG/T 2017-2000 普通运动鞋
- HG/T2956.5-2001 硼镁矿石中氧化亚铁含量的测定重铬酸钾 容量法
- HG/T2257-2011 代替 HG/T 2257-1991 照相化学品 成色剂挥发分的测定
- HG/T21529-2014 代替 HG/T 21529-2005 板式平焊法兰手孔
- HG/T3531-2011 代替 HG/T 3531-2003 工业循环冷却水污垢和腐蚀产物中水分含量的测定
- HG/T2044-2020 代替 HG/T 2044-2003 机械密封用喷涂氧化铬密封环技术条件
- HG/T2343-2012 硫化促进剂 ETU
- HG/T3415-2010 代替 HG/T 3415-2001 红色基 B(2-甲氧基-4-硝基苯胺)
- HG/T2735-2009 代替 HG/T 2735-1995 搪玻璃釉熔流性测定方法
- HG/T3276-2019 代替 HG/T 3276-2012 腐植酸铵肥料分析方法
- 行业新闻
请牢记:“bzxz.net”即是“标准下载”四个汉字汉语拼音首字母与国际顶级域名“.net”的组合。 ©2025 标准下载网 www.bzxz.net 本站邮件:bzxznet@163.com
网站备案号:湘ICP备2025141790号-2
网站备案号:湘ICP备2025141790号-2