- 您的位置:
- 标准下载网 >>
- 标准分类 >>
- 国家标准(GB) >>
- GB 5869-1986 救生衣灯
标准号:
GB 5869-1986
标准名称:
救生衣灯
标准类别:
国家标准(GB)
英文名称:
Life jacket lights标准状态:
现行-
发布日期:
1986-02-21 -
实施日期:
1987-01-01 出版语种:
简体中文下载格式:
.rar.pdf下载大小:
395.68 KB
首发日期:
1986-02-21复审日期:
2004-10-14起草人:
刘国强起草单位:
船检局广州分局归口单位:
中华人民共和国交通部提出单位:
中华人民共和国交通部发布部门:
国家标准局主管部门:
交通部相关标签:
救生衣
点击下载
标准简介:
标准下载解压密码:www.bzxz.net
按本标准制造的救生衣灯,适用于夜间向救助人员指示穿着救生衣的船上落水人员在海上的位置,其性能符合我国现行的《海船救生设备规范》、《海船信号设备规范》以及将于1986年生效的《国际海上人命安全公约》的规定。 GB 5869-1986 救生衣灯 GB5869-1986
部分标准内容:
UDC628.94f:627.g5
中华人民共和国国家标准
GB 5869--86
救生衣
Lifejacket lights
1986-02-21发布
国家标准
1987-01-01实施
中华人民共和国国家标准
救生衣灯
Lifel acket Ikghts
UDC L.N1:T
CB see--O
按本标准制造的救生衣灯,适用于夜润向救助人员撸示穿着教生衣的船上落水人员在海土的位画,其性能符合我国现行的《海船救生设备规范》、《海船信号设备规范》以及将于1986年生效的《国际海上人命安全公约》的规定。
型式和尺寸
1.1本标准规定的数生衣灯是海水电池式(银镁电池等)救生衣灯(HYD),其主要构件包括:·%、灯具《灯罩、灯座、电灯泡、密封垫硼等)!。电池
c.连接件。
1.2海水电泄式数生衣灯的外型尺寸尽可能小巧,便于携带、安置。效生衣灯的总重量应不大于120g。
1,3标记事例
光短不小于0.75cd,发光持续时间不少于8b的数生衣灯的标记为:(S) 0.75-8 GB 5869-88
救生衣
2技术剪求
-闪光
连陵发光
一时间
.1激生衣灯应能在温度为-1~+30℃范内的海水中正常发光。海水电应持续供电,并符合本标准2.5条的要求。
2.2数生衣灯应能承受高摄+65℃及低温-30℃的10次高低温循环的试验,试后,救生衣灯应不致产生膨胀、收缩、绝裂和影响机械性能的现象。电池不发生漏瘦现氧戴电性能的放变。2.救生衣灯安置在邀生衣上,在水中漂浮24 h后,应不影响其恢用性能。2.年救生衣灯安置在救生衣上,使教生衣穿着人员从至少4.5m的高度,赵脚先赖水的方式垂直贴人水中,救生衣灯应不效损坏,不会从生衣上抛出或影响其使用性能。2.弄敏生衣灯的发光强度应不少于0.箔cd,持续时间应不少于8b。2.救生衣灯若是闪光灯,侧该灯8.应设罩个手动控制开关
b。木应设骤光透镜或弧形反射器:c。应以每分钟不少于50闪的速率闪光。““明”的时间应大十“灭”的时间,应按我国海超信号设备规范》第三章3.1.4条的规定计算其发光强度,便其具有不小于d.
0.75cd的有效发光强度。
国家标准局1986-02-21发布
1987-01-01买施
GB 686986
2.7救生衣灯的电灯泡应无色透吲的玻璃制成,不得有影响使用性能的缺陷,其电压,功率应与电源相匹配。
灯罩应为无色透明的材料制成,不得有气泡及降低光通量的缺陷。2.8海水电池的密封赛应使救生衣的穿若者能用手打开,便海水能进人电池本体内。2.9救生衣灯在救生衣上的安置应稳固简便。当穿者救生衣的人员在水中游漾时,或者在水中以面部朝上、嘴离水面至少12cm、身体后仰斜浮与线成20~50夹角的姿势漂浮时,均应保证其发光部件(灯具)露出水面,海水电池应安置在救生衣没人水下部位。2.10救生衣灯的有效期考核应符合本标准3.7条的要求。3检验规则
3.1救生衣灯的检验包括产品的例行试验和产品的交收检验。产品的例行试验是指产品定型时,或型式认可时,或型式认可后每四年首批生产时,或型式认可前每年首批产品试验时,出产品制造厂与舶检验局按本标准产品例行试验规定的项日和范圃进行试验。
b.产品的制造检验(又称交收检验)是指产品经定型或型式认可后,对每批产品(不得多于500具,不足者按批计)按本标准产品交收检监的项目和范围进行校验。c。若产品的结构、工艺或材料有更改时,或转厂生产时,均应进行例行试验。d,经制造检验合格出厂的产品,均应有船用产品证书和制造!产品合格证。3.2救生衣灯产品制造检验的试样应从每批产品中抽取,产品例行试验的试样应是制造检验合格的产品。
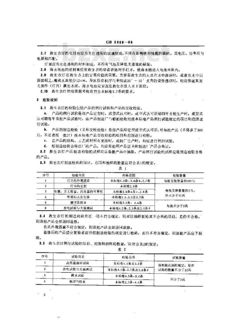
8.3救生衣灯制造检验的项目、范旧和抽样的数量应符合表1的规定。表1
检验项目
灯具的外观质
打其的安置
源、乃关质盛、闪光器的可靠性外观标志及包装
漂浮及防水
放电试验与光强测试
检验范圈
本称准1.2张、2.6条b、2.7条
本标准2.9条
本标准2.6条a及c,2.8条
本标准1.1、5.1及5.2条
本标准2.3条、1.4条
本标准4.2条,2.5条改2.6条d
检验数册
每批交验数显的 100 %
每批交验数垫的3%,
但不少于10其
每批不少于3具
3,救生衣灯的制造检验有征项不衍合规定,则双倍抽样复验其不合格的项目,若仍不合格,则该批产品全部退问返修。
若其外观质基不符合规定,则该批产品全部退回返修。返修后的产品提交复验者应仍按制造检验的规定进行检验,若仍不符合规定,则该批产品应予报废。
3.5救衣灯例行试验的项目,范围和描样的数望,应符合表2的规定。表2
试验项目
高低温循环试验
放电试验与光强测试此内容来自标准下载网
跳水试验
潮浮与防水
检验范用
本标准4.1条2.2条
本标准4.2条,2.5条放2.6条d
本标准4.3条,2.4条
本标准2.3条.4.4条
试验数量
按检验范围的规定,每次
试验的数量不少「12具
不少于3具
GB 5869:86
3.产品的例行试验若有一项不符合规定,则应严加检查后双倍抽样复试其不合格的项目,复试仍按例行试验的规定进行,若仍有任一项不符合规定,则该批产品应予报废。3.产品有效期的考核
3.7.1取得产品型式认可证之后生产的产品,应从交收检验合格的产品中留试样3具,按本标推规定的贮存条件存放,期满后进行放电试验与光强测试。$.1.2按试验结果及其符合产品技术要求的情况决定其有效期。连续3批符合有效期的期限要求,产品可免除有效期考核。巷产品的结构、工艺或材料有更改时,戴停产一年后恢复生产或转厂生产时,均应重新考梭有效期。
4试验方法
4.1高低温循环试验
取试样12具按下列次序重复10个循环,a至d为一个循环:a、在+65℃的高温环境温度中,连续8hb。从高温环境中移到常温环境中,至次日或历时4~6h,c.,在-30C的低温环境温度中,连续8h,d。从低温环境中移到常温环境中,至次日或历时4~6h。4.2放电试验
4.2.1将经过高低温循环试验的12具试样平分为三组,分别在以下三种情况下进行试验:月、第一组试样放在水温为一1C的8%氯化钠水溶液中,b。第二组试样放在水温为 +30 C的3%氯化钠水溶液中c.放在常温环境下的谈水中。
救生衣灯的发光强度和发光时间至少有11具应符合本标准2.5条的规定。以海水电池作能源的救生衣灯应能在电池放人海水中10s之内开始发光,在海水中5min之内达到0.75cd的发光强度,以海水电池为电源者建议能在谈水中2min之内开始起作用,10min之内达到0.75cd的发光强度。4.2.2发光强度和持续时间的测试a在进行放电试验时测盘其发光强度,发光强度的测定应在模拟黑体的试验室用“ST”型或等效的照度计测量,取发光满多的读数按下列公式计算:1=Er2
式巾:→—光源的发光强度,cd,E——光源垂直于照度计的读数,1xlr—光源离照度计的距离,m。
b、脉冲光源的发光强度用光线记录示被器测定,绘制发光满8h后的光强曲线,计量闪光次数及每次“明”与“灭”的时间;
c。光强持续时间用计时器在计量光强时测定。4.8跳水试验
将救生衣灯安置在救生衣上,由试验人员穿上救生衣,从不少于4.5m的高度,以脚先着水的方式垂直既人水中。
4.4将三具效生衣灯浸人水中0.3m处,漂浮24h后,取出水面,打开灯具,灯具内应无水迹,电池盒内应无永迹,海水电池应以密封状态进行此项试验。5标志、包装、运输及贮存
6.1标志
5.1.1每具救生衣灯的灯体及其每只包装容器应有下列汉语及英语标志b.
产品名称、型号及国家标准号
GB868-0
发光强度及持续工作时间(闪光者座加频率)安装示图
制造厂名及商标;
制造年月及批号,
担检验局的认可号及其标志。
本标准5.2.2款规定的每一运辅包装容器上有下列汉语及英语标志:编.
产品名称、数量及总童量:
容器外型的长×宽×高,c拉:
制造厂名及厂址;
到港、到站及收货人名称、地址“防潮”、“轻放”字样及示图。e.
5.1.8标志应经久鲜明,字迹应整齐清晰,示图应简期达意。.2包装
5.2.1每具款生衣灯应有一个纸食或等效的成品包装容差,并附有包括灯及电拖安转的说明书。6.2.2数生衣灯的包装及运输应安全可肇,并符合运输部门的规定,每100具成品包装放置于一个纸箱作为运输包装。
5. 运输
运输包装容器应符合本标准5.2条及运输部门的规定,,用车、船及飞机运本标准的产品时,应是安全的。
5.4贮存
按本标准5.2条规定包装的产品,装运前应妥善地存放在干爆、通风良好的库房内。附加说明:
本标准由中华人民共和国交通郁提出。本标准由船检验局广州分局起草。本标准起草人刘国强。
小提示:此标准内容仅展示完整标准里的部分截取内容,若需要完整标准请到上方自行免费下载完整标准文档。
中华人民共和国国家标准
GB 5869--86
救生衣
Lifejacket lights
1986-02-21发布
国家标准
1987-01-01实施
中华人民共和国国家标准
救生衣灯
Lifel acket Ikghts
UDC L.N1:T
CB see--O
按本标准制造的救生衣灯,适用于夜润向救助人员撸示穿着教生衣的船上落水人员在海土的位画,其性能符合我国现行的《海船救生设备规范》、《海船信号设备规范》以及将于1986年生效的《国际海上人命安全公约》的规定。
型式和尺寸
1.1本标准规定的数生衣灯是海水电池式(银镁电池等)救生衣灯(HYD),其主要构件包括:·%、灯具《灯罩、灯座、电灯泡、密封垫硼等)!。电池
c.连接件。
1.2海水电泄式数生衣灯的外型尺寸尽可能小巧,便于携带、安置。效生衣灯的总重量应不大于120g。
1,3标记事例
光短不小于0.75cd,发光持续时间不少于8b的数生衣灯的标记为:(S) 0.75-8 GB 5869-88
救生衣
2技术剪求
-闪光
连陵发光
一时间
.1激生衣灯应能在温度为-1~+30℃范内的海水中正常发光。海水电应持续供电,并符合本标准2.5条的要求。
2.2数生衣灯应能承受高摄+65℃及低温-30℃的10次高低温循环的试验,试后,救生衣灯应不致产生膨胀、收缩、绝裂和影响机械性能的现象。电池不发生漏瘦现氧戴电性能的放变。2.救生衣灯安置在邀生衣上,在水中漂浮24 h后,应不影响其恢用性能。2.年救生衣灯安置在救生衣上,使教生衣穿着人员从至少4.5m的高度,赵脚先赖水的方式垂直贴人水中,救生衣灯应不效损坏,不会从生衣上抛出或影响其使用性能。2.弄敏生衣灯的发光强度应不少于0.箔cd,持续时间应不少于8b。2.救生衣灯若是闪光灯,侧该灯8.应设罩个手动控制开关
b。木应设骤光透镜或弧形反射器:c。应以每分钟不少于50闪的速率闪光。““明”的时间应大十“灭”的时间,应按我国海超信号设备规范》第三章3.1.4条的规定计算其发光强度,便其具有不小于d.
0.75cd的有效发光强度。
国家标准局1986-02-21发布
1987-01-01买施
GB 686986
2.7救生衣灯的电灯泡应无色透吲的玻璃制成,不得有影响使用性能的缺陷,其电压,功率应与电源相匹配。
灯罩应为无色透明的材料制成,不得有气泡及降低光通量的缺陷。2.8海水电池的密封赛应使救生衣的穿若者能用手打开,便海水能进人电池本体内。2.9救生衣灯在救生衣上的安置应稳固简便。当穿者救生衣的人员在水中游漾时,或者在水中以面部朝上、嘴离水面至少12cm、身体后仰斜浮与线成20~50夹角的姿势漂浮时,均应保证其发光部件(灯具)露出水面,海水电池应安置在救生衣没人水下部位。2.10救生衣灯的有效期考核应符合本标准3.7条的要求。3检验规则
3.1救生衣灯的检验包括产品的例行试验和产品的交收检验。产品的例行试验是指产品定型时,或型式认可时,或型式认可后每四年首批生产时,或型式认可前每年首批产品试验时,出产品制造厂与舶检验局按本标准产品例行试验规定的项日和范圃进行试验。
b.产品的制造检验(又称交收检验)是指产品经定型或型式认可后,对每批产品(不得多于500具,不足者按批计)按本标准产品交收检监的项目和范围进行校验。c。若产品的结构、工艺或材料有更改时,或转厂生产时,均应进行例行试验。d,经制造检验合格出厂的产品,均应有船用产品证书和制造!产品合格证。3.2救生衣灯产品制造检验的试样应从每批产品中抽取,产品例行试验的试样应是制造检验合格的产品。
8.3救生衣灯制造检验的项目、范旧和抽样的数量应符合表1的规定。表1
检验项目
灯具的外观质
打其的安置
源、乃关质盛、闪光器的可靠性外观标志及包装
漂浮及防水
放电试验与光强测试
检验范圈
本称准1.2张、2.6条b、2.7条
本标准2.9条
本标准2.6条a及c,2.8条
本标准1.1、5.1及5.2条
本标准2.3条、1.4条
本标准4.2条,2.5条改2.6条d
检验数册
每批交验数显的 100 %
每批交验数垫的3%,
但不少于10其
每批不少于3具
3,救生衣灯的制造检验有征项不衍合规定,则双倍抽样复验其不合格的项目,若仍不合格,则该批产品全部退问返修。
若其外观质基不符合规定,则该批产品全部退回返修。返修后的产品提交复验者应仍按制造检验的规定进行检验,若仍不符合规定,则该批产品应予报废。
3.5救衣灯例行试验的项目,范围和描样的数望,应符合表2的规定。表2
试验项目
高低温循环试验
放电试验与光强测试此内容来自标准下载网
跳水试验
潮浮与防水
检验范用
本标准4.1条2.2条
本标准4.2条,2.5条放2.6条d
本标准4.3条,2.4条
本标准2.3条.4.4条
试验数量
按检验范围的规定,每次
试验的数量不少「12具
不少于3具
GB 5869:86
3.产品的例行试验若有一项不符合规定,则应严加检查后双倍抽样复试其不合格的项目,复试仍按例行试验的规定进行,若仍有任一项不符合规定,则该批产品应予报废。3.产品有效期的考核
3.7.1取得产品型式认可证之后生产的产品,应从交收检验合格的产品中留试样3具,按本标推规定的贮存条件存放,期满后进行放电试验与光强测试。$.1.2按试验结果及其符合产品技术要求的情况决定其有效期。连续3批符合有效期的期限要求,产品可免除有效期考核。巷产品的结构、工艺或材料有更改时,戴停产一年后恢复生产或转厂生产时,均应重新考梭有效期。
4试验方法
4.1高低温循环试验
取试样12具按下列次序重复10个循环,a至d为一个循环:a、在+65℃的高温环境温度中,连续8hb。从高温环境中移到常温环境中,至次日或历时4~6h,c.,在-30C的低温环境温度中,连续8h,d。从低温环境中移到常温环境中,至次日或历时4~6h。4.2放电试验
4.2.1将经过高低温循环试验的12具试样平分为三组,分别在以下三种情况下进行试验:月、第一组试样放在水温为一1C的8%氯化钠水溶液中,b。第二组试样放在水温为 +30 C的3%氯化钠水溶液中c.放在常温环境下的谈水中。
救生衣灯的发光强度和发光时间至少有11具应符合本标准2.5条的规定。以海水电池作能源的救生衣灯应能在电池放人海水中10s之内开始发光,在海水中5min之内达到0.75cd的发光强度,以海水电池为电源者建议能在谈水中2min之内开始起作用,10min之内达到0.75cd的发光强度。4.2.2发光强度和持续时间的测试a在进行放电试验时测盘其发光强度,发光强度的测定应在模拟黑体的试验室用“ST”型或等效的照度计测量,取发光满多的读数按下列公式计算:1=Er2
式巾:→—光源的发光强度,cd,E——光源垂直于照度计的读数,1xlr—光源离照度计的距离,m。
b、脉冲光源的发光强度用光线记录示被器测定,绘制发光满8h后的光强曲线,计量闪光次数及每次“明”与“灭”的时间;
c。光强持续时间用计时器在计量光强时测定。4.8跳水试验
将救生衣灯安置在救生衣上,由试验人员穿上救生衣,从不少于4.5m的高度,以脚先着水的方式垂直既人水中。
4.4将三具效生衣灯浸人水中0.3m处,漂浮24h后,取出水面,打开灯具,灯具内应无水迹,电池盒内应无永迹,海水电池应以密封状态进行此项试验。5标志、包装、运输及贮存
6.1标志
5.1.1每具救生衣灯的灯体及其每只包装容器应有下列汉语及英语标志b.
产品名称、型号及国家标准号
GB868-0
发光强度及持续工作时间(闪光者座加频率)安装示图
制造厂名及商标;
制造年月及批号,
担检验局的认可号及其标志。
本标准5.2.2款规定的每一运辅包装容器上有下列汉语及英语标志:编.
产品名称、数量及总童量:
容器外型的长×宽×高,c拉:
制造厂名及厂址;
到港、到站及收货人名称、地址“防潮”、“轻放”字样及示图。e.
5.1.8标志应经久鲜明,字迹应整齐清晰,示图应简期达意。.2包装
5.2.1每具款生衣灯应有一个纸食或等效的成品包装容差,并附有包括灯及电拖安转的说明书。6.2.2数生衣灯的包装及运输应安全可肇,并符合运输部门的规定,每100具成品包装放置于一个纸箱作为运输包装。
5. 运输
运输包装容器应符合本标准5.2条及运输部门的规定,,用车、船及飞机运本标准的产品时,应是安全的。
5.4贮存
按本标准5.2条规定包装的产品,装运前应妥善地存放在干爆、通风良好的库房内。附加说明:
本标准由中华人民共和国交通郁提出。本标准由船检验局广州分局起草。本标准起草人刘国强。
小提示:此标准内容仅展示完整标准里的部分截取内容,若需要完整标准请到上方自行免费下载完整标准文档。
标准图片预览:





- 其它标准
- 热门标准
- 国家标准(GB)
- GB/T36192-2024 活水产品运输技术规范
- GB29975-2013 食品安全国家标准 食品添加剂 二糠基二硫醚
- GB/T21032-2007 聚酰胺单丝
- GB/T21038-2007 电子设备用固定电容器 第21-1部分:空白详细规范 表面安装用1类多层瓷介固定电容器 评定水平 EZ
- GB3661-1983 测试电容传声器 技术条件
- GB15146.1-1994 反应堆外易裂变材料的核临界安全核临界安全行政管理规定
- GB∕T39755.2-2021 电子文件管理能力体系 第2部分:评估规范
- GB/T28022-2011 玩具适用年龄判定指南
- GB∕T37922-2019 托盘单元化物流系统 通用技术条件
- GB/T21242-2019 烟花爆竹 禁限用物质定性检测方法
- GB/T38731-2020 表面活性剂工业仲烷基硫酸钠试验方法
- GB/T30137-2013 电能质量 电压暂降与短时中断
- GB/T21666-2008 尿吸收辅助器具 评价的一般指南
- GB/T39374-2020 皮革 物理和机械试验 弯折力的测定
- GB/T41952-2022 萘系染料中间体生产废液处理处置技术规范
- 行业新闻
请牢记:“bzxz.net”即是“标准下载”四个汉字汉语拼音首字母与国际顶级域名“.net”的组合。 ©2025 标准下载网 www.bzxz.net 本站邮件:bzxznet@163.com
网站备案号:湘ICP备2025141790号-2
网站备案号:湘ICP备2025141790号-2