- 您的位置:
- 标准下载网 >>
- 标准分类 >>
- 国家标准(GB) >>
- GB/T 5619-1985 防锈材料百叶箱试验方法
标准号:
GB/T 5619-1985
标准名称:
防锈材料百叶箱试验方法
标准类别:
国家标准(GB)
英文名称:
Shed storage exposure test; Testing method for rust-proof material标准状态:
现行-
发布日期:
1985-11-25 -
实施日期:
1986-08-01 出版语种:
简体中文下载格式:
.rar.pdf下载大小:
236.26 KB
点击下载
标准简介:
标准下载解压密码:www.bzxz.net
本标准规定了在不直接受日晒、雨淋、大气尘埃沉降的通风条件下,防锈包装件或模拟包装件进行长期贮存暴露的试验方法。本方法适用于评价防锈材料对金属试样或模拟包装件的防护性能。 GB/T 5619-1985 防锈材料百叶箱试验方法 GB/T5619-1985
本标准规定了在不直接受日晒、雨淋、大气尘埃沉降的通风条件下,防锈包装件或模拟包装件进行长期贮存暴露的试验方法。本方法适用于评价防锈材料对金属试样或模拟包装件的防护性能。
部分标准内容:
中华人民共和国国家标准
防锈材料百叶箱试验方法
Shed storage exposure test -Testing method for rust -proof materialUDC669.058
: 620. 198
GB 5619—85
本标准规定了在不直接受日晒、雨淋、大气尘埃沉降的通风条件下,防锈包装件或模拟包装件进行长期存暴露的试验方法。
本方法适用于评价防锈材料对金属试样或模拟包装件的防护性能。1设备、仪器及材料
1.1百叶箱
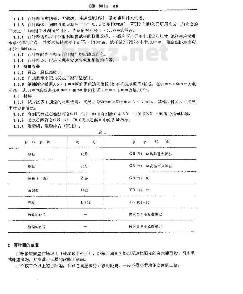
1.1.1白叶箱包括箱体、纱窗、试样架等部分组成,其结构如图所示,并按下列规定制作。a,木结构:选用优质的红、由松木或杉木制作。,砖木结构:砖木结构制作的百叶箱,其有叶窗门的材质应按1.1.1a项规定选用。百叶窗门的b.
大小成保证箱内试验区空气自由循环,不允许产生微气候区。箱
百叶箱结构示意图
上000
4放大(有贞)
1 —糖 2 一防水层 3 一网帘4 —试片架及试片 5—支撑架,6一废液盘;7—模报包装件,B一水泥台座,9一排水酱
国家标准局1985-11-25发布
1986-08-01实施
GB 5619—85
1.1.2叶箱顶应防雨、需渗透,并适当地倾余斜:设有檐和排水沟槽。1.1.8百叶箱体四周的百页应制成“入”形,其夹角约为90°。百页的间距为页页所构成一角衫高的一分之一:(如图中A剖面尺寸),内壁应孔径1~1.5mm的网布。1.1.4百叶箱内部尺寸应根据搁置试样的数量远择,-般应不小于图规定的小寸。试样架应考虑承载试样的负荷,并要求保持试样间距不小」-10mm,试样架的行距不小于100mm。箱底部距地面应不少于500mm。
1.1.5白叶箱的内外亲及叶窗门均应漆成色。1.1.6与叶箱设计时成考虑有公装气象测量仪的位置。1.2测量仪器
1.2.1最高一最低温度让。
1.2.2有动温湿度记求仪或下滤球温度计。1.2.3锈蚀评定板用0.5~1mm厚的无色透明薄板(如有机玻璃板等)制成,在50mm×50mm方框中部,以U.1mm的线条在40mm× 40mm程内刻通 4 mm× 4 mm方格100个。1.3材料
1.3.1试片按表1规定的材料选用,其尺寸为50mm×50mm×3~5mm。其他材料及尺寸按当事者协商确定。
1.3.2碎剂汽抽或石油醚符合GB1922—80《溶剂汕》中NY-120Y-90牌号质量标准。1.3.3尤水艺醇符合GB678—78《无水乙醇》中的质量指标。1.3.4·脱脂棉。脱脂纱布(医用)。材粉名称
铸铁(-级)
黄铜板
镀锌钝化片
镀铅饨化片
2百叶箱的放置
GB711—65热乳退火状念
GR711-65高温ii火状态
GB718—65
YB146-71
YB604-C6
按有专业标准规定
按有关专业标准规证
百叶箱应搁置在场地上(或屋顶平台上),取箱四周5m处应无遮挡阳光的商大建筑物、树木或其他遮挡物,并应满足试样的试验面朝南。二个或二个以上的白叶箱,各箱之间应保持民够的距离,一般不得小于箱体高度的二倍。3试样的制备
GB 5819-85
3.1试样选用1.3.1款规的金属试片,沿两孔中心连线平行方向打磨。钢、铸铁片用180导砂纸或砂布磨(可预先用平面窘床加上):铜、铝片用240号砂纸或砂布打磨,其表面粗糙度Ra为0.4~0.8μm,试片的边,角及孔应打磨整。8,2打磨好的试片除去表面砂粒,用二道溶剂汽油(或石油醚)二道无水乙醇逐道用脱脂棉擦洗,然后用脱脂纱布边擦边用热风吹下。试片清洗十燥后用滤纸包好放人下燥器中条用,试片备用时间不充许超过24h。9.3试片数量根据贮存暴露时间和检查次数而定,解次捡查需三块试片。3.率防锈材料包封试片按下列要求进行。4.防锈油脂的涂封方法按SY2755一80《防锈油脂防锈试验试片制备方法》进行。b,其他防锈材料的包封方法接各专业防锈包装技术条件标准和工艺指导性文件规定进行,3.5模拟包装件应选用代表性的产品零部件或表1规定的试片按专业标准制备试样。3.6试样如需钻孔,其孔径不大中3mm,并应在有效试验而积这域之外。4试样的标记
4.1试片的标记或编号,应打印在试片的右下角有效试验面积域之外。4.2不宜打印标记的试样,用不产生腐蚀气氛的前嘴蚀的材料制作标记牌,用适当的方式放置在不与试样接触的位置上。
1.标记或编号成求简明易认和耐久。5试验程序
试样的露
试样按下外方式政留。
各试样之问或与试样会产牛接触腐蚀的任何材料之间不发生接触。b。腐蚀产物和含腐蚀产物的液滴,不会从一个试样表面落到另一个试样表面。c。同批试样应按取出检查先后顺序放置在试样架上,并应固定,防正-脱落。d,试样的试验面朝南放置,除另行规定外,试验面应倾斜45°。5.2试验周期
总的试验周期取决」试样的类型和试验的月的。般以1、2、6、9、12、18、24等月进行贮存暴薛。
5.3试验记录
5.3.1试验自察露之月起,按以下内容进了记录:a:试样的编号或标记:
b,暴露的地点及日期,
试验前试样表面外观的描述:
每次检查的期及数量;
评价每·个试样的表前外观变化(包括防护层、锈蚀情况等)的详细描述。尽可能在试验前、e.
试验中间利试验后拍摄试样照片。5.3.2陷蚀因素的记求按附录A(补充件)表A1和表A2中规定的内容进行。6试验结果的评价
6.1试验结束后应按3.2条清洗方法清洗!燥,然后进行评定。6.2试片锈蚀的评定按表2 规定进行。评
黑色金属
有色金属
锈点大小毫
米不大
锈点占格数
锈蚀度器
外观(与新
打摩试片表
面比较)
嘧蚀重虽变化P
(mR/emzy
无变化
GB 5619—85
试片锈蚀的评级
谢勾轻微变色
明显变色
[00心
4 点或4点以上
不规定
11 ~ 25
11 ~25
严重变色,
有明显腐蚀
26 ~ 50
26 ~ 50
试片的总面积,cm 2
试片试验前重量,%
试片试验后重量,?
51 ~ 1
51-100
注:①除非另有规定,每块试片评定面上,距边5血m的四周以放孔出现的锈蚀,评定时不予考虑,但在报告中应注明。试片表面发暗、失去光泽等异常情况也应在报告中注明。②诱试度为1%~3%,但其巾有1锈点大或等!1m,评级定为2级。③锈蚀盘变化按GB4879·85《防包装》附录B表B2的规定或协议规定逊行。a G1,G:称准至n.001gF应精确到0.01cm2。6.3零部件的锈蚀级别按表2规定的锈点数、锈点大小和腐蚀外观变化定级。6.4试样的锈蚀定级按下列情况判别,三个试样冏级时,按同一级别定级。a.
b,三个试样中二个试样同级,另个试样不超过级时,按同级试样定级。三个试样级别各不相同,但级别相邻时,按中间级别定级。C
三个试样中兰个试样的级别相差超过二级时,不能定级,或在报告中注明出当事者协商定级。65防锈材料的变化(包括色泽、乳化、若化、毁裂等)应在报告中注明。T试验报告
试验报告应包括下列内容,
试验地点及试样放置情况:
试验日期及检查日期
试样制备的数据(包括试样材质,前处理、防锈材料及封存包装方式等)!c.
试验结果与评价,
试验期间的有关气象资料。
A.1腐蚀因素记录结果月报表
暴露地点
GB-5619—85
附录A
百叶箱贮存暴露试验腐蚀因素记录表(补充件)
白叶箱内温湿腹
混度c
相对湿度
最高最低平均晴天
注:①暴露地点应尽可能斑马详细:(2)声叶箱内温湿度记录每天必纳进行。多云
阴人的人
风级)
A.2腐蚀四素记录结果年报统计表。暴露地点www.bzxz.net
年半哟
(或台计)
年注最人
在中最小
附加说明:
点叶箱内温湿度
温度,
相对湿度,%
GB5619—85
本标准山中华人民共和国机械工业部提出。多
本标准中机械上业部武汉材料保护研究所1本标准由机械工业部武汉材料保护部究所负责起草。本标准工要起草人陈越展。
H托要风司
用半的风力
(级)
小提示:此标准内容仅展示完整标准里的部分截取内容,若需要完整标准请到上方自行免费下载完整标准文档。
防锈材料百叶箱试验方法
Shed storage exposure test -Testing method for rust -proof materialUDC669.058
: 620. 198
GB 5619—85
本标准规定了在不直接受日晒、雨淋、大气尘埃沉降的通风条件下,防锈包装件或模拟包装件进行长期存暴露的试验方法。
本方法适用于评价防锈材料对金属试样或模拟包装件的防护性能。1设备、仪器及材料
1.1百叶箱
1.1.1白叶箱包括箱体、纱窗、试样架等部分组成,其结构如图所示,并按下列规定制作。a,木结构:选用优质的红、由松木或杉木制作。,砖木结构:砖木结构制作的百叶箱,其有叶窗门的材质应按1.1.1a项规定选用。百叶窗门的b.
大小成保证箱内试验区空气自由循环,不允许产生微气候区。箱
百叶箱结构示意图
上000
4放大(有贞)
1 —糖 2 一防水层 3 一网帘4 —试片架及试片 5—支撑架,6一废液盘;7—模报包装件,B一水泥台座,9一排水酱
国家标准局1985-11-25发布
1986-08-01实施
GB 5619—85
1.1.2叶箱顶应防雨、需渗透,并适当地倾余斜:设有檐和排水沟槽。1.1.8百叶箱体四周的百页应制成“入”形,其夹角约为90°。百页的间距为页页所构成一角衫高的一分之一:(如图中A剖面尺寸),内壁应孔径1~1.5mm的网布。1.1.4百叶箱内部尺寸应根据搁置试样的数量远择,-般应不小于图规定的小寸。试样架应考虑承载试样的负荷,并要求保持试样间距不小」-10mm,试样架的行距不小于100mm。箱底部距地面应不少于500mm。
1.1.5白叶箱的内外亲及叶窗门均应漆成色。1.1.6与叶箱设计时成考虑有公装气象测量仪的位置。1.2测量仪器
1.2.1最高一最低温度让。
1.2.2有动温湿度记求仪或下滤球温度计。1.2.3锈蚀评定板用0.5~1mm厚的无色透明薄板(如有机玻璃板等)制成,在50mm×50mm方框中部,以U.1mm的线条在40mm× 40mm程内刻通 4 mm× 4 mm方格100个。1.3材料
1.3.1试片按表1规定的材料选用,其尺寸为50mm×50mm×3~5mm。其他材料及尺寸按当事者协商确定。
1.3.2碎剂汽抽或石油醚符合GB1922—80《溶剂汕》中NY-120Y-90牌号质量标准。1.3.3尤水艺醇符合GB678—78《无水乙醇》中的质量指标。1.3.4·脱脂棉。脱脂纱布(医用)。材粉名称
铸铁(-级)
黄铜板
镀锌钝化片
镀铅饨化片
2百叶箱的放置
GB711—65热乳退火状念
GR711-65高温ii火状态
GB718—65
YB146-71
YB604-C6
按有专业标准规定
按有关专业标准规证
百叶箱应搁置在场地上(或屋顶平台上),取箱四周5m处应无遮挡阳光的商大建筑物、树木或其他遮挡物,并应满足试样的试验面朝南。二个或二个以上的白叶箱,各箱之间应保持民够的距离,一般不得小于箱体高度的二倍。3试样的制备
GB 5819-85
3.1试样选用1.3.1款规的金属试片,沿两孔中心连线平行方向打磨。钢、铸铁片用180导砂纸或砂布磨(可预先用平面窘床加上):铜、铝片用240号砂纸或砂布打磨,其表面粗糙度Ra为0.4~0.8μm,试片的边,角及孔应打磨整。8,2打磨好的试片除去表面砂粒,用二道溶剂汽油(或石油醚)二道无水乙醇逐道用脱脂棉擦洗,然后用脱脂纱布边擦边用热风吹下。试片清洗十燥后用滤纸包好放人下燥器中条用,试片备用时间不充许超过24h。9.3试片数量根据贮存暴露时间和检查次数而定,解次捡查需三块试片。3.率防锈材料包封试片按下列要求进行。4.防锈油脂的涂封方法按SY2755一80《防锈油脂防锈试验试片制备方法》进行。b,其他防锈材料的包封方法接各专业防锈包装技术条件标准和工艺指导性文件规定进行,3.5模拟包装件应选用代表性的产品零部件或表1规定的试片按专业标准制备试样。3.6试样如需钻孔,其孔径不大中3mm,并应在有效试验而积这域之外。4试样的标记
4.1试片的标记或编号,应打印在试片的右下角有效试验面积域之外。4.2不宜打印标记的试样,用不产生腐蚀气氛的前嘴蚀的材料制作标记牌,用适当的方式放置在不与试样接触的位置上。
1.标记或编号成求简明易认和耐久。5试验程序
试样的露
试样按下外方式政留。
各试样之问或与试样会产牛接触腐蚀的任何材料之间不发生接触。b。腐蚀产物和含腐蚀产物的液滴,不会从一个试样表面落到另一个试样表面。c。同批试样应按取出检查先后顺序放置在试样架上,并应固定,防正-脱落。d,试样的试验面朝南放置,除另行规定外,试验面应倾斜45°。5.2试验周期
总的试验周期取决」试样的类型和试验的月的。般以1、2、6、9、12、18、24等月进行贮存暴薛。
5.3试验记录
5.3.1试验自察露之月起,按以下内容进了记录:a:试样的编号或标记:
b,暴露的地点及日期,
试验前试样表面外观的描述:
每次检查的期及数量;
评价每·个试样的表前外观变化(包括防护层、锈蚀情况等)的详细描述。尽可能在试验前、e.
试验中间利试验后拍摄试样照片。5.3.2陷蚀因素的记求按附录A(补充件)表A1和表A2中规定的内容进行。6试验结果的评价
6.1试验结束后应按3.2条清洗方法清洗!燥,然后进行评定。6.2试片锈蚀的评定按表2 规定进行。评
黑色金属
有色金属
锈点大小毫
米不大
锈点占格数
锈蚀度器
外观(与新
打摩试片表
面比较)
嘧蚀重虽变化P
(mR/emzy
无变化
GB 5619—85
试片锈蚀的评级
谢勾轻微变色
明显变色
[00心
4 点或4点以上
不规定
11 ~ 25
11 ~25
严重变色,
有明显腐蚀
26 ~ 50
26 ~ 50
试片的总面积,cm 2
试片试验前重量,%
试片试验后重量,?
51 ~ 1
51-100
注:①除非另有规定,每块试片评定面上,距边5血m的四周以放孔出现的锈蚀,评定时不予考虑,但在报告中应注明。试片表面发暗、失去光泽等异常情况也应在报告中注明。②诱试度为1%~3%,但其巾有1锈点大或等!1m,评级定为2级。③锈蚀盘变化按GB4879·85《防包装》附录B表B2的规定或协议规定逊行。a G1,G:称准至n.001gF应精确到0.01cm2。6.3零部件的锈蚀级别按表2规定的锈点数、锈点大小和腐蚀外观变化定级。6.4试样的锈蚀定级按下列情况判别,三个试样冏级时,按同一级别定级。a.
b,三个试样中二个试样同级,另个试样不超过级时,按同级试样定级。三个试样级别各不相同,但级别相邻时,按中间级别定级。C
三个试样中兰个试样的级别相差超过二级时,不能定级,或在报告中注明出当事者协商定级。65防锈材料的变化(包括色泽、乳化、若化、毁裂等)应在报告中注明。T试验报告
试验报告应包括下列内容,
试验地点及试样放置情况:
试验日期及检查日期
试样制备的数据(包括试样材质,前处理、防锈材料及封存包装方式等)!c.
试验结果与评价,
试验期间的有关气象资料。
A.1腐蚀因素记录结果月报表
暴露地点
GB-5619—85
附录A
百叶箱贮存暴露试验腐蚀因素记录表(补充件)
白叶箱内温湿腹
混度c
相对湿度
最高最低平均晴天
注:①暴露地点应尽可能斑马详细:(2)声叶箱内温湿度记录每天必纳进行。多云
阴人的人
风级)
A.2腐蚀四素记录结果年报统计表。暴露地点www.bzxz.net
年半哟
(或台计)
年注最人
在中最小
附加说明:
点叶箱内温湿度
温度,
相对湿度,%
GB5619—85
本标准山中华人民共和国机械工业部提出。多
本标准中机械上业部武汉材料保护研究所1本标准由机械工业部武汉材料保护部究所负责起草。本标准工要起草人陈越展。
H托要风司
用半的风力
(级)
小提示:此标准内容仅展示完整标准里的部分截取内容,若需要完整标准请到上方自行免费下载完整标准文档。
标准图片预览:





- 热门标准
- 国家标准(GB)
- GB/T2828.1-2012 计数抽样检验程序 第1部分:按接收质量限(AQL)检索的逐批检验抽样计划
- GB/T14506.25-1993 硅酸盐岩石化学分析方法 硫酸-苯羟乙酸-辛可宁-氯酸钾底液极谱法连续测定钼量和钨量
- GB/T7574-1987 信息处理交换用磁带标号和文卷结构
- GB/T24715-2009 氧源转换器
- GB/T42554-2023 计量器具环境试验的通用要求
- GB/T43266-2023 永磁体磁偏角的测量方法
- GB/T26492.5-2011 变形铝及铝合金铸锭及加工产品缺陷 第5部分:管材、棒材、型材、线材缺陷
- GB/T33224-2016 制冷和供热用机械制冷系统环境影响评价方法
- GB∕T6232-2021 农林拖拉机和机械 车轮在轮毂上安装尺寸
- GB26133-2010 非道路移动机械用小型点燃式发动机排气污染物排放限值与测量方法(中国第一、二阶段)
- GB/T20808-2011 纸巾纸
- GB/T39591-2020 机械产品几何检测质量信息模型通用数据字典
- GB/T19673.2-2013 滚动轴承 套筒型直线球轴承附件第2部分:5系列外形尺寸和公差
- GB/T38811-2020 金属材料 残余应力 声束控制法
- GB/T18090-2023 猪繁殖与呼吸综合征诊断方法
- 行业新闻
请牢记:“bzxz.net”即是“标准下载”四个汉字汉语拼音首字母与国际顶级域名“.net”的组合。 ©2025 标准下载网 www.bzxz.net 本站邮件:bzxznet@163.com
网站备案号:湘ICP备2025141790号-2
网站备案号:湘ICP备2025141790号-2