- 您的位置:
- 标准下载网 >>
- 标准分类 >>
- 电子行业标准(SJ) >>
- SJ 20732-1999 移动通信射频功率放大器通用规范
标准号:
SJ 20732-1999
标准名称:
移动通信射频功率放大器通用规范
标准类别:
电子行业标准(SJ)
英文名称:
General specification for mobile communication RF power amplifier标准状态:
现行-
发布日期:
1999-11-10 -
实施日期:
1999-12-01 出版语种:
简体中文下载格式:
.rar.pdf下载大小:
4.10 MB
点击下载
标准简介:
标准下载解压密码:www.bzxz.net
本规范规定了战术通信中发信设备所用射频功率放大器的、的要求、质量保证规定、交货准备和说明事项等。本规范适用于战术通信中发信设备所用的射频功率放大器,编写产品规范时应遵守本规范要求。 SJ 20732-1999 移动通信射频功率放大器通用规范 SJ20732-1999
部分标准内容:
中华人民共和国电子行业军用标准FL 5820
SJ20732—1999
移动通信射频功率放大器通用规范General specification for radio frequencypower amplifier mobile communication1999-11-10发布
1999-12-01实施
中华人民共和国信息产业部批准1范围
中华人民共和国电子行业军用标准移动通信射频功率放大器通用规范General specification for radio frequencypoweramplifier of mobile communication1.1主题内容
SJ20732-1999
本规范规定了战术通信中发信设备所用射频功率放大器的要求、质量保证规定、交货准备和说明事项等。
1.2适用范围
本规范适用于战术通信中发信设备所用的射频功率放大器,编写产品规范时应遵守本规范要求。
2引用文件
GJB151A一97军用设备和分系统电磁发射和敏感度要求军用设备和分系统电磁发射和敏感度测量GJB152A—97
GJB 179A96
5计数抽样检验程序及表
GJB 367.1-87
GJB367.2—87
GJB367.3—87
GJB367.5---87
军用通信设备通用技术条件设计制造要求军用通信设备通用技术条件环境试验方法军用通信设备通用技术条件可靠性鉴定试验和验收试验方法军用通信设备通用技术条件包装、运输和贮存要求GJB368A—94
4装备维修性通用大纲
军用通信设备及系统安全要求
GJB663-89
GJB2072--94维修性试验与评定
3要求
3.1合格鉴定
按本规范提交的产品应是经鉴定合格或定型批准的产品。3.2设计
按GJB367.1中第1章的要求。
3.2.1组成
射频功率放大器一般由激励、推动、末级功放及输出滤波器、自动功率控制、输出保护电路等单元组成。可根据功率等级的不同作调整。3.2.2功能特性
中华人民共和国信息产业部1999-11-10发布1999-12-01实施
a.射频功率放大;
b.自动功率控制;
c.输出保护电路。
3.3结构
SJ 20732-1999
应符合GJB367.1中1.15条的要求。保证设备能适应所规定的环境要求,便于操作、控制和维修。结构的详细要求由产品规范规定,并应满足有关模块化的要求。3.4外观质量
设备的外表面应无凹痕、碰伤、裂缝、变形等现象;涂镀层不应起泡、堆积、龟裂和脱落,颜色协调;金属零件不应有锈蚀和其他机械损伤;紧固零件无松动。3.5尺寸
由产品规范规定。
3.6重量
由产品规范规定。
3.7标志和代号
铭牌应有产品型号及名称、制造厂家、生产日期或批号,主要元器件、部件、测试点、控制开关等应有标志。电源输入输出端子应标明正负电压及相应数值。3.8元器件、零件和材料
使用的元器件、零件和材料应符合GJB367.1中第3章要求。3.9维修性
维修性设计应符合GJB367.1中1.6条和GJB368A的要求。平均修复时间(MTTR)应不大于15min。
3.10安全性
应符合GJB367.1中1.8条和GJB663的要求。3.11互换性
应符合GJB367.1中1.7条的要求,更换相同功能的模块后,放大器的性能指标应符合产品规范要求。
3.12性能特性
战术通信系统中有短波单边带电台和超短波调频电台,它们发射机所用射频功率放大器亦分为线性射频功率放大器和非线性射频功率放大器,对它们的电性能要求亦有不同。
3.12.1线性射频功率放大器
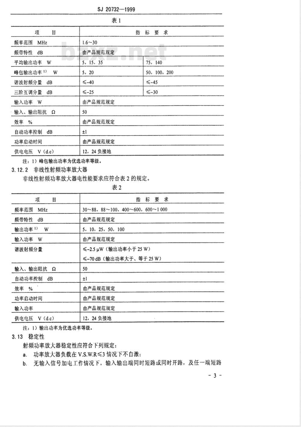
线性射频功率放大器电性能要求应符合表1规定。- 2 -
频率范围MHz
频带特性dB
平均输出功率W
峰包输出功率1)W
谐波射频分量dB
三阶互调分量dB
输入功率W
输入、输出阻抗2
效率%
自动功率控制dB
功率启动时间
供电电压V(d.c)
SJ 20732-1999
指标要求
由产品规范规定
5,15,35
5,20
≤-40
≤-25
由产品规范规定
由产品规范规定
由产品规范规定
12,24负接地
注:1)峰包输出功率为优选功率等级。3.12.2非线性射频功率放大器
75,140
50,100,200
≤-45
≤-30
非线性射频功率放大器电性能要求应符合表2的规定表2
频率范围MHz
频带特性dB
输出功率1)W
输入功率W
谐波射频分量
输入、输出阻抗2
自动功率控制dB
效率%
功率启动时间
输入功率
供电电压V(d.c)
指标要求
30~88,88~100,400~600,600~1000由产品规范规定
5,10,25,50,100
由产品规范规定
≤-2.5μW(输出功率小于25W)≤-70dB(输出功率大于、等于25W)50
由产品规范规定
由产品规范规定
由产品规范规定
12,24负接地
注:1)输出功率为优选功率等级。3.13稳定性
射频功率放大器稳定性应符合下列规定:a.功率放火器负载在V.S.W.R≤3情况下不自激:b.无输入信号加电工作情况下,输入输出端同时短路或同时开路,及任一端短路3-
SJ 20732--1999
和另一端开路时,均不自激,不损坏:c.在有自动增益控制时,输入信号增大3dB,工作保持稳定而不白激。3.14环境适应性
3.14.1温度
3.14.1.1低温
工作温度:-25℃,-40℃:
贮存温度:-50℃,-55°℃。
3.14.1.2高温
工作温度:55℃;
贮存温度:65℃,70℃。
3.14.1.3极限环境温度工作要求在极限工作温度下,允许功率输出下降不超过1dB。3.14.2冲击
按GJB367.2《408冲击试验》表408一1基本设计试验,脉冲波形为半正弦波脉冲,五个面(除引脚面外)各冲击3次,共15次。最后检验应符合3.12.1或3.12.2条的要求。3.14.3正弦振动
按GJB367.2《409振动试验》表409一1相应曲线规定,三个互相垂直轴向各振动30min,经振动后,固定部件不应有松动、移位,活动部件不应出现卡滞等。最后检验应符合3.12.1或3.12.2条的要求。3.14.4湿热
按GJB367.2《411湿热试验》的方法1要求,最后检验应符合3.12.1或3.12.2条的要求。
3.14.5霉菌
按GJB367.2《412霉菌试验》的要求,试验后长霉或腐蚀不应大于2级;恢复后电性能符合3.12.1或3.12.2条的要求。3.14.6盐雾
按GJB367.2《413盐雾试验》的盐雾方法1的要求,经试验后外壳表面零件不应有明显的起泡、凹坑或金属面镀层疏松而造成的可见损坏及表面的降质腐蚀现象。最后检验电性能符合3.12.1或3.12.2条的要求。3.15连续工作时间
在本规范规定的温度和电压范围内,按工作3min和停止9min的比例,应能连续工作168h。连续工作后,其电性能应满足3.12条要求。3.16电源
电源电压偏离+20%,-15%时,应正常工作,其中-15%时,功率下降不超过1dB。3.17电磁兼容
应符合GJB151A规定的要求。
3.18可靠性
应符合GJB367.1中1.3.1条的规定,平均故障间隔时间MTBF(6,)由产品规范规定。
4质量保证规定
4.1检验责任
SJ20732-1999
除合同或订单中另有规定外,承制方应负责完成本规范规定的所有检验。必要时,订购方或上级鉴定机构有权对规范所述的任一检验项目进行检查。4.1.1合格责任
所有产品必须符合规范第3章和第5章的所有要求。本规范中规定的检验应成为承制方整个检验体系或质量大纲的一个组成部分。若合同中包括本规范未规定的检验要求,承制方还应保证所提交验收的产品符合合同要求。质量一致性抽样不允许提交明知有缺陷的产品,也不能要求订购方接收有缺陷的产品。4.2检验分类
本规范规定的检验分为:
a.鉴定检验;
b.质量一致性检验。
4.3检验条件
4.3.1除非另有规定,本规范规定的所有检验应在下列正常的试验大气条件下进行:a.温度:15℃~35℃;
b.相对湿度:20%~80%:
c.气压:试验场所气压。
4.3.2除非另有规定,在进行检验时,电源电压应在额定值±2%范围内,源频率应在额定值±2%范围内。
4.3.3所用测试仪应具有足够的准确度和稳定度,精度应高于被测指标精度一个数量级或三分之一。
4.3.4所用的测试仪表应经过计量合格,并在有效期内。4.4鉴定检验
鉴定检验一般在设备设计定型和生产定型时进行,但在设备的主要设计、工艺、元器件及材料有重大改变而影响设备的重要性能,使原来的鉴定结论不再有效时,也应进行鉴定检验。
鉴定检验应在订购方或上级鉴定机购认可的试验室或场(所)中进行。4.4.1样品数量
鉴定检验的样品数量一般不应少于3台,或由产品规范规定。4.4.2检验项目
鉴定检验项目如表3所示。
4.4.3合格判据
当所有检验项目均满足第3章和第5章的要求时,则判为鉴定检验合格。如果任何一个检验项目不符合规定的要求,则应暂停检验,承制方应对不合格项目进行分析、找出缺陷原因并采取纠正措施后,可继续对不合格项目及相关项目进行检验。若所有检验项目都符合规定的要求,则仍判鉴定检验合格;若继续检验仍有某个项目不符合规定的要求,则判为鉴定检验不合格。4.4.4鉴定合格资格的保持
SJ20732-1999
为了保持鉴定检验的合格资格,承制方应该每年(季或月)按订购方或上级鉴定机构的要求提供产品的试验资料或合格认证资料。4.5质量一致性检验
4.5.1检验分组
质量一致性检验分为A、B、C、D组。4.5.2检验批的形成
检验批的形成应符合GJB179A中5.4.6条的规定。4.5.3检验项目
检验项目如表3所示。
检验项目
结构与尺寸
外观质量
标志和代号
元器件、零件和材料
维修性
安全性
互换性
性能特性
频带特性
平均输出功率
峰包输出功率
输出功率
谐波射频分量
稳定性
三阶互调
功率启动时间bzxZ.net
环境要求
正弦振动
质量一致性检验
要求的
章条号
3.12中表1
3.12中表1
3.12中表2
试验方法
的章条号
检验项目
连续工作时间
电磁兼容性
可靠性
?包装检验
SJ20732-1999
续表3
质量一致性检验
由产品规范规定
要求的
章条号
注:“○”表示需检验的项目;“△”表示选做项目;“一”表示不需检验项目。4.5.4A组检验
4.5.4.1抽样方案
对承制方提交的检验批产品百分之百的进行A组检验。批质量(用每百单位产品缺陷数表示)由产品规范或合同规定。缺陷分类由产品规范规定。
4.5.4.2合格判据
采用逐台检验整批判定方式,剔除有缺陷的产品。试验方法
的章条号
根据检验结果,若发现的缺陷数等于或小于规定值,则判该批A组检验合格。A组检验不允许有致命缺陷,一旦发现致命缺陷,‘则该批拒收。4.5.4.3重新检验
A组检验不合格的批,承制方应对该批产品进行分析,找出缺陷原因并采取纠正措施后,可重新提交检验。对于重新提交的批应与新批分开,并加“重新提交批”的标志。若重新检验合格,仍判该批A组检验合格:若重新检验仍不合格,则判该批A组检验不合格。
4.5.4.4样品处理
经A组检验合格的批中,如发现有缺陷的产品,承制方应负责修理并达到产品规范规定的要求后,可整批交付。4.5.5B组检验
B组检验应在A组检验合格批的产品中进行。4.5.5.1抽样方案
a.连续批
B组抽样检验应按照GJB179A中有关规定进行,采用一般检验水平II的一次正常检验抽样方案,可接收质量水平(AQL)从表4中选取。缺陷分类由产品规范规定。
缺陷分类
严重缺陷
轻缺陷
b.孤立批
SJ20732-1999
可接收质量水平(AQL)
根据产品批量与连续批相应的检验水平和可接收质量水平,从GJB179A的表6一B(P=10%)中选取。
4.5.5.2合格判据
根据检验结果,若发现的缺陷数不大于合格判定数,则判该批B组检验合格,否则判该批B组检验不合格。
4.5.5.3重新检验
B组检验不合格的批,承制方应对该批产品进行分析,找出缺陷原因并采取纠正措施后,可重新提交检验。重新检验时,重新提交的批应与新批分开,并加“重新提交批”的标志,且按GJB179A中的5.2条规定采用加严检查。若重新检验合格,仍判该批B组检验合格;若重新检验不合格,则判该批B组检验不合格。
4.5.5.4样品处理
经B组检验合格的批中,如发现有缺陷的产品,承制方应负责修理并达到产品规范规定的要求后,可整批交付。4.5.6C组检验
C组检验应在A组和B组检验合格批的产品中进行。4.5.6.1抽样方案
C组抽样检验应按GJB179A中有关规定进行,采用特殊检验水平S一2的一次正常检验抽样方案,可接收质量水平(AQL)从表6中选取。缺陷分类由产品规范规定。
缺陷分类
严重缺陷
轻缺陷
4.5.6.2合格判定
可接收质量水平(AQL)
101525
根据检验结果,若发现的缺陷数不大于合格判定数,则判该批C组检验合格,否则判该批C组检验不合格。
4.5.6.3重新检验
如果样品未通过C组检验,则应停止产品的验收和交付。承制方应将不合格情况通知上级鉴定机构。在查明原因并采取纠正措施后,应根据订购方或上级鉴定机构的意见,重新进行全部试验或检验,或只对不合格项目进行试验或检验。重新检查时,应采用加严检查。
若重新检验合格,则判C组检验合格;若重新检验仍不合格,应将不合格情况通-8-
知上级鉴定机构。
4.5.6.4样品处理
SJ 20732-1999
除非另有规定,经过C组检验的样品,承制方将所发现的或潜在的损伤修复后,经过A组和B组检验合格后,可以按合同或订单交付。4.5.6.5检验周期
a.产品正常连续批生产时,一般每年进行一次:b.孤立批产品的每个提交批;
c.当产品正式生产后,如结构、材料、工艺等有较大改变,可能影响产品性能时:d.上级质量监督机构提出要求时。4.5.7D组检验
D组检验应在经A组和B组检验合格批的产品中进行。4.5.7.1抽样方案
D组检验样品应从A组和B组检验合格批的样品中随机抽取。样品数量由产品规范规定。
4.5.7.2不合格
如果样品未通过D组检验,则应停止产品的验收和交付。承制方应将不合格情况通知上级鉴定机构。在采取纠正措施之后,根据上级鉴定机构的意见,重新进行全部试验或检验,或只对不合格的项目进行试验或检验。若试验仍不合格,则应将不合格的情况通知上级鉴定机构。
4.5.7.3样品处理
除非另有规定,经过D组检验的样品,承制方应负责修理、更换已超过一半寿命期限和试验中确属损伤的零部件,并重新经过A组和B组检验合格后,可按合同或订单整批交付。
4.5.7.4检验周期
D组检验,连续批生产每年进行一次。批量较少时,也可按订购方要求进行。当产品的主要设计、工艺、关键元器件及原材料等有变更而对产品性能有较大影响时,也应进行D组检验。
4.6包装检验
包装检验按GJB367.5中第6章的有关规定进行。4.7检验方法
除非另有规定,本规范全部试验条件均应符合4.3条规定。4.7.1设计
根据设计文件进行检查评审。
4.7.2结构
根据设计文件,利用量具测量或用直观来进行检查。4.7.3外观质量
利用直观法检查产品的质量
4.7.4尺寸
利用量具测量。
4.7.5重量
SJ20732-—1999
根据设计文件,利用衡器测量来鉴别产品的要求。4.7.6标志和代号
利用直观法检查。
4.7.7元器件、零件和材料
根据设计文件按规定要求进行检查。4.7.8维修性
按GJB2072中有关的方法进行。
4.7.9安全性
按GJB367.1中的1.8条和GJB663的要求进行检验,具体方法由产品规范规定。4.7.10互换性
更换相同功能的组件后进行主要性能项目测量,应符合要求。4.7.11性能特性
4.7.11.1输出功率、频率及频带特性a.按图1连接测试设备;
b.输入射频信号电平到射频功率放大器;c.在远大于调制的音频信号周期的时间内,记录功率计指示的功率,为输出功率,对线性功率放大器为平均输出功率;d.观测记录频率计指示的频率,为功率放大器工作频率;e.改变输入射频信号的频率,重复b.c.步骤,记录下不同频率下的功率,其中最大与最小输出功率之分贝差,即为频带特性。2
1射频信号发生器;2一被测功率放大器;3—功率计:4-耦合器:5-频率计图1
4.7.11.2峰包功率
峰包功率系指在单边带调制时,位于调制包络峰值处,高频一周期内馈送到规定负载上的平均功率。其值只能从表7中按不同的发射类别和调制信号,按照相应的换算因子乘以其平均功率得出。
小提示:此标准内容仅展示完整标准里的部分截取内容,若需要完整标准请到上方自行免费下载完整标准文档。
SJ20732—1999
移动通信射频功率放大器通用规范General specification for radio frequencypower amplifier mobile communication1999-11-10发布
1999-12-01实施
中华人民共和国信息产业部批准1范围
中华人民共和国电子行业军用标准移动通信射频功率放大器通用规范General specification for radio frequencypoweramplifier of mobile communication1.1主题内容
SJ20732-1999
本规范规定了战术通信中发信设备所用射频功率放大器的要求、质量保证规定、交货准备和说明事项等。
1.2适用范围
本规范适用于战术通信中发信设备所用的射频功率放大器,编写产品规范时应遵守本规范要求。
2引用文件
GJB151A一97军用设备和分系统电磁发射和敏感度要求军用设备和分系统电磁发射和敏感度测量GJB152A—97
GJB 179A96
5计数抽样检验程序及表
GJB 367.1-87
GJB367.2—87
GJB367.3—87
GJB367.5---87
军用通信设备通用技术条件设计制造要求军用通信设备通用技术条件环境试验方法军用通信设备通用技术条件可靠性鉴定试验和验收试验方法军用通信设备通用技术条件包装、运输和贮存要求GJB368A—94
4装备维修性通用大纲
军用通信设备及系统安全要求
GJB663-89
GJB2072--94维修性试验与评定
3要求
3.1合格鉴定
按本规范提交的产品应是经鉴定合格或定型批准的产品。3.2设计
按GJB367.1中第1章的要求。
3.2.1组成
射频功率放大器一般由激励、推动、末级功放及输出滤波器、自动功率控制、输出保护电路等单元组成。可根据功率等级的不同作调整。3.2.2功能特性
中华人民共和国信息产业部1999-11-10发布1999-12-01实施
a.射频功率放大;
b.自动功率控制;
c.输出保护电路。
3.3结构
SJ 20732-1999
应符合GJB367.1中1.15条的要求。保证设备能适应所规定的环境要求,便于操作、控制和维修。结构的详细要求由产品规范规定,并应满足有关模块化的要求。3.4外观质量
设备的外表面应无凹痕、碰伤、裂缝、变形等现象;涂镀层不应起泡、堆积、龟裂和脱落,颜色协调;金属零件不应有锈蚀和其他机械损伤;紧固零件无松动。3.5尺寸
由产品规范规定。
3.6重量
由产品规范规定。
3.7标志和代号
铭牌应有产品型号及名称、制造厂家、生产日期或批号,主要元器件、部件、测试点、控制开关等应有标志。电源输入输出端子应标明正负电压及相应数值。3.8元器件、零件和材料
使用的元器件、零件和材料应符合GJB367.1中第3章要求。3.9维修性
维修性设计应符合GJB367.1中1.6条和GJB368A的要求。平均修复时间(MTTR)应不大于15min。
3.10安全性
应符合GJB367.1中1.8条和GJB663的要求。3.11互换性
应符合GJB367.1中1.7条的要求,更换相同功能的模块后,放大器的性能指标应符合产品规范要求。
3.12性能特性
战术通信系统中有短波单边带电台和超短波调频电台,它们发射机所用射频功率放大器亦分为线性射频功率放大器和非线性射频功率放大器,对它们的电性能要求亦有不同。
3.12.1线性射频功率放大器
线性射频功率放大器电性能要求应符合表1规定。- 2 -
频率范围MHz
频带特性dB
平均输出功率W
峰包输出功率1)W
谐波射频分量dB
三阶互调分量dB
输入功率W
输入、输出阻抗2
效率%
自动功率控制dB
功率启动时间
供电电压V(d.c)
SJ 20732-1999
指标要求
由产品规范规定
5,15,35
5,20
≤-40
≤-25
由产品规范规定
由产品规范规定
由产品规范规定
12,24负接地
注:1)峰包输出功率为优选功率等级。3.12.2非线性射频功率放大器
75,140
50,100,200
≤-45
≤-30
非线性射频功率放大器电性能要求应符合表2的规定表2
频率范围MHz
频带特性dB
输出功率1)W
输入功率W
谐波射频分量
输入、输出阻抗2
自动功率控制dB
效率%
功率启动时间
输入功率
供电电压V(d.c)
指标要求
30~88,88~100,400~600,600~1000由产品规范规定
5,10,25,50,100
由产品规范规定
≤-2.5μW(输出功率小于25W)≤-70dB(输出功率大于、等于25W)50
由产品规范规定
由产品规范规定
由产品规范规定
12,24负接地
注:1)输出功率为优选功率等级。3.13稳定性
射频功率放大器稳定性应符合下列规定:a.功率放火器负载在V.S.W.R≤3情况下不自激:b.无输入信号加电工作情况下,输入输出端同时短路或同时开路,及任一端短路3-
SJ 20732--1999
和另一端开路时,均不自激,不损坏:c.在有自动增益控制时,输入信号增大3dB,工作保持稳定而不白激。3.14环境适应性
3.14.1温度
3.14.1.1低温
工作温度:-25℃,-40℃:
贮存温度:-50℃,-55°℃。
3.14.1.2高温
工作温度:55℃;
贮存温度:65℃,70℃。
3.14.1.3极限环境温度工作要求在极限工作温度下,允许功率输出下降不超过1dB。3.14.2冲击
按GJB367.2《408冲击试验》表408一1基本设计试验,脉冲波形为半正弦波脉冲,五个面(除引脚面外)各冲击3次,共15次。最后检验应符合3.12.1或3.12.2条的要求。3.14.3正弦振动
按GJB367.2《409振动试验》表409一1相应曲线规定,三个互相垂直轴向各振动30min,经振动后,固定部件不应有松动、移位,活动部件不应出现卡滞等。最后检验应符合3.12.1或3.12.2条的要求。3.14.4湿热
按GJB367.2《411湿热试验》的方法1要求,最后检验应符合3.12.1或3.12.2条的要求。
3.14.5霉菌
按GJB367.2《412霉菌试验》的要求,试验后长霉或腐蚀不应大于2级;恢复后电性能符合3.12.1或3.12.2条的要求。3.14.6盐雾
按GJB367.2《413盐雾试验》的盐雾方法1的要求,经试验后外壳表面零件不应有明显的起泡、凹坑或金属面镀层疏松而造成的可见损坏及表面的降质腐蚀现象。最后检验电性能符合3.12.1或3.12.2条的要求。3.15连续工作时间
在本规范规定的温度和电压范围内,按工作3min和停止9min的比例,应能连续工作168h。连续工作后,其电性能应满足3.12条要求。3.16电源
电源电压偏离+20%,-15%时,应正常工作,其中-15%时,功率下降不超过1dB。3.17电磁兼容
应符合GJB151A规定的要求。
3.18可靠性
应符合GJB367.1中1.3.1条的规定,平均故障间隔时间MTBF(6,)由产品规范规定。
4质量保证规定
4.1检验责任
SJ20732-1999
除合同或订单中另有规定外,承制方应负责完成本规范规定的所有检验。必要时,订购方或上级鉴定机构有权对规范所述的任一检验项目进行检查。4.1.1合格责任
所有产品必须符合规范第3章和第5章的所有要求。本规范中规定的检验应成为承制方整个检验体系或质量大纲的一个组成部分。若合同中包括本规范未规定的检验要求,承制方还应保证所提交验收的产品符合合同要求。质量一致性抽样不允许提交明知有缺陷的产品,也不能要求订购方接收有缺陷的产品。4.2检验分类
本规范规定的检验分为:
a.鉴定检验;
b.质量一致性检验。
4.3检验条件
4.3.1除非另有规定,本规范规定的所有检验应在下列正常的试验大气条件下进行:a.温度:15℃~35℃;
b.相对湿度:20%~80%:
c.气压:试验场所气压。
4.3.2除非另有规定,在进行检验时,电源电压应在额定值±2%范围内,源频率应在额定值±2%范围内。
4.3.3所用测试仪应具有足够的准确度和稳定度,精度应高于被测指标精度一个数量级或三分之一。
4.3.4所用的测试仪表应经过计量合格,并在有效期内。4.4鉴定检验
鉴定检验一般在设备设计定型和生产定型时进行,但在设备的主要设计、工艺、元器件及材料有重大改变而影响设备的重要性能,使原来的鉴定结论不再有效时,也应进行鉴定检验。
鉴定检验应在订购方或上级鉴定机购认可的试验室或场(所)中进行。4.4.1样品数量
鉴定检验的样品数量一般不应少于3台,或由产品规范规定。4.4.2检验项目
鉴定检验项目如表3所示。
4.4.3合格判据
当所有检验项目均满足第3章和第5章的要求时,则判为鉴定检验合格。如果任何一个检验项目不符合规定的要求,则应暂停检验,承制方应对不合格项目进行分析、找出缺陷原因并采取纠正措施后,可继续对不合格项目及相关项目进行检验。若所有检验项目都符合规定的要求,则仍判鉴定检验合格;若继续检验仍有某个项目不符合规定的要求,则判为鉴定检验不合格。4.4.4鉴定合格资格的保持
SJ20732-1999
为了保持鉴定检验的合格资格,承制方应该每年(季或月)按订购方或上级鉴定机构的要求提供产品的试验资料或合格认证资料。4.5质量一致性检验
4.5.1检验分组
质量一致性检验分为A、B、C、D组。4.5.2检验批的形成
检验批的形成应符合GJB179A中5.4.6条的规定。4.5.3检验项目
检验项目如表3所示。
检验项目
结构与尺寸
外观质量
标志和代号
元器件、零件和材料
维修性
安全性
互换性
性能特性
频带特性
平均输出功率
峰包输出功率
输出功率
谐波射频分量
稳定性
三阶互调
功率启动时间bzxZ.net
环境要求
正弦振动
质量一致性检验
要求的
章条号
3.12中表1
3.12中表1
3.12中表2
试验方法
的章条号
检验项目
连续工作时间
电磁兼容性
可靠性
?包装检验
SJ20732-1999
续表3
质量一致性检验
由产品规范规定
要求的
章条号
注:“○”表示需检验的项目;“△”表示选做项目;“一”表示不需检验项目。4.5.4A组检验
4.5.4.1抽样方案
对承制方提交的检验批产品百分之百的进行A组检验。批质量(用每百单位产品缺陷数表示)由产品规范或合同规定。缺陷分类由产品规范规定。
4.5.4.2合格判据
采用逐台检验整批判定方式,剔除有缺陷的产品。试验方法
的章条号
根据检验结果,若发现的缺陷数等于或小于规定值,则判该批A组检验合格。A组检验不允许有致命缺陷,一旦发现致命缺陷,‘则该批拒收。4.5.4.3重新检验
A组检验不合格的批,承制方应对该批产品进行分析,找出缺陷原因并采取纠正措施后,可重新提交检验。对于重新提交的批应与新批分开,并加“重新提交批”的标志。若重新检验合格,仍判该批A组检验合格:若重新检验仍不合格,则判该批A组检验不合格。
4.5.4.4样品处理
经A组检验合格的批中,如发现有缺陷的产品,承制方应负责修理并达到产品规范规定的要求后,可整批交付。4.5.5B组检验
B组检验应在A组检验合格批的产品中进行。4.5.5.1抽样方案
a.连续批
B组抽样检验应按照GJB179A中有关规定进行,采用一般检验水平II的一次正常检验抽样方案,可接收质量水平(AQL)从表4中选取。缺陷分类由产品规范规定。
缺陷分类
严重缺陷
轻缺陷
b.孤立批
SJ20732-1999
可接收质量水平(AQL)
根据产品批量与连续批相应的检验水平和可接收质量水平,从GJB179A的表6一B(P=10%)中选取。
4.5.5.2合格判据
根据检验结果,若发现的缺陷数不大于合格判定数,则判该批B组检验合格,否则判该批B组检验不合格。
4.5.5.3重新检验
B组检验不合格的批,承制方应对该批产品进行分析,找出缺陷原因并采取纠正措施后,可重新提交检验。重新检验时,重新提交的批应与新批分开,并加“重新提交批”的标志,且按GJB179A中的5.2条规定采用加严检查。若重新检验合格,仍判该批B组检验合格;若重新检验不合格,则判该批B组检验不合格。
4.5.5.4样品处理
经B组检验合格的批中,如发现有缺陷的产品,承制方应负责修理并达到产品规范规定的要求后,可整批交付。4.5.6C组检验
C组检验应在A组和B组检验合格批的产品中进行。4.5.6.1抽样方案
C组抽样检验应按GJB179A中有关规定进行,采用特殊检验水平S一2的一次正常检验抽样方案,可接收质量水平(AQL)从表6中选取。缺陷分类由产品规范规定。
缺陷分类
严重缺陷
轻缺陷
4.5.6.2合格判定
可接收质量水平(AQL)
101525
根据检验结果,若发现的缺陷数不大于合格判定数,则判该批C组检验合格,否则判该批C组检验不合格。
4.5.6.3重新检验
如果样品未通过C组检验,则应停止产品的验收和交付。承制方应将不合格情况通知上级鉴定机构。在查明原因并采取纠正措施后,应根据订购方或上级鉴定机构的意见,重新进行全部试验或检验,或只对不合格项目进行试验或检验。重新检查时,应采用加严检查。
若重新检验合格,则判C组检验合格;若重新检验仍不合格,应将不合格情况通-8-
知上级鉴定机构。
4.5.6.4样品处理
SJ 20732-1999
除非另有规定,经过C组检验的样品,承制方将所发现的或潜在的损伤修复后,经过A组和B组检验合格后,可以按合同或订单交付。4.5.6.5检验周期
a.产品正常连续批生产时,一般每年进行一次:b.孤立批产品的每个提交批;
c.当产品正式生产后,如结构、材料、工艺等有较大改变,可能影响产品性能时:d.上级质量监督机构提出要求时。4.5.7D组检验
D组检验应在经A组和B组检验合格批的产品中进行。4.5.7.1抽样方案
D组检验样品应从A组和B组检验合格批的样品中随机抽取。样品数量由产品规范规定。
4.5.7.2不合格
如果样品未通过D组检验,则应停止产品的验收和交付。承制方应将不合格情况通知上级鉴定机构。在采取纠正措施之后,根据上级鉴定机构的意见,重新进行全部试验或检验,或只对不合格的项目进行试验或检验。若试验仍不合格,则应将不合格的情况通知上级鉴定机构。
4.5.7.3样品处理
除非另有规定,经过D组检验的样品,承制方应负责修理、更换已超过一半寿命期限和试验中确属损伤的零部件,并重新经过A组和B组检验合格后,可按合同或订单整批交付。
4.5.7.4检验周期
D组检验,连续批生产每年进行一次。批量较少时,也可按订购方要求进行。当产品的主要设计、工艺、关键元器件及原材料等有变更而对产品性能有较大影响时,也应进行D组检验。
4.6包装检验
包装检验按GJB367.5中第6章的有关规定进行。4.7检验方法
除非另有规定,本规范全部试验条件均应符合4.3条规定。4.7.1设计
根据设计文件进行检查评审。
4.7.2结构
根据设计文件,利用量具测量或用直观来进行检查。4.7.3外观质量
利用直观法检查产品的质量
4.7.4尺寸
利用量具测量。
4.7.5重量
SJ20732-—1999
根据设计文件,利用衡器测量来鉴别产品的要求。4.7.6标志和代号
利用直观法检查。
4.7.7元器件、零件和材料
根据设计文件按规定要求进行检查。4.7.8维修性
按GJB2072中有关的方法进行。
4.7.9安全性
按GJB367.1中的1.8条和GJB663的要求进行检验,具体方法由产品规范规定。4.7.10互换性
更换相同功能的组件后进行主要性能项目测量,应符合要求。4.7.11性能特性
4.7.11.1输出功率、频率及频带特性a.按图1连接测试设备;
b.输入射频信号电平到射频功率放大器;c.在远大于调制的音频信号周期的时间内,记录功率计指示的功率,为输出功率,对线性功率放大器为平均输出功率;d.观测记录频率计指示的频率,为功率放大器工作频率;e.改变输入射频信号的频率,重复b.c.步骤,记录下不同频率下的功率,其中最大与最小输出功率之分贝差,即为频带特性。2
1射频信号发生器;2一被测功率放大器;3—功率计:4-耦合器:5-频率计图1
4.7.11.2峰包功率
峰包功率系指在单边带调制时,位于调制包络峰值处,高频一周期内馈送到规定负载上的平均功率。其值只能从表7中按不同的发射类别和调制信号,按照相应的换算因子乘以其平均功率得出。
小提示:此标准内容仅展示完整标准里的部分截取内容,若需要完整标准请到上方自行免费下载完整标准文档。
标准图片预览:





- 其它标准
- 热门标准
- 电子行业标准(SJ)
- SJ/T11247-2001 永磁铁氧体瓦形磁体公差及外形缺陷
- SJ20792-2000 微通道板光电倍增管测试方法
- SJ50681.76-1994 SMC系列(不接电缆)插针接触件印制电路板用2级射频同轴插座连接器详细规范
- SJ1805-1981 2CC126型硅调频变容二极管
- SJ/T10588.12-1994 DB-438型电子玻璃技术数据
- SJ1553-1980 测温型负温度系数热敏电阻器总技术条件
- SJ50681.70-1994 N系列(接41.28mm半硬电缆)插孔接触件2级射频同轴插头连接器详细规范
- SJ/T11251-2001 射频电缆 第3-1部分:数字通信用水平布线同轴电缆-局域网用500m以下、10Mb/s及其以下泡沫介质同轴电缆详细规范
- SJ/T31049-1994 电瓶车完好要求和检查评定方法
- SJ/T31439-1994 除湿机完好要求和检查评定方法
- SJ/T10586.3-1994 DW-217型电子玻璃技术数据
- SJ/T10783-1996 电子器件详细规范 半导体集成电路CD7176CP伴音中频放大电路(可供认证用)
- SJ/T10148.8-1991 电气简图的编制方法 总布置图
- SJ3006.3-1988 组合冲模 下圆角刃口
- SJ3003.5-1988 组合冲模 圆形刃口
- 行业新闻
请牢记:“bzxz.net”即是“标准下载”四个汉字汉语拼音首字母与国际顶级域名“.net”的组合。 ©2025 标准下载网 www.bzxz.net 本站邮件:bzxznet@163.com
网站备案号:湘ICP备2025141790号-2
网站备案号:湘ICP备2025141790号-2